Hallo Leute, ich habe eine Vollbrücke mit 4 Mosfets, die über 2 Treiber angesteuert werden. Leider habe ich des öfteren Probleme (Konstanter geht in Strombegrenzung) mit der Schaltung, die sporadisch auftreten. Mit einer Wärmebildkamera ermittle ich das "vermutlich" defekte Bauteil (meist ein Treiber oder Mosfet) und wechsel es. Doch die Fehler kommen immer wieder, sodass ich ständig damit beschäftigt bin, die Fehler der Vollbrücke zu suchen. Ich frage mich nun, ob da ein Fehler bei der Dimensionierung der Bauteile der Vollbrücke und dessen Treiber gemacht wurde. Könnt Ihr etwas sehen, was ich übersehe? Am Zwischenkreis können Spannungen von 20V bis 60V anliegen. Die Treiber werden mit 15V versorgt. Die Daten sind wie folgt: - - - Mosfets der Vollbrücke: - IRFS4127PbF Kondensatoren am Zwischenkreis der Vollbrücke: - 1 x 100uF 100V ELKO - 2 x 330nF 100V Folienkondensator - - - Treiber: - IR2181SPBF Kondensatoren Treiberschaltung: - 10uF 25V SMD Diode Treiberschaltung: - STTH212 Gatewiderstände je Mosfet - 4 x 15 Ohm SMD - - - Das Bild der Treiberschaltung habe ich angehängt. Ich würde mich sehr über eure Tipps freuen. Danke.
Denk mal über Layout und Snubber nach...
Und natürlich sollten die PWM signale auch richtig sein... (totzeit,...) 73
Alex schrieb: > Ich frage mich nun, ob da ein Fehler bei der Dimensionierung der > Bauteile der Vollbrücke und dessen Treiber gemacht wurde. Eher am Layout. Parasitäre Induktivitäten produzieren Zündfunken. Und hast du überhaupt überprüft, ob cross conduction ausgeschlossen ist ?
Hans schrieb: > Und natürlich sollten die PWM signale auch richtig sein... > (totzeit,...) > > 73 Die PWM Signale sind Definitiv in Ordnung. Ich habe derzeit bei 75kHz Schaltfrequenz 1us an Totzeit, was mehr als genug sein sollte.
Nase schrieb: > Denk mal über Layout und Snubber nach... Snubber sagt mir was. Kannst du das "nachdenken" bezüglich des Layout´s etwas erweitern? Inwiefern müsste ich mir da Gedanken machen? Danke
MaWin schrieb: > Alex schrieb: >> Ich frage mich nun, ob da ein Fehler bei der Dimensionierung der >> Bauteile der Vollbrücke und dessen Treiber gemacht wurde. > > Eher am Layout. Parasitäre Induktivitäten produzieren Zündfunken. Und > hast du überhaupt überprüft, ob cross conduction ausgeschlossen ist ? Auch hier wird das Layout genannt ;D. Was kann denn Fehlerhaft am Layout sein? Zu lange Wege? Parasitäre Induktivitäten? Kann es also eventuell auch an einer zu hohen Schaltfrequenz liegen? cross conduction? damit ist wohl die zu "kurze" totzeit gemeint. diese liegt bei 1us bei ca. 75kHz PWM Schaltfrequenz. Danke
Alex schrieb: > Parasitäre Induktivitäten? Kann es also eventuell auch an einer zu hohen > Schaltfrequenz liegen? Eher an zu steilen Schaltflanken. Die Spannung ergibt sich aus dI/dt. Je schneller und je mehr der Strom sich ändert, um so höher ist die induzierte Spannung... > Auch hier wird das Layout genannt ;D. Was kann denn Fehlerhaft am Layout > sein? Zu lange Wege? Indirekt ja. Praktisch kommen dann aber große Stromschleifen zusammen. Und eine Schleife ist wie eine Spule mit 1 Windung. Das musste beispielsweise hier auch jemand erfahren: Beitrag "Re: LM2594HV-ADJ-Spannungsregler: Ausgangsspannung bricht ein bei Last" Andere Aufgabe. Aber auch Probleme durch schlechtes Layout...
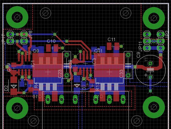
Lothar M. schrieb: > Alex schrieb: >> Parasitäre Induktivitäten? Kann es also eventuell auch an einer zu hohen >> Schaltfrequenz liegen? > Eher an zu steilen Schaltflanken. Die Spannung ergibt sich aus dI/dt. Je > schneller und je mehr der Strom sich ändert, um so höher ist die > induzierte Spannung... > >> Auch hier wird das Layout genannt ;D. Was kann denn Fehlerhaft am Layout >> sein? Zu lange Wege? > Indirekt ja. Praktisch kommen dann aber große Stromschleifen zusammen. > Und eine Schleife ist wie eine Spule mit 1 Windung. > > Das musste beispielsweise hier auch jemand erfahren: > Beitrag "Re: LM2594HV-ADJ-Spannungsregler: Ausgangsspannung bricht ein > bei Last" > Andere Aufgabe. Aber auch Probleme durch schlechtes Layout... Kann man an dem Schaltplan (erster Post) erkennen, dass das Layout schlecht ist oder vermutest du das an meinen Angaben zum Fehler? Wenn es tatsächlich der Grund für diese sporadisch auftretenden Fehler ist, wäre die Leiterplatte noch zu retten? Wenn ja, wie? Ich habe das Layout zur Vollbrücke (+Treiberschaltung) mal hochgeladen. Danke für deine Hilfestellungen.
Ist es ein Wärme- oder ein Spannungsproblem? Bei 75kHz sind ein paar Millimeter Leiterkarte noch keine rasante Induktivität. Der Treiberbaustein ist auch dafür gemacht, zu treiben. Aber Wärme muss auch adäquat abgeführt werden. Die Außentemperatur (am Gehäuse/ auf der Leiterkarte) ist ja nur nach dem thermischen Widerstand. Davor liegt das Silizium und das ist deutlich wärmer. Es genügt auch, wenn es zu schnell zu warm wird. Ein paar Strommmessungen, gerade um die Totzeit sicher als ausreichend anzuerkennen, sind nicht verkehrt. Erkenne ich es recht, dass Gate-Anschlüsse über Durchkontaktierungen und Ebenenwechsel gemacht werden? Vermeide ich grundsätzlich. Ansonsten: Strompfade einzeichnen und Schleifengröße reduzieren. (Schaltverhalten messen.)
Boris O. schrieb: > Ist es ein Wärme- oder ein Spannungsproblem? Bei 75kHz sind ein > paar > Millimeter Leiterkarte noch keine rasante Induktivität. Der > Treiberbaustein ist auch dafür gemacht, zu treiben. Aber Wärme muss auch > adäquat abgeführt werden. Die Außentemperatur (am Gehäuse/ auf der > Leiterkarte) ist ja nur nach dem thermischen Widerstand. Davor liegt das > Silizium und das ist deutlich wärmer. Es genügt auch, wenn es zu schnell > zu warm wird. Ein paar Strommmessungen, gerade um die Totzeit sicher als > ausreichend anzuerkennen, sind nicht verkehrt. > > Erkenne ich es recht, dass Gate-Anschlüsse über Durchkontaktierungen und > Ebenenwechsel gemacht werden? Vermeide ich grundsätzlich. Ansonsten: > Strompfade einzeichnen und Schleifengröße reduzieren. (Schaltverhalten > messen.) Die wärme war bisher nicht so sehr das Problem. Es bewegt sich irgendwo bei 35-45°C. Es ist eher die Spannung, die viel zu gering ist, weil der Konstanter in die Strombegrenzung geht (1A, ohne Last an der Vollbrücke). Ich frage mich wo die 1A verbraten werden, weil ich mit der Wärmebildkamera nichts sehen kann, was zu warm wird. Der Konstanter ist ein EA-PS 8200-70 200V 70A 5000W.
Ich glaube, der Konstanter, den ich aktuell nutze, hat ein Problem mit Rückspeisung, da die Brücke nicht belastet wird. Ich bin darauf gekommen, als ich einen kleineren Konstanter mit 300mA Strombegrenzunh genommen habe. Ich habe die gewünschte Spannung erreicht und die Stromanzeige ging auf ca, 50mA (unbelastet). Kann das sein, dass der Konstanter das nicht verträgt?
Hallo Alex, im Layout sehe ich das C10 und C11 jeweils mit einem PAD in der Luft hängen. mfg klaus
Klaus R. schrieb: > Hallo Alex, > im Layout sehe ich das C10 und C11 jeweils mit einem PAD in der Luft > hängen. > mfg klaus Da ist in Wirklichkeit auch nichts verbaut, also nicht besetzt. Verbaut sind nur die 4 Kondensatoren für die Treiberschaltung und die am Zwischenkreis.
Dann zeig doch mal die aktuelle Schaltung und das Layout dazu. mfg klaus
Klaus R. schrieb: > Dann zeig doch mal die aktuelle Schaltung und das Layout dazu. > mfg klaus Die Schaltung wie Sie auf dem Layout zu sehen ist habe ich hier. Doch die von dir genannten Kondensatoren habe ich nicht angelötet. Das war ein Fehler meines Vorgängers (Studentenprojekt).
Alex schrieb: > Ich glaube, der Konstanter, den ich aktuell nutze, hat ein Problem > mit > Rückspeisung, da die Brücke nicht belastet wird. > > Ich bin darauf gekommen, als ich einen kleineren Konstanter mit 300mA > Strombegrenzunh genommen habe. > Ich habe die gewünschte Spannung erreicht und die Stromanzeige ging auf > ca, 50mA (unbelastet). > > Kann das sein, dass der Konstanter das nicht verträgt? Ich könnte doch mit einer Diode verhindern, dass in den Konstanter zurück gespeist wird oder? Wenn ja, welche Diode wäre dafür am besten geeignet? Danke
Ein Netzteil für 4einhalb Tausend wird damit wohl klarkommen, oder... schönes TIF-Bild. da wären noch mehr (Eagle?) Layer gewesen, die man hätte einblenden können. Warum kannst Du nicht von vornherein Schaltplan und Layout, Ozillogramme posten? Hast Du Angst, Dir baut jemand deine nicht funktionierende Vollbrücke nach? Denn: Jeder, der Dir hier Tipps gibt/geben kann, hat mindestens eine funktionierende Schaltung im Kasten. Ich wollte Dichjetzt nicht anranzen. Aber stell mal nen Fragenkatalog mit allen Unterlagen zusammen. Wenn das "geheim" ist und Du das nicht posten darfst, dann muss ich vorbei kommen. Dann wiederum müsste man Dir das in Rechnung stellen und niemand im Forum weis, was nu eigentlich gewesen ist und woran es lag. Sinn hier ist ja, das ALLE was davon haben. Auch diejenigen, die nächstes Jahr vor dem gleichen Problem stehen. Also - sieh zu. :) Axelr.
Bitte melde dich an um einen Beitrag zu schreiben. Anmeldung ist kostenlos und dauert nur eine Minute.
Bestehender Account
Schon ein Account bei Google/GoogleMail? Keine Anmeldung erforderlich!
Mit Google-Account einloggen
Mit Google-Account einloggen
Noch kein Account? Hier anmelden.

