Hallo zusammen, bei der Ansteuerung vom Baustein CD40110BE bin ich kompletter Neueinsteiger. Und zwar habe ich vor, mit 2 Tastern eine 7Segmentanzeige hoch und runterzählen zu können. Angeschlossen habe ich eine 7Segmentanzeige, eine Spannungsversorgung DC mit 6V. Die 7Seg. Anzeige zeigt momentan nur die 0 an. Mit den Tastern, bei denen ich nicht weiß ob ich sie gegen Masse oder Plus schalten muss, tut sich leider auch nichts. Muss ich Latch Enable, Reset, Clk etc auch anschließen? Vielen Dank für eure Hilfe im Voraus, Mit freundlichen Grüßen Joseph
Hi Joseph, schau mal auf Bild 2. Dort ist es zu sehen ! http://www.ti.com/lit/ds/schs100/schs100.pdf
Ich kenne den Baustein nicht, empfehlen kann ich dir: stelle deinen Schaltplan vor. Lerne von anderen Schaltungen: http://chemelec.com/Projects/Counter-UD/Counter-UD1.png
Hallo, so ganz verstehe ich das aber auch nicht. Datenblatt hab ich mir nämlich schon angeschaut. Muss ich die Clock anschließen? Taster für Up/Down gegen Masse oder Plus? ... Vielen Dank und sorry für die blöden Fragen Grüße Joseph
Alles klar, ich denke dass hilft erstmal, um weitere Tests durchzuführen. Noch eine Frage: Muss ich die Clock anschließen, oder benötigt der Chip die nicht unbedingt?
Vergesst meine Frage... ich geh jetzt erstmal testen :-) Vielen Dank bis hierher, ich werde wieder berichten!
Joseph schrieb: > so ganz verstehe ich das aber auch nicht. Datenblatt hab ich mir nämlich > schon angeschaut. > > Muss ich die Clock anschließen? > Taster für Up/Down gegen Masse oder Plus? Die Taster müssen erst entprellt werden, bevor sie an den Chip bei CLKUP und CLKDWN angeschlossen werden dürfen, sonst zählst du bei einem Tastendruck gleich 3 oder 5 oder 10.
1 | VCC |
2 | | |
3 | 4k7 |
4 | | CD40106 |
5 | +-100k-+--|>o-- |
6 | | | |
7 | Taster 100n |
8 | | | |
9 | GND GND |
LATCH ENABLE, TOGGLE ENABLE und RESET müssen mit Masse verbunden werden. Zwischen VDD und GND muss ein 100nF Kondensator. Zwischen die 7-Segment Ausgänge, die immerhin 25mA liefern können, und die Anzeige müssen Vorwiderstände passend zur Betriebsspannung. Will man, daß der Chip nach dem Einschalten bei 0 beginnt, muss man RESET beschalten:
1 | VCC |
2 | | |
3 | 100nF |
4 | | |
5 | +---- RESET |
6 | | |
7 | 10k |
8 | | |
9 | GND |
Einmal VDD einmal VCC ? Wie soll sich denn der Joseph da durchblicken ? :-|
Werde morgen alles testen und mich dann melden, bis jetzt habt ihr mir sehr weitergeholfen. Da ihr euch ja anscheinend gut auskennt, habe ich kurz eine Frage, was der Unterschied vom CD40110BE zum CD4033BE ist?
Guten morgen zusammen, die Anzeige läuft fast... ich habe die Tipps von Michael Bertrandt (laberkopp) befolgt. Leider habe ich statt des 100kOhm Widerstandes nur 39kOhm zur Hand gehabt, ich denke, dass sollte nicht viel ausmachen, oder? Wenn ich die Kondensatoren an Clock Up and Down anschließe (100nF), spinnt die Anzeige und springt nur zwischen 2 oder 3 Werten hin und her.. Wenn ich diese beiden Kondensatoren weglasse, funktioniert das Auf und Runterzählen gut, bis darauf, dass manchmal eine Zahl übersprungen wird. Was könnt ihr mir hier noch für Tipps geben? Vielen Dank, ihr habt mir aufjedenfall sehr schnell sehr gut weitergeholfen!! Grüße Joseph
Joseph schrieb: > Wenn ich die Kondensatoren an Clock Up and Down anschließe (100nF), Es gibt keine Kondensatoren an Clock Up and Down des CD40110, sondern nur Kondensatoren vor den notwendigen zusätzlichen Schmitt-Triggern CD40106. Erst das Ausgangssignal der CD40106 kommt in die Clock Up and Down Eingänge des CD40110. Die 39k sind ok.
Hallo. VCC | 4k7 | CD40106 +-100k-+--|>o-- | | Taster 100n | | GND GND Hier, den 100nF Kondensator meinte ich. Der ist doch zur Tasterentprellung gedacht, oder? Einen CD40106 verwende ich garnicht.
Hallo Joseph, die Beschaltung ist ein Tiefpass und der Inverter mit Schmitttriger ist wichtig ! Das Datenblatt hast Du also gar nicht gelesen ! Das Ip-/Down-Signal mit eine steigende Flanke haben ! Joseph schrieb: > Hallo. > > VCC > | > 4k7 > | CD40106 > +-100k-+--|>o-- > | | > Taster 100n > | | > GND GND > > Hier, den 100nF Kondensator meinte ich. Der ist doch zur > Tasterentprellung gedacht, oder? > Einen CD40106 verwende ich garnicht.
Joseph schrieb: > Einen CD40106 verwende ich garnicht. Was meinst du, warum er im Schaltplan aber eingezeichnet ist ? Weil man ihn ohne Auswirkungen auch einfach weglassen kann ?
Okay. Dachte, es sei ein Beispiel, wie man allgemein einen Taster entprellt. Dann kaufe ich nun den CD40106 und werde nächstes Wochenende weiterbasteln, und mich wieder melden :) Ich habe noch eine Frage: Ist es möglich mit dem Baustein nur von 0 (1) bis 5 zu zählen? Also kann man es, wenn man bei der Zahl 5 angelangt ist, verhindern, dass die Zahl 6 angewählt werden kann, wenn man den UP-Taster drückt? Vielen Dank, Grüße Joseph
Joseph schrieb: > Dann kaufe ich nun den CD40106 und werde nächstes Wochenende > weiterbasteln, und mich wieder melden :) Alternative Schmitttrigger wären auch 4093 oder, wenn Du noch CMOS-Inverter hast wie 4000, 4011, 4069, oder was es sonst noch so gibt, kannst Du auch eine andere Schaltung nehmen, die sogar besser arbeitet (sofern richtig aufgebaut): Beitrag "Taster per Hardware entprellen – alternative Schaltung"
Joseph schrieb: > Ist es möglich mit dem Baustein nur von 0 (1) > bis 5 zu zählen? Mit dem Baustein alleine: Nein. Mit vielen zusätzlichen Bausteinen: Ja. So vielen, daß man lieber einen Mikrocontroller nehmen würde, oder zumindest einen programmierbaren Logikbaustein wie GAL22V10. Beide muss man natürlich vorher passend programmieren.
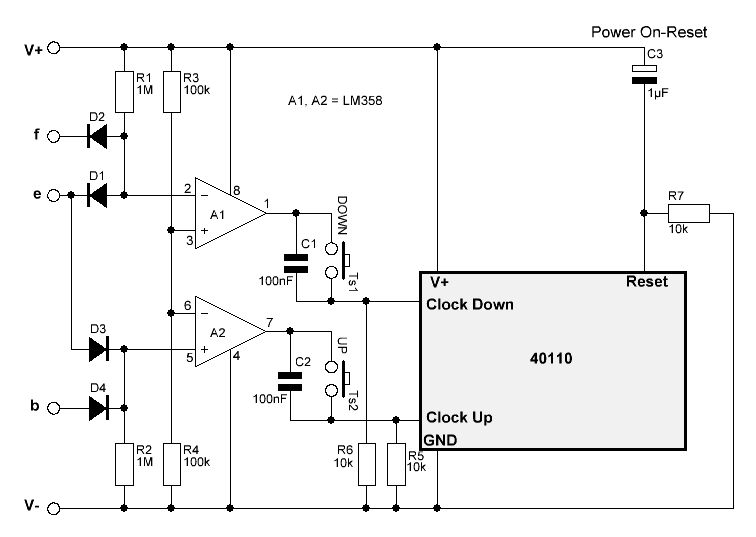
Joseph schrieb: > Ich habe noch eine Frage: Ist es möglich mit dem Baustein nur von 0 (1) > bis 5 zu zählen? Also kann man es, wenn man bei der Zahl 5 angelangt > ist, verhindern, dass die Zahl 6 angewählt werden kann, wenn man den > UP-Taster drückt? Reichen 2 Opamps (LM358) wenn ich mich nicht irre. + Eingang auf Segment e - Eingang auf Segment b den Ausgang an Reset des 40110 sollte beim Erscheinen der "6" einen Resetimpuls geben. Somit kommt nach der "5" wieder die "0". lg
Hallo danke für eure Hilfe. @ Jonny S. (zonk): Danke für den Tipp, ich möchte aber, dass bei drücken des Up Tasters bei angezeigter 5, die 5 stehenbleibt, und somit nicht weitergeschaltet wird. Genauso möchte ich bei der 0, dass bei drücken des Down Tasters nicht die 9 erscheint, sondern die 0 bleibt. Vielen Dank Grüße Joseph
Hallo Joseph, mit deinen neuen Anforderungen, würde ich jetzt die Anzeige über einen AVR µC direkt lösen. So kann man die Tasterentprellung per SW erledigen und auch die Zählweiten im Programm festschreiben. Kennst Du dich vielleicht mit einem AVR µC schon aus ?
Joseph schrieb: > @ Jonny S. (zonk): Danke für den Tipp, ich möchte aber, dass bei drücken > des Up Tasters bei angezeigter 5, die 5 stehenbleibt, und somit nicht > weitergeschaltet wird. Genauso möchte ich bei der 0, dass bei drücken > des Down Tasters nicht die 9 erscheint, sondern die 0 bleibt. Dann muss man eben die "5" erkennen und jeden weiteren "Clock Up" blockieren. Das gleiche gilt für die "0": Erkennen und jeden weiteren "Clock Down" blockieren. Alles ist möglich - ist nur eine Frage des Aufwands ;-) lg
Hallo, ich hatte mal mit Bascom ein paar Chips programmiert, das ist aber schon ein paar Jahre her. Software ist nicht so mein Lieblingsgebiet... Ich denke, dass man den Ansatz mit Clock Up und Clock Down blockieren, verwenden kann, um was daraus zu basteln. Nur wie genau, weiß ich momentan noch nicht. Vielleicht hat ja von euch noch jemand eine Idee? Vielen Dank, Grüße Joseph
Jonny S. schrieb: > So sollte das zu machen sein Auf diese Lösung muss man mal kommen !! GENIAL! Großes "Daumen hoch" von mir. ... scheiß auf mikrocontroller - so ists viel cooler :-) ... lg, Nick
ElektroNick schrieb: > GENIAL! Großes "Daumen hoch" von mir. > > ... scheiß auf mikrocontroller - so ists viel cooler :-) ... Oder noch besser: 'UP' und 'DOWN' mit einem Piezozünder auslösen.
Hallo Jonny S. (zonk) meinst du das ernst so? Kannst du mir grob die Funktion der Schaltung erklären? Vielen Dank Grüße Joseph
Joseph schrieb: > Software ist nicht so mein Lieblingsgebiet... Joseph schrieb: > Kannst du mir grob die Funktion der Schaltung erklären? Hardware ist ganz offensichtlich auch nicht Dein Gebiet!
Nichtmal eine kurze Erklärung? Dann wird es mir vielleicht klar! Wäre euch sehr dankbar! Grüße Joseph
Diese Op-Amp werden als Vergleicher benutzt. Wenn du Spannung am '+' Eingang höher ist als die an '-' Eingang, dann geht der Ausgang auf positive Versorgungsspannung. Der Op-Amp Ausgang führt zum Taster. Offenbar kann daher der Taster nur dann einen Puls (einen Wechsel von 0V zu 5V) am IC produzieren, wenn der OpAmp die 5V auch 'rausrückt'. D.h welche Bedingung muss daher an den beiden OpAmp Eingängen herrschen, damit der den Ausgang auf 5V schaltet, damit der Taster überhaupt eine Wirkung haben kann? Wo kommen die beiden Eingangsspannungen her? Wie verhalten die sich? Was muss daher für die 7 Segment Anzeige gelten, damit eine der beiden Eingangsspannungen für den OpAmp was tut?
Joseph schrieb: > Kannst du mir grob die Funktion der Schaltung erklären? Wie der Mod schon geschrieben hast. Die Opamps arbeiten als Vergleicher. An einem Eingang liegt jeweils die halbe Betriebsspannung (2x 100k). Am anderen Eingang legt je nach beleuchteten Segmenten entweder + (High) oder - (Low) an. Folglich liegt am Ausgang des Opamps nur dann High, wenn die Taste auch bedient werden soll. Die DOWN-Taste kann also nicht bedient werden wenn "0" im Display steht. Die UP-Taste kann nicht bedient werden wenn die "5" im Display steht. Also ein Weiterschalten von "5" nach "6" geht nicht. Am besten du zeichnest dir so eine 7-Seg.Anzeige auf, schreibst die entsprechenden Buchstaben dazu und überlegst dann mal wann welche Segmente leuchten oder eben nicht. Dauert ein bisschen, aber dann hat mans ;-) lg
Hallo vielen Dank, ich verstehs, und es hilft mir wirklich sehr weiter. Benötige ich dann dennoch den CD40106 zum entprellen der Taster, oder kann ich ihn bei der Schaltungsvariation weglassen? Vielen Dank Grüße Joseph
Hallo Joseph, nun ja, Taster prellen halt.. Es gibt auch noch eine Möglichkeit pro Taster mit Umschalter ! je eine D-Flip-Flop zu verwenden.
Joseph schrieb: > Benötige ich dann dennoch den CD40106 zum entprellen der Taster, Nein Die einfachste Entprellung wird bereits durch die beinen Kondensatoren erledigt. Total richtig ist das zwar nicht, aber für deinen Zweck durchaus ausreichend. Viel Spaß mit deiner Schaltung ;-) lg
Bitte melde dich an um einen Beitrag zu schreiben. Anmeldung ist kostenlos und dauert nur eine Minute.
Bestehender Account
Schon ein Account bei Google/GoogleMail? Keine Anmeldung erforderlich!
Mit Google-Account einloggen
Mit Google-Account einloggen
Noch kein Account? Hier anmelden.

