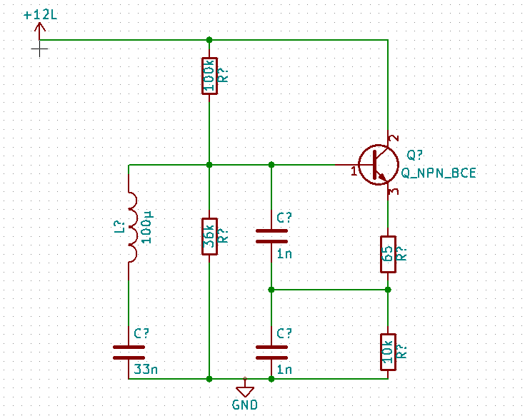
Guten morgen, gestern habe ich nach dem Beitrag Beitrag "Oszillator basteln (3-10Mhz)" einen Clapp oszillator aufgebaut und war erstmal überrascht, wie gut das ganze funktioniert. Allerdings kommt da kein ordentlicher Sinus raus(auch wenn mir das schon reichen würde) und mich würde interessieren, warum dieses Problem auftritt(falsche dimensionierung der Bauteile?) und ob man es irgendwie lösen kann. Vielen Dank schonmal im Vorraus, StM PS: im anhang der schaltplan, wobei ich bei verschiedenen Wiederständen was in serie und parallel gepackt habe. Die Werte stimmen aber. Das andere Bild ist der Ausgang des Oszillators zwischen den beiden Emitterwiederständen. Die Einstellungen am Oszi sind auf dem LCD, offset etwa 4.5V
Das ist bei einfachen Oszillatorschaltungen wie dieser schon normal. Oszillatoren, die auf einen möglichst reinen Sinus gezüchtet sind, sind oft mit mehr Schaltungsaufwand verbunden. Was man aber machen kann, ist z.B. einen zweiten Schwingkreis lose an den Oszillator anzukoppeln, und an diesem das Nutzsignal zu entnehmen. Dadurch verringert sich zwar die verfügbare Ausgangsleistung, aber das Signal ist spektral viel reiner. Stichwort "Tiefpassfilter, Pi Filter". Sowas ist in jedem vernünftigen Sender hinter der Endstufe plaziert, damit keine Oberwellen an die Antenne gelangen.
Hi, StM, > Allerdings kommt da kein ordentlicher Sinus raus ... mich würde > interessieren, warum dieses Problem auftritt Das Warum ist einfach: Die Bedingung für die anhaltende Schwingung: 1. Der Schwingkreis plus Beschaltung muss die Phase um exakt 0° oder 180° drehen. (Je nachdem, ob der Oszillator invertiert oder nicht.) 2. Die Kreisverstärkung muss exakt 1 sein. Also die von Transistor plus Schwingkreis und Beschaltung. Ist sie nur eine Winzigkeit kleiner, klingt der Oszillator aus wie eine Kirchenglocke nach dem Abschalten des Antriebs. Ist die Kreisverstärkung nur eine Winzigkeit größer, schwingt der Oszillator auf, bis er an der Speisespannung in die Begrenzung geht oder an einer Nichtlinearität. Dummerweise muss das auch noch über den Speisespannungsbereich erfüllt sein und über den Temperturbereich. Bei abstimmbaren Oszillatoren auch über den Abstimmbereich,obwohl die Abstimmung die Kreisverstärkung beeinflusst. Gestaunt habe ich über den Messsender SMDU von R&S, zwar uralt, aber der Drehkondensator bestand aus zweien, deren Geometrie der Veränderung der Kreisverstärkung entgegen wirkte. Deswegen ist die Speisespannung stabilisiert und der Oszillator in ein schweres Gehäuse auf Kupfer oder so luftdicht verpackt. Dummerweise ist die Regelung der Ausgangsspannung eine sehr törichte Idee, weil sie die Schwingbedingung verändert und damit Phase und Frequenz. Deswegen finden sich in edlen Breitbandoszillatoren mehrere Teilbereichsoszillatoren, die umgeschaltet werden. Deswegen finden sich im Netzwerk für die Einstellung der Basisspannung manchmal auch PTCs oder NTCs, die mit dem Gehäuse des Transistors gekoppelt sind. Die Entwicklung breitbandiger Oszillatoren mit geringstem Seitenbandrauschen ist höchste Kunst, die im Zeitalter der DDS in Vergessenheit gerät. Im Labor erkennt man den Arbeitsplatz des Oszillator-Entwicklers an der Kühltruhe, mit der die Temperaturfestigkeit prüft. Ciao Wolfgang Horn
Hi, habe mir erlaubt, an deinem Schaltplan etwas einzuzeichnen. In jedem Fall einen Abblock-C von ca. 100nF nah an den Kollektor löten, falls noch nicht vorhanden. Der R?(36k) kann je nach Basisstrom auch größer ausfallen oder ganz wegfallen. Eine schnelle Diode wie die 1N4148 von Basis nach Masse stabilisiert und "reinigt" das Ausgangssignal. Wenn die Amplitude zu klein wird, zwei Dioden hintereinander schalten. Hier findet man noch etwas mehr zum Clapp: https://de.wikipedia.org/wiki/Clapp-Schaltung
Vielen Dank für die Antworten, allerdings bin ich grade etwas verwirrt. Ich habe festgestellt, dass das Signal "reiner" wird, wenn man einen 10k an den Ausgang anschießt und die Oszi-Probe dranhängt. Allerdings wird das Signal dann um -17 dB kleiner. Ich nehme an, das hängt mit dem LowPass Filter zusammen, den die eingangskapazität mit dem Widerstand bildet. Aber für 20pf und 10k erwarte ich doch nur -1 bis 2 dB oder hat die Probe noch eine so große Kapazität nach GND? Sehe grade im AoE wird die Probe mit 100pF angegeben, da könnte mein Problem sein, dann könnte es hinkommen. Stimmt das so oder mache ich da irgendwelche Fehler? Stecke was dies Thema angeht noch ziemlich in den Anfängen. Gibt es irgendeine Möglichkeit das zu entkoppeln (das Oszi und die Schaltung)? Eventuell ein Bandpass Filter mit erst LowPass und dann HighPass?
Wie wird das Signal ausgekoppelt? Der Widerstand bewirkt wahrscheinlich, dass die Schwingung bedämpft wird, dadurch können nicht mehr so wilde schwingungen entstehen und das Signal wird indgesamt sauberer. Hast du schon die Diode getestet? StM schrieb: > Sehe grade im AoE wird > die Probe mit 100pF angegeben, da könnte mein Problem sein, dann könnte > es hinkommen. Im x1-Modus? Bei x10 sollten es dann 15 bis 20pf sein. StM schrieb: > Gibt es irgendeine Möglichkeit das zu entkoppeln (das Oszi und die > Schaltung)? Eventuell ein Bandpass Filter mit erst LowPass und dann > HighPass? Willkommen im Club, das ist bei höheren Frequenzen nicht so einfach. Deshalb wird gerne mit 50-Ohm-Technik gearbeitet - dann fallen Lastkapazitäten nicht mehr so stark ins Gewicht und man weiß, was man hat. Man kann den Ausgangswiderstand der Schaltung zB mit einem Unun (HF-Transformator) runtertransformieren.
R?(65) am Emitter würde ich vergrößern und R?(10k) verkleinern. zB auf 1k zu 2k2
Hi, Armin, > Eine schnelle Diode wie die 1N4148 von Basis nach Masse stabilisiert und > "reinigt" das Ausgangssignal. Allerdings mit einer Nebenwirkung: In dem Moment, in dem sie leitet, bricht die Güte des Schwingkreises zusammen. Nur zu empfehlen, wo die Qualität der Schwingung keine Rolle spielt. Die saubere Einstellung des Arbeitspunktes kann so nicht ersetzt werden. Ciao Wolfgang Horn
Hallo Wolfgang, die Diode erzeugt angeblich oder tatsächlich auch Phasenrauschen und fügt eine leichte Temperaturdrift bei. Trotzdem wird sie im Amateurfunk für VFOs und ähnliches gerne eingesetzt. Ich selber bevorzuge statt der Diode einen relativ niederohmigen Widerstand (bei FET-Oszillator) von ca. 1,5k - das senkt allerdings auch die Schwingkreisgüte. Ist nach meiner Erfahrung allerdings nicht beim demodulierten Signal hörbar.
Wolfgang H. schrieb: > Die saubere Einstellung des Arbeitspunktes kann so nicht ersetzt werden. Ja, bei einem Oszillator mit Bipolar-Transistor sollte das unbedingt beachtet werden!
Armin schrieb: > das senkt allerdings auch die Schwingkreisgüte. und erhöht dadurch das Phasenrauschen !
Nimm das Signal an der Basis ab und nicht am Emitter. Dort ist es viel sauberer. Man darf es allerdings nur wenig belasten.
Nur in Fet-Oszillatorschaltungen wird eine Begrenzer-Diode an das Gate gelegt. Dies funktioniert allerdings nur richtig, wenn der Transistor ausgemessen wird. http://www.arrl.org/files/file/Technology/ard/rohde94.pdf MfG
Bitte melde dich an um einen Beitrag zu schreiben. Anmeldung ist kostenlos und dauert nur eine Minute.
Bestehender Account
Schon ein Account bei Google/GoogleMail? Keine Anmeldung erforderlich!
Mit Google-Account einloggen
Mit Google-Account einloggen
Noch kein Account? Hier anmelden.


