Hallo ich bräuchte da mal die hilfe von euch. Ich brauche eine Bistabile Kippschaltung, die automatisch Funktioniert. Es soll ein Blinklicht sein. Wenn mir jemand einen Schaltplan schicken kann wäre das sehr cool. LG Savo
Savo schrieb: > Ich brauche eine Bistabile Kippschaltung, die automatisch Funktioniert. > Es soll ein Blinklicht sein. Widerspruch in sich. Eine bistabile Schaltung kann nicht automatisch als Blinklicht funktionieren. Du brauchst eine astabile Schaltung. Dazu liefert eine Suchmaschine genug Material.
Hallo könnte mir da jemand einen passenden und funktionierenden link schicken? Ich finde im Internet nichts =) LG Savo
LEDs in Reihe mit kollektorwiderstand. Wert Betriebsspannung minus 2V durch Strom. Basiswiderstand 4700 Ohm. Periode ist dann 2pi mal Rb mal c.
Ok dnake an alle aber es hat mir leider nichts weitergeholfen. Ich brauche schlichtweg ein schaltplan mit einer LED oder einem lämpchen, bei dem die wiederstandswerte, transistorenwerte und alle anderen werte angegeben sein sollen. Wenn mir da jetzt jemand weiterhelfen kann wäre ich sehr dankbar =) LG Savo
Die Werte hangen von der betriebsspaanung und Art der led ab. Zum probieren: http://www.docircuits.com/public-circuit/395/astable-multivibrator
>Wenn mir da jetzt jemand weiterhelfen kann wäre ich sehr dankbar =)
Fauler Sack! Du weisst aber schon wie man Google bedient? Suchst Du noch
jemanden der dier die Bauteile kauft, es zusammen lötet und Dir zu
Weihnachten schenkt?
Savo schrieb: > Ich bräuchte eine LED oder ein Lämpchen Blink-LED kaufen. http://cdn-reichelt.de/documents/datenblatt/A500/LEDBL5MM%23KIN.pdf
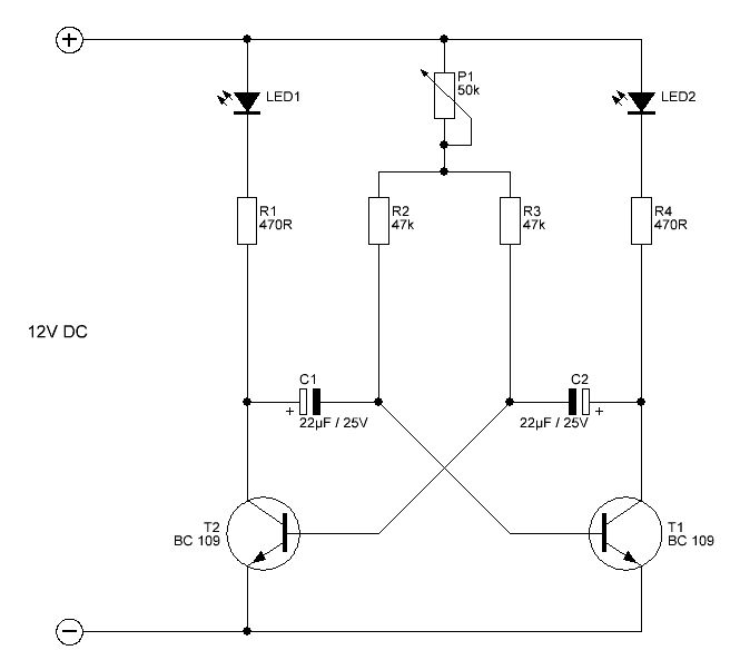
Ist`s recht so? (wenn nur eine LED gewünscht wird, ersetzt Du eine der beiden LEDs einfach durch eine Diode, z.B. Typ 1N4007)
Bei pollin.de die Bestellnummer 810051 , oder Begriff "Wechselblinker".
Bitte melde dich an um einen Beitrag zu schreiben. Anmeldung ist kostenlos und dauert nur eine Minute.
Bestehender Account
Schon ein Account bei Google/GoogleMail? Keine Anmeldung erforderlich!
Mit Google-Account einloggen
Mit Google-Account einloggen
Noch kein Account? Hier anmelden.
