Hallo zusammen, zunägst möchte ich erwähnen, dass ich neu in diesen Forum bin und dass ich in diesen Bereich ein absoluter Noob bin :-) . Folglich möchte ich mich vorab dafür entschuldigen, wenn ich diverse Ausdrücke oder ähnliches inkorrekt anwende. Nun zu meinen Vorhaben, wo ich eure hilfe benötige. Ziel ist es, dass zwei Pins (J1, J2) mittels Taster und/oder IR (Bestimmter Taster auf Fernbedienung) kurzzeitig gebrückt werden um ein Gerät einzuschalten. Ist das Gerät eingeschaltet, darf die Schaltung weder auf IR noch auf den Taster reagieren. Wenn das Gerät eingeschaltet ist, liegen auf Pin J3 3.3V oder 5V an. Ob 3.3V oder 5V kann ich mir aussuchen. Je nachdem was benötigt wird, soll verwendet werden. Ich habe eine kleine Schaltung in diesen Thread angehängt. Der untere Teil zeigt das Bild der "mechanischen" Schaltung, die auch so funktionieren dürfte, sollte, könnte?! Für den oberen Teil fehlen mir leider sämtliche Kenntnisse. Am liebsten hätte ich einen MC, der alles zusammenpackt, so dass ich auf die Relais verzichten könnte. Hat wer kreative Lösungsansetze? Wenn wer Hilfe in Sache PHP, MySQL, CSS braucht, stehe ich gerne zu Verfügung :-) Danke und viele Grüße
Hast du eine konkrete IR Fernbedienung im Sinn, oder kannst du die selbst bauen? Für den Eigenbau gibt es Bausätze und IC-Pärchen für Sender und Empfänger. http://www.elv.de/ir-empfaenger-8-kanaele-ire88-komplettbausatz.html
Stefan U. schrieb: > Hast du eine konkrete IR Fernbedienung im Sinn, oder kannst du die > selbst bauen? Hallo Stefan, ich habe die Fernbedienung von der XBOX One. Als Empfänger dient der TSOP4838, der an einen Raspberry angeschlossen ist. Diese funktioniert und arbeite damit. Ich habe einen weiteren TSOP4838 hier liegen, falls das helfen sollte? Die Frequenz von meiner Fernbedienung, mit den Empfänger, den du mir verlinkt hast, scheinen identisch zu sein. Viele Grüße
Wozu brauchst du dann diese Schaltung, das macht doch alles dein Raspi.
Hubert G. schrieb: > Wozu brauchst du dann diese Schaltung, das macht doch alles dein Raspi. In diesen Moment, wo die Schaltung bedeutung hat, ist der Raspi ausgeschaltet. Ist der Raspi eingeschaltet, darf die Schaltung überhaupt nicht mehr reagieren. Weder IR noch der Taster.
Ist J1 und J2 potentialfrei? Oder ist J2 GND?
Hubert G. schrieb: > Ist J1 und J2 potentialfrei? Oder ist J2 GND? J1 und J2 sind potentialfrei, richtig. J3 liegen 3.3V oder 5V an, wenn der Raspi eingeschaltet ist. Je nachdem ich welchen Pin benutze. Daher die auswahl. J4 ist GND für J3.
Wenn du ohnehin einen µC verwenden willst, dann kannst du das Signal des TSOP auch gleich mit dekodieren. Die Taste, den Ausgang des TSOP und den Eingang vom Raspi auf den µC legen, der wertet alles aus und schickt bei bedarf über einen OK das Signal an J1 und J2. Wenn du nichts dekodieren willst, dann sollte auch ein Und-Gatter gehen.
Der TSOP ist in diesen Moment leider nicht aktiv, da dieser über den Raspi gespeist wird. Daher kann ich diese Signale nicht verwenden. Wie erwähnt habe ich einen zweiten, den ich noch verbauen kann. Ggf auch einen Bausatz, wo ich ein bestimmtes Signal herausfiltern kann und das Prinzip der angehängten Schaltung verwenden kann. Wäre dies mit den Bauteil, was Stefan verlinkt hat, funktionieren? Was die angehängte Schaltung angeht; würde diesw so funktionieren? J1 und J2 müssen nur kurz gebrückt werden. Ohne Spannung, etc. Wenn das Gerät eingeschaltet ist, liegen auf J3 3.3V bzw 5V an, wobei J4 GND darstellt. Das Relay sorgt dafür, dass der Taster nichts mehr brücken kann. Danke für die Mühe. Viele Grüße
Das würde so sicher funktionieren. Der Bausatz sollte auch funktionieren. Du musst die an den Ausgang dann noch ein Relais oder OK anschließen und parallel zur Taste schalten.
Vielen Dank für die Unterstützung. Wenn ich alles habe und immerhin der Taster läuft, werde ich berichten. Viele Grüße
Habe mich nun weiterhin eingelesen. Nun allerdings erneut einen Punkt erreicht, wo ich nicht weiterkomme. Um es doch komplett selbst zu basteln habe ich mittels LIRC die Fernbedienung komplett auslesen können. Die Daten sind im Anhang im roten Kästchen oben links. Der Powerknopf sendet somit 0x26D9. Das einzigste was ich brauche wäre doch der uC mit einer einfachen IF-Anweisung? Denke, dass das Bild im Anhang aussagekräftig genug ist. Der uC muss nicht "brücken" können (wie auf den Schaubild zu sehen). Wenn der mir 3.3V oder 5V kurzzeitig durchschleifen kann, so dass ich ein weiteres Relai anschließen kann, wäre auch super. Kann man den uC (welchen?) dafür verwenden, die IF-Anweisung implementieren und somit arbeiten? Oder ist der Aufwand zu groß? Danke und viele Grüße
> Das einzigste was ich brauche wäre doch der uC mit einer > einfachen IF-Anweisung? Und einem Programm, dass das empfangene Signal decodiert. > Kann man den uC (welchen?) dafür verwenden, die > IF-Anweisung implementieren und somit arbeiten? Jeder Mikrcontroller unterstützt IF-Anweisungen. Und ich bin sziemlich sicher, dass auch jeder Mikrocontroller geeignet ist, IR Signale zu decodieren.
Stefan U. schrieb: >> Das einzigste was ich brauche wäre doch der uC mit einer >> einfachen IF-Anweisung? > > Und einem Programm, dass das empfangene Signal decodiert. Jepp. IRMP wäre da ein geeignetes Programm. Das Protokoll, welches die XBOX-Fernbedienung nutzt, ist RC6A. Das wird von IRMP unterstützt. Ein ATTiny45 oder ATTiny85 für ca. 1 EUR kann das übernehmen. Zusammen mit einem Transistor kann dieser dann das Relais schalten.
Irgendwie hört sich das ganze doch ziemlich verkorkst an: Du willst ein uC-Schaltung inkl Software entwickeln um ein RaspPi (also uC inkl Software) einschalten zu können. Deine uC-Schaltung wird irgendwie also dauerbestromt sein müssen. Warum dann nicht direkt den RaspPi an dauerstrom? Das Teil lässt sich bestimmt in einen low-power Standby schalten woraus es mittels einem Interrupt (zB bei IR-Empfang) aufwachen kann.
Danke Frank und Stefan. Habe mir nun alles durchgelesen was IRMP betrifft. Nur scheint es mir im Moment zu viel zu sein, so dass ich es selbst leider nicht umsetzen kann. Da werde ich Hilfe brauchen. Gerne von euch, wenn ihr es machen möchtet und ggf mir etwas zu erklären. Ansonsten muss ich mich weiter umsehen und mich vorerst mit einen Taster zufrieden stellen. Eric B. schrieb: > Irgendwie hört sich das ganze doch ziemlich verkorkst an: Leider nein und das erkläre ich gerne weiter unten. Das einzigste was sich vielleicht verkorkst anhört, ist dass ich keine Ahnung von uC habe, aber dies gerne lernen möchte. Dafür bin ich hier und es gibt viele nette und hilsbereite Menschen hier. Eric B. schrieb: > Das Teil lässt sich bestimmt in einen low-power Standby schalten Nach letzten recherchen ist dies mit den Raspi nicht möglich. Da ich sonst tätglich mit Linux und Co zu tun habe, habe ich es selbst nicht geschafft den Raspi in einen "Schlafmodus" zu setzen. Eric B. schrieb: > Deine uC-Schaltung wird irgendwie also dauerbestromt sein müssen. Das ist absolut richtig. Das GPIO Board wird im ausgeschalteten Zustand mit Strom (PIN 1, 2, 4, 17) versorgt. Alle anderen PINS können nicht angesprochen werden. Das Signal, ob der Raspi ein- oder ausgeschaltet ist, greife ich vom USB-Port ab.
Daniel R. schrieb: > Habe mir nun alles durchgelesen was IRMP betrifft. Nur scheint es mir im > Moment zu viel zu sein, so dass ich es selbst leider nicht umsetzen > kann. > Da werde ich Hilfe brauchen. Gerne von euch, wenn ihr es machen möchtet > und ggf mir etwas zu erklären. Okay, nochmal zum Verständnis: Du möchtest ein Relais schalten, nämlich einmal mit einem Taster und einmal durch ein IR-Signal. Ist das so korrekt? Wenn ja, ist das einfach. Ich kann Dir einen fertig programmierten ATTiny nebst Schaltplan zusenden. Du kannst den IR-Code dann mit IRMP anlernen. Soll das Relais nach IR-Empfang nur ganz kurz das Relais schließen (wie lange?) oder die ganze Zeit? Das verwendete Relais soll ein G2R-14-DC5 sein, wie ich dem Schaltplan entnommen habe?
Frank M. schrieb: > Okay, nochmal zum Verständnis: Genau. Ich möchte ein Relai schalten, was zwei Pins brückt. Idialerweise: "WENN uC-PINx GLEICH 0V UND TSOP4838 GLEICH 0x26D9 (XBOX ONE) { Relai einschalten }" "WENN uC-PINx GLEICH 0V UND TasterPINx = 5V { Relai eisnchalten }" (PINx = Keine Ahnung welchen PIN am uC) (uC-PINx = Hier kommen 5V vom USB an, wenn der Raspi eingeschaltet ist) Das Relai sollte für 500ms eingeschaltet sein. Das müsste reichen. Wenn ich die zwei Pins auch nur kurz brücke, schaltet sich der Raspi an. Für die Bauteile hast du freie Auswahl, soweit ich diese beim Conrad bekomme (habe ich hier in der Nähe (FFM)). Das G2R-14-DC5 war nur irgendeins, was ich mir aus der Bibliothek rausgesucht habe. Strom (5V) hole ich mir aus den GPIO Board, da dieser immer vorhanden ist. Aus dem USB-Port kommt das Signal (+5V), ob der Raspi eingeschaltet ist. Frank M. schrieb: > Wenn ja, ist das einfach. Ich kann Dir einen fertig programmierten ATTiny nebst Schaltplan zusenden. Für dich ist es einfach. Für mich leider nicht ;-) Wenn du dies machen könntest, wäre ich dir super dankbar!!
Daniel R. schrieb: > Für dich ist es einfach. Für mich leider nicht ;-) Das schaffen wir schon zusammen. > Wenn du dies machen könntest, wäre ich dir super dankbar!! Was hältst Du davon, nach erfolgreichem Abschluss des Projekts gemeinsam einen Artikel im Wiki zu hinterlegen? Ich halte dies jedenfalls für ein sinnvolles Vorgehen.
Frank M. schrieb: > Das schaffen wir schon zusammen. Dank dir, dafür! Da ich nach intensiven googeln nichts derartiges finden konnte, können wir sehr gerne einen Artikel im Wiki hinterlegen. Ich werde bestimmt nicht der einzigste sein, der solch ein Projekt umsetzen möchte.
Daniel R. schrieb: > Eric B. schrieb: >> Das Teil lässt sich bestimmt in einen low-power Standby schalten > > Nach letzten recherchen ist dies mit den Raspi nicht möglich. Da ich > sonst tätglich mit Linux und Co zu tun habe, habe ich es selbst nicht > geschafft den Raspi in einen "Schlafmodus" zu setzen. Hm, tatsächlich - so ein Sch^H^H^HExkrement. Du willst also eine abgespeckte Variante von diesem Teil hier: http://spellfoundry.com/products/sleepy-pi/
Eric B. schrieb: > Hm, tatsächlich - so ein Sch^H^H^HExkrement. Jub :-) Eric B. schrieb: > ..also eine abgespeckte Variante.. Naja, das ist to much. Ob es eine abgespeckte Variante ist, denke ich eher nicht. Ich möchte den Raspi nur einschalten können. Und zwar durch die zwei vorhandenen Pins, die dafür gedacht sind. Damit die Resetpins nicht betätigt werden können, wenn der Raspi eingeschaltet ist, wird diese oben besprochende Schaltung benötigt. Ansonsten hätte ich einfach einen Schalter an die Pins anschließen können und fertig. Nur ein Reset im laufenden Betrieb kommt nirgends gut an. Das System selbst lässt sich mittels Fernbedienung runterfahren.
also an isch is das ja alles einfach. Frage: - Welche Kontakte soll das Relais brücken - Ist die Versorgung des µCs galvanisch von den zurückkommenden 3,3v/5V getrennt ? - Was machst du wenn der Pi grade runterfährt und in dem Moment jemand den Knopf drückt ?
Max D. schrieb: > also an isch is das ja alles einfach. > Frage: > - Welche Kontakte soll das Relais brücken Auf das verlinkte Bild, oben links, über den Displayport (nicht HDMI) befinden sich zwei Pins die "RUN" heisen. https://upload.wikimedia.org/wikipedia/commons/3/31/Raspberry_Pi_2_Model_B_v1.1_top_new_%28bg_cut_out%29.jpg > - Ist die Versorgung des µCs galvanisch von den zurückkommenden 3,3v/5V > getrennt ? Die Frage kann dir Frank M. beantworten, da er mir netterweise hilft. > - Was machst du wenn der Pi grade runterfährt und in dem Moment jemand > den Knopf drückt ? Gar nichts passiert, da der uC nicht reagiert. Der uC darf nur reagieren, wenn auf einen uC "Eingang" KEINE 5V anliegen. Diese 5V werden aus den USB-Port des Raspis geholt. 5V werden nur ausgegeben, wenn der Raspi eingeschaltet ist. Ist dieser aus, ist auch der USB-Port tot.
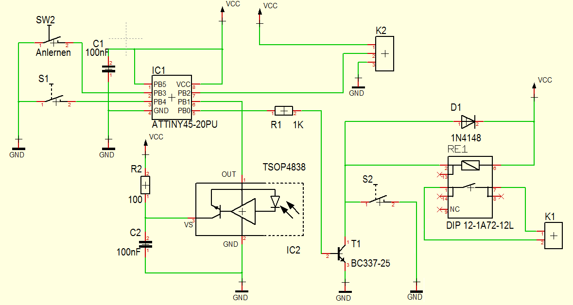
Anbei mal das Schaltbild. An PB1 liegt das IR-Signal an, an PB2 die zu messenden 5V, an PB0 das Relais (über Transistor). Mit T1 kannst Du das Relais dann auch manuell schalten. Bleiben noch 2 Pins frei. Wenn man PB3 mit GND kurzschließt, schaltet das Programm dann in den IR-Anlernmodus. Ich schreibe dann am Wochenende das Programm, stecke den ATTiny zusammen mit Kleinfutter (T, D, R und C) in einen Umschlag. Um Taster und Relais musst Du Dich kümmern. Als IR-Fernbedienungs-Protokolle werde ich die gängigen Protokolle aktivieren - auch RC6A für die XBOX. Dann kannst Du nahezu jede Fernbedienung anlernen. Melde Dich mal per PM wegen der Adresse.
Wenn das Gerät eingeschaltet ist, soll der Taster und die IR-Fernbedienung nicht mehr wirksam sein. Das fehlt im Schaltplan, soweit ich sehen kann.
Frank M. schrieb: > Anbei mal das Schaltbild. Stefan U. schrieb: > ...mehr wirksam sein. Das fehlt im Schaltplan,... Wow, vielen, vielen Dank. Die Schalter und das Relai werde ich fix besorgen. PM kommt gleich. Wenn ich es richtig sehe, ist der Taster S1 immer aktiv, richtig? Den kann man gerne lassen. Da würde ich einen kleinen Taster im hinteren Gehäuse anbringen, falls das System mal abstürzen sollte. Ist es möglich, das einen weiterer Taster (Haupttaster) an IC1-PB4 anzuschließen, so dass PB4 nur aktiv (+5V) ist, wenn PB2 keine 5V anliegen?
Daniel R. schrieb: > Wow, vielen, vielen Dank. Die Schalter und das Relai werde ich fix > besorgen. Zur Info: Relais im Singular bleibt Relais. "Relai" gibt es nicht ;-) Ich habe einfach mal ein Reed-Relais genommen. Schaltet bis 10W bei max. 200V. Ich weiß ja nicht, was Du da genau dran anschließen willst. Wenns irgendwelche Pins am RasPi sind, also keine Last geschaltet wird, kann man das evtl. sogar ohne Relais direkt vom µC aus machen. Mit Relais ist aber potentialfrei und damit universeller. > Wenn ich es richtig sehe, ist der Taster S1 immer aktiv, richtig? Nein, der Taster muss schließen, wenn man ihn drückt. In diesem Fall schließt er den Transistor kurz, arbeitet also parallel dazu. > Ist es möglich, das einen weiterer Taster (Haupttaster) an IC1-PB4 > anzuschließen, so dass PB4 nur aktiv (+5V) ist, wenn PB2 keine 5V > anliegen? Das habe ich nicht verstanden. Kannst Du das bitte im Detail erläutern? "Wenn .... dann ...". EDIT: Achso: "Hauptschalter"! Wenn dieser aus, dann ist das Ding tot. Ja, klar, geht.
Frank M. schrieb: > Achso: "Hauptschalter"! Wenn dieser aus, dann ist das Ding tot. Ja, > klar, geht. Das würde ich mit einem einfachen Ein/Aus-Schalter in der Vcc-Leitung realisieren ;-)
Frank M. schrieb: > Zur Info: Relais im Singular bleibt Relais. "Relai" gibt es nicht ;-) Danke :-) Frank M. schrieb: > sogar ohne Relais direkt vom µC aus machen. Auch wenn messbar keine Last an den Pins (K1 auf deinen Schaltbild) anliegen, würde ich ein Relais bevorzugen, damit man auf der sicheren Seite steht. Frank M. schrieb: > ein, der Taster muss schließen, wenn man ihn drückt. In diesem Fall > schließt er den Transistor kurz, arbeitet also parallel dazu. Habe mich wohl etwas falsch ausgedrückt. Entschuldige. Der Taster ist natürlich nur aktiv, wenn diese getätigt wird. Nur dieser Taster betätigt das Relais immer. Ganz gleich ob der Raspi eingeschaltet ist oder nicht? Ist dies der Fall, würde ich diesen als Resettaste verwenden und am hinteren Teil des Gehäuses anbringen. Für den Fall, dass das System hängen bleiben sollte. Frank M. schrieb: > Das habe ich nicht verstanden. Kannst Du das bitte im Detail erläutern? > "Wenn .... dann ...". Einen weiteren Taster (S2): - WENN IC1-PD2 +5V DANN IC1-PD4 +5V - IC1-PB4 -> D2(1N4148) -> S2 -> R1-1 (Zwischen IC1-PB0 und R1 ggf noch eine Diode?)
Hier das erweiterte Schaltbild: An PB4 hängt ein Hauptschalter SW1. Wenn geschlossen, dann ist die Schaltung scharf. An PB3 hängt ein Schalter SW2 (kann auch ein einfacher Jumper sein). Wenn geschlossen, kann man den IR-Befehl anlernen. Beides sind Schalter - im Gegensatz zu S1, welches ein Taster (zum kurzzeitigen Schließen) ist.
Daniel R. schrieb: > Einen weiteren Taster (S2): > - WENN IC1-PD2 +5V DANN IC1-PD4 +5V > - IC1-PB4 -> D2(1N4148) -> S2 -> R1-1 (Zwischen IC1-PB0 und R1 ggf noch > eine Diode?) Sorry, das verstehe ich immer noch nicht. PB4 soll ein Ausgang sein? Wo willst Du denn dann den Taster S2 anschließen? Oder soll das ein weiteres Relais steuern?
Frank M. schrieb: > Hier das erweiterte Schaltbild: Falsch ausgedrückt. Mist. Der Schalter SW1 ist goldwert. Diesen würde ich lassen. Frank M. schrieb: > Sorry, das verstehe ich immer noch nicht. PB4 soll ein Ausgang sein? Wo > willst Du denn dann den Taster S2 anschließen? Je weiter ich darüber nachdenke, ist das von mir eben geschriebene wohl mist. Der TASTER S2, der an IC1-PB4 angeschlossen werden soll, soll das Relais auslösen. Aber nur, wenn am IC1-PB2 keine 5V hängen. Wenn an IC1-PB2 5V anliegen, darf der TASTER S2 und der TSOP das Relais nicht mehr ansteuern bzw. auslösen dürfen. Jetzt? :-)
Daniel R. schrieb: > Der Schalter SW1 ist goldwert. Diesen würde ich lassen. Ok. Den habe ich jetzt nach oben rechts verlegt. Er schaltet nun einfach die Versorgungsspannung der Schaltung. Damit wird PB4 frei... > Je weiter ich darüber nachdenke, ist das von mir eben geschriebene wohl > mist. Der TASTER S2, der an IC1-PB4 angeschlossen werden soll, soll das > Relais auslösen. Aber nur, wenn am IC1-PB2 keine 5V hängen. Wenn an > IC1-PB2 5V anliegen, darf der TASTER S2 und der TSOP das Relais nicht > mehr ansteuern bzw. auslösen dürfen. Jetzt? :-) Jetzt habe ich's! Ich habe den Taster S1 verlegt an PB4. Nur wenn keine 5V an PB2 anliegen, kann man über S1 alternativ zur IR-Fernbedienung das Relais für 500msec auslösen. Stimmt jetzt alles? ;-) EDIT: Ich habe im obigen Schaltbild vergessen, den Anschlußpunkt 1 von S1 anzuschließen. Dieser kommt natürlich an GND.
Frank M. schrieb: > Ich habe im obigen Schaltbild vergessen, den Anschlußpunkt 1 von S1 > anzuschließen. Dieser kommt natürlich an GND. Anbei das korrigierte Schaltbild.
Frank M. schrieb: > Nur wenn > keine 5V an PB2 anliegen, kann man über S1 alternativ zur > IR-Fernbedienung das Relais für 500msec auslösen. Perfekt! Frank M. schrieb: > Stimmt jetzt alles? ;-) Fast :-) Anbei das korrigierte Schaubild. Den Schalter SW1 habe ich entfernt. Den Taster S2 habe ich unten rechts wieder eingefügt. Das soll die Resettaste sein, falls das System hängen bleiben sollte.
Daniel R. schrieb: > Den Schalter SW1 habe ich entfernt. Ok. > Den Taster S2 habe ich unten rechts > wieder eingefügt. Das soll die Resettaste sein, falls das System hängen > bleiben sollte. Ah, gut. Mit S1 kann man dann nur bedingt schalten, mit S2 unabhängig von irgendwelchen Bedingungen. Gefällt mir. Ich setze das dann mal so um.
Frank M. schrieb: > Gefällt mir. Ich setze das dann mal so um. Das freut mich :-) Danke für die Hilfe! Kann ich nicht oft genug erwähnen. Ich setze mich mal ans CAD und suche mir die Teile raus, damit ich die Loch-Platine vorbereiten kann und eine schöne Vorlage zum löten habe.
Bitte melde dich an um einen Beitrag zu schreiben. Anmeldung ist kostenlos und dauert nur eine Minute.
Bestehender Account
Schon ein Account bei Google/GoogleMail? Keine Anmeldung erforderlich!
Mit Google-Account einloggen
Mit Google-Account einloggen
Noch kein Account? Hier anmelden.







