Forum: Analoge Elektronik und Schaltungstechnik Motortreiber


von Hans (Gast)


Lesenswert?

Hallo,
ich suche eine halfbridge Treiber für einen Motor um ihn einmal rechs 
und einmal links herum drehen zu können. Dazu würde ich gerne ein 5V DC 
Signal verwenden um an einem Eingang ihm zu sagen dreh jetzt links oder 
an einem anderen Eingang dreh jetzt rechts herum. Gibt es so einen? Ich 
will einfach nur mit einem Signal für rechts drehen und einem anderen 
signal links drehen. Mehr soll der Halfbridge Treiber nicht machen. Oder 
kann man das nur mit 4 MOSFETS realisieren?

von Treiber (Gast)


Lesenswert?

Du suchst einen voll Brücke... Wie viel kW und kV hat der Motor denn?

von Hans (Gast)


Lesenswert?

es handelt sich dabei um einen 28VDC Motor mit max. 2A Strom

von U. M. (oeletronika)


Lesenswert?

Hallo,
du brauchst eine Vollbrücke.
http://www.allegromicro.com/en/Products/Motor-Driver-And-Interface-ICs/Brush-DC-Motor-Drivers.aspx
www.allegromicro.com/~/media/Files/Datasheets/A3959-Datasheet.ashx?la=en

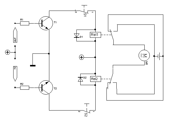
Alternativ kann man auch mit 2 Relais, welche Wechslerkontakte haben,
die Richtungsumschaltung leicht realisieren.
http://forum.electronicwerkstatt.de/phpBB/thumb.php?img=028290_1378156527x4332_steuerung3.GIF
Gruß Öletronika

von Torsten C. (torsten_c) Benutzerseite


Lesenswert?

Das klingt nach einem L298, falls es 'billig' sein soll.

Gibt es auch fertig als Modul zum Preis eines Kühlkörpers ;-) aus China:

http://www.aliexpress.com/item/-/1580354773.html

von msx (Gast)


Lesenswert?

Hans schrieb:
> es handelt sich dabei um einen 28VDC Motor mit max. 2A Strom

L6203 nicht aus China, sondern z.B. von Reichelt.

von Hans (Gast)


Lesenswert?

danke für die Infos. Soll bei einer billigen analogen und möglichst vom 
bauteilgrößen her kleine schaltung sein :)

von Hans (Gast)


Lesenswert?

gibt es den L298 auch als one full drive für einen Motor oder gibt es 
die nur im dual?

von msx (Gast)


Lesenswert?

Hans schrieb:
> gibt es den L298 auch als one full drive für einen Motor

Ja, nennt sich dann L6203 ;-)
Wenn's kleiner sein soll: L6201 oder L6202.
http://www.reichelt.de/L-6201-PS/3/index.html?&ACTION=3&LA=446&ARTICLE=109306&artnr=L+6201+PS&SEARCH=l6201

von MaWin (Gast)


Lesenswert?

Torsten C. schrieb:
> Das klingt nach einem L298,

Nicht wirklich, denn Hans wird wie die meisten nur die Nennstrom von 2A 
angegeben haben, aber nicht den Anlaufstrom=Blockierstrom der deutlich 
drüber liegt, aber lange genug dauert um den IC zu zerstören.

von msx (Gast)


Lesenswert?

Falls jemand den L6203 mit Rampen anfahren/abbremsen möchte, ohne den 
Motorstrom zu groß werden zu lassen, die 2. Schaltung aufbauen.
Beitrag "Drehzahlregler für DC-Motor, ATmega48-328"
Ansonsten haben die L620x Treiber eingebaute Schutzfunktionen gegen 
Überlast div. Art.

von Hans (Gast)


Lesenswert?

ich brauche einen Motortreiber für einen Motor, der max. Strom von 2 A 
aushält und eine min. Spannung von 5-18V und eine max. Spannung bis 30V 
DC hat.
Kann mir da eine helfen? Ich finde da keinen passenden!

von Hans (Gast)


Lesenswert?

ich meine 5-8VDC

von Stefan F. (Gast)


Lesenswert?

Hast du dir den Artikel von Aliexpress nicht angesehen?

von msx (Gast)


Lesenswert?

Hans schrieb:
> es handelt sich dabei um einen 28VDC Motor mit max. 2A Strom

Hans schrieb:
> ich brauche einen Motortreiber für einen Motor, der max. Strom von 2 A
> aushält und eine min. Spannung von 5-18V und eine max. Spannung bis 30V

Hans schrieb:
> ich meine 5-8VDC

Vielleicht lieber doch 1 - 3 VDC?
Bist Du Hans oder ein Heini?

von Hans (Gast)


Lesenswert?

die 5-8V DC entsprechen der min. Anforderung. Der Motortreiber L6203 hat 
einen min. Spannung von 12 VDC, also kann ich diesen nicht nutzen. Hab 
jetzt aber einen gefunden, den TLE5206-2S.

Bitte melde dich an um einen Beitrag zu schreiben. Anmeldung ist kostenlos und dauert nur eine Minute.
Bestehender Account
Schon ein Account bei Google/GoogleMail? Keine Anmeldung erforderlich!
Mit Google-Account einloggen
Noch kein Account? Hier anmelden.