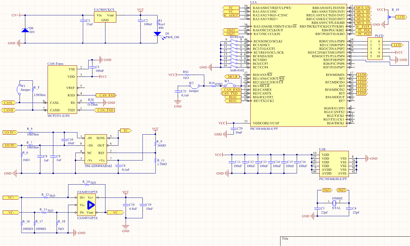
Guten Abend Zusammen, bei dem ersten Flashen meines PIC18F66k80 mit dem Brandneuen PICKit3 bekomme ich folgende Fehlermeldung: "Target Device ID (0x0) does not match expected Device ID (0x60e0)." Ich habe überprüft: Verbindungen: Alle i. O. und niederohmig vom PIC-Steckkontakt bis hin zum uC Layout: Keine Kondensatoren bzw. Pullup- oder Pulldown-Widerstände zwischen PGC bzw. PGD und VCC bzw. GND. An dem MCLR-Pin ist zusätzlich noch ein Dipschalter, welcher die Beschaltung im Normalbetrieb während des Programmieren entkoppelt. Masseschluss auf meinem Board: i. O. ca. 5kOhm zwischen VCC und VSS Anbei habe ich meine beiden Schaltpläne sowie das Layout als Screenshot gehängt. Meine Vermutung, der uC hat das Löten nicht überlebt. Äußerlich gibt es keinen Grund zu der Vermutung, jedoch ist das meine letzte Erklärung. Gibt es eine Möglichkeit zu checken ob der uC taktet wenn dieser noch nie geflasht wurde? Z.B. mit dem Oszi oder dem Multimeter an einem speziellen Pin ... Vielen DANK!!! Gruß A.
Andre P. schrieb: > bei dem ersten Flashen meines PIC18F66k80 mit dem Brandneuen PICKit3 > bekomme ich folgende Fehlermeldung: "Target Device ID (0x0) does not > match expected Device ID (0x60e0)." Da alles Null (0) ist, sollte man die Spannungen nochmal kontrollieren. Ich sehe grade, dass VCAP nach VCC geschaltet wird. Das ist für VCC=5V falsch und hat vermutlich Deinen µC gegrillt: Der Core ist nicht für 5 Volt ausgelegt, sondern für die viel niedrigere VCore (die der µC selbst erzeugt).
Der K80 braucht eineN speziellen Spannungsbegrenzer zwischen PICKIT3 und dem Pic. Die Vpp darf beim K 80 nur ca. 9V betragen. Mit den normalen 13 V geht das nicht. Du kannst Dir den Adapter selber basteln oder von Digikey bestellen. Ich verwende oft den 18F46K80 und das funktioniert bei mir einwandfrei. Der Adapter besteht wenn ich mich recht erinnere aus einem Widerstand und Zenerdiode mit zwei RJ11 Buchsen um die Vpp Spannung von 13V auf 8.5V zu begrenzen. Die Vcc darf 5V betragen solange es nicht ein LF Version ist und korrekt für 5V beschaltet ist. (Datenblatt) Hier die Info: http://canada.newark.com/microchip/ac164110/rj11-to-icsp-adapter-for-mplab/dp/16M5240?mckv=sdkClIh5u_dt%7Cpcrid%7C42890869193%7Cplid%7C%7Ckword%7Cac164110%7Cmatch%7Cp&CMP=KNC-GCA-GEN-SKU-MICROCHIP Diesen Adapter mußt Du Dir bauen oder kaufen. Noch etwas. Deine MCLR Beschaltung ist nicht sehr günstig. MC schlägt irgendwo vor den pin mit einer Diode zu entkoppeln damit im ICSP Betrieb die Spannung über den pullup nach Vcc nicht runtergezogen wird, bzw vcc hochgezogen wird. In Deiner Schaltung zieht der Programmer Vcc über 1.5K nach 13V. Normale Serienregler können das nicht immer verhindern. Sonst den 1K auf mindest 10K zu vergrößern. Die Diode kommt mit der A an MCLR und Cathode an den pull up wie unten gezeigt. Das gilt nicht nur für den 16F877. http://www.microchip.com/forums/download.axd?file=0;364291
Hallo Zusammen Jim M. schrieb: > Ich sehe grade, dass VCAP nach VCC geschaltet wird. -> Das hat wohl meinen uC geschrottet. Danke für den Hinweis! Nur um es noch einmal zu verdeutlichen: der VDDCORE kann unbelegt bleiben und darf nicht auf VDD = 5V gelegt werden. Dann werde ich meinen zweiten uC ohne diesen Kontakt auflöten. Gerhard O. schrieb: > Die Vpp darf beim K 80 nur ca. 9V betragen. Mit den normalen 13 V geht > das nicht. Du kannst Dir den Adapter selber basteln oder von Digikey > bestellen. -> Diesen Zusammenhang verstehe ich nicht, wie kommst du auf 13V? Ich habe einen DCDC-Wandler von 12V auf 5V auf meinem Board. Gerhard O. schrieb: > Deine MCLR Beschaltung ist nicht sehr günstig. MC schlägt > irgendwo vor den pin mit einer Diode zu entkoppeln damit im ICSP Betrieb > die Spannung über den pullup nach Vcc nicht runtergezogen wird, bzw vcc > hochgezogen wird. -> Ich habe einen Schalter angelötet, mit welchem ich während des flashen die restliche Beschaltung weg schalte. Geht dass dann so in Ordnung? Vielen Dank für eure Hilfe. Das 600 Seiten Handbuch für den uC erschlägt einen am Anfang ein wenig! :) Gruß A
Andre P. schrieb: > Hallo Zusammen > > Jim M. schrieb: >> Ich sehe grade, dass VCAP nach VCC geschaltet wird. Ja, das killt den wahrscheinlich den uC. > > -> Das hat wohl meinen uC geschrottet. Danke für den Hinweis! Nur um es > noch einmal zu verdeutlichen: der VDDCORE kann unbelegt bleiben und darf > nicht auf VDD = 5V gelegt werden. Dann werde ich meinen zweiten uC ohne > diesen Kontakt auflöten. > > Gerhard O. schrieb: >> Die Vpp darf beim K 80 nur ca. 9V betragen. Mit den normalen 13 V geht >> das nicht. Du kannst Dir den Adapter selber basteln oder von Digikey >> bestellen. > > -> Diesen Zusammenhang verstehe ich nicht, wie kommst du auf 13V? Ich > habe einen DCDC-Wandler von 12V auf 5V auf meinem Board. Nur beim aktiven Programmieren wird die MCLR Spannung ueberhoeht. Das hat nichts mit der 5V Betriebsspannung zu tun. Ich habe inzwischen das Schaltbild des PICKIT3 studiert und der sollte die VPP Spannung korrekt auf 8.5V regeln können. Mein ICD2 macht das nicht und deshalb brauche ich den Spannungsbegrenzer zumindest bei mir. Ich würde aber trotzdem messen. Wie gesagt der K80 verträgt nur ca 9V am VPP (MCLR) pin. > > Gerhard O. schrieb: >> Deine MCLR Beschaltung ist nicht sehr günstig. MC schlägt >> irgendwo vor den pin mit einer Diode zu entkoppeln damit im ICSP Betrieb >> die Spannung über den pullup nach Vcc nicht runtergezogen wird, bzw vcc >> hochgezogen wird. > > -> Ich habe einen Schalter angelötet, mit welchem ich während des > flashen die restliche Beschaltung weg schalte. Geht dass dann so in > Ordnung? Den Schalter brauchst Du nicht. Nur vergroessere den Wert des Widerstands von MCLR auf VCC von 1.5K auf 10-20K damit beim programmieren VCC nicht so weit hochgezogen wird. Siehe Anhang in meinem vorherigen Post. Das 0.1uF C macht nichts aus, weil VPP die ganze Zeit hoch bleibt und nicht gepulst wird. > > Vielen Dank für eure Hilfe. Das 600 Seiten Handbuch für den uC erschlägt > einen am Anfang ein wenig! :) > > Gruß A Gruss, Gerhard
Bitte melde dich an um einen Beitrag zu schreiben. Anmeldung ist kostenlos und dauert nur eine Minute.
Bestehender Account
Schon ein Account bei Google/GoogleMail? Keine Anmeldung erforderlich!
Mit Google-Account einloggen
Mit Google-Account einloggen
Noch kein Account? Hier anmelden.


