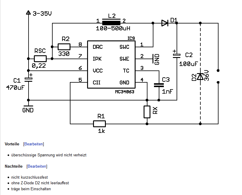
Servus, frohes Neues Jahr miteinander! ich habe in der Artikelsammlung eine Schaltung mit dem mc34063 gefunden Die Schaltung soll als Konstantstromquellefungieren und ich hab sie nachgebaut und sie funktioniert auch (ich habs aber ohne der Zenerdiode aufgebaut). Jetzt hab ich überlegt und wie die Zenerdiode die schaltung schützen soll, mein problem ist ich versteh nicht wie das gehen soll. (schaltung bild Anbei) Eine Konstantstromquelle will immer den eingestellten Strom liefern egal welche Last an ihr anliegt... (ok das is ja klar) mir ist klar wie das mit der Zenerdiode funktionieren soll und das ist mit kleinen Strömen auch sicher eine gute Lösung aber ich habe die Konstanntstromquelle auf 1A eingestellt, und eine Zehnerdiode die 10W oder mehr aufnehmen muss ist sicher schwer zu bekommen (wenn überhaupt) Gibt es eine einfache und andere methode die Konstantstromquelle Leerlaufsicher zu machen? lg echter Wiener!
@ Martin B. (echterwiener) >Gibt es eine einfache und andere methode die Konstantstromquelle >Leerlaufsicher zu machen? Ja. Schließ die Anode direkt an CII vom Schaltregler an. Dann wirkt R1 als Shunt und liefert schon bei einem Bruchteil des Nennstroms die Nennspannung!
sevus @ Falk Brunner (falk) Meinst so wie in der Schaltung die ich angefügt habe?
@ Martin B. (echterwiener)
>Meinst so wie in der Schaltung die ich angefügt habe?
Nein. Du solltest nur in der 1. Schaltung die Anode der Z-Diode am
anderen Ende von R1 anschließen, sonst nichts.
Martin B. schrieb: > Meinst so wie in der Schaltung die ich angefügt habe? Die letzte Schaltung hat mit der von oben nicht viel zu tun. mfg klaus
Ich hab's mal im Artikel geändert. https://www.mikrocontroller.net/articles/Konstantstromquelle#Schaltung_2
Ok danke, jz hab ich verstanden was du meinst! Und bin jz auch erst draufgekommen das meine schaltung eigentlich eine Andere ist, dass kommt davon wenn man so kleine Projekte nach jahren wieder aufgreift,weil eigentlich will ich ja diese Schaltung Link: https://www.mikrocontroller.net/articles/Konstantstromquelle_fuer_Power_LED#Dimmung Leerlaufsicher machen. Tut mir leid für meine Verwirrungen!
@ Martin B. (echterwiener) >wieder aufgreift,weil eigentlich will ich ja diese Schaltung Link: >https://www.mikrocontroller.net/articles/Konstants... >Leerlaufsicher machen. Die ist schon leerlaufsicher. Ohne Last ist der Laststromkreis unterbrochen.
ok dann danke ich dir vielmals für deine Hilfe!!! lg Martin
Bitte melde dich an um einen Beitrag zu schreiben. Anmeldung ist kostenlos und dauert nur eine Minute.
Bestehender Account
Schon ein Account bei Google/GoogleMail? Keine Anmeldung erforderlich!
Mit Google-Account einloggen
Mit Google-Account einloggen
Noch kein Account? Hier anmelden.

