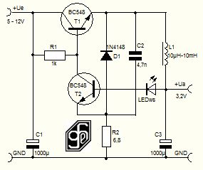
Hallo liebes Forum, habe im Netz diese kleine Schaltung für einen Stepdown gefunden. Das sie so nicht viel Strom liefern kann ist klar. Ein paar Fragen habe ich dazu. C3 scheint mir etwas zu gross. Die Spule hat einen großen Wertebereich - welcher ist sinnvoll? Begrenzt R3 den Strom im Regelkreis oder kann man den auch überbrücken? Welche Funktion hat C2 und kann man die Schaltung so auch für eine höhere Ausgangsspannung bei etwa 1A dimmensionieren?
Manfred schrieb: > C3 scheint mir etwas zu gross. Basierend auf welches Wissen? > Die Spule hat einen großen Wertebereich - welcher ist sinnvoll? Ausprobieren. > Begrenzt R3 den Strom im Regelkreis oder kann man den auch überbrücken? Welcher R3 genau? Im Zweifelsfall lautet die Antwort aber: Ja. > Welche Funktion hat C2 und kann man die Schaltung so auch für eine > höhere Ausgangsspannung bei etwa 1A dimmensionieren? Nimm was vernünftiges. Bei diesen Billigschaltungen sind alle Paramtere so hingebastelt, dass es mindestens 1x gelaufen ist. Ich habe da auch ein paar solche Exemplare. Sie sind es aber meines Erachtens nicht wert, dokumentiert zu werden. Andere sehen das Anders und veröffentlichen jede kleine Bastelei...
Die Simulation der Schaltung ergab bei mir: Rippel 1 V @ 20 mA. Aber immerhin sie schwingt. Fazit: durchgefallen.
Lothar M. schrieb: > Welcher R3 genau? Im Zweifelsfall lautet die Antwort aber: Ja. R2 war natürlich gemeint.
Durch die Beschaltung schaltet T2 nur sehr 'weich' - sein Emitterwiderstand sorgt dafür und damit ist das hohe Ripple am Ausgang vorprogrammiert, und eine LED ist nun mal auch keine richtige Z-Diode. Wenn du dir 2 Transistoren mehr noch leisten kannst, gibt es hier eine bewährte, deutlich bessere Schaltung: Beitrag "Re: Diskreter Schaltregler" Oder wirklich ein kleines bewährtes IC wie den MC34063(A).
Bitte melde dich an um einen Beitrag zu schreiben. Anmeldung ist kostenlos und dauert nur eine Minute.
Bestehender Account
Schon ein Account bei Google/GoogleMail? Keine Anmeldung erforderlich!
Mit Google-Account einloggen
Mit Google-Account einloggen
Noch kein Account? Hier anmelden.
