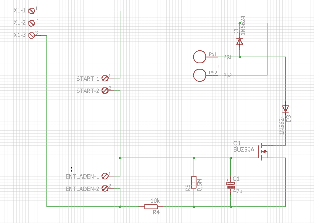
Hallo zusammen, meine Aufgabe ist es ein Gerät zu bauen, welches die Bremse eines Motors für einige Zeit öffnen kann. Ich habe das Ganze mit einem Transistor als Schalter und einem Kondensator realisiert. Mein Problem ist, das sich die Bremse löst, wenn ich sie direkt an der Spannungsquelle anschließe. Sie öffnet aber nicht, wenn ich den Transistor und Kondensator dazu schalte. Zum Bild: Start: Taster ,der den Transistor schließen soll Entladen: Taster, der den Transistor sofort wieder schließt P$: Hier wird der Motor angeschlossen X1: Versorgung Kann mir vielleicht jemand helfen? Gruß Dansge
Daniel F. schrieb: > welches die Bremse eines Motors > für einige Zeit öffnen kann. Zum Glück gibt es nur eine Bremse auf der ganzen Welt, also ist es unnötig Typ, Spannung oder Strom anzugeben. Genausowenig wie deine gewählte Stromversorgung, Sognalspannungen etc. Bitte mal die Netiquette bzgl. Problembeschreibung lesen.
Tut mir leid, ich wollte nur eine allgemeine Fehlerbeschreibung an der ich ansetzten kann!
Daniel F. schrieb: > Spannungsquelle anschließe. Sie öffnet aber nicht, wenn ich den > Transistor und Kondensator dazu schalte. Das liegt an R4. Lass' den weg oder gib' ihn den in die Gateleitung.
John D. schrieb: > Daniel F. schrieb: >> Spannungsquelle anschließe. Sie öffnet aber nicht, wenn ich den >> Transistor und Kondensator dazu schalte. > > Das liegt an R4. Lass' den weg oder gib' ihn den in die Gateleitung. Danke, aber es funktioniert leider immer noch nicht!
Daniel F. schrieb: > Tut mir leid, ich wollte nur eine allgemeine Fehlerbeschreibung an der > ich ansetzten kann! 42
John D. schrieb: > Das liegt an R4. Lass' den weg oder gib' ihn den in die Gateleitung. R4 ist natürlich völliger Unfug. Evt. als "Entladewiderstand" gedacht für das ominöse "Entladen". Ansonsten will der TO wohl keine Antwort, oder das ist ein aufwändig gemachter Troll Thread.
Daniel F. schrieb: > ich wollte nur eine allgemeine Fehlerbeschreibung Irgendwo in der Schaltung stimmt die Spannung nicht.
Thomas F. schrieb: > Irgendwo in der Schaltung stimmt die Spannung nicht. Stimme ich zu, entweder Am Gate,Source oder Drain.
Wenn ich die Diode D3 weglasse funktioniert das Ganze. Also denke ich mal am Drain...
Daniel F. schrieb: > Diode D3 weglasse funktioniert das Ganze Average forward current: 3A Eventuell stirbt die jedesmal beim ersten Anziehen des Elektromagneten. Aber genaues kann man nicht sagen da so viel Geheimnisse...
Thomas F. schrieb: > Average forward current: 3A Ob als nächstes etwas kommt wie: "Ja, D3 ist ja eigentlich eine ganz andere Diode, die 1N5624 ist da bloss eingezeichnet, weil das Symbol gerade da war."?
Vielleicht ist D3 ja verpolt? Nur eine wilde Vermutung, aus Deinem Schaltplan gehen ja nicht hervor, wie irgendwelche Spannungen gepolt sind. Es kann in einem Stromkreis mit inklusive Spannungsquelle drei Bauteilen ja nicht so schwierig nachzumessen sein, wo die Spannung bleibt.
Thomas F. schrieb: > Daniel F. schrieb: >> Diode D3 weglasse funktioniert das Ganze > > Average forward current: 3A > > Eventuell stirbt die jedesmal beim ersten Anziehen des Elektromagneten. > Aber genaues kann man nicht sagen da so viel Geheimnisse... Solange er R4 mit 10 kOhm im Sourcezweig hat, bräuchte er aber mindestens 30 kV Spannung um die 3A zu erreichen. Und ich glaube dann gibt es eher woanders Probleme.
Daniel F. schrieb: > Hallo zusammen, > > meine Aufgabe ist es ein Gerät zu bauen, welches die Bremse eines Motors > für einige Zeit öffnen kann. Ich nehm da immer einen Abzieher: https://carpartsplatform.de/atp/vres/images-400/10300001.jpg :-)
Winfried J. schrieb: > daniel == troll ? Vor allem sein Nachname scheint trollig zu sein . Ich kann mir einfach nicht vorstellen, das ein Ehefrau mal so heißen möchte. R4 ist zu hochohmig und erfüllt keinen klassischen Zweck. D3 bewirkt auch nur, dass 0,7Volt daran abfallen. R5 kann man lassen und bewirkt das der Fet etwas schneller schaltet. C1 soll wohl verzögern? Ohne Widerstand wird das kaum was werden. Alles im allen ist die Schaltung nahezu nutzlos, weil die Aufgabe anscheinend nicht verstanden wurde. Ohne ordentliche Spannungs- und noch einige andere Angaben wird das wohl nichts werden, befürchte ich.
Nemesis schrieb: > Ich kann mir einfach nicht vorstellen.... Vorsicht mit vorschnellen Vorstellungen;-) https://www.google.de/search?q=kinder%C3%A4rzte+landshut+savignystra%C3%9Fe
Bitte melde dich an um einen Beitrag zu schreiben. Anmeldung ist kostenlos und dauert nur eine Minute.
Bestehender Account
Schon ein Account bei Google/GoogleMail? Keine Anmeldung erforderlich!
Mit Google-Account einloggen
Mit Google-Account einloggen
Noch kein Account? Hier anmelden.
