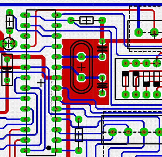
Hallo. Für eine einfache Steuerung habe ich mir eine Schaltung mit einem PIC-Controller entworfen, die mit 4 MHz läuft. Testschaltungen habe ich bereits schon auf einem Test-Steckboard aufgebaut. Nun habe ich die Schaltung in Target soweit fertig um mir eine richtige Platine davon machen zu lassen, damit sie in das entsprechende Gerät rein kann. Allerdings habe ich bislang nur Erfahrung mit Analogschaltungen, dies wäre also meine erste Digitalschaltung auf Platine und frage mich daher, ob, wie und wo Masseflächen sinnvoll sind. Macht eine Massefläche bei "nur" 4 MHz überhaupt Sinn? Oder nur im Bereich des Quarzes (Beispiel siehe angehängte Grafik)? In unmittelbarer Nähe der Digitalplatine werden nur ein paar Transitoren zum Relais-Ansteuern sein. Gruß Jens
Servus, nach dem, was Du schreibst, wird es bei Deiner Platine wohl eher unkritisch sein und EMV-Probleme wird es beim Schalten von ein paar Relais kaum geben. Auf der anderen Seite: "zuviel Massefläche" gibt es in der Regel bei Digitalschaltungen nicht - und die Platine wird durch große Masseflächen auch nicht teurer. Was spricht also gegen eine ordentliche Massefläche, die die gesamte Fläche zwischen den Leiterbahnen ausfüllt?
Ich versuche möglichst eine Seite für die Signale zu bevorzugen und zum Schluß lege ich auf die andere Seite die Massefläche (Polygon). Falls Dich beim Routen die Gummifäden des GND stören, leg einfach eine Innenplane als GND an und lösche sie zum Schluß wieder.
Peter D. schrieb: > Falls Dich beim Routen die Gummifäden des GND stören, leg einfach eine > Innenplane als GND an und lösche sie zum Schluß wieder. Was meinst du mit Gummifäden und welchen Zweck hat eine zusätzliche Innenlage, die man später wieder löscht?
Jens schrieb: > Macht eine Massefläche bei "nur" 4 MHz überhaupt Sinn? Bei richtiger Abblockung eher nein. Ich würde noch 1-10nF an den Reset-Pin (gegen Masse) hängen. Außerdem noch einen kleinen Elko parallel zum Abblockkondensator links. Gruß Anja
Jens schrieb: > Macht eine Massefläche bei "nur" 4 MHz überhaupt Sinn? Oder nur im > Bereich des Quarzes (Beispiel siehe angehängte Grafik)? Masseflächen bieten nicht nur bei "HF" Vorteile, sondern auch um bei höheren Strömen weniger Spannungsabfall im Bezugspotential zu haben. Es geht auch nicht nur darum das deine Platine weniger strahlt, sondern auch um weniger Empfindlichkeit gegen andere Strahler. Die Massefläche am Quarz würde besser funktionieren wenn die nur gegen GND am uc "geerdet" wird. Zeig mal die ganzen Platine.
Hallo, für eine richtige Beurteilung fehlt die Schaltung! > Jens schrieb: > Macht eine Massefläche bei "nur" 4 MHz überhaupt Sinn? Oder nur im > Bereich des Quarzes (Beispiel siehe angehängte Grafik)? Da hast du noch ein sehr laienhaftes Verständnis für die EMV-Problematik. Wahrscheinlich wird deine Schaltung als Bastelobjekt funktionieren. Eine EMV-Prüfung machst damit wohl eher nie. Die 4MGz-Quarztakt sind aber nicht das Problem. Die Signalform an dem Taktgenrator ist sinusförmig. Was ganz anders sind die digitalen Leitungen auf dem Board. Da werden bei Signalwechseln steile Schaltflanken erzeugt. Ideale Rechtecksignale hätten Oberwellen mit unendlicher Frequenz. Je nach Steilheit dieser Schaltflanken entstehen aber Oberwellen mit Frequenzen bis in den Bereich von weit über 100MHz. Dann sind Leitungen mit paar 10cm Länge schon gute Antennen. Um das zu unterdrücken, wären auch RC-Glieder oder zumindest Reihenwiderstände nahe der Quellen eine gute Massnahme. > In unmittelbarer Nähe der Digitalplatine werden nur ein paar Transitoren > zum Relais-Ansteuern sein. Sofern es nur um Signalausgabe mit eher seltenen Wechseln geht, ist das auch nicht so kritisch. Problematisch sind aber Datenleitungen für SPI, I²C, UART usw. die regelmäßig und häufig den Zustand wechseln. Aber auch die Schaltung kann sich selbst massiv stören, wenn die Masse zu dünn ist und geeigente Abblock-C an den Pins für Betriebsspanung fehlen oder nicht nahe genug angebracht sind. Auf dem roten Layer hättest du aber noch viel Platz für eine rel. gute durchgehende Massefläche, zumindest in dem gezeigten Ausschnitt.
Jens schrieb: > Peter D. schrieb: >> Falls Dich beim Routen die Gummifäden des GND stören, leg einfach eine >> Innenplane als GND an und lösche sie zum Schluß wieder. > > Was meinst du mit Gummifäden und welchen Zweck hat eine zusätzliche > Innenlage, die man später wieder löscht? Vorm Routen sind die Bauteilpins ja durch "Luftlinien" verbunden. Nutzt man eine geschlossenen GND-Fläche so routet man die einzelnen GND Verbindungen nicht. Erzeugt man nun das Polygon für GND schon am Anfang stört das immer etwas. Erzeugt man es am Ende hat man bis dahin alle GND-Luftlinien. Mit dem zusätzlichen Layer kann man beide Probleme umgehen. Sascha
Jens schrieb: > Macht eine Massefläche bei "nur" 4 MHz überhaupt Sinn? Oder nur im > Bereich des Quarzes (Beispiel siehe angehängte Grafik)? Nur zur Info.
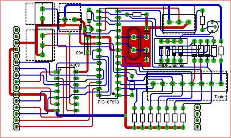
U. M. schrieb: > Da hast du noch ein sehr laienhaftes Verständnis für die > EMV-Problematik. Yep, das ist nicht abzustreiten ;-) Darum bitte ich hier ja um Hilfe. Diese Projekt ist mein erstes, bei dem ich eine digitale Schaltng einigermaßen richtig aufbauen möchte, da sie fest in ein Gerät verbaut werden soll. Bislang war ich eigentlich nur in der Analogwelt unterwegs. Zumindest von der praktischen Seite her. Im Anhang mal das komplette Layout. Die Schaltung macht nichts besonders. MIDI kommt über UART rein (mit 32kHz Takt) und je nach MIDI-Programm-Nr. werden über den PIC16F870 bestimmte Relais geschaltet. Zusätzlich gibt es noch ein paar Tastereingänge für Bedienung ohne MIDI. Wie weit kann ich diesen PIC eigentlich runtertakten? Ich denke mal für diesen Zweck muss der womöglich nicht mal mit 4MHz laufen. Anja schrieb: > Ich würde noch 1-10nF an den Reset-Pin (gegen Masse) hängen. > Außerdem noch einen kleinen Elko parallel zum Abblockkondensator links. Das ist ja das kleine Problem, da noch zwei Kondensatoren reinzubauen. Wie groß sollte der Elko sein. 1µ? 10µ?
Lies mal hier nach: http://www.lothar-miller.de/s9y/categories/33-Quarz http://www.lothar-miller.de/s9y/categories/14-Entkopplung
Hallo, >Jens schrieb: > Im Anhang mal das komplette Layout. wie schon geschrieben, kann man mit ein paar kleinen Änderungen eine fast vollständige Massefläche auf dem roten Layer bekommen. dazu solltest du die Leitung von Pin 18 zuerst mal auf dem blauen Layer so weit wie möglich rausziehen. Auch von Pin20 kann man zu großen Teil auf den blauen Layer gehen. > Die Schaltung macht nichts besonders. MIDI kommt über UART rein (mit > 32kHz Takt) und je nach MIDI-Programm-Nr. werden über den PIC16F870 > bestimmte Relais geschaltet. Was sollen die machen? Lichtorgel oder so? Da würde ich beser mit FET schalten. Relais klappern und halten nicht ewig. > Zusätzlich gibt es noch ein paar Tastereingänge für Bedienung ohne MIDI. Dann sehe ich auch grundsätzlich noch ein Potential für Verbesserungen. Es gibt nämlich keine Schutzbeschaltungen gegen Überspannungen (z.B. ESD). Im schlechten Fall berührt irgend jemand ein Pin oder Klemme und dann ist das Port vom uC kaputt. Nur wenn du rel sicher auschließen kannst, dass da niemand ran kommt, dann kannst darauf verzichten. Für die Relais würde ich auch gleich Freilaufdioden mit drauf machen. Block-C nahe an den Pins für Us und gnd des uC fehlen auch. Außderdem ist es gerade bei solchen Anwendungen sehr angenehm, wenn die Schaltung das Debugging gut unterstützt. Dazu würde ich an Tastern und Schaltausgängen LED anschlißen, damit man immer schön sehen kann, was gerade aktiv ist. Dann überlege mal, warum du sowas noch mit vielen Durchstecker-BE machst. SMD läßt sich viel einfacher verarbeiten. Die ICs sind als DK ok, weil man die dann schön auf Fassung setzen kann. Steckverbinder natürlich auch, wegen der mechn. Stabilität. Wenn das nur einmal für ein Bastelprojekt brauchst, lohnt der Aufwand ein Layout zu machen kaum. In der Zeit hat man das auch schon längst zusammen gelötet. http://uwiatwerweisswas.schmusekaters.net/Uwi/ELEKTRONIK/motorsteuer_kl.jpg http://uwiatwerweisswas.schmusekaters.net/Uwi/ELEKTRONIK/Opto_Laser/Lasersteuer_1_kl.JPG http://uwiatwerweisswas.schmusekaters.net/Uwi/ELEKTRONIK/LED_LAMPEN/TREPPE-LAUFLICHT/12_Elektronik.JPG Gruß Öletronika
Danke für die Tips und Links. Einige Leiterbahnen auf der Unterseite habe ich noch nach oben legen können, so dass mehr Massefläche möglich ist, zumindest im Bereich des PIC und des Quarzes. Es geht wie gesagt darum, dass die Schaltung weder stark abstrahlt, noch stark durch andere Störsignale beeinflusst wird und ob das mit einer Massefläche erreicht werden kann und womöglich auch zusätzlich noch besser wäre, wenn das ganze mit weniger als 4MHz getaktet wird. Mit dem 4MHz Quarz hatte ich das getestet und es lief damit (gefühlt) verzögerungsfrei. Ich möchte jetzt auch bitte nicht großartig begründen, ob SMD oder nicht, handverdrahtet oder geätzte Platine, warum Relais und keine Halbleiter... usw. Das soll ja auch gar nicht das Thema hier sein.
Auch, wenn Du die Platine selbst herstellst (ätzen oder fräsen), ist ein Ausfüllen möglichst aller freien Flächen mit einer Massefläche sinnvoll (Stichwort: Polygon, ist oben schonmal geschrieben worden)! Beim Fräsen hast Du dann weniger Werkzeugabnutzung, beim Ätzen weniger Chemikalienverbrauch. BTW: in der Abbildung des Layouts oben ist ein Kurzschluss/Überkreuzung von zwei Leiterbahnen - nur falls Du das noch übersehen hast...
Durchgängige Masseflächen haben einfach ein super Aufwand/Nutzen-Verhältnis, sowohl was die EMV, als auch die Signalintegrität angeht. Man macht damit eigentlich nie viel falsch. Heutzutage würde ich keine digitale Schaltung mehr ohne Massefläche layouten, außer natürlich man weiß genau was man tut und hat geeignete Maßnahmen parat. Es kommt im Übrigen nur in zweiter Linie auf die Taktraten, sondern viel mehr auf die Steilheit der Flanken an. Das Ding wird wohl auch ohne Massefläche das tun was es soll, zumal es scheinbar ja auch durch keine EMV-Tests oder so muss. Aber wegen des oben angesprochenen Aufwand/Nutzen-Verhältnisses: Einfach eine Massefläche vorsehen, fertig.
Jens schrieb: > Das ist ja das kleine Problem, da noch zwei Kondensatoren reinzubauen. > Wie groß sollte der Elko sein. 1µ? 10µ? 1-10 u ist ok. (nicht viel größer als 10u, da sonst Parallelresonanzen entstehen können). Jens schrieb: > Es kommt im Übrigen nur in zweiter Linie auf die Taktraten, sondern viel > mehr auf die Steilheit der Flanken an. Die Flankensteilheit bestimmt bis zu welcher Oberwelle das ganze strahlt. Die Taktrate bestimmt die Amplitude der Spektrallinien. -> es kommt sehr wohl auch auf die Taktfrequenz an. Wobei bei hoher Flankensteilheit der Antennengewinn (Resonanzen) für die Anschlußleitungen (= UKW-Antenne für die Oberwellen) eine Rolle spielt. Ein mit 4 MHz getakteter PIC (1 MHz Arbeitsfrequenz) liegt bei richtiger Abblockung unter der Grenzkurve für die Abstrahlung. Also keine Panik. Eine analoge Sternverdrahtung für einen einzelnen PIC kann bessere Ergebnisse bringen, als eine unüberlegte Massefläche bei der Störströme über die Quarzkondensatoren fließen. Gruß Anja
Übrigens schreibt hier noch ein anderer "Jens (Gast)". Der Beitrag "Durchgängige Masseflächen haben einfach ein super ..." stammt von dem anderen Jens. Nur, dass es nicht zu Missverständissen führt, warum ich mir auf meine eigenen Fragen antworte ;-)
Bitte melde dich an um einen Beitrag zu schreiben. Anmeldung ist kostenlos und dauert nur eine Minute.
Bestehender Account
Schon ein Account bei Google/GoogleMail? Keine Anmeldung erforderlich!
Mit Google-Account einloggen
Mit Google-Account einloggen
Noch kein Account? Hier anmelden.


