Hi, ich habe eine PWM Schaltung mit einem Mega8 aufgebaut. Funktioniert alles wunderbar mit meinem Regelbaren Netzteil. Mein Netzteil habe ich auf 12 Volt eingestellt, auf meiner Schaltung wird es per 7805 auf 5 Volt reduziert. Alles keine Problem. Nun wollte ich auf das Netzteil umsteigen (12 Volt Schaltnetzteil von Amaz*n, 3A) aber siehe da, nix geht. Nachgemessen: am 7805 kommen 5 Volt raus. Auch die 12 Volt Eingangsspannung sind da. Wenn ich meinen USBasp anschließe, der die Schaltung dann ebenfalls mit 5 V versorgt, läuft die Schaltung dann, so wie sie sollte. Wird er wieder abgezogen ist wieder alles aus. Hat so ein Schaltnetzteil so viel Welligkeit, dass der 7805 das auch nicht rausbekommt und der Mega nicht will? In den fuses habe ich auch schon den längsten Anlaufintervall eingestellt, der geht (64 ms wenn mich jetzt nicht alles täuscht). Wie könnte ich die ganze Sache noch zum laufen bekommen? Oder muss ein anderes Netzteil her? Vielen Dank schon mal Gruß huzzel
Hast du auch die Kondensatoren alle nach vorschrift? Wie wäre es nochmal mit einem RC-Glied nach dem 7805? Oder mit einem ordentlichen Netzteil?
Wie hast´du festgestellt, dass der AVR nicht läuft. Hast du einen Quarz dran an dem du gemessen hast? Wie sieht dein Schaltplan und dein Layout aus? Wie sieht dein Programm aus? Hängt da sonst noch was dran? Eine Last vielleicht?
Das neue Netzteil wird wahrscheinlich recht heftige Common Mode Störungen erzeugen, die vom USBasp gegen Masse abegeleitet werden, aber (wenn dieser fehlt) die Schaltung stören. Schalte mal eine stromkompensierte Drossel (common mode choke) in die Versorgung. Eventuell reichen auch schon ein paar Klappferrite.
Schaltplan bitte! Manche Schaltnetzteile starten sehr langsam. Ich hatte auch mal eins, bei dem die Ausgangsspannugn unmittelbar nach dem Start noch einmal kurz absackt. Da hilft nur, noch mehr startup-Verzögerung mittels Reset-Kondensator*, oder den Brown-Out Detektor zu verwenden. * Achtung, kann den ISP Programmer beeinträchtigen, wenn man es falsch macht.
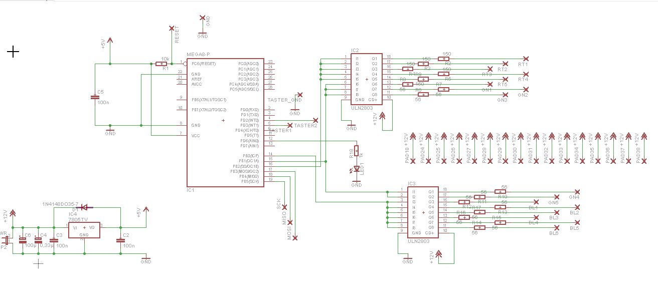
Wie hast du festgestellt, dass der AVR nicht läuft -> Status LED geht nicht an, einer der ersten Befehle im Programm Hast du einen Quarz dran an dem du gemessen hast? -> Interner RC Osc. 8 Mhz Hängt da sonst noch was dran? Eine Last vielleicht? -> "Nur" die 60 LED RGB Leds :), mit meinem Netzteil, dass nur 1A kann, aber kein Problem Schaltplan angehängt, Programm auch. muss aber zu beiden sagen, nicht der aktuelle Stand. Zum Schaltplan: Auf der Eingangs- und Ausgangsseite sind jeweils noch ein 470µ und noch ein 100n hinzugekommen
Was ich vielleicht auch noch sagen sollte, die Zuleitung zur Schaltung ist recht lang, ca. 8 m, mit 1,5² Leitung, Strom so ca. 15 mA - 800 mA
Peter S. schrieb: > Interner RC Osc. 8 Hatte mal ein Problem bei einem PIC der bei starken Störungen nicht mit dem internen RC Oszillator lief. Ein ext. Quarz behob das Problem.
Setze mal die Fuses vom Brown-Out Detektor, so dass er 4V Schwellwert hat. Warscheinlich genügt das schon. Die Zusätzliche Stromaufnahme des Brown-Out Detektor scheint in dieser Schaltung irrelevant zu sein. Es könnte auch hilfreich sein, am Anfang des Programms einen Delay von 1s einzubauen, damit das Netzteil bisschen Zeit bekommt, bevor es voll belastet wird.
Danke, werde ich mal versuchen :) Ob ich in die Schaltung noch einen externen Quarz reingepfuscht bekomme, müsste ich mal schauen. Wobei, bei der Schaltung habe ich mitlerweile schon soviel rumgepfuscht, darauf würde es auch nicht mehr ankommen ;) und sehen wird man die Sache dann später auch nicht. Ich werde das heute Abend mal versuchen und berichten.
Du hast aber AVCC hoffentlich angeschlossen? Wenn nicht, solltest du das als erstes tun.
Ein wenig mehr Kapazität auf den 5V könnten auch nicht schaden, 2x100n nach dem 7805 ist was wenig. vllt noch parallel irgendwas im uF Bereich. Ein Kondensator am Reset ist da auch nicht verkehrt.
Danke, ihr habt mir geholfen :) Brown-Out Detektor hat leider nicht geholfen, aber das C am Reset war die Lösung. DANKE Gruß huzzel
Bitte melde dich an um einen Beitrag zu schreiben. Anmeldung ist kostenlos und dauert nur eine Minute.
Bestehender Account
Schon ein Account bei Google/GoogleMail? Keine Anmeldung erforderlich!
Mit Google-Account einloggen
Mit Google-Account einloggen
Noch kein Account? Hier anmelden.
