Welcher Verstärker ist besser um ein Elektret-Mikrofon an einen Line-In Anschluss anschliessen zu können? https://www.youtube.com/watch?v=SToBPCajwc0 oder http://www.pollin.de/shop/dt/NjA4OTgxOTk-/Bauelemente_Bauteile/Bausaetze_Module/Bausaetze/Bausatz_NF_Verstaerker.html Danke, KASA
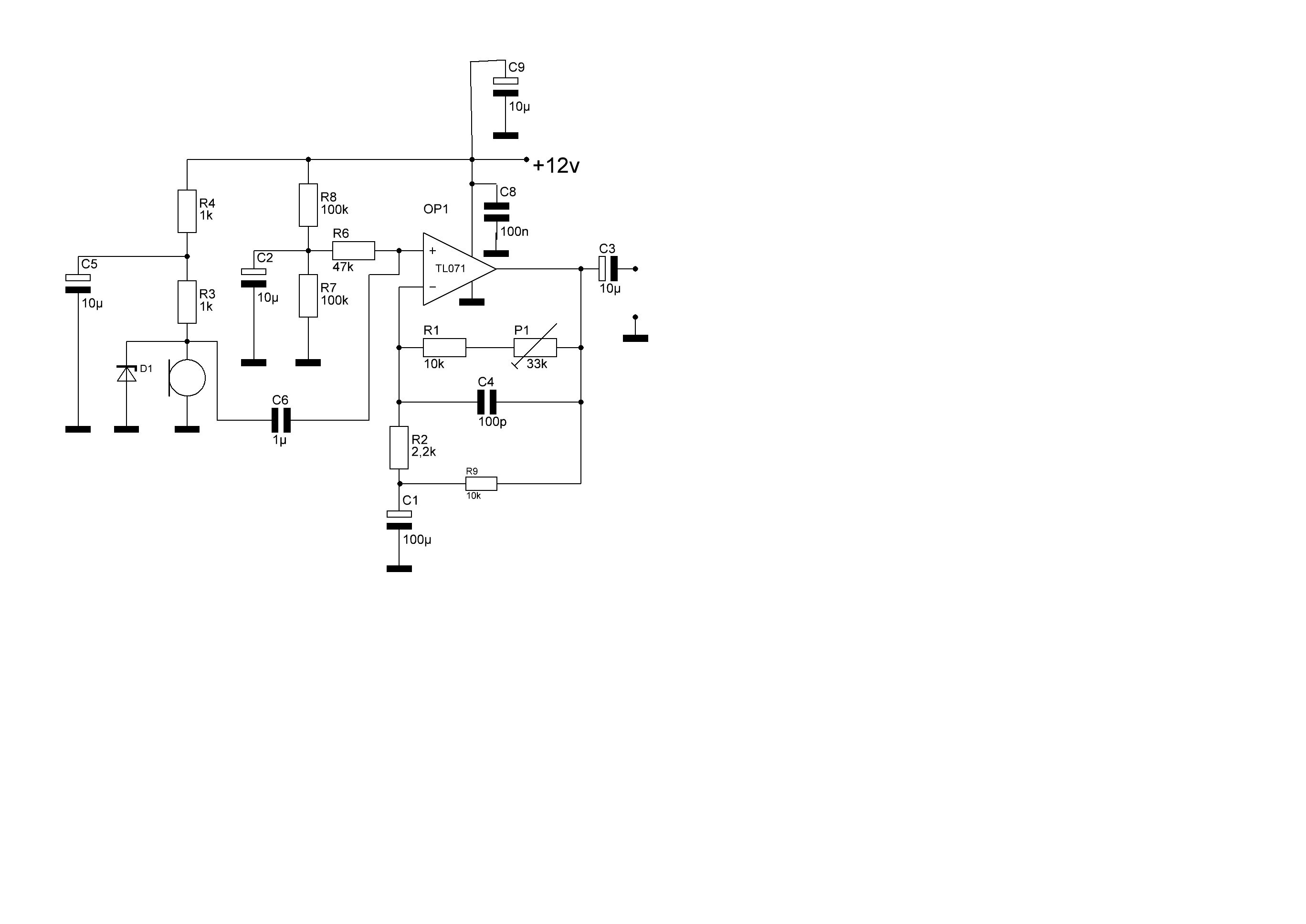
Meinst du, ich gucke mir jetzt ein 17 Minütigen Youtube Clip an? Mal ehrlich, Youtube ist für Filme da, nicht für Elektronik. Dieser NF Verstärker von Pollin ist jedenfalls gänzlich ungeeignet. Das ist eine Lautsprecherendstufe. Nimm den angehängten, mit dem komme ich gut klar. Er ist für Stromversorgung mit Batterie (4-9V) ausgelegt. R7 musst du an das konkrete Mikrofon anpassen. 10k Ohm ist schon ziemlich viel.
Nein aber bei 12:50 kann man den ganzen Schaltplan sehen. Wie ist der?
> Wie ist der?
Völliger Murks, wie fast alle Schaltungsvorschläge bei Youtube.
Es sei denn, du willst den Verzerrungseffekt absichtlich haben.
Und wie hoch er das Signal verstärkt, ist auch ungewiss.
@ Stefan Us (stefanus) Datum: 07.05.2016 19:01 >> Wie ist der? >Völliger Murks, wie fast alle Schaltungsvorschläge bei Youtube. >Es sei denn, du willst den Verzerrungseffekt absichtlich haben. >Und wie hoch er das Signal verstärkt, ist auch ungewiss. Und was ist an Deiner Schaltung jetzt so wesentlich anders, daß diese verzerrungsmäßig besser dastehen würde? Abgesehen von der zusätzlichen Transistorstufe, die noch nichtmal verstärkend in die Gegenkopplung eingreift, sehe ich da nicht wirklich einen diesbezüglich großen Unterschied.
KASA schrieb: > Welcher Verstärker ist besser um ein Elektret-Mikrofon an einen Line-In > Anschluss anschliessen zu können? dieser verstärker tut´s ohne probleme. zd ist nach der max. spannung vom mic zu wählen.
> Und was ist an Deiner Schaltung jetzt so wesentlich anders, > daß diese verzerrungsmäßig besser dastehen würde? Ich könnte eine Menge Vorteile nennen, aber das würde nur in einer endlosen Grundsatzdiskussion enden, die für uns beide vermutlich spannen wird, aber dem TO kein bisschen weiter hilft. Nur eins dazu: Bei der einfachen Transistorschaltung gefällt mir ganz besonders nicht, dass der Eingangswiderstand für positive Halbwellen annähernd null ist während er für negative Halbwellen gegen unendlich geht, und dass der Verstärkungsfaktor 100% von den Fertigungstoleranzen des Transistors abhängt. In Stereo kann man das so nicht verwenden. Der TO hat um eine Einschätzung geben, und die hat er bekommen. Nun gib du deine Einschätzung ab, zu den beiden (oder drei) Verstärkern.
@KASA: Kannst du mal den Screenshot von der Simulation vergrößern? Ich kann darauf nichts erkennen. Ich vermute, dass du eventuell falsch simuliert hast, nämlich mit einer idealen Signalquelle ohne Ausgangsimpedanz.
Was für eine Simulation? das Bild ist aus dem ganz oben verlinktem Video. da scheint es zu funktionieren.
dolf schrieb: > dieser verstärker tut´s ohne probleme. > zd ist nach der max. spannung vom mic zu wählen. Oje, und die paar mV Gequake-Signal aus dem Mikrophon duerfen dann waehlen, ob sie sich vom OpAmp verstaerken lassen wollen oder doch lieber im differentiellen Widerstand der Z-Diode versaubeutelt werden? Gruss WK
Stefan U. schrieb: >> Wie ist der? > > Völliger Murks, wie fast alle Schaltungsvorschläge bei Youtube. > Es sei denn, du willst den Verzerrungseffekt absichtlich haben. > Und wie hoch er das Signal verstärkt, ist auch ungewiss. Ach was! KondensatorMics haben üblicherweise eine Ausgangsimpedanz um 20kOhm, zusammen mit dem 10kOhm-Arbeitswiderstand ergibt sich also eine rund 10-fache Spannungsverstärkung.
Stefan U. schrieb: > Nur eins dazu: Bei der einfachen Transistorschaltung gefällt mir ganz > besonders nicht, dass der Eingangswiderstand für positive Halbwellen > annähernd null ist während er für negative Halbwellen gegen unendlich > geht, und dass der Verstärkungsfaktor 100% von den Fertigungstoleranzen > des Transistors abhängt. In Stereo kann man das so nicht verwenden. Was dir gefällt, interessiert doch nicht. Das mit der Halbwelle stimmt nicht. Den Verstärkungsfaktor der Stufe grenzt man mit der Stromverstärkungsgruppe des Transistors ein. Für Bastelprojekte reicht das völlig. Auch hat das in Industriegeräten jahrzehntelang funktioniert. Auch für Stereo. Wahrscheinlich ist nur das Wissen um die Dimensionierung verlorengegangen. KASA schrieb: > Der > http://www.mint.nmp24.de/?Bauanleitungen:Mikrofonverst%26auml%3Brker > oder die Zwei oben Diese Schaltung reicht völlig. Im Mikro ist ja die gleiche Schaltung drin, nur mit Fet. Und es ist auch sinnlos, einem Quäkermikrofon eine Studioschaltung folgen zu lassen.
voltwide schrieb: > KondensatorMics haben üblicherweise eine Ausgangsimpedanz um 20kOhm, Electrets haben meist 2KOhm.
> Wahrscheinlich ist nur das Wissen um die Dimensionierung > verlorengegangen. Das muss wohl so sein, wenn man in der Ausbildung zum Kommunikationselektroniker lernt, dass diese primitive Schaltung schlecht ist und dass man es so machen soll, wie ich empfohlen habe. Aber was rede ich, ich plappere ja nur das dumme Zeugs meines Ausbilders nach. Von Anwendungen mit Mikrofonen hatte die Bundespost ja keine Ahnung - die verschickten ja nur Briefe. Mich interessiert immer noch, wie man die Eigenschaften der einfachen Transistorschaltung berechnet. Denn einfache Lösungen mag ich. Kannst du mir nicht helfen?
Stefan U. schrieb: > Mich interessiert immer noch, wie man die Eigenschaften der einfachen > Transistorschaltung berechnet. Denn einfache Lösungen mag ich. Kannst du > mir nicht helfen? Ich werd dir gleich helfen! Bist du nebenbei Vertreter von Operationsverstärkern, oder dein Ausbilder? Vor paar Tagen hatten wir hier das Thema schon. Daraufhin habe ich meine Sammlung hervorgekramt. Welche mit ext. und welche mit integrierter Spannungsversorgung. Vielleicht reicht der Pegel schon für Line-In. Man muß nur die Spannungsversorgung bereitstellen. Ich werde die dann mit Kammerton A (800Hz) bebrüllen und die Spannung messen.
> Bist du nebenbei Vertreter von Operationsverstärkern, > oder dein Ausbilder? Ich habe den OP-Amp nicht empfohlen. Mich interessiert die 1-Transsistor Schaltung viel mehr, denn einfache Lösungen mag ich. Jens G (alias _michael?) hatte behauptet, die 1-Transistor Schaltung wäre nicht schlechter, als mein Vorschlag mit 2 Transistoren (wobei der Vorschlag aus einem sehr alten Lehrbuch stammt, nicht von mir). Aber ich kann nicht nachvollziehen, warum die 1-Transistor Schaltung überhaupt sinnvoll funktionieren sollte. Ich muss zugeben, dass ich sie nicht ausprobiert habe. Doch bevor ich sie probiere, würde ich gerne die theoretischen Grundlagen dazu verstehen. Denn ich finde die Schaltung genial einfach. Ich würde sie gerne weiter empfehlen, das mache ich aber erst, wenn ich sie verstanden habe und sicher bin, dass sie zuverlässig ihren Zweck erfüllt. > Das mit der Halbwelle stimmt nicht. Bitte begründe das. Nach meinem Verständnis wird die Basis-Emitter Strecke des Transistors im nicht linearen Bereich der Dioden-Kennlinie betrieben. Der Eingangswiderstand entspricht dem Widerstand der B-E Diode, der sehr stark von der Spannung abhängt und sehr gering ist. > Den Verstärkungsfaktor der Stufe grenzt man mit der > Stromverstärkungsgruppe des Transistors ein. Die liegt irgendwo zwischen 110 und 800. Ein bisschen vorhersehbarer sollte die Schaltung schon sein, wenn man sie weiter empfehlen möchte. > Im Mikro ist ja die gleiche Schaltung drin, nur mit Fet. Im Mikrofon befindet nur ein einziger FET. Keine Widerstände, keine Kondensatoren (außer den Sensor selbst natürlich). Und FET funktionieren ganz anders, als bipolare Transistoren. Der Vergleich ist nicht passend.
Stefan U. schrieb: > Nimm den angehängten, mit dem komme ich gut klar. Er ist für > Stromversorgung mit Batterie (4-9V) ausgelegt. Alt bewährtes Design. Am Ausgang kann man mit C3 noch ein bisschen probieren, bis der Klang am besten gefällt.
dolf schrieb: > dieser verstärker tut´s ohne probleme. Glaube ich, aber ist auch ne ganz schöne Fabrik.
Ich habe die 1-Transistor Schaltung gerade ausprobiert.
Meine Befürchtung von starker Signalverzerrung hat sich nicht bestätigt.
(Siehe Bild 2 und 3).
Allerdings ist der Frequenzgang nicht gut. Je höher die Frequenz ist,
umso höher der Ausgangspegel. Bässe werde so gut wie gar nicht
übertragen. Ich denke, dass kann man durch Änderung der Kondensatoren
korrigieren.
Der Verstärkungsfaktor ist geringer als erwartet. Wenn ich das Mikrofon
mit 2cm Abstand seitlich von meinem Mund halte und mit den Lippen so
laut Pfeife wie ich kann, erhalte ich den in Bild 3 dargestellten Pegel.
Eher realistisch ist allerdings der Pegel von Bild 2, und das ist für
Line-Eingänge etwas zu wenig. 4-10 mal mehr Verstärkung wäre Ok, würde
ich sagen.
Was mir mehr Sorgen bereitet, ist dass die Schaltung in unregelmäßigen
Abständen unerwartete Geräusche erzeugt. Siehe Bild 1, da herrschte
gerade Totenstille. Ich nehme an, dass der Verstärker extrem empfindlich
auf elektromagnetische Wellen reagiert. Man sollte HF Störungen
bedämpfen, um das abzustellen.
Für Stereo eignet sich die Schaltung mit vorher selektierten
Transistoren, damit beide Seiten zumindest ungefähr den gleichen
Verstärkungsfaktor haben.
Und nun Liste ich mal für Jens G auf, welche Punkte ich bei der
2-Transistor Variante besser finde:
- Viel höherer Verstärkungsfaktor
- Verstärkung hängt (fast) nicht von den Streuungen Transistoren ab
- Verstärkung ist durch Änderung der Widerstände einstellbar
- Besserer Frequenzgang, an Sprache angepasst
- Lässt sich durch Radiowellen kaum stören
Für weniger als 50 Cent mehr bekommt man so einen besseren Verstärker.
Ich denke, die paar Cent sind gut investiert.#
> Alt bewährtes Design.
Eben, kommt auch aus einem alten Buch aus den 80er Jahren und ist
vermutlich noch 10 Jahre älter.
Conrad hat einen Bausatz im Programm: https://www.conrad.at/de/vorverstaerker-bausatz-conrad-9-vdc-12-vdc-500-mw-47000-195375.html Der ist auch mit zwei Transistoren und ähnlich aufgebaut. Den Schaltplan kannst du bei Conrad herunterladen.
Stefan U. schrieb: > (Siehe Bild 2 und 3). Man Stefan, machst du jetzt auch den Scheiß mit den mini Bildern oder kommt das vom Forum?
dolf schrieb: > dieser verstärker tut´s ohne probleme. > zd ist nach der max. spannung vom mic zu wählen. Die Schaltung ist ganz gut, Z-Diode verhindert vor allem Beschädigung des Mic durch Verpolung durch C6 beim Ausschalten, eine normale Diode reicht. Verstärkungsfaktor reicht. Bloss den TL071 würde ich durch etwas moderneres ersetzen, dann kommt man mit geringerer Versorgungsspannung aus.
Stefan U. schrieb: > Allerdings ist der Frequenzgang nicht gut. Je höher die Frequenz ist, > umso höher der Ausgangspegel. Bässe werde so gut wie gar nicht > übertragen. Ich denke, dass kann man durch Änderung der Kondensatoren > korrigieren. Da kannst auch in den Emitter noch einen kleinen Widerstand legen und ihn DC-mässig damit ein wenig hochlegen. Um dann gute AC Verstärkung zu bekommen, kann man diesen mit einem Kondensator überbrücken - hier gilt, je dicker der C, desto mehr Bass. Das hat den Vorteil, das der Verstärkungsfaktor, solange man unter Hfe bleibt, gut über das Verhältnis von Rc zu Re gesteuert werden kann.
michael_ schrieb: > voltwide schrieb: >> KondensatorMics haben üblicherweise eine Ausgangsimpedanz um 20kOhm, > > Electrets haben meist 2KOhm. Wo hast Du das her? Ich habe das mal gemessen. Und zwar als differentiellen Widerstand (R=delta(V)/delta(I)). Wenn dann ein Arbeitswiderstand von 2kOhm eingesetzt wird ergibt sich eine Impedanz von 2kOhmm || 20kOhm, also etwa 1,8kOhm. Mit anderen Worten: Die Impedanz in der Schaltung entspricht in guter Näherung dem Arbeitswiderstand. Die Spannungsverstärung ergibt sich dann über das Verhältnis aus Gegenkoppelwiderstand (zwischen Kollektor und Basis) und diesem Arbeitswiderstand. Diese billigen Elektret-Kapseln sind nicht so übel wie oft dargestellt, der Frequenzgang ist im allgemeinen recht gerade bis über 10kHz. Nachteilig ist die große Streuung der Empfindlichkeit und deren hohes Eigenrauschen. Von daher lohnt es nicht hier aufwändige OPAs zu verbauen.
> machst du jetzt auch den Scheiß mit den mini Bildern
Nein, die werden genau so vom Oszilloskop geliefert. Das hat nur
320x240px Auflösung (oder so ähnlich).
voltwide schrieb: >> >> Electrets haben meist 2KOhm. > > Wo hast Du das her? Ich habe das mal gemessen. http://www.reichelt.de/Mikrofone-Megafone/MCE-101/3/index.html?&ACTION=3&LA=2&ARTICLE=35461&GROUPID=3604&artnr=MCE+101 Und weitere.
voltwide schrieb: > Von daher lohnt es nicht hier aufwändige OPAs zu verbauen. TDA2228M. Koste fast nix, wenig Beschaltung und funktioniert gut.
michael_ schrieb: > Und weitere. Habe mal zum Testen ein 2mm Loch hinten rein gebohrt. Gleich ein ganz anderer Klang. Aber man muss da einen freien Bereich finden.
voltwide schrieb: > Wo hast Du das her? Ich habe das mal gemessen. Und zwar als > differentiellen Widerstand (R=delta(V)/delta(I)). Wenn dann ein > Arbeitswiderstand von 2kOhm eingesetzt wird ergibt sich eine Impedanz > von 2kOhmm || 20kOhm, also etwa 1,8kOhm. > > Mit anderen Worten: Die Impedanz in der Schaltung entspricht in guter > Näherung dem Arbeitswiderstand. Unsinn. Die Ruhegleichspannung, die sich in der Reihenschaltung aus Elektred-Mikro und Arbeitswiderstand einstellen sollte, sollte ungefähr VCC/2 sein für optimale Empfindlichkeit, Rauschfreiheit, Klirrarmut und Aussteuerbarkeit. Damit ist der Innenwiderstand des Elektreds ungefähr gleich dem Arbeitswiderstand und die Eingangsimpedanz halb so gross. Ist es anders wäre das eine dumme Fehlanpassung.
Unsinn, um mal auf diesen plumpen und sachlich falschen Einwurf zu antworten. Der interne FET stellt eine relativ unperfekte Stromquelle dar. D.h. dass sich der DC-Strom etwas mit der angelegtenSpannung ändert. Diese Änderung/Spannung nennt man differentiellen Widerstand, gleichbedeutend mit der Ausgangsimpdedanz des Micros im interessierenden Frequenzbereich. Hier habe ich typische Werte um 20kOhm gemessen. Die Datenblätter sind hier ausgesprochen unpräzise, Impdanz und empfohlener Arbeitswiderstand werden offensichtlich gleich gesetzt. Da die Streuung des Ruhestromes beträchtlich ist, bleibt die Einstellung auf halbe Betriebsspannung graue Theorie, sofern man nicht einen Trimmer vorsehen will. Üblicherweise werden 2-5kOhm Arbeitswiderstand verwendet, was dann für alle Micros über einen weiteren Versorgungsspannungsbereich funktioniert.
voltwide schrieb: > Unsinn, um mal auf diesen plumpen und sachlich falschen Einwurf zu > antworten. > Die Datenblätter sind hier ausgesprochen unpräzise Nur voltwide ist präzise, alle anderen irren, aha. Du machst dich lächerlich.
Wenn Du schon meinen Beitrag als Unsinn abkanzelst, must Du das wenigstens belegen können. Und selbst wenn Du das könntest, steht Dir das nicht zu. Ein Minimum an Kinderstube sollte man auch in diesem Forum erwarten können.
voltwide schrieb: > Ein Minimum an Kinderstube sollte man auch in diesem Forum erwarten > können. Ich dachte, hier wären Erwachsene, dass du in der Kinderstube stecken geblieben bust wundert mich allerdings nicht. Begründungen wurden zu Hauf geliefert, du bist offenbar leseunfähig.
Dass Du Dich auf persönliche Anmache verstehst, wissen wir ja hier alle. Eine sachliche, technisch fundierte Entgegung bist Du schuldig geblieben, und die ist wohl auch kaum zu erwarte.
> Die Datenblätter sind hier ausgesprochen unpräzise Wie, etwa die Datenblätter aller Electret Mikrofone? Das glaube ich Dir nicht. Es wäre angemessen, konkrete Fälle zu benennen (mit Hersteller-Name und Produktbezeichnung). > Wenn Du schon meinen Beitrag als Unsinn abkanzelst, > must Du das wenigstens belegen können. Und du etwa nicht? > Eine sachliche, technisch fundierte Entgegung bist Du > schuldig geblieben Ich denke nicht, dass MaWin hier etwas beweisen muss. Denn ersten genießt er hier im Forum ein hohes Maß an Vertrauen und zweitens decken sich seine Angaben mit dem, was ich in der Ausbildung zum Kommunikationselektroniker gelernt habe und sie decken sich auch mit allen 4 Datenblättern, die ich zur Stichprobe heruntergeladen habe. Und die Angaben decken sich mit meiner persönlichen praktischen Erfahrung.
> Was ist denn R6 bei dem oben geschriebenen Verstärker? Welcher genau? Es wurden vier Verstärker diskutiert, falls ich mich nicht irre. Bei dem: Beitrag "Re: Welcher Verstärker ist besser?" ist R6 ein Widerstand mit 100 Ohm.
Wer einen anderne Beitrag vorab als Unsinn diffamiert, hat sehr wohl was zu beweisen. Auch wenn es der große Mawin ist.
Geht bei diesem: Beitrag "Re: Welcher Verstärker ist besser?" Verstärker auch ein BC549C? Er ist ja sehr ähnlich, ausser dass er rauscharmer sein soll...
> Geht bei auch ein BC549C?
Ja. Da kannst du praktisch jeden kleinen NPN verwenden. Die
Gesamtverstärkung hängt davon nur marginal ab. Rauscharme Transistoren
zu verwenden, ist sicher eine gute Idee.
Bitte melde dich an um einen Beitrag zu schreiben. Anmeldung ist kostenlos und dauert nur eine Minute.
Bestehender Account
Schon ein Account bei Google/GoogleMail? Keine Anmeldung erforderlich!
Mit Google-Account einloggen
Mit Google-Account einloggen
Noch kein Account? Hier anmelden.







