Hallo, ich habe heute eine H-Brücke aus P-Kanal Mosfets (IRF 5305) und N-Kanal Mosfets (IRF 540N) zusammengebaut. Leider Schalten die P-Kanal Mosfets ab einer Sourcespannung von ca. 12V durch und verursachen einen Kurzschluss. Kann mir von euch jemand erklären weshalb dies so ist und eventuell sogar einen Lösungsvorschlag geben? Schon mal vielen Dank an euch!
Yannik schrieb: > Kann mir von euch jemand erklären weshalb dies so ist und eventuell > sogar einen Lösungsvorschlag geben? Noch nicht. Erklär doch mal bitte die Ansteuerung der N-Kanaler, wo die Leitungen hin verschwinden und was du für Widerstände und Transistoren verwendet hast.
Yannik schrieb: > Kann mir von euch jemand erklären weshalb dies so ist und eventuell > sogar einen Lösungsvorschlag geben? Vielleicht liegt es an dem Timing und an deiner Ansteuerung. Mit dem Schaltungsfragment alleine kann man nicht viel anfangen.
FETs haben ein paar Allergien und Sonderwünsche bezüglich ihrer Ansteuerung. Da Du uns aber mit derlei Sperenzchen verschont hast, meine Glaskugel aber nur Nebel zeigt, würde ich sagen: Keine Ahnung, muss wohl so sein, da es durch Deine Schaltung verursacht wird. Manche Fehler werden aber auch nur durch eine recht eigenwillige Dimensionierung verursacht, also füge auf keinen Fall irgendwelche Bauteilewerte ein. Es besteht dann nämlich die echte Gefahr, dass jemand helfen kann...
Hi, danke für die schnelle Rückmeldung! das Gate ist mit dem Source über einen 1k Widerstand verbunden. der transistor wird von einem Atmega8 ebenfalls über einen 1k Widerstand angesteuert.
Du hast die Body Diode übersehen, deine oberen beiden MOSFET sind dauerhaft leitend. Entweder ersetzt du diese durch P Kanal oder drehst die N Kanal Mosfet, dafür musst du dann aber eine entsprechende Gatespannung erzeugen. http://i.stack.imgur.com/n2vvP.png
Dieter schrieb: > Du hast die Body Diode übersehen, deine oberen beiden MOSFET sind > dauerhaft leitend. Entweder ersetzt du diese durch P Kanal oder drehst > die N Kanal Mosfet, dafür musst du dann aber eine entsprechende > Gatespannung erzeugen. Wenn er die Schaltung so gebaut hat, wie sie da hingekliert ist, dann stimmt das aber schon. Oben ist das Schaltzeichen für P-Kanal und unten sind zwei N-Kanal. Aber die Ansteuerung der N-Kanaler ist schon merkwürdig, wo gehen die Widerstände denn nach da oben hin und weg? Hier mal eine simple H-Brücke, die aber funktioniert: Beitrag "Re: RC-Servoelektronik für DC-Motor"
Hilf uns auf keinen Fall dabei Dir zu helfen! Oben steht NMOSFET unten steht NMOSFET - fet(t) sind sie aber? Natürlich interessiert es niemanden wo die Reihenschaltung aus zwei Widerständen ihre Spannung her bekommt und wie groß die ist! Die mit den Gates der unteren zwei FETs verbunden sind. Und danke für die Notwendigkeit es so zu erklären, da Du uns ja mit Indizes und Werten verschont hast...
Yannik schrieb: > das Gate ist mit dem Source über einen 1k Widerstand verbunden. > der transistor wird von einem Atmega8 ebenfalls über einen 1k Widerstand > angesteuert. Und was hat R? für einen Wert?
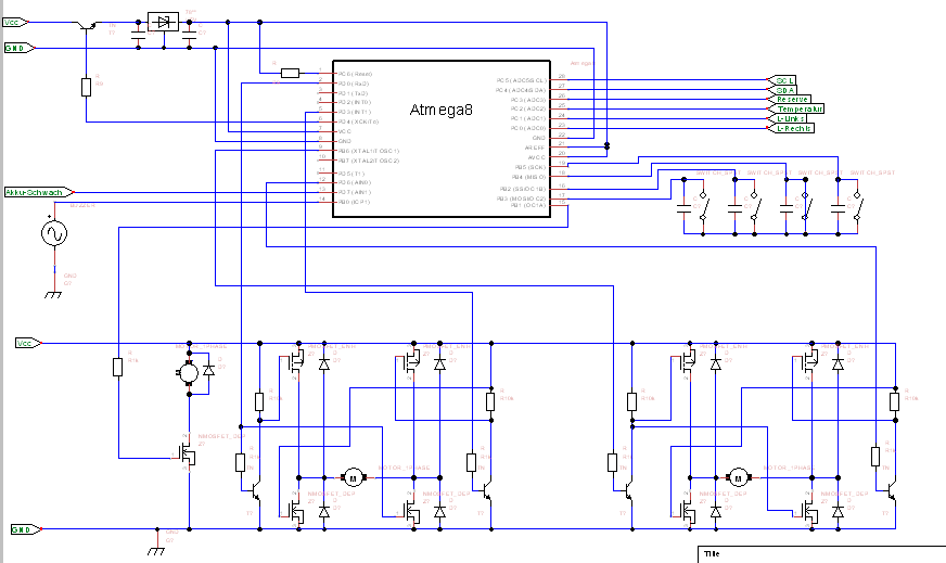
Entschuldigt für die knappe Zeichnung. Hier nochmal eine etwas genauere Zeichnung. Wie gesagt Vcc ist maximal 16,8 Volt und mein Problem tritt bei ca. 12 V auf. Gate und Source Spannung bleiben bis ca. 12 V annähernd gleich danach driften sie immer weiter auseinander. hinz schrieb: > Kollektor und Emitter vertauscht. Habe es mal gedreht, nun tritt das Problem schon bei etwa 7 Volt auf.
Nach etwas probieren und der vorgeschlagenen Schaltung von... Matthias S. schrieb: > Hier mal eine simple H-Brücke, die aber funktioniert: > Beitrag "Re: RC-Servoelektronik für DC-Motor" ...konnte ich die Schaltung zum laufen bringen. Vielen Dank
Yannik schrieb: > ...konnte ich die Schaltung zum laufen bringen. Prima. Noch besser wäre, wenn du jetzt die Nachwelt an deinen Erkenntnissen und deinem Erfolg teilhaben ließest, indem du in deiner CAD-Software nach einer Funktion guckst, die den Schaltplsn in einer Auflösung exportiert, bei der auch Bauteilwerte lesbar rüber kommen. Schöne Pfingsten
Yannik schrieb: > Hier nochmal eine etwas genauere Zeichnung. Uiuiui, die "Entprellung" Deiner Tasten gaaaanz schlecht mit den Kondis! Suche mal nach HW-Entprellung! Dein "Ausschalten per Software" funktioniert so auch nicht! Ich suche jetzt nicht danach, weil Du den Thread ja warscheinlich nicht mehr liest... Gruss Chregu
Yannik schrieb: > Nach etwas probieren und der vorgeschlagenen Schaltung von... > > Matthias S. schrieb: >> Hier mal eine simple H-Brücke, die aber funktioniert: >> Beitrag "Re: RC-Servoelektronik für DC-Motor" > > ...konnte ich die Schaltung zum laufen bringen. > > Vielen Dank So wie das in dem Schalötzplan gezeichnet ist funktioniert das noch weniger als vorher. jeweils rechter npn und die Anschlüsse der FETs, vor allem der des N-FETs können so nicht funktionieren. Grüße MiWi
Yannik schrieb: > Matthias S. schrieb: >> Hier mal eine simple H-Brücke, die aber funktioniert: >> Beitrag "Re: RC-Servoelektronik für DC-Motor" > > ...konnte ich die Schaltung zum laufen bringen. Nö Wenn das neue Schaltbild dem Aufbau entspricht, sperrst du jetzt den P-Kanal, während der diagonale gegenüberliegende N-Kanal leitet. Die H-Brücke unten mitte stimmt da schon eher, aber auch da liegt das Gate eines N-Kanal direkt auf +V. Das kann so nicht stimmen. Beachte, das ich in meiner H-Brücke als N-Kanaler Logiklevel Typen benutze, die direkt vom MC durchgesteuert werden. Mit dem gleichen Signal wird der Treibertransistor für den gegenüberliegenden P-Kanal durchgeschaltet und damit auch der P-Kanal.
Leider nicht ganz, da das Gate zumindest des linken unteren FET jeder Vollbrücke fest auf Plus liegt. Das Ganze ist so also bestenfalls als FET-Exploder, Spannungs/Stromquellen-Tester oder als Nebelmaschine zu gebrauchen. EDIT: Mist, zweiter.
Bitte melde dich an um einen Beitrag zu schreiben. Anmeldung ist kostenlos und dauert nur eine Minute.
Bestehender Account
Schon ein Account bei Google/GoogleMail? Keine Anmeldung erforderlich!
Mit Google-Account einloggen
Mit Google-Account einloggen
Noch kein Account? Hier anmelden.


