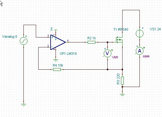
Hallo, ich habe eine Stromsenke aufgebaut (s. Anhang), die durch eine Eingangsspannung 10V eingestellt werden kann. Ausgangsseitig steuere ich (dargestellt durch die Quelle VS1) damit einen eingeprägten Strom bis zu 40mA. Das funktioniert soweit ganz gut. Von diesen Senken habe ich mehrere, die jeweils in eine Messschleife eingebunden werden, um Softwaretests machen zu können (bsp. 3mA Drahtbruch, 10mA irgendwas, 30mA Kurzschluss...). Leider habe ich nun aber das Problem, das die beiden Massen (von der analogen Spannungsquelle Vanalog und unterhalb R5) nicht miteinander verbunden sein dürfen. Kann ich mit dem IL300 eine derartige galvanische Trennung vornehmen? Danke. Gruß, Bobby
Grab Dich mal da durch: Beitrag "IL300: Dimensionierung der Teile" oder durch einen der vielen anderen IL300 Threads. Und wenn Du fertig bist leg die 5 EUR auf den Tisch und kauf bei Digikey einen AMC1200. So viel billiger ist der IL300 auch nicht. viel Erfolg hauspapa
B-Tester schrieb: > Kann ich mit dem IL300 eine derartige galvanische Trennung vornehmen? Natürlich, wenn ich der recht grosse Fehler einer solchen Lösung nicht stört. "Galvanische Trennungen" macht man heutzutage am besten mit digitalen Signalen.
Hallo, anbei seht Ihr nun die beiden Schaltungen im Vergleich. Schaltung 2 ist die mit den galvanisch getrennten Massen. Leider funktioniert es noch nicht. Hat jemand eine Idee, woran es liegen könnte?
Es liegt daran, dass ein paar sinnlos zusammen gelötete Bauteile selten eine sinnvolle Funktion ergeben. Du hast die Schaltung nicht verstanden, offensichtlich weder die Version 1 und erst recht nicht die Version 2. Schau dir die Schaltung auf Seite 1 des Datenblattes an. Auf beiden Seiten wird ein Operationsverstärker (samt Stromversorgung!) benötigt. Versuche herauszufinden, warum, und wie das in deine Situation mit der Konstantstromquelle zu übertragen ist.
@B-Tester (Gast) >anbei seht Ihr nun die beiden Schaltungen im Vergleich. Ohne Bauteilwerte ist die recht sinnlos. >Leider funktioniert es noch nicht. Hat jemand eine Idee, woran es liegen >könnte? Du hast mehrere grundlegende Dinge nicht verstanden. 1.) Der IL300 wird mit der im Link genannten Schaltung verwendet, um eine SPANNUNG galvanisch zu trennen. Eine direkte Trennung eines Strom ist mit der Schaltung so nicht möglich. 2.) Der OPV für den Stromregler muss auf die Seite des MOSFETs, direkt an den MOSFET. 3.) Beim OPV fehlt der Rückkopplungskondensator. Was solltest du tun? 1.) Schaltung mit IL300 EXAKT so aufbauen Beitrag "Re: IL300: Dimensionierung der Teile" 2.) Dahinter die Schaltung mit dem OPV + MOSFET als Stromquelle schalten. https://www.mikrocontroller.net/articles/Konstantstromquelle#Konstantstromquelle_mit_Operationsverst.C3.A4rker_und_Transistor Denk dran, daß du 2 getrennte OPVs brauchst, wenn die galvanische Trennung funktionieren soll ;-) Den OPV auf der rechten Seite der IL300 Schaltung kann man direkt als OPV für die Stromquelle nutzen, man braucht nicht in Summe 3 OPVs.
Falk B. schrieb: > as solltest du tun? > > 1.) Schaltung mit IL300 EXAKT so aufbauen > > Beitrag "Re: IL300: Dimensionierung der Teile" > > 2.) Dahinter die Schaltung mit dem OPV + MOSFET als Stromquelle > schalten. > > https://www.mikrocontroller.net/articles/Konstantstromquelle#Konstantstromquelle_mit_Operationsverst.C3.A4rker_und_Transistor > > Denk dran, daß du 2 getrennte OPVs brauchst, wenn die galvanische > Trennung funktionieren soll ;-) > Den OPV auf der rechten Seite der IL300 Schaltung kann man direkt als > OPV für die Stromquelle nutzen, man braucht nicht in Summe 3 OPVs. Hallo Falk, vielen Dank für deine Ausführungen. Allerdings ist mir die Vorgehensweise noch nicht ganz klar. Dass zwei OPs für die Trennung benötigt werden, verstehe ich. Du sagst aber in 1), dass die Schaltung exakt wie im Link von dir (im Prinzip also so wie im Datenblatt auf Seite 1)aufgebaut werden muss, dahinter kommt mein OP mit dem FET. Wären aber doch drei Operationsverstärker? Was macht der Rückkoppelkondensator hier? Meine Schaltung funktionierte auch ohne ihn.
@ B-Tester (Gast) >Allerdings ist mir die Vorgehensweise noch nicht ganz klar. Dass zwei >OPs für die Trennung benötigt werden, verstehe ich. Gut. > Du sagst aber in 1), >dass die Schaltung exakt wie im Link von dir (im Prinzip also so wie im >Datenblatt auf Seite 1)aufgebaut werden muss, dahinter kommt mein OP mit >dem FET. Ja. >Wären aber doch drei Operationsverstärker? Ja, aber man kann einen OPV weglassen, weil der rechte nur als Spannungsfolger für die Ausgangsspannung arbeitet, damit der Ausgang belastbar wird. Denn der Eingang des OPV der Stromquelle ist sehr hochohmig, genauso wie der vom IC2 in der IL300 Schaltung. Damit ist IC2 überflüssig. >Was macht der Rückkoppelkondensator hier? Er stabilisiert die Schaltung. Denn je nach OPV-Typ (und damit dessen interner Frequenzgangkompensation) kann es funktionieren oder auch nicht. Mit den 100pF geht es mit fast jedem OPV. > Meine Schaltung funktionierte auch ohne ihn. Zufall und Glück.
Hallo Falk, ich bitte um Entschuldigung für die verspätete Antwort, durch meinen Urlaub bedingt :). Ich habe den letzten Stand der Schaltung einmal angehängt. Deine Ausführungen vom letzten Mal sind mir klar. Die Schaltung will leider immer noch nicht so ganz, wie ich das möchte - sprich, sie senkt den Strom in der dahintergeschalteten Schleife (zwischen X2-16 und GNDA) nicht. Die alles entscheidende Frage für mich dazu: Müssen die Versorgungsspannungen der OPs galvanisch getrennt sein? Oder ist den OPs das bzgl. der zu erzielenden galv. Trennung "egal" und ich brauche nur einen Kanal meines Netzgerätes zu verwenden? Oder ist es wirklich so, wie ich vermute, dass meine gestrichelte Linie wirklich alles voneinander trennt? Vielen Dank schon einmal vorab für Deine Hilfe.
B-Tester schrieb: > Die Schaltung will leider immer noch nicht so ganz Verständlich bei 0V Gatespannung am Q2 (Kurzschluß). B-Tester schrieb: > Müssen die Versorgungsspannungen der OPs galvanisch getrennt sein? Du kannst auch beide GND verbinden, aber dann ist der IL300 ziemlich witzlos.
Peter D. schrieb: > Verständlich bei 0V Gatespannung am Q2 (Kurzschluß). Irgendwie stehe ich auf dem Schlauch. Habe ich ein R vergessen? Ich sehe es gerade nicht.
@B-Tester (Gast) >Die Schaltung will leider immer noch nicht so ganz, wie ich das möchte - >sprich, sie senkt den Strom in der dahintergeschalteten Schleife >(zwischen X2-16 und GNDA) nicht. Logisch, es fehlt der Widerstand zwischen dem Shunt und dem OPV und der Rückkoppelkondensator zur Frequenzgangkompensation. Ein Kurzschluß ist kein adäquater Ersatz ;-) https://www.mikrocontroller.net/articles/Datei:Ksq_opv.png >Müssen die Versorgungsspannungen der OPs galvanisch getrennt sein? Sicher, sonst ist die ganze Veranstaltung sinnlos! > Oder >ist den OPs das bzgl. der zu erzielenden galv. Trennung "egal" Nö. > und ich >brauche nur einen Kanal meines Netzgerätes zu verwenden? Nö, beide Seiten brauchen ihre eigene, galvansich getrennte Versorgung. >Oder ist es wirklich so, wie ich vermute, dass meine gestrichelte Linie >wirklich alles voneinander trennt? Das soll sie ja auch!
Falk B. schrieb: > Logisch, es fehlt der Widerstand zwischen dem Shunt und dem OPV und der > Rückkoppelkondensator zur Frequenzgangkompensation. Ein Kurzschluß ist > kein adäquater Ersatz ;-) Das sehe ich ein :). Also, dann hätten wir die Schaltung im Anhang
@ B-Tester (Gast)
>Also, dann hätten wir die Schaltung im Anhang
Fast vollständig. Es fehlt noch ein 10K Poti in Reihe zu R8, um die
Übertragungsfunktion kalibrieren zu können.
Super! Ich melde mich in der nächsten Woche wieder zu/in diesem Thread. Danke :).
Hallo, anbei die letzte Version der Schaltung. Ich habe zwei OPs des Typs LM358 verwendet. Die Spannung VCC wird von einem Labornetzgerät generiert, die VCC/2 via DC/DC-Wandler (VCC=12V, VCC/2=15V). Offenbar habe ich aber noch nicht den/die richtigen Arbeitspunkte eingestellt. Die Spannungen VCC und U_In haben dieselbe Masse. Ich kann zwar den eingeprägten Strom in der Schleife (X2-16 und GND1) über U_IN steuern, aber nur bis ca. 25mA. Wenn ich die Spannung weiter erhöhe, bleibt der Strom gleich. An welchen Parametern muss ich noch drehen? Danke und beste Grüße!
Sehr viel mehr kann auch nicht gehen, denn 25 mA an RL=220R ergibt 5,5 V am Source des FETs. Dazu ca. 3,5 bis 4 V Gate-Source-Spannung -> 9 V am Ausgang des Operationsverstärkers. Wenn der tatsächlich mit 15 V versorgt wird, sollte er ca. 13 bis 14 V liefern können, also noch ca. 4,5 V mehr als für 25 mA benötigt. Damit kämst du auf ca. 45 mA maximal. Also überprüfe die Spannungen: Bei 25 mA müssten es 5,5 V am Source ca. 9 V am Gate und Op-Amp-Ausgang 15 V an der Op-Amp-Versorgung sein. Außerdem darf der Ausgang von IC2A nicht an den oberen Anschlag von ca. 2 V unter VCC kommen.
Der IL300 hat nur Fotodioden, die CTR ist also deutlich <1. Im Datenblatt sind bei 10mA LED-Strom nur 70µA Ausgangsstrom angegeben.
Wäre es nicht einfacher deine analoge Einstellspannung in Form einer PWM über einen einfachen Optokoppler zu übertragen? Dazu sollte ein NE555 vor und ein Tiefpaß nach dem Optokoppler reichen... Mit ein paar Bauteilen mehr lässt sich auch eine über 0-10V einstellbare PWM erzeugen.
@Peter Dannegger (peda) >Der IL300 hat nur Fotodioden, die CTR ist also deutlich <1. >Im Datenblatt sind bei 10mA LED-Strom nur 70µA Ausgangsstrom angegeben. Ja und? Der steuert weder den MOSFET noch sonstwas. Die Stromübertragung ist durch den OPV entkoppelt. Das passt schon.
@Speed (Gast) >Wäre es nicht einfacher deine analoge Einstellspannung in Form einer PWM >über einen einfachen Optokoppler zu übertragen? Was ist an der Schaltung kompliziert?
@B-Tester (Gast) >Ich habe zwei OPs des Typs LM358 verwendet. Die Spannung VCC wird von >einem Labornetzgerät generiert, die VCC/2 via DC/DC-Wandler (VCC=12V, >VCC/2=15V). OK. >Offenbar habe ich aber noch nicht den/die richtigen Arbeitspunkte >eingestellt. Die Spannungen VCC und U_In haben dieselbe Masse. Zuerst prüfst du mal die Übertragung der Steuerspannung. Sprich, die Spannung an Uin muss gleich der Spannung am OPV-Eingang Pin3 sein. Aber bei der Messung die getrennten Massen beachten! Uin gegen GND messen, die Eingangsspannung am OPV gegen GND1. Mit R5 stellt man das so ein, daß die Spannungen gleich sind. >Ich kann zwar den eingeprägten Strom in der Schleife (X2-16 und GND1) >über U_IN steuern, aber nur bis ca. 25mA. Wenn ich die Spannung weiter >erhöhe, bleibt der Strom gleich. Schon mal über die Arbeitsgeraden nachgedacht? 25mA durch RL2 sind U = I * R = 25mA * 220 Ohm = 5,5V Dazu die Gate-Source Spannung von Q2, der braucht ca. 3-4V zum Aufsteuern, macht in Summe ~9V. Der LM358 kann bei 12V Vcc max. 10,5V ausgeben. Ergo. RL2 muss kleiner werden, so 150 Ohm oder so.
Falk B. schrieb: > Ja und? Der steuert weder den MOSFET noch sonstwas. Die Stromübertragung > ist durch den OPV entkoppelt. Das passt schon. Paßt eben nicht: 70µA * 20k / 220 R = 6mA Und ob der LM358 überhaupt 10mA treiben kann, müßte man auch prüfen.
@ Peter Dannegger (peda) >Paßt eben nicht: >70µA * 20k / 220 R = 6mA Daß der Shunt RL2 mit 220 Ohm zu groß ist, wurde ja schon mehrfach gesagt. >Und ob der LM358 überhaupt 10mA treiben kann, müßte man auch prüfen. Kann er problemlos, er geht erst so bei 30mA in die Strombegrenzung.
Falk B. schrieb: > Kann er problemlos, er geht erst so bei 30mA in die Strombegrenzung. Aber nicht bei 12V und 1k LED-Vorwiderstand. Den sollte man daher auch noch verringern. Die 70µA sind auch nur typisch angegeben, es können also noch weniger sein.
Falk B. schrieb: > Zuerst prüfst du mal die Übertragung der Steuerspannung. Sprich, die > Spannung an Uin muss gleich der Spannung am OPV-Eingang Pin3 sein. Aber > bei der Messung die getrennten Massen beachten! Uin gegen GND messen, > die Eingangsspannung am OPV gegen GND1. Mit R5 stellt man das so ein, > daß die Spannungen gleich sind. So, jetzt sehe ich klarer, aber die Übertragungskennlinie ist sehr "dürftig". Bis 1V ist es auf beiden Seiten recht linear, bei ca. U_IN=1,3V beträgt die Eingangsspannung am OP2 2,1V. Diese behält er, auch bei Erhöhung von U_IN, konstant bei :(. Ich habe auch schon versucht, die Widerstände anzupassen, z.B. R7 und R8 auf 22k erhöht usw. - leider kein Erfolg!
Miß dochmal die Spannung am Ausgang des IC2A. Wenn die am Anschlag ist, dann geht eben nicht höher. Probier mal: R6 = 390R R7, R8 = 47k
Peter D. schrieb: > Miß dochmal die Spannung am Ausgang des IC2A. Wenn die am Anschlag ist, > dann geht eben nicht höher. > > Probier mal: > R6 = 390R > R7, R8 = 47k Es läuft :). Ich habe den Trimmer noch durch einen 20k ersetzt und kann nun den Bereich sehr schön einstellen. Falls noch etwas auftauchen sollte, melde ich mich wieder.. Vielen Dank für die wirklich sehr kompetente Hilfe :)!!!!
@ Peter Dannegger (peda) >> Kann er problemlos, er geht erst so bei 30mA in die Strombegrenzung. >Aber nicht bei 12V und 1k LED-Vorwiderstand. Den sollte man daher auch >noch verringern. Uups, stimmt. Das ist aber keine Begrenzung des LM358 ;-)
Bitte melde dich an um einen Beitrag zu schreiben. Anmeldung ist kostenlos und dauert nur eine Minute.
Bestehender Account
Schon ein Account bei Google/GoogleMail? Keine Anmeldung erforderlich!
Mit Google-Account einloggen
Mit Google-Account einloggen
Noch kein Account? Hier anmelden.






