Hallo, ich beschäftige mich gerade etwas mit Quarzoszillatoren, und wollte "so zum Spass" mal einen Pierce-Oszillator aufbauen. Vorher wollte ich ihn aber gerne in LTSpice simulieren. Ich würde gerne einen 3MHz Quarz verwenden(weil der hier noch rumliegt). Nun zum Problem: Im LTspice Modell werden ja folgende Werte verlangt: Cs,Cp,Ls und Rs Ich habe folgende Werte des Quarzes: • Frequenz: 3,0 MHz • Modus: Grundton • Cl: 32 pF • Rsmax: 150 Ohm • Temperaturkoeffizient: ± 50 ppm • Frequenztoleranz: ± 30 ppm • Gehäuse: HC18/U Cp sind Bauartbedingt wohl irgendwas zwichen 5 und 10pF und Rs sind 150Ohm, aber wie komme ich auf Cs und Ls? Ich kenn die folgenden Formeln, aber ohne die Güte bringen die mir nicht besonders viel... Ls = Q * Rs / 2 * pi *fs Cs = 1 / 2 pi fs Q Rs Vielleicht kann mir ja jemand helfen. Gruß red
Du benötigst die Güte Q. Wenn kein Wert im Datenblatt steht, dann einen Schätzwert nehmen, z. B. 10000-100000. Nimm zur Simulation keine zu höhe Güte sonst simulierst du ewig bis der Oszillator mit voller Amplitude schwingt. Zum Debuggen nehme ich zur Not auch Q=1000. Wenn dann alles passt, dann kommt eine Simulation mit höherer Güte.
Danke für die Antwort, aber den Beitrag kenn ich schon. Ich habe leider keine Güte bei meinem Quarz angegeben. Oder gibt es da Standartwerte? ...Ich finde auch kein vernünftiges Datenblatt zum HC18u
Hallo, ich hätte noch ein paar Fragen, an die Leute die öfters mit solchen Oszillatoren zu tun haben. Also die Schaltung funktioniert(Frequenz passt auch), ich hab sie auch schon in real aufgebaut, soweit alles gut. Nun zu den Fragen. 1. Ich habe einfach eine X beliebige Oszillatorschaltung aus einem Lehrbuch genommen (ursprünglich für einen 10MHz Quarz) und hab meinen 3MHz Quarz reingesetzt. Dann ein bisschen mit den Werten gespielt, bis das Einschwingverhalten ungefähr passt. Wie macht Ihr das denn, wenn Ihr einen Oszillator aufbaut. Gibt es da so eine art Rezept, wie man die Bauteile dimensioniert? 2.In LTSpice hab ich jetzt eine Einschingzeit von ca 15 ms...Ist das Ok? Alles was ich so im Internet gefunden habe, war irgendwo um 1ms(mir fällt jetzt aber spontan nichts ein, was gegegen eine längere Zeit spricht) 3. Wenn ich an der realen Schaltung die Ausgangsschwingung messe (mit einem ziemlich schlechten Oszi...aber ich hab hier nichts anderes), sehe fast schon eine Rechteckspannung. Ist das normal, oder spricht das für eine falsch dimensionierte Schaltung.(Das ganze ist auch nur auf einem Entwicklungsboard zusammengesteckt...spielt sicher auch eine Rolle) Bin aufjedenfall für jede Antwort dankbar. Gruß red
red. schrieb: > Bin aufjedenfall für jede Antwort dankbar. Deine Fragen hängen zur Beantwortung alle stark von der Schaltung ab die du verwendest. Also müsstest du sie angeben wenn du klare Antworten haben willst.
> 1. Ich habe einfach eine X beliebige Oszillatorschaltung aus einem Lehrbuch genommen (ursprünglich für einen 10MHz Quarz) und hab meinen 3MHz Quarz reingesetzt. Dann ein bisschen mit den Werten gespielt, bis das Einschwingverhalten ungefähr passt. Wie macht Ihr das denn, wenn Ihr einen Oszillator aufbaut. Gibt es da so eine art Rezept, wie man die Bauteile dimensioniert? Schau in das Datenblatt des ICs. Da sind oft Beispiele für die Quarzbeschaltung. > 2.In LTSpice hab ich jetzt eine Einschingzeit von ca 15 ms...Ist das Ok? Alles was ich so im Internet gefunden habe, war irgendwo um 1ms(mir fällt jetzt aber spontan nichts ein, was gegegen eine längere Zeit spricht) Die Einschwingzeit hängt von der Güte des Quarzes ab. Jehöher die Güte Q, um so länger die Einschwingzeit. Die 15ms sind so abwegig nicht. Die Schwingung startet in SPICE entweder wegen unvermeidbarem numerischen Rauschens oder etwas schneller durch anregen beim Einschalten (.tran ... startup oder .TRAN ... uic). Manchmal füge ich spezielle Dinge ein um dem Oszillator einen Kick zu geben, damit er schneller auf eine sichtbare Amplitude kommt. > 3. Wenn ich an der realen Schaltung die Ausgangsschwingung messe (mit einem ziemlich schlechten Oszi...aber ich hab hier nichts anderes), sehe fast schon eine Rechteckspannung. Ist das normal, oder spricht das für eine falsch dimensionierte Schaltung.(Das ganze ist auch nur auf einem Entwicklungsboard zusammengesteckt...spielt sicher auch eine Rolle) Wenn du an einem CMOS-Oszillator misst, dann kommt da in der Tat eher ein Rechteck heraus, da der CMOS-Inverter viel mehr Verstärkung hat als notwendig.
Auf www.axtal.de gibt es Bernd Neubigs Quarzkochbuch als .pdf Ein Qualitätsquarz hat etwa ein Q von 100000 bei 100 MHz. Das Produkt von Q und Frequenz ist für vergleichbar gute Qualität in etwa konstant. d.h. 1 Meg @ 10 MHz. Massenquarze haben die Hälfte oder schlimmer. Bei der Transientenanalyse kann man sich über das gelungene Experiment freuen. Aussagen über die genaue Schwingfrequenz gelingen damit nicht. Wesentlich aussagekräftiger ist es, den loop gain des Oszillators zu simulieren. LTspice hat aber bei 100 MHz schon Probleme mit der Frequenzauflösung < ein paar Hz. Gruß, Gerhard
> LTspice hat aber bei 100 MHz schon Probleme mit der Frequenzauflösung < ein paar
Hz.
Das Beispiel würde ich jetzt gern mal sehen indem LTspive in der
.AC-Analyse ein Problem mit der Auflösung hat.
vor meinem Urlaub nicht mehr :-) Man muss aber wirklich nicht lange suchen. Schaltungen mit exzessivem Q führen zu Differenzen von ähnlichen und GROSSEN Zahlen, etwa in der Leitwertmatrix. Schon kleine Frequenzfehler verursachen grobe Auswirkungen, etwa wenn die Resonanzkurve nicht mehr monoton ist sondern Sprünge macht. Genesys kann das klar besser, macht dann aber eine kranke Achsenbeschriftung (etwa 100-100 MHz) Etwas ist immer. Bei Ansys haben wir auch Defekte gefunden.
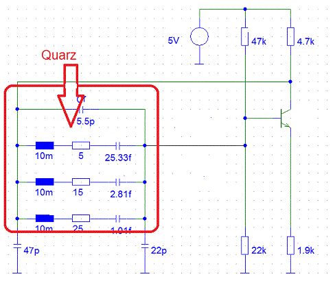
Danke für die vielen Antworten. Das Quarzkochbuch sieht interessant aus, da werde ich mal etwas drin stöbern. Die Schaltung sollte eigentlich eher Richtung Referenzfrequenz-quelle für eine PLL gehen, und nicht für ein IC. Ich hab meine Schaltung mal angehängt, statt dem rot eingerahmten habe ich eben einen 3 MHz quarz eingebaut. Falls jemand verbesserungsvorschläge hat, immer her damit Gruß red
Ein 3MHz Quarz hat eher einen Serienwiderstand von 300Ohm. Die Güte ist vielleicht 50000.
Bitte melde dich an um einen Beitrag zu schreiben. Anmeldung ist kostenlos und dauert nur eine Minute.
Bestehender Account
Schon ein Account bei Google/GoogleMail? Keine Anmeldung erforderlich!
Mit Google-Account einloggen
Mit Google-Account einloggen
Noch kein Account? Hier anmelden.
