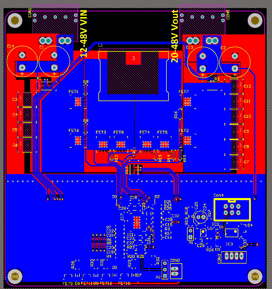
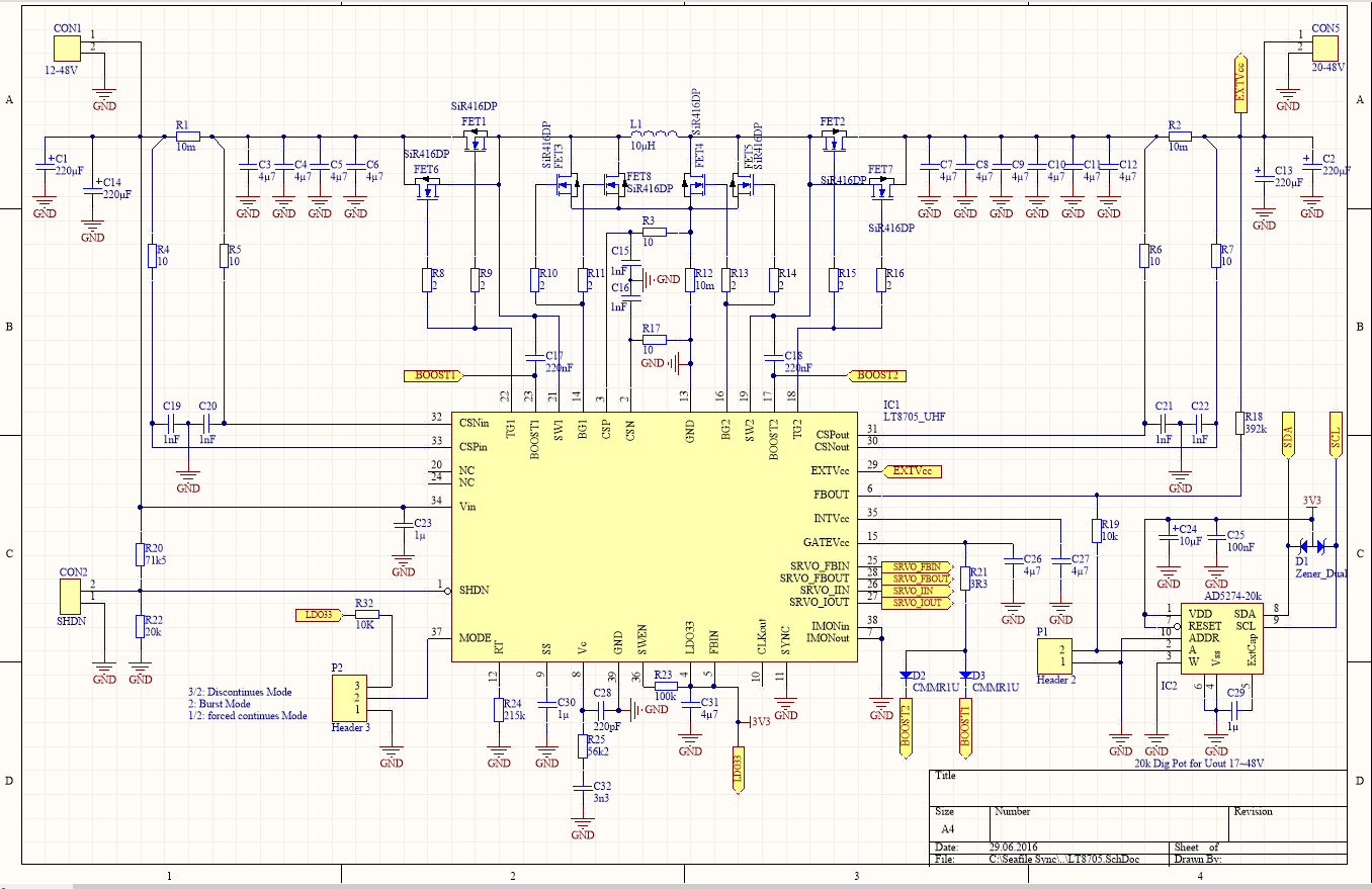
Guten Abend zusammen, ich designe gerade einen LT8705 Schaltregler mit 12-48V IN -> 20-48V OUT. Ausgangsstrom bis zu 10A Spitze. Die Ausgangsspannung wird über einen µC und Digitalpoti gesteuert. Design liegt im Anhang. Ich habe versucht die stromführende Masse von der Steuer Masse zu trennen. Jetzt frage ich mich allerdings wie man den LT8705 am besten anbindet? Anbieten würde sich die Masse rund um R12, also dort mit Vias auf GND runter. Jedoch ist ja gerade das der unruhigste Punkt. Hauptsächlich mache ich mir Sorgen um den Rückstrom der Gateleitungen. Wie sieht ihr das? Gruß Bernhard EDIT: was mich gerade noch auffällt: Ich habe die Thermal Planes für die Fets auf Bottom vergessen...
Für Vin die gleiche Stecker/Buchse-Kombination (so scheint es) zu nehmen wie Vout, ist keine gute Idee. Viel vergeudete Platz da unten. Ansonsten gabs das Thema schon mal: Beitrag "Masseführung "komplexer" Schaltregler"
So, ich hab jetzt noch ein paar Dinge geändert. Bei der GND Anbindung habe ich mich jetzt an das Demo Board von LT gehalten und die dicke GND Leitung mit VIAS durchkontaktiert.
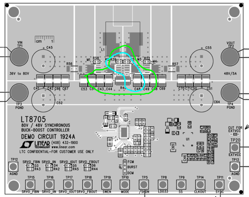
Borsty B. schrieb: > So, ich hab jetzt noch ein paar Dinge geändert. Lass die Thermals weg und binde die Bauteile flächig an. Denn die Thermals sollen ja dafür sorgen, dass die Hitze beim Löten nicht von den Bauteilen wegtransportiert wird. Das funktioniert natürlich auch hinterher. :-o Du willst aber unbedingt die Wärme wegbekommen, du hast ja sogar extra dafür Vias unter die Bauteile gesetzt (wrum sind da die in der Mitte eigentlich gar nicht kontaktiert?). Also muss der Fertiger seinen Lötprozess sowieso auf ausreichend viel Wärme einstellen. Dass sich durch eine flächige Anbindung der Bauteile nebenher auch die elektrische Ankopplung verbessert, ist eh' klar... > habe ich mich jetzt an das Demo Board von LT gehalten Das Design dort sieht aber wesentlich besser aus! Vor allem diese irre lange und dünne Masseleitung einmal um die ganze Leiterplatte ist dort nicht drauf. > und die dicke GND Leitung mit VIAS durchkontaktiert. Der Trick an dieser GND-Leitung sind eben nicht die Durchkontaktierungen, sondern dass die relevanten Strompfade sehr kompakt sind. Zeichne die mal in deinem Layout ein. Ich habe das einfach mal für den einfachsten Fall "Stepdown" die beiden inneren Stromkreise in dein Layout und in das EVAL Layout eingezeichnet (leider unterschiedliche Farben, aber trotzdem leicht wiederzuerkennen). Erkennst du den RIESIGEN Unterschied. Und die Nutzlosigkeit deiner Vias? EDIT: Zum Thema Strompfade das hier: http://www.lothar-miller.de/s9y/archives/46-EMV-Optimiertes-Schaltreglerlayout.html Dort geht es zwar "nur" um einen Stepdown, aber du musst unbedingt das Prinzip erkennen und die vielen möglichen Strompfade in deinem Layout finden und optimieren.
Lothar M. schrieb: > Also muss der Fertiger seinen > Lötprozess sowieso auf ausreichend viel Wärme einstellen. Ja... da mache ich mir etwas sorgen aber muss man testen. Hab die Thermals nun weggelassen. Mein Layout ist nun optimiert, die C's sind näher zusammen gerückt, die GND Plane dicker. Polygone haben mehr VIAS für die Wärmeabfuhr. Die Ganze Platine ist nun auch etwas kompakter geworden. Das mit den Vias unter den Mosfets hat sich aufgrund der weggelassenen Thermals auch behoben. Achja... Danke für deine ausführliche Antwort :)
Borsty B. schrieb: > Mein Layout ist nun optimiert Die Leistungsseite sieht jetzt brauchbar aus. Nur das mit den Strompfaden musst du beim nächsten Einzeichnen nochmal durchdenken. Dort rechts unten kann kein Strom fließen und auch über den Fets nicht. Denn dort ist keine Verbindung, weder über Kupfer noch über ein Bauteil. Insofern sind die Stromkreise jetzt noch wesentlich kompakter als du sie gemalt hast...
Platine liegt nun hier auf meinem Tisch, wurde getestet und läuft!! 250W bei 18V in -> 48V out sind mit vier Mosfets kein Problem. Die Fets und Spule werden gerade mal handwarm. Läuft sehr stabil das Ganze. Spannung wird über I2C und einen AD5274 gesteuert. Auf der Platine befindet sich ein Attiny, drei seiner Pins sind über eine Buchse nach außen geführt. Es kann also bequem ein kleines Programm geschrieben werden um über externe Pins die Spannung zwischen 17 und 48V einzustellen. Das Programm kann bei Bedarf auch ich schreiben. Eine ISP Buchse befindet sich ebenfalls auf der Platine. Einziges Manko: es wurde eine Verbindung im Layout vergessen (muss mit einem kurzen Stück Kabel verbunden werden) und die PullUps der LEDs fehlen. Die LEDs zeigen an ob Ein- bzw. Ausgang im CC oder CV Mode arbeiten. Ohne die Pullups leuchten sie immer. Hat jemand Interesse an der bzw. den Platinen? (hab 5 Stück) Gruß Bernhard
Das hast Du aber gut gemacht! Was sind das für Buchsen am Aus- und Eingang? Die kenne ich noch nicht.
Student schrieb: > Das hast Du aber gut gemacht! Danke wobei ich da so eine gewisse Ironie heraushöre ;-) Student schrieb: > Was sind das für Buchsen am Aus- und Eingang? Das sind Power Connectors von TE. Link zur Website: http://www.te.com/usa-en/plp/et-power-connectors/ZnKK.html
War keine Ironie. Das sieht wirklich sehr schön aus. Danke für den Link
Sehr schön, was willsten haben für eine Platine? Gruß Jonas
Wolfgang R. schrieb: > Wie und wo gibt es ein Teil?? Entweder das Geld per Paypal oder Banküberweisung an mich. Ich schick's dann per Post raus ;-) Versand per Brief ist inklusive. Ich weiß aber nochmals auf die zwei kleinen Layoutfehler hin! Wenn ich es am Wochenende schaff erstell ich noch eine kurze Doku dazu.
Bitte melde dich an um einen Beitrag zu schreiben. Anmeldung ist kostenlos und dauert nur eine Minute.
Bestehender Account
Schon ein Account bei Google/GoogleMail? Keine Anmeldung erforderlich!
Mit Google-Account einloggen
Mit Google-Account einloggen
Noch kein Account? Hier anmelden.













