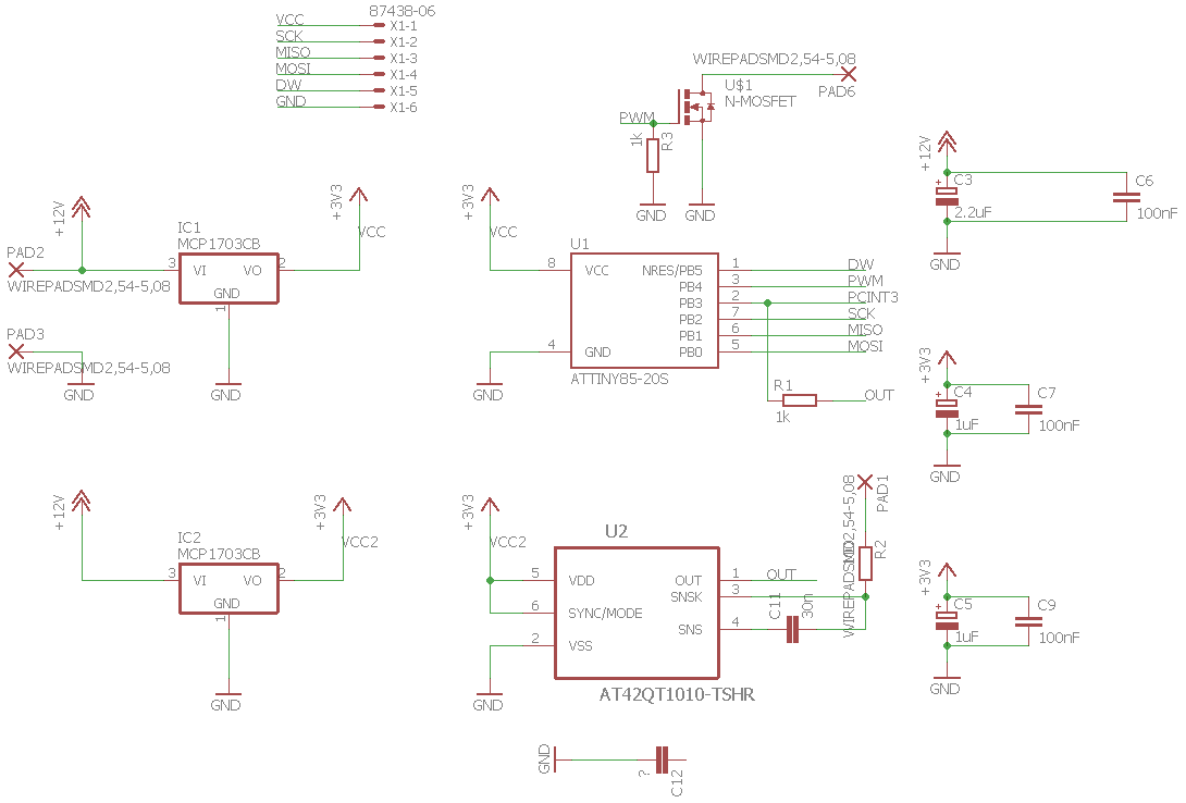
Hallo zusammen, ich stehe mit meinem aktuellen Projekt vor einem Rätsel. Ich versuche eine normale, 2m lange Aluleiste, die dazu vorgesehen ist LED Stripes unterzubringen, als ein Touchsensor zu benutzen. Dazu habe ich die angehängte Schaltung mit einem QT1010 und einem Attiny aufgebaut. An ein direktes einkleben der LED Stipes ist nicht zu denken, die QT1010 Dokumentation empfiehlt einen bypass Kondensator für kleinere Abstände zwischen LED und touch-Fläche. Also habe ich in die Leiste noch eine Schicht Pappe reingelegt, die ist ein paar mm dick. Die LED auf die Pappe geklebt und losgeht's. Die LEDsripe zieht sich bei 12V um die 1.8A. Attiny reagiert auf ein Interrupt vom QT1010 und schaltet einen NFET und je nach Zeitabständen des Berührens entscheidet dann auf EIN, AUS oder stellt die PWM Pulsebreite in 3 Stufen hoch. Angeschlossen an einem dicken Labornetzteil funktioniert alles einwandfrei. Dazu musste ich lediglich C11 anpassen. C12 war auf der Platine nicht belegt. Perfekt dachte ich. Nun, mit einem kleineren Schaltnetzteil (LED Spannungsquelle aus China) funktioniert das ganze schon mal gar nicht, dazu war die Last zu klein wenn die LEDs nicht an sind und das arme Netzteil wusste nicht was es tun soll. Nun probiere ich mit einem kleinen Trafo-Netzteil für Halogenlampen, welches ich gleichrichte und mit 2 Elkos glätte. Das einschalten der LEDs per Touch funktioniert, aber sobald durch die LEDs Strom fließt, verhält sich das ganze sehr komisch. Meistens geht das Umschalten nicht mehr. Dann habe ich angefangen zu experimentieren und den Strom zu LEDs und zurück nicht durch die Platine fließen lassen, um evtl. Störungen von der Masse Plane vorzubeugen. Keine Verbesserung. Einen zusätzlichen 5V Regler vor die 3.3V LDOs gesetzt, womit die Spannungsversorgung stabiler wurde (beim Einschalten der LEDs). Keine Verbesserung. Den C12 belegt und 10pF, 22pF, 44pF ausprobiert. Keine Verbesserung. Wenn ich aber mit der anderen Hand (oder Fuß) den Minuspol (oder auch Plus) am Gleichrichter oder LED-Zuleitung berühre, funktioniert alles einwandfrei. Deswegen denke ich, es wird wohl etwas mit Störungen zu tun haben. Aber, wieso funktioniert es mit einem Labornetzteil richtig? Hat hier jemand schon was ähnliches gebastelt oder ausprobiert? Ich habe einige Beiträge zum Thema QT1010 gefunden, aber keinen mit meiner Anwendung. Vielleicht habe ich etwas übersehen oder habe einfach einen Denkfehler. Danke schon mal an alle die ihren Senf dazugeben. Viele Grüße, Martin
Martin K. schrieb: > Danke schon mal an alle die ihren Senf dazugeben. Hab gerade keinen Senf parat, aber vielleicht hilft dir das weiter: Beitrag "Kapazitiver Touch-Sensor - Kabel geschirmt oder nicht?"
Danke, den Artikel habe ich schon gelesen, und ein paar andere auch schon. Werde versuchen am Wochenende noch ein bisschen mit rumexperimentieren, aber so langsam gehen mir die Ideen aus (eigentlich habe ich keine Ideen mehr :)
So, ich hatte gerade ein bisschen Zeit gefunden und mir die Schaltung mit Oszi angeschaut. Es gibt immer noch keine Lösung, aber ich kann schon mal sagen, dass die Alu-Leiste perfekt als Elektrode funktioniert und der QT1010 spielt wunderbar mit. Die im Datenblatt beschriebenen Cs und Cx Kondensatoren habe ich mit 15nF und 4.7pF gewählt und den seriellen Widerstand mit 1K, so reagiert der qt1010 sehr robust auf sanftes Berühren, nicht mehr nicht weniger. Jetzt "nur" noch rausfinden, was passiert sobald PWM-Strom durch die LEDs fließt und mir alles versaut. Martin
Ich musste für reibungslosen Ablauf die max Werte aus dem Datenblatt nehmen.. Waren 100n meine ich. Es gibt für Touchlampen fertige Module, Wäre vielleicht auch eine Idee.
Bitte melde dich an um einen Beitrag zu schreiben. Anmeldung ist kostenlos und dauert nur eine Minute.
Bestehender Account
Schon ein Account bei Google/GoogleMail? Keine Anmeldung erforderlich!
Mit Google-Account einloggen
Mit Google-Account einloggen
Noch kein Account? Hier anmelden.
