Hallo,
ich möchte für ein Schulprojekt einen Verteiler bauen, der ein
Kopfhörersignal auf 2 Ausgänge verteilt, wobei das eine zu einem
Subwoofer soll und das andere einfach durchgeschleust wird.
Das soll so werden:
Smartphone -> Filter -> OP -> Potentiometer -> Subwoofer-Ausgang
-> Kopfhörer-Ausgang
Ich hab versucht das auf einer Steckplatine von Reichelt zu bauen, aber
hinter dem Operationsverstärker kommt kein Signal an. Wenn ich den
Subwoofer direkt hinter dem Filter anschließe funktioniert es, aber ich
würde es gerne verstärken können.
Und ist es irgendwie möglich den Filter steiler zu bauen? 24dB pro
Oktave wäre optimal.
Mein Schaltplan ist im Anhang...
Dankeschön
Hallo ! Du mußt erst aus dem Stereosignal ein Summensignal bilden, und dann den Tiefpass nachschalten. Die Spannungsversorgung des OV's ist falsch, Abblockkondensatoren fehlen. Die Lautstärkeregelung der Kopfhöhrer würde ich weglassen, macht das Schlaufon - andererseits... welchen Sinn hat ein Subwoofer am Kopfhörer ? Gute Schaltungen gibts bei Elliot: http://sound.whsites.net/index2.html Viel Spaß beim Stöbern !
Hier ein paar Infos zum Betrieb von OpAmps an einer einfachen Betriebsspannung: https://www.mikrocontroller.net/articles/Operationsverst%C3%A4rker-Grundschaltungen#Betrieb_mit_einfacher_Versorgungsspannung Kurz gefasst musst du den OpAmp auf eine virtuelle Masse hochlegen, die bei 1/2 Betriebsspannung liegt, im Artikel gebildet mit R3 und R5.
knollo schrieb: > welchen Sinn hat > ein Subwoofer am Kopfhörer ? Dankeschön für deine Vorschläge. Wie kann ich es denn summieren? Einfach an + und - abgreifen und an einem Punkt zusammenführen? Es geht darum eine VR-Brille mit dem Smartphone zu nutzen und trotzdem einen aktiven Subwoofer beschicken zu können. Matthias S. schrieb: > Kurz gefasst musst du den OpAmp auf eine virtuelle Masse hochlegen, die > bei 1/2 Betriebsspannung liegt, im Artikel gebildet mit R3 und R5. Also muss ich noch 2 Widerstände zwischen + und Masse platzieren und in der Mitte abgreifen? So wie ich das verstehe geht die Spannung dann auch auf den signalführenden Weg, also auch zum Smartphone zurück. Kann das dem Handy schaden? Dankeschön
Gringo schrieb: > Wie kann ich es denn summieren Im Link von Matze, unter Addierer! Wenn die Ansprüche nicht ganz so hoch sind: siehe Bild (vergessen: R1=R2 etwa 10kohm). So schlecht wird das aber nicht sein, weil der Kopfhörerausgang recht Niederohmig sein wird. Problem könnte werden, das die Ausgangsspannung zu niedrig ist. Da hilft nur Verstärken. omg schrieb: > RTFM Jo !
Wäre das so korrekt? Und verstärkt ein Addierer oder summiert der das Signal nur? Ich dachte jetzt dass sich das Signal um den Faktor 12,22 verstärkt, weil R6 (220k) : 18k (Summe aus R2, R3, R4) = 12,2. Im Artikel steht aber nichts über die Verstärkung der Beschaltung. Liebe Grüße
Nein, auch diese Schaltung funktioniert nicht, und zwar aus unzähligen Gründen: 1. Die Spannungspegel sowohl am invertierenden als auch nichtinvertierenden Eingang liegen außerhalb des zulässigen Bereichs. 2. Es gibt keinen Massebezug zwischen dem Kopfhörersignal und der OP-Versorgung. 3. Der Subwooferausgang führt einen Gleichspannungsoffset. Wenn der nachfolgende Verstärker gleichspannungsgekoppelt ist und keinen Endstufenschutz hat, brennt der Subwoofer durch. 4. Der Tiefpass aus (R2||R3)+R4 und C1 funktioniert so nicht. Sofern Du die zuvor genannten Probleme behoben haben solltest, wäre der OP ein prima Oszillator, da Du eine deutliche Phasenverschiebung in den Gegenkopplungszweig eingebaut hast. Fazit: Beschäftige Dich zunächst einmal mit den Grundlagen der Elektrotechnik und insbesondere OP-Schaltung. Es genügt nicht, einfach nur fremde Schaltungsteile abzumalen und zu modifizieren, ohne die Funktionsweise auch nur ansatzweise verstanden zu haben.
Wo hast du die Schaltung her? Dein 1µ C3 schließt den Signalweg zum OPV kurz.
https://www.reichelt.de/ICs-TDA-440-TDA-2840/TDA-2822M/3/index.html?ACTION=3&LA=446&ARTICLE=20766&GROUPID=5475&artnr=TDA+2822M&SEARCH=audio%2Bverst%25E4rker Kannste jedem Kopfhörer einen einzelnen spendieren.
michael_ schrieb: > Dein 1µ C3 schließt den Signalweg zum OPV kurz. C3 hat sich in der Zwischenzeit zum C1 mutiert. Das Problem bleibt.
Ich verstehe nicht genau warum das zu einem Kurzschluss führt... In der App ElectroDroid steht dass man so einen Tiefpass baut. Ich würde das gerne lernen und deswegen versuche ich das zu bauen, aber ich kann in den 3 Wochen die ich dafür habe nicht alle Grundlagen lernen :( hab gedacht das wäre einfacher. Es muss doch irgendwie gehen, dass ich das Kopfhörer Signal abgreife, einen Filter für 120Hz baue, verstärke und auf einen Subwoofer schicke. Die Themen wurden durch die Schüler ausgesucht und jeder musste sich eins aussuchen. Ich dachte hier finde ich jemanden der helfen kann
Ein 10K R und dahinter ein 1µ C ist nach meinem Gefühl ein Kurzschluß für NF. Ich brauch da nicht nachzurechnen. Mach doch einfach mal die Probe. Nimm deinen Lieblings-NF-Verstärker und spiel dein Lieblingsmusikstück ab. Dann nimm einen 1µ C und schalte ihn irgendwo an den Signalweg an. Hörst du was? Ach so, du willst lernen. Dann bau einen einfachen Verstärker mit Transis auf. Da kannst du das schön nachvollziehen. Bei einem IC kommst du ganz schlecht an das Silizium heran :-)
3 Wochen reichen dicke, und wer in Physik nicht geschlafen hat, der weiß zumindest, wie ein Stromkreis ausschaut. 2 Wochen lernst du jetzt erstmal, Input ist genug da. Dann baust du dir auf einem Steckbrett die Schaltung auf (die erstaunlich simpel ist) und gibst das ab. Klingt wahrscheinlich scheisse, erfüllt aber die Aufgabenstellung. Das ist deine Aufgabe, vallah!
Bau doch erstmal die einfache nichtinvertierende Schaltung aus dem Operationsverstärker-Grundlagen Artikel mit einfacher Betriebsspannung. Koppelkondensatoren vorne und hinten nicht vergessen. Es ist dann ein leichtes, Pegelsteller und Addierer nachzurüsten und die Tiefpass Funktion mit ein paar Kondensatoren hinzuzufügen.
Gringo schrieb: > Es muss doch irgendwie gehen, dass ich das Kopfhörer Signal abgreife, > einen Filter für 120Hz baue, verstärke und auf einen Subwoofer schicke. geht auch und ist bei mir schon etliche jahre in betrieb. such mal im hifi forum. da hab ich meine schaltung her und hab die an meine bedürfnisse angepasst. schau auch mal dort nach. http://sim.okawa-denshi.jp/en/ da kannst du dir u.a. dein filter online berechnen lassen. beschäftige dich mal mit den opamp grundschaltungen(inv. verstärker, nicht inv. verstärker, spannungsfolger). ach ja die schaltung vom hifi forum benötigt +- 8...12v gegen gnd.
Danke für die Tipps, die Tools sind super. Ich hab grade das Forum durchsucht aber finde es nicht. Hast du vielleicht noch den Link dazu? Danke
Matthias S. schrieb: > Bau doch erstmal die einfache nichtinvertierende Schaltung aus dem > Operationsverstärker-Grundlagen Artikel mit einfacher Betriebsspannung. > Koppelkondensatoren vorne und hinten nicht vergessen. > > Es ist dann ein leichtes, Pegelsteller und Addierer nachzurüsten und die > Tiefpass Funktion mit ein paar Kondensatoren hinzuzufügen. Okay, werde ich tun. Was ist denn an dem Tiefpass genau falsch? Ich hab so eine Lernapp und da steht ich muss das so verschalten um einen 120Hz Tiefpass zu bekommen
So müsste zumindest die Verstärkung funktionieren, oder? Die Kondensatoren C1 und C2 filtern den Gleichspannungsanteil raus, wenn ich das richtig verstanden habe. Durch die Widerstände R4 und R5 bekomme ich die halbe Betriebsspannung am nicht-invertierenden Eingang des Verstärkers. Geht die Spannung dann auch auf das Handy? Kann da was kaputtgehen? Wenn das so funktioniert, baue ich dann besser passive oder aktive Filter? Und wie mache ich das? Dankeschön
Die neue Schaltung ist schon wesentlich besser. Allerdings sollten R4/R5 deutlich größer sein als R2/R3, da sie auch mit R2/R3 einen Spannungsteiler darstellen. Derzeit beträgt die Abschwächung immerhin 75% und ließe sich durch größere Widerstände, z.B. 100k, deutlich reduzieren. Gerade bei einem Gleichtaktsignal an links/rechts würde sich dadurch die Abschwächung von 50% auf ~9% reduzieren. Bei der obigen nichtinvertierenden Schaltung kannst Du durchaus den für den Tiefpass zu verwendenden Kondensator an den OP-Eingang direkt anschließen. Beachte jedoch auch, dass C3 auf die OP-Verstärkung wie ein Hochpass wirkt.
Wie errechnet man die Abschwächung? Summieren sich R2, R3, R4 und R5? Wenn ich die Widerstände auf 100k erhöhe bleibt die resultierende Spannung ja bei der Hälfte, also 4,5V, richtig? Ich habe online etwas recherchiert und die angehangene Schaltung für einen Filter 3. Ordnung gefunden. Könnte ich den genauso vor dem nicht-invertierenden Eingang aufbauen und um einen Widerstand + Kondensator erweitern um einen Filter 4. Ordnung zu bekommen? C3 ist gegen Masse geschaltet wie bei einem Filter, aber auf welchen Widerstand bezieht sich der Filter dann? Wichtig ist auch, dass das Handy dabei keinen Schaden nimmt... Danke für die Hilfe
Wird C3 in der Schaltung dringend gebraucht oder kann man den auch weglassen?
Moin, Gringo schrieb: > Wird C3 in der Schaltung dringend gebraucht oder kann man den auch > weglassen? Ja, der ist wichtig. Ich wuerde so ausm Bauch raus auch eher zur Sallen/Key Schaltung greifen und nicht zu "multiple feedback". Kann ich aber grad' nicht wirklich begruenden. Halt so ausm Bauch raus. Dann auch sicher zu 2 OpAmp Stufen fuer 24dB/Oct. Man kann grad' eben noch, wie in deiner Schaltung, eine 3.Ordnung an ein aktives Filter 2.Ordnung dranpatschen - es ist aber ein bisschen eine Mauschelloesung, unangenehm zu berechnen, etc. "Schoener" ist's auch schon ein Filter 3. Ordnung mittels 2 OpAmps aufzubauen. Gruss WK
Du kannst das ersteinaml so aufbauen mit 100k für R4/R5 Über R6(22k) legst Du einen 47-56-68nF (was Du da hast) Kondensator. Ich kann mir gut vorstellen, das im Subwoofer bereits ein Eingangsfilter integriert ist. Dann brauchst Du da nicht lange rumrechnen. Man bekommt da leicht einen Huckel bei der Übernahmefrequenz und das klingt dann nicht schön. So genau sind die Kondensatoren meist nicht. 1/Pi()x120Hzx22K sind in etwa 60nF. Aber nur flach abfallend... Am Handy geht nichts kaputt, C1 (10µF) sorgt dafür, das keine Gleichspannung am Headset(Kopfhörer)-Ausgang anliegt. StromTuner
Das hilft weiter, dankesehr. Ich habe mit dem hier vorgeschlagenen Online-Tool einen Sallen-Key-Filter 3. Ordnung ausgerechnet und ihn in den Schaltplan integriert. Ist das so richtig? 18dB pro Oktave müssten reichen. Was bedeutet die "Oscillation Frequency" bei 105Hz? Axel R. schrieb: > Du kannst das ersteinaml so aufbauen mit 100k für R4/R5 > Über R6(22k) legst Du einen 47-56-68nF (was Du da hast) Kondensator. Ich > kann mir gut vorstellen, das im Subwoofer bereits ein Eingangsfilter > integriert ist. Dann brauchst Du da nicht lange rumrechnen. Man bekommt > da leicht einen Huckel bei der Übernahmefrequenz und das klingt dann > nicht schön. So genau sind die Kondensatoren meist nicht. > 1/Pi()x120Hzx22K sind in etwa 60nF. Aber nur flach abfallend... > Am Handy geht nichts kaputt, C1 (10µF) sorgt dafür, das keine > Gleichspannung am Headset(Kopfhörer)-Ausgang anliegt. > > StromTuner Ich habe einen 47nF Kondensator. Ist der so richtig im Schaltplan? Welche Aufgabe hat der? Danke schonmal
Ne ;) "über" heist (bei mir) oben drüber löten. Sorry. Also zusätzlich parallel zum 22K Widerstand. Wenn Du jetzt jedoch schon ein Filter implementiert hast, lass ihn weg. Er macht deine Berechnungen zunichte. StromTuner
Moin, Axel R. schrieb: > Wenn Du jetzt jedoch schon ein Filter implementiert hast, lass ihn weg. > Er macht deine Berechnungen zunichte. So ist's. Bei dem Filterberechnungstool: geht das auch davon aus, dass der OpAmp per Rueckkopplung auf v=11 eingestellt wird? Weil wenn nicht, dann passt eh' der Rest nicht mehr zusammen... Dann weiterhin problematisch: Der 1. (linke) Widerstand von den 3x 9.1k. Der sollte nur dann 9.1k haben, wenn das Eingangssignal von einer Quelle mit 0 Ohm Innenwiderstand kommt. Tuts aber bei dir nicht, sondern es kommt aus einem Schmartfon, mit vielleicht ein paar Ohm Innenwiderstand, aber dann schon 2x 10KOhm parallel, um das Monosignal zu erzeugen - also hast du am Eingang deines Filters schon einen Widerstand von 5KOhm. Dazu noch die 9.1k - schon wirkt das Filter, als waeren da 14.1K statt 9.1K eingebaut. Und schon passt der Frequenzgang nicht mehr. Zum Bauteile sparen wuerd' ich vorschlagen, diesen 1. 9.1K Widerstand durch eine Drahtbruecke zu ersetzen und dafuer den R2 und R3 jeweils auf 22KOhm zu erhoehen. Die 2x 22K und die 2x100K (fuer die Vorspannung - auch die zaehlen dann zum Eingangswiderstand dazu) ergeben dann alle parallel geschaltet so ungefaehr 9.1KOhm. Das sind so die fiesen, kleinen Fallstricke... Gruss WK
Schließ doch mal den Subwoofer direkt an die Headset-Buchse deines Phones. Dann weißt Du, ob schon ein Filter im Subwoofer verbaut wurde. StromTuner
Gringo schrieb: > Hast du > vielleicht noch den Link dazu? ja. http://www.hifi-forum.de/viewthread-103-62.html das projekt ist von 2006. ich hab nur den tp teil verwendet. wie schon geschrieben benötigt dieses filter +- 8...12v gegen gnd. die filterkondensatoren haben alle den wert von 0,1µf. diese sollten auch genau 0,1µf haben-->ausmessen mit den metallschichtwiderständen 1% wird die trennfrequenz eingestellt. die bassanhebung kann mit dem 100k poti eingestellt werden.
Dergute W. schrieb: > Bei dem Filterberechnungstool: geht das auch davon aus, dass der OpAmp > per Rueckkopplung auf v=11 eingestellt wird? Weil wenn nicht, dann passt > eh' der Rest nicht mehr zusammen... Ich konnte da gar keine Rückkopplung eingeben. Nur die Frequenzen und dann habe ich diese Ergebnisse bekommen. Hab ein Bild angehangen. Das sind ja nicht alles 9.1k Widerstände. Die anderen beiden haben 91k und 27k. Dann kann ich die anderen beiden doch nicht durch 22k austauschen, oder? Axel R. schrieb: > Schließ doch mal den Subwoofer direkt an die Headset-Buchse deines > Phones. Dann weißt Du, ob schon ein Filter im Subwoofer verbaut wurde. Ich hab leider keinen Subwoofer... die Vorgabe ist aber, dass man den an jedem aktiven Subwoofer benutzen kann. dolf schrieb: > ja. > http://www.hifi-forum.de/viewthread-103-62.html > das projekt ist von 2006. Vielen Dank. Der ist aber um einiges komplizierter als der, den ich bauen wollte :D aber mit Sicherheit auch besser
Gibt es fertige ICs, die als ein Filter 3. oder 4. Ordnung einsetzbar sind? Ich finde nur welche mit 2. Ordnung
Moin, Gringo schrieb: > Ich konnte da gar keine Rückkopplung eingeben. Hab' ich befuerchtet. Die Ergebnisse stimmen dann eben nur, wenn der OpAmp als Spannungsfolger (also Verstaerkung=1) beschaltet ist. Wenn du die Verstaeerkung dann groesser machst, kriegt das Filter erst Hubbel im Durchlassbereich und faengt dann an zu schwingen. > Nur die Frequenzen und > dann habe ich diese Ergebnisse bekommen. Hab ein Bild angehangen. > Das sind ja nicht alles 9.1k Widerstände. Die anderen beiden haben 91k > und 27k. Dann kann ich die anderen beiden doch nicht durch 22k > austauschen, oder? Naja, kannst du natuerlich machen. Aber dann stimmt dein Filter halt nicht mehr - d.h. du hast irgendwas gebaut, was irgendwie frequenzabhaengig ist, und wahrscheinlich tiefe Frequenzen besser durchlaesst als hohe. Aber nicht wirklich ein z.b. Butterworthfilter mit Grenzfrequenz 120Hz. Die Bauteiltoleranzen sind bei Analogfiltern schon ein Grund, warum Filter hoeherer Ordnung so diffizil aufzubauen sind. Und da sprech' ich mal von 1% Toleranz, nicht von "Ich nehm mal 22k, weil ich grad keine 27k hab'". > Ich hab leider keinen Subwoofer... die Vorgabe ist aber, dass man den an > jedem aktiven Subwoofer benutzen kann. > Wenn das die Vorgabe ist, dann wuerd' ich da halt einen Tiefpass 1. Ordnung oder maximal 2.Ordnung reinbauen. Unnn fertsch. Je hoeher die Ordnung, desto mehr Phasendrehung macht das Filter, und desto problematischer wirds dann an der Grenzfrequenz, weil die ja dann von Subwoofer und Satellit abgestrahlt wird - sich aber nicht ausloeschen sollte... > Gibt es fertige ICs, die als ein Filter 3. oder 4. Ordnung einsetzbar > sind? Ich finde nur welche mit 2. Ordnung Es gibt zB. von Maxim "switched-capacitor" Filter hoeherer Ordnung; z.b. den MAX291. Die brauchen aber noch einen Takt und machen sicher auch noch jede Menge anderer lustiger Probleme... Das mit 'nem OpAmp aufzubauen geht schon OK. Da wuerd' ich nicht tiefer in die Trickkiste greifen. Normalerweise baut man sich Filter hoeherer Ordung immer aus Teilfiltern 2. Ordung auf (bei ungerader Ordnung noch zusaetzlich mit einem Filter 1. Ordnung). Gruss WK
Ich glaube ich versuche es erstmal mit einem Filter 2. Ordnung. der Widerstand des Filters 1. Ordnung würde sich dann wahrscheinlich aus R2, R3, R4 und R5 ergeben und hätte 55k. Stimmt das? Weil beide Paare ja Parallel geschaltet sind. Mit 24nF gegen Masse hätte ich dann einen Filter 1. Ordnung mit einer Cut-Off-Frequenz von 120,572Hz. Wie müsste ich dann den darauf folgenden Filter dimensionieren, beziehungsweise ausrechnen?
Hab grade gesehen, das es 24nF nicht gibt... würde dann einen 22nF Kondensator nehmen und noch 5k vorschalten
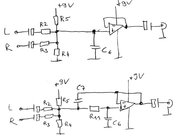
Moin, Ich schmeiss mal diese 2 Schaltungen in den Ring. Eben als Tiefpass 1.Ordnung und 2. Ordnung. Bei dem TP 1. Ordnung liegen der R2,R3,R4,R5 aus Sicht des Filters alle parallel. D.h. wenn R2=R3=10k und R4=R5=100k kaeme als resultierender Gesamtwiderstand 4.545k heraus. Das wuerde dann einen TP mit 120Hz Grenzfrequenz ergeben, wenn der C6=1/(2pi*120Hz*4.545KOhm)=0.2918µF. Da wuerd' ich mal auf den naechst kleineren Normwert gehen - also 0.27µF und dafuer noch ein bisschen an dem Gesamtwiderstand drehen, dass die 120Hz wieder passen - damit kaeme ich dann, wenn R2=R3=immernoch 10K, auf jeweils 560kOhm fuer R4 und R5. Fuer den TP 2.Ordnung aehnlich - da koennte man dann z.b. fuer R2=R3=10k, und R11=4.7k nehmen; damit sollten dann R4=R5=150k so ungefaehr hinkommen; damit dann fuer 120Hz der C7=0.39µF und der C6 dann halb so gross, also ca. 0.18µF oder vielleicht auch 0.22µF - muesstest du halt gucken, welcher Filterfrequenzgang dir dann besser gefallen wuerde. Gruss WK
Aber noch eine letzte Frage. Wirkt sich der Kondensator C1 aus meiner Schaltung auf die Filter aus?
Doch noch eine. Auf der Zeichnung ist der Filter mit dem invertierenden Eingang des OPs verbunden. Da liegen ja auch meine Widerstände, die für die Regelung de Verstärkung zuständig sind. Kommen die da in einen Konflikt oder kann ich es trotzdem einfach wie in der Zeichnung aufbauen?
Moin, Ja, der C1 sowie auch der C2 bewirken jeweils zusammen mit diversen Widerstaenden in ihrer Naehe einen Hochpass. Der halt von seiner Grenzfrequenz her so tief liegen, dass er beim Audiosignal nicht stoert; bzw. die Baesse nicht wegfiltert. Also z.B. irgendwo unterhalb von 10Hz. Da hoert man sowieso nix mehr. Fuer den einen Kanal (fuer den anderen genauso) koennte man dann sagen, dass die grenzfrequenzbestimmenden Bauteile eben der Kondensator sind, und eine Reihenschaltung des 10k Widerstands (R2) mit einer fiesen Kombi aus parallelgeschalteten R4,R5 und R3 in Reihe mit dem anderen Eingangs C und dem C6 ist. Oder beim TP 2.Ordnung noch irgendwas mit C7,R11 und C6. Also ist der Widerstand, der fuer den Hochpass frequenzbestimmend ist, sicher groesser als R2 alleine; also groesser als 10kOhm. Wenn dann die Grenzfrequenz irgendwo kleiner 10Hz sein soll, dann sollte C also groesser als 1.59µF sein - Naja, dann wuerd' ich da also vielleicht so 4.7µF oder 10µF oder sowas springen lassen...Was halt grad in der Bastelkiste rumfliegt. Am Ausgang das selbe Spiel - da wird dann der Eingangswiderstand des Subwoofers zusammen mit C2 die Grenzfrequenz bestimmen. Gruss WK
Moin, Gringo schrieb: > Ist das so richtig? Aeeh - nee. R6,R7 C3, C8 in deinem Schaltplan kommen bei mir nirgends vor. In deiner Schaltung sind sie wegen der Direktverbindung zwischen Pin 6 und 2 auch ziemlich wirkungslos und koennen weg. Meine Filterdimensionierung stimmt nur, wenn der OpAmp als Verstaerker mit V=1 arbeitet. C8 war ja eh Mumpitz; wenn du unbedingt den OpAmp mit V=11 betreiben willst, wird das wahrscheinlich auch irgendwie gehen, aber dann werden die Filter-Kapazitaeten sicher andere Groessen haben. Da muss man dann halt entweder den richtigen Rechner im www finden, oder selber anfangen zu rechnen, das wird aber etwas unangenehm. Oder den TP 1.Ordnung nehmen, da hat der Verstaerkungsfaktor des OpAmps keinen Einfluss auf den Filterfrequenzgang. Gruss WK
Dergute W. schrieb: > In deiner Schaltung sind sie wegen der Direktverbindung zwischen > Pin 6 und 2 auch ziemlich wirkungslos und koennen weg. Sorry, hab die Verbindung gezogen, weil es in deiner Zeichnung so war. Deswegen die Frage. C8 ist natürlich Quatsch, hab nur vergessen ihn zu entfernen. Also kann ich die Filter mit dem gewünschten Verstärkungsfaktor nicht so aufbauen... Kann ich nicht nach dem Ausgang des OPs einen zweiten OP aufbauen, welcher sich dann um die Verstärkung kümmert?
Gringo schrieb: > > Sorry, hab die Verbindung gezogen, weil es in deiner Zeichnung so war. > Deswegen die Frage. Ja, die Verbindung passt ja auch so, beim Filter soll die Verstaerkung eben nur 1 sein. Nicht 11. > > Also kann ich die Filter mit dem gewünschten Verstärkungsfaktor nicht so > aufbauen... Irgendwie geht's schon. Aber ich bin jetzt eindeutig zu abgelascht, da die Bauteilwerte zu berechnen. > Kann ich nicht nach dem Ausgang des OPs einen zweiten OP > aufbauen, welcher sich dann um die Verstärkung kümmert? Ja. Genau so ist es vernuenftig, Schaltungen aufzubauen. Es ist zwar dann etwas mehr Aufwand, aber deutlich leichter zu berechnen. Und vielleicht auch zu verstehen. Nachdem du das Dingens ja auch nicht in Millionenstueckzahlen aufbaust, wirst du den OpAmp extra wohl auch finanziell ueberstehen ;-) Gruss WK
Gringo schrieb: > Ist das so richtig? Nö, da fehlt die GND-Verbindung. Strom braucht zum Fließen immer 2 Drähte. Ich kenne jetzt keinen Sub, der keine eingebauten Filter und Lautstärkesteller hat. Die Filter müssen ja auch an das jeweilige Chassis angepaßt sein. Bei Kopfhörerbetrieb besteht die Gefahr, daß man den Sub zu laut aufdreht und dann in der Nachbarwohnung die Tassen vom Regal fallen. Tiefe Frequenzen koppeln sich prima ins Mauerwerk ein, d.h. werden kaum gedämpft.
liang wu schrieb im Beitrag #4884411:
> Wenn das Projekt in die Hose zu gehen droht:
so was einfaches kann man nicht an die wand fahren.
das geht einfach nicht.
ist zu einfach.
Dann eben nochmal, auch wenns einem Mod nicht passt: https://www.minidsp.com/products/minidspkits/2-x-in-4-x-out Als Backup, falls es nicht klappen sollte. Das Teil kann noch wesentlich mehr als nur Verteiler.
liang wu schrieb: > Das Teil kann noch wesentlich > mehr als nur Verteiler. stolzer preis. Die Themen wurden durch die Schüler ausgesucht und jeder musste sich eins aussuchen. und der herr lehrer wird begeistert sein wenn der herr schüler dieses ding auf den tisch legt. das ding ist also ungeeignet. zur platine. ist mit sprintlayout gemacht. benötigt +- 8...12v betriebsspannung. hat nen invertierenden mischverstärker am eingang ( verstärkung ist in grenzen mit "p" einstellbar) hat nen 12db tp filter und nen subsonicfilter mit "p1" in grenzen einstellbarer bassanhebung. hat zwei ausgänge q und q negiert. ist gemischt smd und bedrahtet bestückt. smd nur die 100nf abblockkondensatoren der opamps ( nicht weg lassen!!) die trennfrequenz wird nur mit zwei widerständen eingestellt (rx) dem filter ist ne passend leistungsfähige endstufe mit pegelregler nachzuschalten. die anregung zum filter kam vom hifi forum. mfg
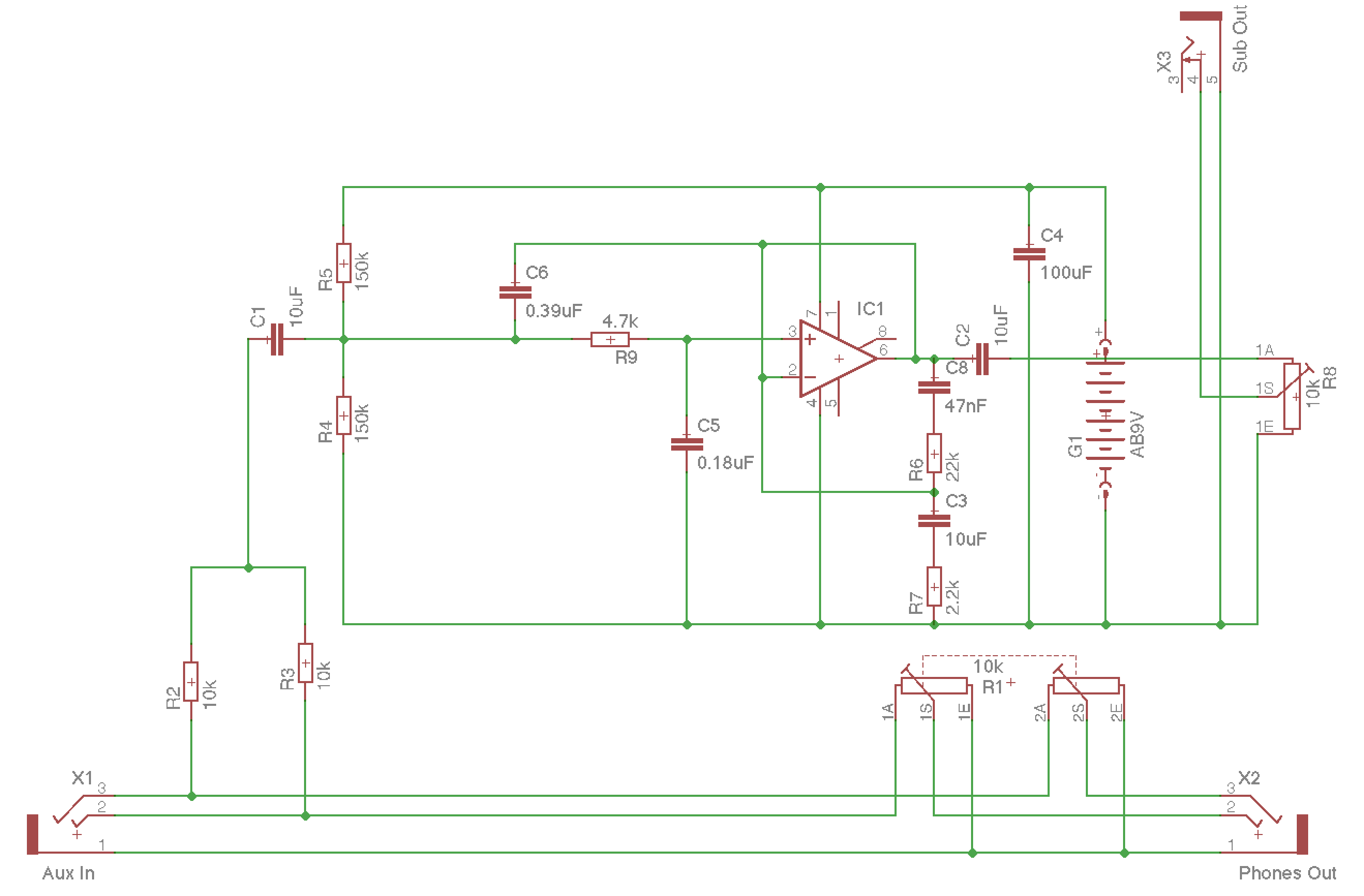
Hallo, erstmal danke für die vielen Tipps. Ich hab das jetzt so aufgebaut wie auf dem Bild. Auf einer Steckplatine hat es genau so funktioniert wie ich es mir vorgestellt habe. Nachdem ich das jetzt auf eine Hartpapier-Platine aufgelötet habe, sirrt der Ausgang für den Subwoofer, je nachdem wie der Potentiometer aufgedreht ist. In den ersten 3/4 sirrt es, das letzte Viertel, also bei beinahe voller Lautstärke, ist das Signal komplett sauber. Wie gesagt, auf der Steckplatine hatte ich das Problem nicht... Kann das daran liegen, dass die Schaltung nicht abgeschirmt ist? Das Sirren wird nämlich lauter wenn man die Finger an den Potis hat. Liebe Grüße
Es scheint ein 50Hz-Brummen zu sein (Hab das in Audacity im Frequenzanalyzer gesehen). Ist das nicht untypisch bei einem Betrieb mit Batterien?
Verschwindet das Geräusch, wenn Du die Eingänge gegen Masse kurzschließt?
Gringo schrieb: > Es scheint ein 50Hz-Brummen zu sein (Hab das in Audacity im > Frequenzanalyzer gesehen). Ist das nicht untypisch bei einem Betrieb mit > Batterien? Hi, Der Tiefpaß für den Subwoofer verstärkt doch die tiefen Frequenzen aktiv. Das ist doch gewollt so. Also auch 50 Hz und Oberwellen entsprechend der Filtercharakteristik. Filterschaltungen können leicht zu Oszillatoren werden, wenn Verstärkungsfaktoren kritisch sind. Da spielt auch der Aufbau eine Rolle mit. Was auf dem Steckbrett funktionierte, kann bei geänderter Leitungsführung auf einer Lochrasterplatine bei den engen Abständen und evtl. dickeren Löttropfen und Flussmittelresten zwischen den "Leiterbahnen" bzw. Lötpunkten schon zu unerwünschten "Verkopplungen" führen. Wie lang sind denn zum Beispiel die Leitungen zu den Potenziometern ? Zeige doch bitte einmal die jetzt tatsächliche Anordnung der Bauteile. Evtl. helfen schon zusätzliche 0,1 uF Kerkos direkt an den Versorgungsspannungsanschlussbeinchen der ICs. ciao gustav
Das ganze sieht auf der Platine so aus. Vom Eingang bis zum Stereo-Poti sind es 8mm, vom OP-Ausgang zum Mono-Poti 12mm.
Hat das Netzkabel von deinem Sub einen Euro- oder einen Schukostecker? Was hast du denn alles angeschlossen? Und wie schon erwähnt, ist es gut, wenn man zwischen Pin 4 und Pin 7 der Opamps einen 100nF Keramikkondensator packt.
Der Sub hat einen Schukostecker. Haben Keramikkondensatoren eine besondere Eigenschaft oder kann man auch Elkos nehmen?
Das Brummen ist echt nur in den ersten 3/4 der Potidrehung da und verschwindet dann schlagartig. Ich hab mir als Ersatz von allen Teilen die doppelte Menge gekauft und eine neue Platine gemacht. Da habe ich das gleiche Problem. Wenn ich die Batterie anfasse wird das Brummen doppelt so laut. Packe ich an das Klinkengehäuse des Kabels, dass zum Sub führt, ist das Brummen weg.
Haben Steckplatinen intern eine Art Abschirmung? Ich hab die Schaltung mal in einem Topf gelegt und nur die Anschlüsse raushängen lassen. Hat meiner Meinung nach nicht viel gebracht...
Vielleicht ein Wackelkontakt am Kabel? Du könntest es auch mal probieren, die Masseverbindung am Poti R8 zu entfernen. Wofür soll eigentlich R8 sein? Wäre eine einstellbare Verstärkung am Opamp davor nicht sinnvoller?
Ich prüfe das morgen mal mit einem anderen Kabel. Ich schätze aber, dass es ungewöhnlich ist, dass das Brummen plötzlich aufhört wenn der Poti voll aufgedreht ist. Das mit dem Massekontakt probiere ich mal aus, danke!
Achja, eine einstellbare Verstärkung wäre bestimmt praktischer, aber bei einer festen kann - soweit ich alles richtig verstanden habe - nicht so viel schief gehen :D
Gringo schrieb: > Hallo, > > ich möchte für ein Schulprojekt einen Verteiler bauen, der ein > Kopfhörersignal auf 2 Ausgänge verteilt, wobei das eine zu einem > Subwoofer soll und das andere einfach durchgeschleust wird. > > Das soll so werden: > > Smartphone -> Filter -> OP -> Potentiometer -> Subwoofer-Ausgang > -> Kopfhörer-Ausgang > > Ich hab versucht das auf einer Steckplatine von Reichelt zu bauen, aber > hinter dem Operationsverstärker kommt kein Signal an. Wenn ich den > Subwoofer direkt hinter dem Filter anschließe funktioniert es, aber ich > würde es gerne verstärken können. Schalte an die OPV-Ausgänge und Eingänge Kondensatoren davor/danach auch vor die Ausgangsbuchsen.. nicht einfach Parallel "Abgriffe" ohne Kondensatorene, daß Signal "verschluckt" sich ja selbst am OPV OHNE Kondensatoren!! - dann klappts auch ... habs mal so aufgebaut - der Fehler liegt in deiner Schaltung nur an "Entkoppel"-Kondensatoren. Übrigens ists sinnvoller, noch nen 33 Ohm-Widerstand in Reihe zu den Kondensatoren zu schalten. Warum dieses? Weil das eine "Überlastung" des OPVs verhindert und so genügend Signal besser gesplittet wird. Gibt tausende Vorschläge deiner Schaltungen im Internet und in Fachzeitschriften.
Also vor jeden OPV-Eingang und nach jedem OPV-Ausgang einen zusätzlichen Kondensator? Dann wären ja zwischen OPV1 und OPV2 zwei zusätzliche Kondensatoren. Und würde der Kondensator vor dem ersten OPV nicht den Filter verfälschen? Welche Größe wäre bei diesen Kondensatoren angebracht? Platziere ich die zusätzlichen Kondensatoren vor oder nach den Abblockkondensatoren? Sorry für die vielen Fragen und schonmal vielen Dank
Den Massekontakt des Mono-Potis abzulöten hat das Brummen verschlimmert und es verändert sich über das Spektrum des Potis nicht.
Ich habe jetzt einen zusätzlichen 100uF-Kondensator zwischen + und - direkt am Eingang der Batterie gelötet, jeweils einen 0,1uF-Kondensator zwischen VCC+ und VCC- der beiden OPs und einen 0,1uF zwischen GND und Out des Mono-Potis. Das Brummen ist weniger da, aber immer noch zu hören :(
Was passiert denn, wenn du das Poti R8 komplett rausnimmst aus der Schaltung?
Moin, Was hast du denn fuer eine Leitung zwischen deinem Verteiler und dem Subwoofer? Kanns sein, dass das keine abgeschirmte Leitung ist oder Schirm und Signalader an mindestens einem der beiden Stecker vertauscht sind? Gruss WK
Stephan C. schrieb: > Was passiert denn, wenn du das Poti R8 komplett rausnimmst aus der > Schaltung? Dann habe ich ein sauberes, brummfreies Signal. Genau das finde ich so komisch, der Poti sollte doch kein Brummen auslösen können, oder? Dergute W. schrieb: > Was hast du denn fuer eine Leitung zwischen deinem Verteiler und dem > Subwoofer? Kanns sein, dass das keine abgeschirmte Leitung ist oder > Schirm und Signalader an mindestens einem der beiden Stecker vertauscht > sind? Ich habe zwei Mono-Klinkenkabel (Von Musicstore) getestet und bei beiden habe ich das Problem. Den "Prototypen" auf der Steckplatine habe ich mit den gleichen Kabeln getestet und hatte keine Probleme.
Moin, Gringo schrieb: > Ich habe zwei Mono-Klinkenkabel (Von Musicstore) getestet und bei beiden > habe ich das Problem. Den "Prototypen" auf der Steckplatine habe ich mit > den gleichen Kabeln getestet und hatte keine Probleme. Ja, ok. Aber was ist mit der roten und weissen Strippe zwischen Klinkenbuchse und deiner Platine? Wenn ich da nicht einen Knick in der Optik habe, dann geht doch auf deiner Platine die rote Strippe mit dem einen Ende an den Schleifer des Mono-Potis und mit dem anderen Ende an die Klinkenbuchse. Aber da, so wie's aussieht doch an die Abschirmung und nicht an die Spitze des Klinkensteckers. Die Spitze des Klinkensteckers ist doch dann mit dem weissen Draht verbunden und der geht dann nach Masse. Sieht fuer mich doch genau verkehrt 'rum aus... Gruss WK
Oh mein Gott, ich bin ein kompletter Vollidiot und es gehen 1000 Punkte an "Dergute Weka" :D Da habe ich nicht gut genug aufgepasst und die Ausgangsbuchse verpolt. Jetzt funktioniert alles so, wie ich es mir gewünscht habe. Ich danke euch allen vielmals.
Moin, Gefahr erkannt, Gefahr gebannt :-) Solang's nix schlimmeres ist... Jetzt wo's funktioniert, koennt' man noch das optimieren anfangen: z.B. koennte man R10 und R11 weglassen, wenn man den C2 durch eine Drahtbruecke ersetzt. Da der 1. OpAmp bei tiefen Frequenzen auch nur eine Verstaerkung von 1 hat, kann man die durch R4 und R5 erzeugte Offsetspannung ruhig auch an den 2. OpAmp weiterreichen. Den 2. OpAmp koennt' man jetzt auch noch als Tiefpass 1. Ordnung beschalten und dann an dem ersten Tiefpass (2. Ordnung) solange 'rumzuppeln (andere Werte fuer C5 und C6),dass das ganze zu einem vernuenftigen Tiefpass 3. Ordnung wird. Am sinnvollsten waere es aber, obiges erst nur unter "Ergaenzungen und Ausblicke" im schaltungsbegleitenden Geschwafel (ist ja n Schulprojekt) zu erwaehnen ;-) Gruss WK
Ich glaube ich lass das jetzt am besten so, bevor ich etwas verschlimmbessere :D aber ich beherzige deine Tipps und versuche mich nach der Abgabe nochmal daran. Es macht auf jeden Fall Spaß
Bitte melde dich an um einen Beitrag zu schreiben. Anmeldung ist kostenlos und dauert nur eine Minute.
Bestehender Account
Schon ein Account bei Google/GoogleMail? Keine Anmeldung erforderlich!
Mit Google-Account einloggen
Mit Google-Account einloggen
Noch kein Account? Hier anmelden.












