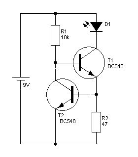
hallo leute ich habe mir mal verschiedene konstantstromquellen angesehen und mich für diese in dem angehängten bild entschieden. funktioniert soweit auch sehr zufriedenstellend. jetzt die frage: kann ich für höhere ströme den t1 einfach durch einen n-kanal mosfet (nicht j-fet) austauschen und einfach basis=gate, kollektor=source, emitter=drain beschalten? bin schon gespannt auf die antworten..
DMM schrieb: > Nein, das kannst Du nicht. Ein MOSFET ist spannungsgesteuert. > RFM Und was hat das hier mit dem Problem zu tun? Und was heißt RFM? "Ich habe die Schaltung nicht verstanden" ? Beim Einschalten des ganzen wird hier zunächst T1 über die 10k aufgesteuert. Ganz egal ob T1 ein bipolar Transistor oder ein FET ist. Nun beginnt Strom durch R2 zu fließen. Sobald durch diesen Strom die Spannung an R2 so groß wird, dass T2 aufgesteuert wird, wird T2 dafür sorgen, dass der Strom nicht weiter ansteigt. Das tut er in dem er immer mehr Strom durch die 10k fließen lässt. Das hat zur Folge das die Basis oder das Gate immer weiter runter gehen bis der gewünschte Strom erreicht ist. Und warum soll das nun nicht mit einem FET gehen?
DMM schrieb: > Nein, das kannst Du nicht. Ein MOSFET ist spannungsgesteuert. > RFM Was meinst du wohl, was aus einem Spannungsteiler R1 - CE(T2) raus kommt? Durch die Stromansteuerung beim Bipolartransistor ist der Strom durch den Stromfühlwiderstand um den Basisstrom höher als der LED-Strom. Je nach Stromverstärkungsfaktor des Transistors bewegt sich der Effekt im Sub-Prozent-Bereich. (In der LTSpice-Simulation 60uA)
Da der Mosfet dauerhaft im Abschnürbereich betrieben wird, muss man neben der Verlustleistung auch die DC-Kurve des SOA-Diagramms im Datenblatt beachten. Ansonsten käme auch ein etwas größerer Bipolar- oder ein Darlington- Transistor in Frage.
Hi Um welche Ströme reden wir hier? KSQ zum 'dazwischenlöten' gibt es mit verschiedenen Stromstärken bei eBay für <1Eu (aber auch teurer). z.B. eBay: 352074006581 MfG
danke schon mal allen für die antworten. @patrick: so 2A wären gut. dann werde ich das mal mit einem mosfet testen bei gelegenheit. hätte auch noch einen 2A PNP Transistor rumliegen. bin aber noch nicht drauf gekommen, wie die Schaltung mit einem PNP aussehen müsste. hätte da jemand einen tipp?
Yalu X. schrieb: > Da der Mosfet dauerhaft im Abschnürbereich betrieben wird, muss > man > neben der Verlustleistung auch die DC-Kurve des SOA-Diagramms im > Datenblatt beachten. > > Ansonsten käme auch ein etwas größerer Bipolar- oder ein Darlington- > Transistor in Frage. Was ist die DC-Kurve des SOA-Diagramms?
Teddy schrieb: > Yalu X. schrieb: >> Da der Mosfet dauerhaft im Abschnürbereich betrieben wird, muss >> man >> neben der Verlustleistung auch die DC-Kurve des SOA-Diagramms im >> Datenblatt beachten. >> >> Ansonsten käme auch ein etwas größerer Bipolar- oder ein Darlington- >> Transistor in Frage. > > Was ist die DC-Kurve des SOA-Diagramms? Die äußerste Begrenzung nach oben und nach rechts. Meistens ne Linie, die dicker ist als die anderen und durchgezogen.
THOR schrieb: >> Was ist die DC-Kurve des SOA-Diagramms? > > Die äußerste Begrenzung nach oben und nach rechts. Meistens ne Linie, > die dicker ist als die anderen und durchgezogen. ...und bei den meisten Standard-Schalt-Fets nicht vorhanden.
Teddy schrieb: > Was ist die DC-Kurve des SOA-Diagramms? Hier sind zwei Beispiele mitsamt Erläuterung: Beitrag "Re: MOSFET Linearbetrieb möglich?" (und lass dich von dem dortigen Thread-Titel nicht verwirren, es geht dort genauso wie hier um den Betrieb im Abschnürbereich und nicht um den Linearbetrieb) Enthält das Diagramm keine mit "DC" bezeichnete Kurve, ist der Mosfet nur für den Schaltbetrieb vorgesehen. Betreibst du ihn trotzdem längere Zeit im Abschnürbereich, musst du damit rechnen, dass er kaputt geht, obwohl du die Grenzwerte im Abschnitt "Absolute Maximum Ratings" eingehalten hast.
Daniel H. schrieb: > @patrick: so 2A wären gut. > dann werde ich das mal mit einem mosfet testen bei gelegenheit. so eine Stromquelle mit einem FET geht natürlich auch. Als einfache dimmbare Stromquelle für LED nutze ich vielfach solche Schaltung wie hier (z.B. oben rechts): http://uwiatwerweisswas.schmusekaters.net/Uwi/ELEKTRONIK/LED_LAMPEN/12-KSQ_3_HP-LED.pdf Wenn man diese Schaltung mit dem Transistor T2 ergänzt, entspricht das der Schaltung in deinem ersten Posting. Zur Anpassung an den Strom für ca. 2A müßte der Sourcewiderstand auf ca. 0,3 Ohm reduziert werden. Falls die Versorgungsspannung deutlich höher liegt, als man eigentlich benötigt, kann man die Schaltung noch modifizieren, z.B. in den unter den Emitter von T2 noch eine weitere Diode oder LED. Damit kann man den Sourcewiderstand größer machen. Mit einem Reihenwiderstand an Drain kann man auch die Verlustleistung auf dem FET reduzieren. Gruß Öletronika
Karl schrieb: > Dann bleibt wohl nur noch zu klären wofür RFM steht ;) Schleichwerbung für einen Radiosender
RFM FM schrieb: > Karl schrieb: >> Dann bleibt wohl nur noch zu klären wofür RFM steht ;) > > Schleichwerbung für einen Radiosender Vermutlich eine Abkürzung für RTFM.
Bitte melde dich an um einen Beitrag zu schreiben. Anmeldung ist kostenlos und dauert nur eine Minute.
Bestehender Account
Schon ein Account bei Google/GoogleMail? Keine Anmeldung erforderlich!
Mit Google-Account einloggen
Mit Google-Account einloggen
Noch kein Account? Hier anmelden.

