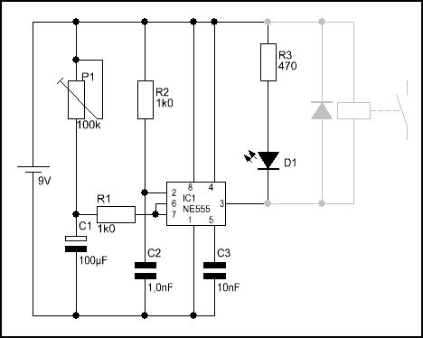
Hallo, Ich benötige eine Einschaltverzögerung. Diese soll mit einem NE555 realisiert werden. Ich habe die Schaltung aus diesem Thread entnommen und nutze die Schaltung die ich beigefügt habe. Beitrag "Re: NE 555 Einschaltverzögerung Schaltung" Mein Problem ist dass die LED nicht anfängt zu leuchten bei Anliegender Betriebsspannung. Ich habe auch schon mehrere Minuten gewartet. Das Poti habe ich gegen einen Festwiderstand von 100k Ohm ausgetauscht um mögliche Fehlerquellen einzugrenzen. Wenn ich die LED auf GND lege Leuchtet die LED direkt bei anlegen der Betriebsspannung. Nach mehreren Minuten Wartezeit leuchtet sie weiterhin.
Ich bin schon mittlerweile drauf selbst gekommen ^^ Teo D. schrieb: > Fehler immer noch nicht gefunden? > Dann reiß ab und bau neu auf!
Teo D. schrieb: > Fehler immer noch nicht gefunden? > Dann reiß ab und bau neu auf! Das ist Quatsch. Vermutlich baut man dann den gleichen Fehler ein zweites Mal. Hilfreich ist m.E. nur eine systemaiische Fehlersuche mit Messen der Potentiale an den Pins.
Harald W. schrieb: > Das ist Quatsch. Vermutlich baut man dann den gleichen Fehler > ein zweites Mal. Hilfreich ist m.E. nur eine systemaiische > Fehlersuche mit Messen der Potentiale an den Pins. Du denkst zu Eingleisig.
Teo D. schrieb: > Fehler immer noch nicht gefunden? > Dann reiß ab und bau neu auf! Solche Sprüche kannst Du mal beim "Fluch-Hafen Berlin/Brandenburch" bringen. Da passen sie. Abel
J0e schrieb: > Ich bin schon mittlerweile drauf selbst gekommen ^^ > ...... ...und, was war's? Jedenfalls nicht mit angegebenen Werten im Plan! Ich habe die Schaltung aufgebaut. Sie arbeitet nur anders dimensioniert zuverlässig. s. Plan
Bitte melde dich an um einen Beitrag zu schreiben. Anmeldung ist kostenlos und dauert nur eine Minute.
Bestehender Account
Schon ein Account bei Google/GoogleMail? Keine Anmeldung erforderlich!
Mit Google-Account einloggen
Mit Google-Account einloggen
Noch kein Account? Hier anmelden.

