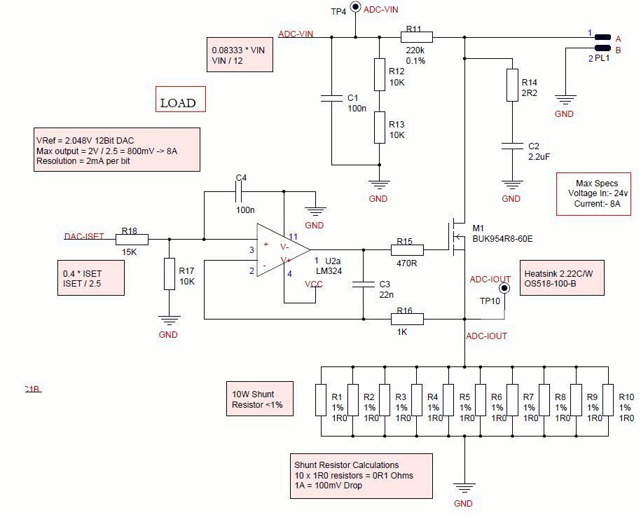
Hallo zusammen, ich habe im Zusammenhang mit dem geposteten Schaltplan folgende Frage. Wenn ich das Datenblatt richtig lese, sollte es kein Problem darstellen den MOSFET in der Schaltung mit dem LM324 anzusteuern, das es ja ein Logik-Level MOSFET ist. https://assets.nexperia.com/documents/data-sheet/BUK954R8-60E.pdf Jetzt ist es aber so daß der MOSFET nur einen Strom von maximal 2A fliessen läßt bei einer VGS von 3,5 Volt bei anliegender VDS von 12 Volt. Laut Datenblatt sollten aber bei dieser VGS schon weit höhere Ströme möglich sein. Woran liegt das nun? Mir ist nicht klar ob es an der gezeigten Schaltung oder am MOSFET selbst liegt. Ich habe diese MOSFETs von AliExpress gekauft weil ich die sonst nirgends mehr bekommen habe. Ich könnte auch einen anderen OP (Rail to Rail) verwenden oder aber die Spannungsversorgung des LM324 erhöhen um eine höhere VGS erzielen zu können, würde aber vorher gerne wissen wo der Fehler liegt. Vielleicht mag mit jemand behilflich sein? Grüße Wolfgang
Das ist ein Analog-Thema. Wie hoch ist Vcc? Wie/womit hast du Vgs gemessen?
Wolfgang S. schrieb: > Wenn ich das Datenblatt richtig lese, sollte es kein Problem darstellen > den MOSFET in der Schaltung mit dem LM324 anzusteuern, das es ja ein > Logik-Level MOSFET ist. Kommt auf VCC an. Wenn das nur 5V sind, wird es eng, denn der LM324 schafft dann nur ca. 3,5V am Ausgang. > https://assets.nexperia.com/documents/data-sheet/BUK954R8-60E.pdf Jaja, warum überascht mich das nicht? Für so eine elektronische Last/Konstantstromquelle braucht man mal sicher KEINEN 5mOhm Monster-MOSFET! Außerdem sind diese modernen Typen oft nicht sonderlich gut für Linearbetrieb geeignet! Ein oller BUZ11 reicht hier vollkommen! https://www.mikrocontroller.net/articles/FET#Linearbetrieb_von_MOSFETs > Jetzt ist es aber so daß der MOSFET nur einen Strom von maximal 2A > fliessen läßt bei einer VGS von 3,5 Volt bei anliegender VDS von 12 > Volt. Das sollte nicht sein, bei 3,5V U_GS ist der schon nahezu voll durchgesteuert. Hast du die 3,5V WIRKLICH direkt am MOSFET gemessen? > Mir ist nicht klar ob es an der gezeigten Schaltung oder am MOSFET > selbst liegt. Ich habe diese MOSFETs von AliExpress gekauft weil ich die > sonst nirgends mehr bekommen habe. Braucht auch keiner. Bei 24V und 8A muss der MOSFET ca. 3 Ohm einregeln. Selbst wenn man damit LiPo-Zellen mit knapp 3V testen will, sind das bei 3V/8A gerade mal 0,375 Ohm. -> BUZ11 reicht locker, der schafft 50mOhm und ist linearbetriebstauglich. Möglicherweise schwingt da auch was, weil die Steilheit des MOSFETs geradezu riesig ist. -> Gatespannung mit Oszi messen.
C3 solltest du dir auch nochmal überlegen. Kann sein, das du da einen schönen Oszillator baust. Ich frage mich, warum du einen so exotischen und teuren MOSFet nimmst und dann am OpAmp so sparst. Wie o.a., reicht da selbst ein mittelkräftiger BJT oder IRFsowienoch.
Matthias S. schrieb: > C3 solltest du dir auch nochmal überlegen. Nö, der ist goldrichtig, wenn gleich man über die Größe diskutieren kann. https://www.mikrocontroller.net/articles/Konstantstromquelle#Konstantstromquelle_mit_Operationsverst.C3.A4rker_und_Transistor "Wichtig sind R1 und C1. ..."
Außerdem sollte man sich von der Illusion trennen, die vollen 24V * 8A = 192W gleichzeitig ausreizen zu können. Die kriegt man nie und nimmer aus einem TO220 Gehäuse raus. Selbst 50W sind ARG sportlich.
Kommen an den Eingang des Opamp PWM Impulse? Wenn ja, warum C3 am Ausgang und nicht gleich am Eingang des Opamps?
Hallo, danke und für die Antworten. Die Schaltung an sich stammt nicht von mir selbst und bevor ich groß was ändere wollte ich das im Orginal ausprobieren - da es angeblich so funktionierte. Ich habe eine solche Schaltung noch nicht selbst dimensioniert, da fehlt mir die Erfahrung gebe ich offen zu. Also Vcc sind 5V vom USB-Anschluss, die Lastspannung 12V und Laststrom waren 2A. Die UGS habe ich direkt am MOSFET mit einem DMM gemessen. Am Eingang vom OP kommen keine PWM-Pulse. Ich werde also als nächstes die Gatespannung mit nem Oszi messen und schauen ob da etwas schwingt. Was ich mal probiert hatte war den BUK ohne Regelung direkt am Gate mit einer Gleichspannung aufzusteuern - da ging bei 3,5 Volt UGS auch nicht mehr vom Strom. Deswegen frage ich mich ob der BUK nicht ein Nachbau ist dessen Daten nicht zum Orginal von NXP passen? Würde ich zB. auf nen BUZ11 wechseln müsste ich einiges ändern da die UGS von dem größer sein muss und dessen Verlustleistung viel kleiner ist. Also wenn es möglich wäre würde ich gern bei dem BUK bleiben. Wenn es gar nicht geht muss ich halt doch einiges ändern.
Wolfgang S. schrieb: > und dessen Verlustleistung viel kleiner > ist. Da hätte ich jetzt mal gerne die thermische Berechnung zu gesehen.
Was spricht eigentlich gegen einen Step-Up-Wandler für die Opamp-Betriebsspannung? Die Dinger gibts für 1-2 Euro beim Asiadealer deines Vertrauens? Dann wäre das Thema Ugs vom Tisch.
Wolfgang S. schrieb: > Was ich mal probiert hatte war den BUK ohne Regelung direkt am Gate mit > einer Gleichspannung aufzusteuern - da ging bei 3,5 Volt UGS auch nicht > mehr vom Strom. Deswegen frage ich mich ob der BUK nicht ein Nachbau ist > dessen Daten nicht zum Orginal von NXP passen? Oder der Chinese hat dir ein Fake angedreht ;-) Nimm einen BUZ11 und gut, den gibt es an jeder Ecke. Allerdings braucht der etwas mehr Gatespannung. Das kann man aber leicht durch Wechsel des OPVs erreichen. Nimm anstatt des LM324 einen R2R Typen ala TSV914. > Würde ich zB. auf nen BUZ11 wechseln müsste ich einiges ändern da die > UGS von dem größer sein muss und dessen Verlustleistung viel kleiner > ist. Nein, die REALE Verlustleistung ist identisch. Geht gar nicht anders. Naja, der Wärmewiderstand zum Gehäuse (== Kühlfähigkeit) ist mit 1,7k/W mehr als doppelt so hoch (BUK ~ 0,64K/W), für 30-50W sollte es gerade so reichen.
Falk B. schrieb > Oder der Chinese hat dir ein Fake angedreht ;-) > Nimm einen BUZ11 und gut, den gibt es an jeder Ecke. Allerdings braucht > der etwas mehr Gatespannung. Das kann man aber leicht durch Wechsel des > OPVs erreichen. Nimm anstatt des LM324 einen R2R Typen ala TSV914. Danke für den Tip, ich werde das mit dem BUZ11 ausprobieren und nem anderen OP - ob nun Fake oder nicht... > Nein, die REALE Verlustleistung ist identisch. Geht gar nicht anders. > Naja, der Wärmewiderstand zum Gehäuse (== Kühlfähigkeit) ist mit 1,7k/W > mehr als doppelt so hoch (BUK ~ 0,64K/W), für 30-50W sollte es gerade so > reichen. Hatte mich falsch ausgedrückt, ich meinte die Maximum Power Dissipation diese ist bei dem BUK um einiges höher.
Oder mit NPN-Transistor (ggf. in Darlington-Schaltung), wenn die Rahmenbedingungen passen.
MJL4281A o.ä. Gibt's auch in kleiner (TO247, TO220). Keine interne Parallelschaltung von MOSFET-Zellen (Trench wie Planer sind beide nicht für den Linearbetrieb entwickelt worden). Leicht höherer R_th,j-c, Basis-Strom, höherer minimaler U_CE, kein Problem mit Linearbetrieb, ...
Wolfgang S. (angelusnoctis) >> Nein, die REALE Verlustleistung ist identisch. Geht gar nicht anders. >> Naja, der Wärmewiderstand zum Gehäuse (== Kühlfähigkeit) ist mit 1,7k/W >> mehr als doppelt so hoch (BUK ~ 0,64K/W), für 30-50W sollte es gerade so >> reichen. >Hatte mich falsch ausgedrückt, ich meinte die Maximum Power Dissipation >diese ist bei dem BUK um einiges höher. Ja - aber nur im Schaltbetrieb. Wenn es dagegen um den Analogbetrieb geht, dann wird der BUZ11 zu höheren Spannungen um einiges besser. Bei 12V ist ungefähr Gleichstand zw. beiden. Einfach mal das SOA-Diagramm anschauen (SAFE OPERATING AREA).
Bitte melde dich an um einen Beitrag zu schreiben. Anmeldung ist kostenlos und dauert nur eine Minute.
Bestehender Account
Schon ein Account bei Google/GoogleMail? Keine Anmeldung erforderlich!
Mit Google-Account einloggen
Mit Google-Account einloggen
Noch kein Account? Hier anmelden.
