Hallo, für eine LED Matrix verwende ich den LED Treiber TC62D748AFG in Kaskade. Dies ist ein 16 Kanal Treiber ohne PWM, Logik an 3.3V. Als Spannung für meine LEDs verwende ich 5V. Bei diesen Treiberbaustein taktet man wie bei SPI die Daten in dessen Schieberegister und gibt anschließend ein HIGH Signal am Latch Eingang, um die Daten in das Latch zu übernehmen. Mein Problem ist, dass die Kanäle 0-7 ihre Daten nicht halten, während 8-15 wie erwartet funktionieren. Das äußert sich dadurch, dass wenn ich meine Daten nur einmal zu Beginn des Programms sende, LED 0-7 aus bleiben, 8-15 wie erwartet leuchten. Sende ich meine Daten zyklisch wiederholt, sind die LEDs 0-7 dunkler, da ich hier quasi eine PWM simuliere. Während LED8-15 ständig HIGH sind (Wortspiel), vergessen 0-7 kurz nach jeder Übrtragung ihren Wert wieder. Viele LED Treiber haben ja ähnliche Pinouts. Habe ich eine Montagscharge erhalten oder übersehe ich etwas? Alle ICs verhalten sich gleich. Was könnte falsch sein?
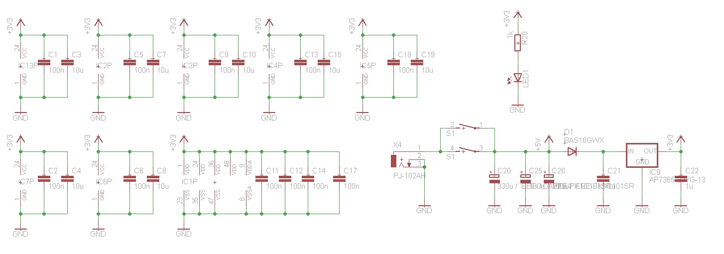
In dem Plan fehlen eine ganze Menge Abblock-Kondensatoren.
Könntest Du das Bild etwas hochauflösender machen? Man kann die Beschriftungen leider nicht lesen.
LED schrieb: > für eine LED Matrix verwende ich den LED Treiber TC62D748AFG in Kaskade. > Dies ist ein 16 Kanal Treiber ohne PWM, Logik an 3.3V. Wie sind die räumlich angeordnet? Wie lang ist deine Taktleitung zwischen den ICs? Wie sieht das Layout aus? Siehe Wellenwiderstand. > Viele LED Treiber haben ja ähnliche Pinouts. Habe ich eine Montagscharge > erhalten oder übersehe ich etwas? Alle ICs verhalten sich gleich. > Was könnte falsch sein? Deine Schaltung und der Aufbau.
Die Abblockkondensatoren sind nun auch dabei im Bild :). Falk B. schrieb: > Wie sind die räumlich angeordnet? Wie lang ist deine Taktleitung > zwischen den ICs? Wie sieht das Layout aus? Taktleitung minimal, die Leiterplatte ist nur ca. 5x10cm groß.
Hallo, mit welcher Frequenz steuerst Du SCK an? Immerhin summiert sich die Verzögerung SIN zu SOUT. MfG
Falk B. schrieb: > Wie sind die räumlich angeordnet? Wie lang ist deine Taktleitung > zwischen den ICs? Wie sieht das Layout aus? > > Siehe Wellenwiderstand. Die Daten vom SPI kommen doch aber an! Bei jedem Treiberbaustein sind LED 8-15 an und 0 bis 7 verlieren ihren Wert - muss dann ständig zyklisch neu schicken, was dann quasi wie eine PWM wirkt.
Christian S. schrieb: > mit welcher Frequenz steuerst Du SCK an? Immerhin summiert sich die > Verzögerung SIN zu SOUT. Ob 1MHz oder 20 MHz macht leider keinen Unterschied.
LED schrieb im Beitrag #5797686: > Die Abblockkondensatoren sind nun auch dabei im Bild :). Immerhin. > Falk B. schrieb: >> Wie sind die räumlich angeordnet? Wie lang ist deine Taktleitung >> zwischen den ICs? Wie sieht das Layout aus? > > Taktleitung minimal, die Leiterplatte ist nur ca. 5x10cm groß. Wo ist die? Selektier die mal. Die Massefläche ist arg zerstückelt, das riecht nach Problemen. Die HF-Anbindung der Kondensatoren ist sicher schlecht. Lad mal die Eagle-Dateien hoch, wenn du dich traust ;-)
Christian S. schrieb: > Hallo, > > mit welcher Frequenz steuerst Du SCK an? Immerhin summiert sich die > Verzögerung SIN zu SOUT. Nö, denn das sind synchrone Schieberegister.
Hast Du mal gemessen, wie lange an 0...7 die korrekten Bits erhalten bleiben? MfG
Falk B. schrieb: > Wo ist die? Selektier die mal. Die Massefläche ist arg zerstückelt, das > riecht nach Problemen. Die HF-Anbindung der Kondensatoren ist sicher > schlecht. Lad mal die Eagle-Dateien hoch, wenn du dich traust ;-) Das werde ich nicht mehr machen, denn ich habe gerade den richtigen Denkanstoß bekommen: Der SPI-Modus. Ich habe mal alle durchprobiert, bei einem funktioniert es nun wie es soll. Wie kann das sein, dass hierdurch solch ein Problem entsteht?
LED schrieb im Beitrag #5797732: > Ich habe mal alle durchprobiert, bei > einem funktioniert es nun wie es soll. Welcher denn?
LED schrieb im Beitrag #5797732: > Das werde ich nicht mehr machen, denn ich habe gerade den richtigen > Denkanstoß bekommen: Der SPI-Modus. Ich habe mal alle durchprobiert, bei > einem funktioniert es nun wie es soll. Wie kann das sein, dass hierdurch > solch ein Problem entsteht? Hast du denn mal die SPI Timings untersucht? Riecht irgendwie nach dem Betrieb außerhalb der Spezifikationen.
A. G. schrieb: > Könntest Du das Bild etwas hochauflösender machen? Man kann die > Beschriftungen leider nicht lesen. Einfacher wäre es wenn er seine Platinendateien hier hochladen würde UND passende Fotos vom Aufbau! Ich wette er bekommt es nicht hin!
Bitte melde dich an um einen Beitrag zu schreiben. Anmeldung ist kostenlos und dauert nur eine Minute.
Bestehender Account
Schon ein Account bei Google/GoogleMail? Keine Anmeldung erforderlich!
Mit Google-Account einloggen
Mit Google-Account einloggen
Noch kein Account? Hier anmelden.



