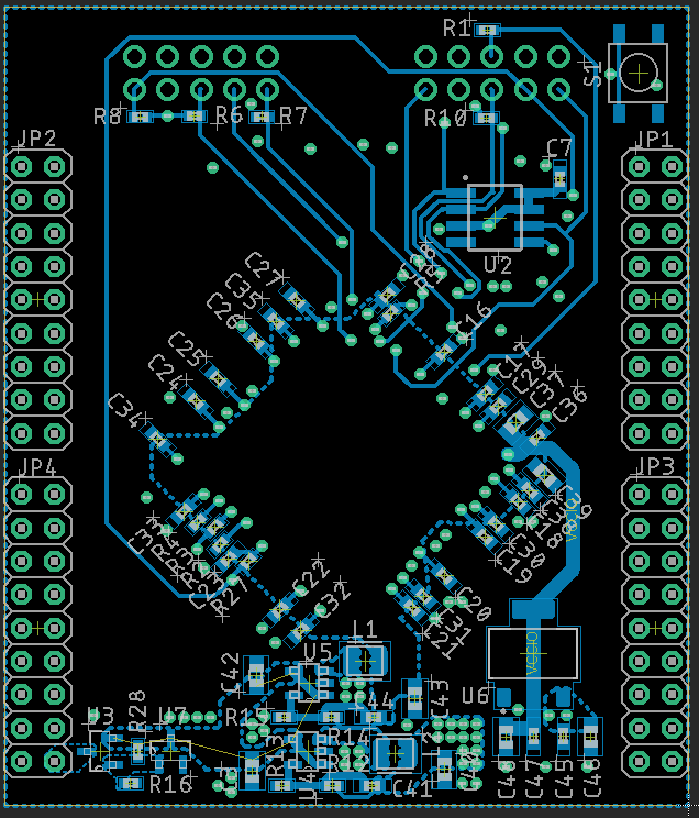
Hallo, ich habe ein eigenes Entwicklungsboard mit einem EP4CE6E22C8N designed und 5 Stück fertigen lassen. Allerdings wollen die Dinger nicht so recht und ich kann nicht die Ursache entdecken. Daher hoffe ich, dass ihr mich mit eurer Erfahrung unterstützen könnt. Das Problem: Ich kann zwar über AS den Flash programmieren, aber dieser nicht den FPGA. Über JTAG geht es dann garnicht. Die CONF_DONE LED leuchtet dabei durchgehend. Also ist CONF_DONE durchgehend auf 0V. Hier erstmal meine Schaltung: Bild 1: Ich verwende für 3,3V und 1,2V Schaltregler und für 2,5V einen Linearregler. Außerdem habe ich einen Verpolungsschutz. Die Schaltung funktioniert aber soweit. Bild 2: Die Spannungsversorgungsanschlüsse haben jeweils Kondensatoren zum Glätten. Bild 3: Nochmal ein Überblick Bild 4: Für JTAG, NSTATUS und MSEL sind meines Erachtens auch die passenden Pull-ups und -downs benutzt. Bild 5: Für AS hat der Flash seinen eigenen Anschluss. Bild 6: Zuletzt gibt es dann noch 8 LED's, 2 Knöpfe und einen 50MHz Oszillator. Bild 7: Die Platine ist ein 4 Layer Board. Hier zunächst Top. Bild 8: Und Bottom. Meine Messungen: 1. sind mir der Widerstand zwischen 3,3V, 2,5V, 1,2V und 0V augefallen, im Vergleich zu einem ähnlichen Entwicklungsboard: Funktionierend: 3,3V -> 0V: 500 Ohm 2,5V -> 0V: 500 Ohm 1,2V -> 0V: 350 Ohm Mein Board: 3,3V -> 0V: 1.000 Ohm 2,5V -> 0V: 200 Ohm 1,2V -> 0V: 760 Ohm Das könnte natürlich an den Schaltreglern liegen, die bei dem Vergleichsboard durch Linearregler ersetzt sind, und daran, dass das Vergleichsboard überall 4,7K Widerstände benutzt. 2. was kritischer sein dürfte sind die Spannungen, die ich an den JTAG und AS Anschlüssen gemessen habe: JTAG: Funktionierend (in V): (0) (3) (2) (2) (0) (0) (2) (3) (2) (3) _______| |_______ Mein Board: (0) (3) (1) (1) (0) (0) (0) (2) (1) (2) _______| |_______ Fehler: Trotz Pull-up, TDI und TMS auf 2V AS: Funktionierend (mit RST gedrückt): (0) (3) (0) (3) (0) (0) (0) (0) (3) (0) _______| |_______ Mein Board: (0) (3) (0) (1) (0) (1) (0) (2) (1) (1) _______| |_______ Fehler: IO 6, 8, 13 auf 'X' und nicht '0' bzw. '1' NConfig trotz Pull-up auf 2V DCLK nicht auf '0' Falls sich jemand fragt warum ich nicht einfach ein bestehendes Entwicklungsboard nehme: Mir macht es Spaß so etwas zu entwerfen und ich möchte den FPGA für Projekte wie Roboter mit diversen Ultraschallsensoren, Motoren, WLAN Modul... benutzen. Dazu benötige ich keinen großen RAM wie bei dem CYC1000, aber viele IO's. Außerdem würde ich, wenn die Platine funktioniert, auch den Cyclone IV durch einen Cyclone 10 mit mehr Logikelementen ersetzen. Ich habe auch schon diverse Erweiterungen entworfen, die funktionieren. Nur halt der FPGA selber nicht. Ich danke dann schon mal im Vorraus!
Wieso hast du das "Exposed Pad" nicht mit GND verbunden? Ich weiß gerade nicht, ob es ohne GND-Verbindung überhaupt funktioniert ... Da hast du sicherlich nachgeschaut, oder?
Leon B. schrieb: > Ähm Ja... > https://www.intel.com/content/www/us/en/programmable/support/support-resources/knowledge-base/solutions/rd12042013_126.html Ja ... steht doch klar da: "The exposed pad on EQFP packages is a ground pad that must be connected to the ground plane on your PCB. This exposed pad is used for electrical connectivity only and not for thermal purposes. " Du hast es laut deinem Schaltplan nicht angeschlossen ... Dann wird es deshalb nicht funktionieren.
Dann probier ich es nochmal mit exposed pad. Hab mich bei dem designen an dem Cyc1000 orientiert und der hatte keins?
Per Google gefunden: "Our circuit board guy forgot to put a ground pad on the board for the 144 pin package on the bottom of the chip. We are unable to detect it thru the JTAG port and assuming that is why." Die haben die Verbindung irgendwie hingepfuscht, danach lief es dann.
Ah probier das hier mal aus: https://forums.intel.com/s/question/0D50P00003yyR77SAE/cyclone-iii-144-qfp-package-forgot-the-ground-pad-on-circuit-board?language=en_US Da heißt es, man würde an den Ecken etwas von einem Metal-Frame sehen und sie haben dort einen GND-Draht angelötet und dann klappte es :D
Danke für die schnelle Hilfe ? Irgendwie war ich ziemlich blind bei der Fehlersuche
Halt uns bitte auf dem Laufenden, ob du das Anlöten des Drahtes bei dir auch was bringt xD Schon sehr interessant!
Das wäre schon top, wenn das funktioniert. Aber bin leider gerade im Urlaub ohne Lötstation
Wobei ich auch nicht den Metal-Frame sehe - vielleicht etwas feilen??
Leon B. schrieb: > Ha ich habe einfach ein Jumperkabel genommen, an die Ecke gehalten > und > der FPGA funktioniert? Super, gratuliere! ???
Bitte melde dich an um einen Beitrag zu schreiben. Anmeldung ist kostenlos und dauert nur eine Minute.
Bestehender Account
Schon ein Account bei Google/GoogleMail? Keine Anmeldung erforderlich!
Mit Google-Account einloggen
Mit Google-Account einloggen
Noch kein Account? Hier anmelden.






