Hallo allerseits Zur Verfügung steht 12V Gleichspannung. Nun brauche ich an einem IC eine Spannung von +5V und -5V. Wie kann ich das mit den minus 5V am elegantesten realisieren? Mir fällt gerade nichts einfaches ein. Am besten wäre natürlich ein Spannungsregler, der neben dem +5V auch die -5V zur Verfügung stellt. Ich weiß gerade nicht, nach was ich googeln soll. Vielleicht kann mir mal einer auf die Sprünge helfen. Das IC ist CMOS, die Leistung eines etwaigen Reglers hält sich also in Grenzen. Danke.
Felix schrieb: > Ich weiß gerade nicht, nach was ich googeln soll. Schaltregler,,DC/DC-Wandler. Erzeugt der aus 12V 2 x potentialgetrennte 5V kann man die f7r +5V und -5V verschalten. Ob die unsaubere Versorgungsspannung für deinen IC reicht, wissen wird nicht. https://m.reichelt.de/dc-dc-wandler-tma-1-w-5-v-100-ma-sil-7-tma-1205d-p120452.html
Danke. MaWin schrieb: > Ob die unsaubere Versorgungsspannung für deinen IC reicht, wissen wird > nicht. Was meinst du mit "unsaubere Versorgungsspannung"? Frage noch zur Eingangsspannung. Ich schrieb zwar 12V, aber genau genommen geht der Spannungspereich von 12 bis ca. 14,4 V (Kfz). Mir ist noch nicht klar, ob ich den TMA 1205D, oder den *15*05D nehmen soll? Im Datenblatt kann ich nicht erkennen, ob Toleranzen dauerhaft akzeptiert werden ODER ob die Eingangsspannung ganz genau stimmen muss (?) Also muss noch ein Regler (z.B. 78S12) vor den Eingang des TMA1205D, oder wie?
Statt Salamitaktik schreib was das eigentlich werden soll.
OK, im Datasheet steht bei Eingangsspannung ±10% , habs gerade gesehen :-D Ich schlussfolgere daher mal, dass eingangsseitig ein Spannungsregler nötig ist. Ein 78S12 geht natürlich nicht, wenn Eingangsspannung_min schon auf 12V absinken kann. Daher würde ich einen TMA0505D verwenden und diesem einen 7805 vorschalten. Kann das so funktionieren?
Felix schrieb: > Was meinst du mit "unsaubere Versorgungsspannung"? Du brauchst nur mal einen Oszillografen an den Ausgang solcher Schaltwandler anzuschließen, dann kannst du den Ripple auf der DC-Spannung von bis zu 200mVss bei einer Frequenz von einigen 10 KHz selbst bewundern. Es mag Anwendungen geben wo die Qualität solcher Ausgangsspannungen ausreichend ist. Ob es dir ausreicht, vermag hier bei dem jetztigen Informationsstand keiner zu beurteilen. Ralph Berres
hinz schrieb: > Statt Salamitaktik schreib was das eigentlich werden soll. Na ich muss doch den MAX456/MAX470 ansteuern, den ihr mir gestern vorgeschlagen habt :-) Beitrag "Wie kann man Videosignale schalten, geht das mit normalen Relais?"
Ralph B. schrieb: > Felix schrieb: >> Was meinst du mit "unsaubere Versorgungsspannung"? > > Du brauchst nur mal einen Oszillografen an den Ausgang solcher > Schaltwandler anzuschließen, dann kannst du den Ripple auf der > DC-Spannung von bis zu 200mVss bei einer Frequenz von einigen 10 KHz > selbst bewundern. > > Es mag Anwendungen geben wo die Qualität solcher Ausgangsspannungen > ausreichend ist. > > Ob es dir ausreicht, vermag hier bei dem jetztigen Informationsstand > keiner zu beurteilen. OK. Ich habe mit so einem Schaltwandler bisher noch nicht gearbeitet. Lassen sich etwaige Überlagerungen nicht durch einen Elko ausgleichen?
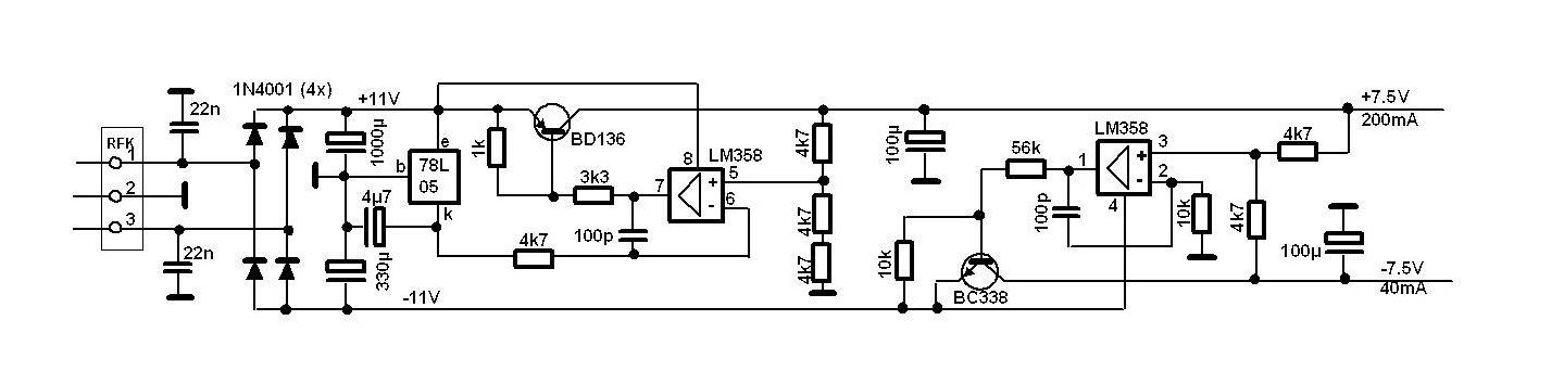
Die vorliegende Schaltung liefert +-7.5V und kann ganz einfach auf +-5V geändert werden. Du brauchst nur den Pin 5 des LM358 direkt an die Plusleitung anschließen. Gruß!
Felix schrieb: > Ich schlussfolgere daher mal, dass eingangsseitig ein Spannungsregler > nötig ist Ich würde schlussfolgern dass ein anderer KFZ tauglicher regelnder DC DC Wandler besser geeignet wäre, es gibt welche die von 7V bis 42V klarkommen. Aber wer soll das schon bei deiner miesen Ursprungsfrage ahnen können. Felix schrieb: > Na ich muss doch den MAX456/MAX470 ansteuern, den ihr mir gestern > vorgeschlagen habt Das geht sicher auch einfacher, aber wer soll das bei so einer unzureichenden Fragestellung schon ahnen. Salami nach Salami wird hier scheibliert.
Germann P. schrieb: > Die vorliegende Schaltung liefert +-7.5V und kann ganz einfach auf > +-5V > geändert werden. Du brauchst nur den Pin 5 des LM358 direkt an die > Plusleitung anschließen. > Gruß! Braucht aber eingangsseitig schon einen Trafo mit Mittelanzapfung bzw zwei Sekundärseiten. So wie ich OP verstehe, hat er nur 1x12V zur Verfügung. Und in Zeiten in denen es für nahezu jeden erdenkbaren Andendungsfall passende Spannungsregler gibt, muss man die kaum noch aus OPV+Transistor bauen, besonders bei der kleinen Leistung die hier wohl benötigt wird.
Felix schrieb: > Lassen sich etwaige Überlagerungen nicht durch einen Elko ausgleichen? mindestens eine Drossel ist noch in Serie zum Ausgang notwendig. Aber vor allem ein sachgerechtes Leiterplattenlayout und eventuell eine HF-dichte Blechbüchse. Dem Elco sollte noch ein Keramikkondensator parallel geschaltet werden. Ralph Berres
Nimm doch ein PC-Netzteil da haste 12V ,5V und 3,3V - alles aus einer Quelle
Ist ja alles gut. Wie soll ich bei der Eingangsfrage wissen, wie sich die Diskussion später entwickelt :-( Ich müsst doch nicht immer gleich explodieren ;-) Dann schreibe ich es eben jetzt nochmal. Also um diese Sache geht es: Beitrag "Wie kann man Videosignale schalten, geht das mit normalen Relais?" Die ICs MAX456 und MAX470 brauchen eine negative Spannungsversorgung. Wenn die Spannung aus dem vorgeschalgenen Regler unsauber ist, wird das vermutlich nicht gehen. Jedenfalls nicht ohne Glättung. MaWin schrieb: > Ich würde schlussfolgern dass ein anderer KFZ tauglicher regelnder DC DC > Wandler besser geeignet wäre, es gibt welche die von 7V bis 42V > klarkommen. @MaWin, jetzt machst du es aber genau so wie ich. Nenn doch mal das Bauteil, wenn du es kennst. Ich habe mich ja schon entschuldigt für die unzureichende Eingangsfrage
Ich hatte erst dran gedacht, zwei Spannungsregler hintereinander zu schalten. Weiß aber nicht, ob das funzt.
Einfach mal bei den Firmen Traco oder Recom nach passenden Reglermodulen gucken. Die müssten auf jeden Fall was passendes haben.
Folgende Typen mit pos. + neg. hab ich in meiner Liste gefunden: MC1468 ±15V SG1501 ±15V, aber wohl eher als Referenz XR4195CP ±15V TA7179 ±15V, (fein?-)einstellbar ... aber die Beschaffung dürfte heute eher schwierig sein. Der Spannung nach sind die wohl vorwiegend für den Analogbereich gedacht gewesen. tg
Felix schrieb: > Zur Verfügung steht 12V Gleichspannung. > > Nun brauche ich an einem IC eine Spannung von +5V und -5V. Wie wäre es mit einem Spannungsverdoppler und 7905/7805? MfG von der Spree Frank
Im Auto hat er aber Gleichspannung, da ist nix mit 50 Hz und Trafo. Oder soll er einen Transverter von 12 auf 230V nehmen, um dann einen Trafo für deinen Spannungsverdoppler dahinterschalten zu können ;-) Dann kann man auch gleich ein Audioverstärker-IC, wie einen TDA2030, bzw. zwei davon, als H-Brücke arbeiten lassen. Und um die Kondensatoren kleiner zu bekommen, gleich mal an der Frequenz nach oben drehen.
MaWin schrieb: > Das geht sicher auch einfacher, aber wer soll das bei so einer > unzureichenden Fragestellung schon ahnen. > > Salami nach Salami wird hier scheibliert. Bei ihm scheint ja außer meckern nichts mehr zu kommen. Schade, bei manchen Leuten leider immer dasselbe. Ich werde das mit der Regler-Reihenschaltung wie oben im Bild jetzt einfach probieren. Da meine Schaltung an keinem "richtigen Minus" angeschlossen ist, sehe ich keinen Grund, warum das mit dem "schwebenden Null" nicht gehen soll.
Felix schrieb: > Ich werde das mit der Regler-Reihenschaltung wie oben im Bild jetzt > einfach probieren. Da meine Schaltung an keinem "richtigen Minus" > angeschlossen ist, sehe ich keinen Grund, warum das mit dem "schwebenden > Null" nicht gehen soll. Wenn du nur aus Fehlern lernen kannst, dann mach halt.
hinz schrieb: > Wenn du nur aus Fehlern lernen kannst, dann mach halt. hinz, klappts in der Ehe nicht, oder what? Alle kommen klar ohne deine Sprüche ;-) Ich auch
Sagt mal habt ihr hier fast alle zu viel Sonne abbekommen? Der TO hat zwar scheibenweise aber doch schon sehr deutlich ersichtlich klasrgemacht, daß er etwas für das KFZ Bordnetz braucht. Und ihr (Ausser MAWin und Hinz) liefert ihm hier Schaltungen mit Trafo mit Mittelanzapfung für 230V. Gehts noch? @Felix: Les dir den Link von Hinz (dse-faq) zum KFZ-Bordnetz durch. Und zwar gründlich!
Felix schrieb: > hinz, klappts in der Ehe nicht, oder what? > > Alle kommen klar ohne deine Sprüche ;-) Ich auch Könnte mal bitte ein Moderator den Müll entfernen.
Felix schrieb: >> Das geht sicher auch einfacher, aber wer soll das bei so einer >> unzureichenden Fragestellung schon ahnen. >> >> Salami nach Salami wird hier scheibliert. > > Bei ihm scheint ja außer meckern nichts mehr zu kommen. Schade, bei > manchen Leuten leider immer dasselbe. Ja, insbesondere bei Dir. Anstatt gleich im Startposting zu sagen, was Du willst, eierst Du nur herum. Kein Wunder, das dann jede Menge falsche Antworten kommen. :-( Im Prinzip war aber bereits die erste Antwort die Richtige. Du brauchst einen DCDC-Wandler. Diese werden von allen mög- lichen Herstellern nit unterschiedlichen Daten angeboten. Wenn der erste Link auf Grund Deiner fehlenden Angaben nicht passt, such Dir einen mit einem größeren Eingangsspannungs- Bereich. Da Du Deine Schaltung im Auto betreiben willst, brauchst Du zusätzlich einen Schutz gegen die dort auftre- tenden grossen Störspannungen. Dazu solltest Du diesen Link nachlesen: http://www.dse-faq.elektronik-kompendium.de/dse-faq.htm#F.23
hinz schrieb: > Wenn du nur aus Fehlern lernen kannst, dann mach halt. Da fehlt es so sehr an Grundlagen, daß das noch nicht einmal erkannt werden kann - der Mann ist noch viele Fehler weit davon entfernt, zu begreifen, daß er viel zu wenig weiß. Nicht einmal der Tipp mit den dse faq (der 90% aller Bastler sagen würde, was sie wissen müssen) hilft, weil noch nicht begriffen wurde, daß es überhaupt Dinge gibt, "auf die es wirklich, wirklich ankommt" (geschweige denn welche zu kennen). Und wenn man (noch) so naiv durch das Thema Elektronik geht, hilft einfach nur Schaden - um zu lernen, daß es wichtiges GIBT.
hinz schrieb: > Felix schrieb: >> Ich werde das mit der Regler-Reihenschaltung wie oben im Bild jetzt >> einfach probieren. Da meine Schaltung an keinem "richtigen Minus" >> angeschlossen ist, sehe ich keinen Grund, warum das mit dem "schwebenden >> Null" nicht gehen soll. > > Wenn du nur aus Fehlern lernen kannst, dann mach halt. Der TE hat recht. Dieser "hinz" schreibt nicht ihne Grund anonym. Wahrscheinlich hat er noch weniger Ahnung von der Frage als der TE.
schon klar , was hier gerade abgeht : hinz , grins , dauert noch + wahrscheinl. auch mawin sind derselbe user! wahr wohl doch richtig , probleme i .d. ehe , einsamkeit am sonntag ... ;-)
Was geht denn hier gerade ab ???? Es ging also gar nicht darum, dass ich im ET etwas vergessen habe zu erwähnen :-( Es ging darum, Streit anzuzetteln, um das Thema platt zu machen. Ihr könnt einem echt leid tun, da fehlt doch was im Kopf... Alle anderen DANKE für die Tipps :-) Ich glaube, ich komme selbst klar. Denn den Verlauf hier im Thema tue ich mir ganz bestimmt nicht an.
Felix schrieb: > Nenn doch mal das Bauteil, wenn du es kennst. z.B. Traco Power TDN 1-2421WI, eventuell auch TDN 1-1221WI (siehe https://assets.tracopower.com/20190528141541/TDN1WI/documents/tdn1wi-datasheet.pdf) Das überdeckt zwar noch nicht den vollen KFZ-Spannungsbereich, aber mit Zusatz-Schutzbeschaltung könnte das gehen, siehe z.B. den Dateianhang.
Felix schrieb: > Es ging darum, Streit anzuzetteln, um das Thema platt zu > machen. Nur verdächtigst du die falschen.
vie einsame unterwegs heute schrieb: > hinz schrieb: >> Felix schrieb: >>> Ich werde das mit der Regler-Reihenschaltung wie oben im Bild jetzt >>> einfach probieren. Da meine Schaltung an keinem "richtigen Minus" >>> angeschlossen ist, sehe ich keinen Grund, warum das mit dem "schwebenden >>> Null" nicht gehen soll. >> >> Wenn du nur aus Fehlern lernen kannst, dann mach halt. > > Der TE hat recht. Dieser "hinz" schreibt nicht ihne Grund anonym. > Wahrscheinlich hat er noch weniger Ahnung von der Frage als der TE. Ach Psychopath, man erkennt dich trotz neuem Pseudonym, eifach am Müll, den du postest.
vie einsame unterwegs heute schrieb: > hinz schrieb: >> Felix schrieb: >>> Ich werde das mit der Regler-Reihenschaltung wie oben im Bild jetzt >>> einfach probieren. Da meine Schaltung an keinem "richtigen Minus" >>> angeschlossen ist, sehe ich keinen Grund, warum das mit dem "schwebenden >>> Null" nicht gehen soll. >> >> Wenn du nur aus Fehlern lernen kannst, dann mach halt. > > Der TE hat recht. Dieser "hinz" schreibt nicht ihne Grund anonym. > Wahrscheinlich hat er noch weniger Ahnung von der Frage als der TE. Re: Spannungsregler mit plus und minus 5V - gibts schrieb im Beitrag #5862852: > schon klar , was hier gerade abgeht : hinz , grins , dauert noch + > wahrscheinl. auch mawin sind derselbe user! wahr wohl doch richtig , > probleme i .d. ehe , einsamkeit am sonntag ... ;-) Nicht alles, was "böse klingt", ist böse gemeint. Nur ein echter Freund redet mir Dir auch über "unangenehme" Themen, versucht Dich wachzurütteln, wenn Du falsch liegst (und zwar, BEVOR alles den Bach runter geht). Die ganzen "HonigumdenBartStreicher", die sonst gar nichts können, haben von den tausend Schüssen nicht einen gehört... Aber freut euch: Jetzt meint der TO, das Forum will streiten. (Und macht genau das, was hinz und ich ("wir, die wir eins sind" - Ihr lustigen Paranoiker) schrieben - eigentlich, um ihn abzuschrecken...) Gut gemacht!
Beitrag #5862910 wurde von einem Moderator gelöscht.
Beitrag #5862916 wurde von einem Moderator gelöscht.
Oszi Osborn schrieb im Beitrag #5862910: > Bekommst Du nicht langsam den Eindruck, daß Du nur von Psychopathen > umgeben bist? Ich (eine unbeteiligte 2. Person) bin der gleichen Meinung wie @hinz. vie einsame unterwegs heute schrieb: > Der TE hat recht. Dieser "hinz" schreibt nicht ihne Grund anonym. > Wahrscheinlich hat er noch weniger Ahnung von der Frage als der TE. Ich verifiziere: Diese Art der Formulierung (sogar fast wortwörtlich) kenne ich aus anderen Threads, in denen also offensichtlich wirklich immer wieder die gleiche Person so etwas schreibt. Ob es möglicherweise noch einen oder zwei gibt, die vergleichbares an @hinz auszusetzen haben, ist dabei nicht von Relevanz. (Das geht gegen die tausenden Ratsucher, die von @hinz kompentente(ste) Hilfe bekamen, ohne daß es zu irgendwelchen Reibereien kam, auch wirklich im absoluten Promillebereich unter. Ihr seid einfach zu empfindlich.) Wer immer Du bist, O. O., Dein Spruch geht ins Leere. Diese mit "Psychopath" betitelte Person (der Titel ist Geschmackssache), die immer wieder praktisch dasselbe schreibt, die gibt es. Punktum.
Felix schrieb: > Ich hatte erst dran gedacht, zwei Spannungsregler hintereinander > zu schalten. Weiß aber nicht, ob das funzt. Natürlich nicht. Felix schrieb: > Bei ihm scheint ja außer meckern nichts mehr zu kommen. Richtig. Ich hab ein Leben und bin nicht dein Lakai der innerhalb von 5 Minuten zu antworten hat wenn König Felix es beliebt. > Schade, bei manchen Leuten leider immer dasselbe. Könnte an dir liegen. Felix schrieb: > Nenn doch mal das Bauteil, wenn du es kennst. Ich bin bei der ersten Suche bei Traco über solche gestolpert, hab sie aber ausgeblendet weil sie nicht zu deinem ursprünglich angefragten Problem passen. Nun bin ich zu faul die Suche erneut durchzuführen. Du wirst schon selbst mit deinem Arsch vom Thron runterkommen müssen.
Entweder war das jetzt ein kreativer Zwischeneinwurf der Trollfraktion "blühendes Land, in dem alle immer miteinander tanzen sollten" - oder der gute MaWin hat seine "blühendes Land, ..." Pillen nicht genommen heute. Da bin ich überfragt, jedenfalls ein echter Hammer. :-)
Vielleich sollte man Felix sagen das seine Videosignale an Masse hängen.
karadur schrieb: > Vielleich sollte man Felix sagen das seine Videosignale an Masse hängen. Nicht ohne Grund kam ja der Vorschlag, einen (potentialgetrennten) DCDC-Wandler zu nehmen. So kann man leicht sog. Brummschleifen vermeiden.
Die Schaltung mit 7810+7805 wird wahrscheinlich nicht klappen. Vermutlich wird auch mal Strom von 5V* nach GND* fließen sollen, also IN den Ausgang des 7805 - das wird er nicht mögen. Außerdem dürften Steckermasseflächen auf GND* liegen, und könnten damit einen Kurzschluss bei der Berühung der KFZ-Masse verursachen. Mein Vorschlag: DCDC-Wandler von +12V auf +/-5V. Da dürfte es schon fertige Module geben. Vorher noch Schutz gegen das KFZ-Bordnetz, und dahinter gute Filterung gegen den Schaltwandlerschmutz.
Achim H. schrieb: > Die Schaltung mit 7810+7805 wird wahrscheinlich nicht klappen. Nicht "wahrscheinlich", sondern ziemlich sicher wird diese Schaltung nicht funktionieren.
Achim H. (anymouse) schrieb: >Die Schaltung mit 7810+7805 wird wahrscheinlich nicht klappen. >Vermutlich wird auch mal Strom von 5V* nach GND* fließen sollen, also IN >den Ausgang des 7805 - das wird er nicht mögen. Außerdem dürften >Steckermasseflächen auf GND* liegen, und könnten damit einen Kurzschluss >bei der Berühung der KFZ-Masse verursachen. Die würde klappen, wenn die neg. Spannung stärker belastet werden würde als die pos. Spannung. Dummerweise ist das aber ausgerechnet beim MAX470 nicht der Fall, so daß es die virt. Masse hochziehen wird, wogegen der 7805 nichts entgegen zu setzen hat, da er ja nicht runterziehen kann. Also untauglich dafür, und die Traco-Dinger wären da deutlich besser dafür (nicht die oben angegebenen, aber es gibt ja massenhaft andere Typen von denen, die mit dem genannten Eingangsspannungsbereich klar kommen.
Wenn es nur um eine symmetrische Spannungsversorgung für ein IC geht, kann man auch den CMOS Voltage Converter TL7660 benutzen. Mit nur 2 ext. Kondensatoren macht er aus einer pos. Eingangs-Spannung eine Negative-Ausgangsspannung. http://www.ti.com/product/TL7660# Gibt es z.B. hier: https://www.conrad.de/de/p/texas-instruments-tl7660cp-pmic-spannungsregler-dc-dc-schaltregler-ladepumpe-pdip-8-1014583.html
Felix, wofür glaubst du das zu brauchen? Ich frage deswegen, weil man Schaltungen meistens auch etwas anders aufbauen kann und dann braucht man gar keine negative Spannungsversorgung. Außerdem wäre es hilfreich, die Anforderungen zu kennen, welche sich daraus ergeben hätten.
Beitrag #5863123 wurde von einem Moderator gelöscht.
Bernd (Gast) schrieb: >Wenn es nur um eine symmetrische Spannungsversorgung für ein IC geht, >kann man auch den CMOS Voltage Converter TL7660 benutzen. Bei der angedachten Schaltung wird aber solch ein 7660 schwer zu knappern haben, was deren Stromaufnahme betrifft. Stefanus F. (stefanus) schrieb: >Felix, wofür glaubst du das zu brauchen? >Ich frage deswegen, weil man Schaltungen meistens auch etwas anders >aufbauen kann und dann braucht man gar keine negative >Spannungsversorgung. Außerdem wäre es hilfreich, die Anforderungen zu >kennen, welche sich daraus ergeben hätten. Dafür: Beitrag "Re: Spannungsregler mit plus und minus 5V - gibts das?"
Felix bezieht sich auf den Videokreuzschienenverteiler MAX aus dem anderen Thread. Der braucht +/- 5V. Da er da Kameras und Monitore anschliessen will braucht er auch den Massebezug. Haben ja schon viele geschrieben.
>> Felix, wofür glaubst du das zu brauchen? AufMerkSamKeitsDefizitSyndromGeschädigter schrieb im Beitrag #5863123: > Wahrscheinlich immer noch für die gleiche Schaltung, um die es von Anfang > an ging: (link zum Beitrag) Danke, der Hinweis auf den Chip war mir zu knapp, aber aus dem dort verlinkten Thread geht in der Tat die Anwendung hervor. Jetzt wo ich einen Blick ins Datenblatt werfe fällt mir auf, dass das sehr warscheinlich der Chip ist, den ich vor 25 Jahren verwendet hatte. Sau teuer war der Chip. Kann man den jetzt noch kaufen? Für diesen Chip würde ich einen DC/DC Konverter verwenden. Und wenn der nicht stabil genug ist, dann eben noch zwei lineare Spannungsregler dahinter packen. Ich würde mal nach einem anderen Chip suchen, der mit einer einfachen Versorgung auskommt.
Der ADV3229 sieht ähnlich aus, hat die Verstärker sogar schon integriert (wie praktisch). Leider braucht der auch stabile +/- 5V. https://www.analog.com/media/en/technical-documentation/data-sheets/ADV3228_3229.pdf
Stefanus F. schrieb: > Für diesen Chip würde ich einen DC/DC Konverter verwenden. Und wenn der > nicht stabil genug ist, dann eben noch zwei lineare Spannungsregler > dahinter packen. Ja, doch zuallerst braucht es da einen isolierten DC-DC mit höherer V_out als nur die +5/GND/-5. Und dann noch entweder Spannungsregler, die mit dem Ripple und vor allen den Schaltspitzen solcher Switcher klar kommen. (Prinzipiell gibt es solche Typen von Spannungsreglern - aber welche, und ob für +5/ GND /-5, und welchen Drop die haben, weiß ich nicht.) Oder - das ist hier die Standardmethode - vor diesen Reglern die HF des Switchers ausfiltern. Dazu aber ist dann wohl eher ein DC-DC mit z.B. 10V/GND/-10V Ausgang nötig, denn zum Drop der Regler kommt noch der Drop (Spannungsabfall) des Filters.
DC/DC auf +/- 9V dann linear auf 5V. Alles 08/15. Problem dürfte auch sein einen getrennten Sternpunkt für die Videomodule zu haben denn die KFZ-Masse dürfte da Probleme machen.
karadur schrieb: > Felix bezieht sich auf den Videokreuzschienenverteiler MAX aus dem > anderen Thread. Der braucht +/- 5V. Da er da Kameras und Monitore > anschliessen will braucht er auch den Massebezug. > > Haben ja schon viele geschrieben. Jaa, das ist mir heute Nachmittag auch schon durch den Kopf gegangen. War halt ein nettes Kopfkino. Wenn ich aber immer alles weiß, hätte ich nicht zu fragen brauchen ;-) Stefanus F. schrieb: > Felix, wofür glaubst du das zu brauchen? > > Ich frage deswegen, weil man Schaltungen meistens auch etwas anders > aufbauen kann und dann braucht man gar keine negative > Spannungsversorgung. Außerdem wäre es hilfreich, die Anforderungen zu > kennen, welche sich daraus ergeben hätten. Der MAX456 will negative Spannung haben. Stefanus F. schrieb: > warscheinlich der Chip ist, den ich vor 25 Jahren verwendet hatte. Sau > teuer war der Chip. Kann man den jetzt noch kaufen? Ich habe 2 Stk. a' 1 Euro gefunden und schon geordert. Hoffe, sie kommen. Alle anderen bei ebay fangen bei 28 Euro/Stk. an. > Ich würde mal nach einem anderen Chip suchen, der mit einer einfachen > Versorgung auskommt. Das würde ich auch gerne tun. Aber eine 8x8 Matrix, die es noch als DIL gibt, ist wahrscheinlich nicht hzu toppen. Dietrich L. schrieb: > Felix schrieb: >> Nenn doch mal das Bauteil, wenn du es kennst. > > z.B. Traco Power TDN 1-2421WI, eventuell auch TDN 1-1221WI (siehe > https://assets.tracopower.com/20190528141541/TDN1WI/documents/tdn1wi-datasheet.pdf) > > Das überdeckt zwar noch nicht den vollen KFZ-Spannungsbereich, aber mit > Zusatz-Schutzbeschaltung könnte das gehen, siehe z.B. den Dateianhang. Danke :-) Und DANKE an alle anderen auch. Außer denen, die glauben, im Mülleimer zu leben, und sich so zu benehmen!!! Ich habe nicht bestritten, dass ich im Eingangspost möglicherweise zu wenig geschrieben habe, und die Info nachgeliefert. Und trotzdem wird weiter geprügelt+getreten. Das ist nicht zu fassen!!! Aber gottseidank ist die Mehrheit erwachsen, und braucht sich nicht zu profilieren. Also Danke für die vielen Tipps, trotz der paar notorischen Wichtigtuer ein tolles Forum :-)
Kannst Du selbst bauen: https://www.mikrocontroller.net/articles/MC34063#Invertierende_Schaltungsvariante_5_f.C3.BCr_bipolare_Spannungen mfG
Felix schrieb: > Hallo allerseits > > Zur Verfügung steht 12V Gleichspannung. > > Nun brauche ich an einem IC eine Spannung von +5V und -5V. > Es gibt noch den LTC3265, der kann aus 12V +-5V machen, allerdings nur 50mA. Ob das reicht, musst Du mal sehen. Der hat auch schon integrierte LDOs.
Mark W. schrieb: > allerdings nur 50mA. Das reicht nicht einmal für den MAX465, geschweige denn die Ausgangsverstärker (wobei man die aus den +12V versorgen könnte, wenn man wollte und sie diskret aufbaut).
Stefanus F. schrieb: > Mark W. schrieb: >> allerdings nur 50mA. > > Das reicht nicht einmal für den MAX465, geschweige denn die > Ausgangsverstärker (wobei man die aus den +12V versorgen könnte, wenn > man wollte und sie diskret aufbaut). Dann geht der in diesem Fall wohl nicht. Wenn man vor den LDOs abgreift, kann man auch mehr ziehen, aber hat auch mehr Ripple. Ist halt ne schoene Ein-Chip-Loesung wenn man nicht viel Strom braucht.
Stefanus F. schrieb: > Mark W. schrieb: >> allerdings nur 50mA. > > Das reicht nicht einmal für den MAX465, geschweige denn die > Ausgangsverstärker (wobei man die aus den +12V versorgen könnte, wenn > man wollte und sie diskret aufbaut). Muss ich den MAX470 verwenden, oder kann ich mit den MAX465 auch eine ander Schaltung ansteuern, z.B. den Videoverstärker aus der o.g. Schaltung?
Der TSH81 kann nur einen Videoausgang treiben (75R + 75R = 150R) für 4 Ausgänge benötigst Du 4 Stk.
Mike schrieb: > Der TSH81 kann nur einen Videoausgang treiben (75R + 75R = 150R) für 4 > Ausgänge benötigst Du 4 Stk. Als alte Schaltung aus einer bekannten Elektronikzeitschrift sollte sie funktionieren. Die Schaltung wurde angeblich auch als Bausatz verkauft.
Felix schrieb: > Muss ich den MAX470 verwenden, oder kann ich mit den MAX465 auch eine > ander Schaltung ansteuern, Ja. Wie gesagt kann man die Verstärker auch diskret mit zwei Transistoren aufbauen. Ich habe nur leider den Schaltplan meiner damaligen Anlage mehr, sonst hätte ich ihn bereits gepostet.
Stefanus F. schrieb: > Ich habe nur leider den Schaltplan meiner > damaligen Anlage mehr, sonst hätte ich ihn bereits gepostet. Sowas hier? Mit Video habe ich bisher nicht viel gemacht. Kann ich die Werte übernehmen?
Felix schrieb: > Sowas hier? Ja, sie sehr gut aus. Ich hatte das damals ohne Q2 und ohne Q6 gemacht. Aber frage mich jetzt bitte nicht nach den konkreten Bauteilwerten. Daran kann ich mich beim besten Willen nicht mehr erinnern. Du kannst das ja mal in LtSpice durchspielen.
Stefanus F. schrieb: > Du kannst das ja mal in LtSpice durchspielen. LtSpice habe ich nicht. Aber ich kann die Schaltung ja mal aufbauen. Danke für die Infos :-) *** Nur der Vollständigkeit halber: Die Betriebsspannung soll 5V betragen. Die Ausgangs-Verstärkerstufe aus R8, R9 und Q3 wird lt. Beschreibung für je Ausgang ein mal benötigt.
Felix schrieb: > Die Ausgangs-Verstärkerstufe aus R8, R9 und Q3 wird lt. > Beschreibung für je Ausgang ein mal benötigt. R8, R9 und Q3 verstärken nur den Strom, nicht die Spannung. Du must die Spannung x2 nehmen, deswegen brauchst du an jedem Ausgang des Matrix-IC die ganze Transistorschaltung. Ich vermute allerdings, dass du das Verhältnis von R4 zu R5 änder musst, weil das sonst ein 3x Verstärker wäre. LtSpice kannst du kostenlos downloaden. Ist sehr empfehlenswert für solche Aufgaben.
hinz schrieb: > Felix schrieb: >> Es ging darum, Streit anzuzetteln, um das Thema platt zu >> machen. > > Nur verdächtigst du die falschen Tut er nicht. Gerade du bidt einer von denen, die immer nur rumblubbern, statt mal sachdienliche Hinweise zu geben. Selbst wenn du so wie so oft anmerkst, dass zu ordentlichen Beantwortung noch gaaaanz ganz viele Infos fehlen, könntest du ja einfach mal sagen, welche fehlen, dtatt nur allgemeines Fehlen anzumerken. Solche Antworten helfen niemandem. An den TO: Die Recom-Wandler wirden glaub ich auch schon erwähnt. Damit hab ich ganz gute Erfahrungen gemacht. Ich tat +15V rein und bekam +/-5. Gekauft hatte ich den bei Conrad. Ich denke, Recom +/-5V sollte als Suchbegriff helfen.
J. T. schrieb: > Gerade du bidt einer von denen, die immer nur rumblubbern, > statt mal sachdienliche Hinweise zu geben. Du leidest unter kognitiven Verzerrungen.
hinz schrieb: > Du leidest unter kognitiven Verzerrungen. @Gestörter Fanboy, was du schreibst, ist einfach nur Mülleimerniveau. J. T. schrieb: > Die Recom-Wandler wirden glaub ich auch schon erwähnt. Damit hab ich > ganz gute Erfahrungen gemacht. Ich tat +15V rein und bekam +/-5. Gekauft > hatte ich den bei Conrad. Ich denke, Recom +/-5V sollte als Suchbegriff > helfen. Ja, von Stephan C. Ich hatte den hier gefunden: https://www.reichelt.de/dc-dc-wandler-rb-1-w-5-v-100-ma-sil-7-dual-rb-1205d-p159019.html?&trstct=pol_37 Ich habe nur noch nicht geprüft, ob 100mA reichen. Nochmal danke an alle.
Bitte melde dich an um einen Beitrag zu schreiben. Anmeldung ist kostenlos und dauert nur eine Minute.
Bestehender Account
Schon ein Account bei Google/GoogleMail? Keine Anmeldung erforderlich!
Mit Google-Account einloggen
Mit Google-Account einloggen
Noch kein Account? Hier anmelden.






