Moin, Ich habe aktuell ein kleines Problem. Ein Sensor gibt eine Spannung aus, z.B. 1,53 V. Nun will ich, dass meine Auswertungselektronik aber nicht die gesamte Spannung verarbeitet, sondern nur die Spannung 1,5 V weiter verarbeitet. Kennt jmd eine Schaltung/einen Ic der das bewältigt bekommt ? LG
Fabian E. schrieb: > Kennt jmd eine Schaltung/einen Ic der das bewältigt bekommt Nimm eine Batterie. Die liefert 1.5V wenn voll. Dein Sensor ja angeblich auch immer. Frage dich also, was der Sensor so sensieren soll, warum deine Frage blöd gestellt ist, warum du nicht erst mal Elektronikgrundlagen lernst bevor du bastelst, und wieso man Probleme nicht selber löst sondern sie von IC (kleine black box) lösen lassen will.
Fabian E. schrieb: > Ich habe aktuell ein kleines Problem. Ein Sensor gibt eine Spannung aus, > z.B. 1,53 V. > > Nun will ich, dass meine Auswertungselektronik aber nicht die gesamte > Spannung verarbeitet, sondern nur die Spannung 1,5 V weiter verarbeitet. z.B einfach die 0,03V abziehen
was ist denn der sinn hinter diesem informationsverzicht? warum willst du da was abschneiden? wo geht die spannung hin? wer / was misst sie?
Til B. schrieb: > Ein Sensor gibt eine Spannung aus, > z.B. 1,53 V. > .... > nicht die gesamte > Spannung verarbeitet, sondern nur die Spannung 1,5 V weiter verarbeitet. Ich kann mich Sven K. nur anschließen: Das klingt für mich nach einem vollkommen unzureichend beschriebenen Problem. Was soll das ganze?
Kann mir gerade keinen Reim darauf machen, was das soll, aber bitte. Ein Komparator kann das vielleicht. Ein Fensterkomparatorschaltung könnte die aus z.B. aus 1,4V-1,6V konstante 1,5V machen. Der würde dann folgendes ausgeben: 1,5V für 1,4V-1,6V am Eingang 0V sonst. Schaltung: https://en.wikipedia.org/wiki/Window_detector Wenn das Signal digitalisiert wird, brauchst du ja nur die letzte Stelle wegzuschmeißen.
Ich nehme an, das soll eine "Spannungslupe" werden, die den Bereich um 1,5 V irgendwie gedehnt ausgibt. Dazu nimmt man z.B. eine nichtinvertierende Operationsverstärkerschaltung mit passendem Offset. https://www.mikrocontroller.net/articles/Operationsverst%C3%A4rker-Grundschaltungen#Nichtinvertierender_Verst.C3.A4rker_mit_Offset
Til B. schrieb: > [...] Du bist neu hier. Da weißt Du noch nicht, wie man gute Fragen stellt. Das ist OK. kannst Du aber ändern. Ich lege Dir mal die https://www.mikrocontroller.net/articles/Netiquette ganz warm ans Herz. Insbesondere dieser Abschnitt https://www.mikrocontroller.net/articles/Netiquette#Klare_Beschreibung_des_Problems könnte Dir unter Umständen sehr nützen.
Die Frage ist leider völlig unverständlich. Beschreibe allgemeiner, was du eigentlich erreichen willst, statt nur ein Teilproblem ohne Kontext zu nennen.
Auch wenn andere bereits es gesagt haben, ich sage es auch: deine Frage ist unverständlich. :-P In diesem Fall trift das Sprichwort "weniger ist mehr" sogar zu. Weniger Infos, mehr raterei :-P
Ich verstehe das so: Alle Spannungen über 1,5 Volt sollen am Ausgang 1,5 Volt erzeugen und alle Spannungen unter 1,49 Volt sollen am Ausgang 0 Volt erzeugen.
Ach Du grüne Neune schrieb: > Ich verstehe das so: > Alle Spannungen über 1,5 Volt sollen am Ausgang 1,5 Volt erzeugen und > alle Spannungen unter 1,49 Volt sollen am Ausgang 0 Volt erzeugen Und bei genau 1,5V geht die Welt unter. Blöd wenn man dre Möglichkeiten hat und von zweiwrrtiger Logik ausgeht :D
J. T. schrieb: > Ach Du grüne Neune schrieb: >> Ich verstehe das so: >> Alle Spannungen über 1,5 Volt sollen am Ausgang 1,5 Volt erzeugen und >> alle Spannungen unter 1,49 Volt sollen am Ausgang 0 Volt erzeugen > > Und bei genau 1,5V geht die Welt unter. Blöd wenn man dre Möglichkeiten > hat und von zweiwrrtiger Logik ausgeht :D MAN "Komparator mit Hysterese"
jemand schrieb: > MAN "Komparator mit Hysterese" Ich dachte MAN baut LKW. Die machen nu auch in Elektronik? :D
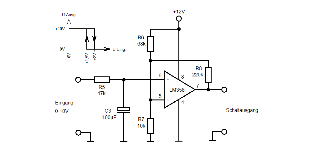
jemand schrieb: > > MAN "Komparator mit Hysterese" Der TE kann den Tiefpass am Eingang ggf. weglassen. Evtl. muss R6 von 68k auf 91k oder 100k vergrößert werden. Um die Hysterese zu verkleinern, könnte man den 220k Widerstand noch deutlich vergrößern.
Leute, ihr stochert im Nebel, der Autor hat sein Problem nicht beschrieben, hat weder den Sensor genannt noch die Auswertelogik. Er hat sich auch nicht nochmal gemeldet, warten wir doch einfach bis er das mal schön mit einem Schaltbild oder so erklärt was er genau meint.
Bitte melde dich an um einen Beitrag zu schreiben. Anmeldung ist kostenlos und dauert nur eine Minute.
Bestehender Account
Schon ein Account bei Google/GoogleMail? Keine Anmeldung erforderlich!
Mit Google-Account einloggen
Mit Google-Account einloggen
Noch kein Account? Hier anmelden.
