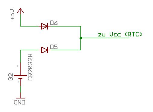
Salut, ist wahrscheinlich eine "Arduino" Frage, aber warum gibt es sog. "Battery Backup Switches", die automatisch von der PSU Spannung (z.B. 5V) auf eine Batteriespannung (z.B. 3V) umschalten, um z.B. einen RTC "am Leben" zu erhalten, sobald die Primaärspannung wegbricht - also das Gerät ausgeschaltet wird? Ich meine hier z.B. den ICL7637: https://eu.mouser.com/ProductDetail/Renesas-Intersil/ICL7673CPAZ?qs=sGAEpiMZZMsfD%252BbMpEGFJeOX5v5g90nkwtdL5vuKUz0%3D Es geht doch auch wie auf dem Bild (s.Anhang). Wo liegen die Vorteile in einem IC für > 2,-€ ggü. zwei Dioden? Merci.
Mr.T schrieb: > Wo liegen die Vorteile in einem IC für > 2,-€ ggü. zwei Dioden? Die Dioden haben einen Spannungsabfall, der manchmal nicht akzeptabel ist.
Mr.T schrieb: > Es geht doch auch wie auf dem Bild (s.Anhang). Das ist die Triviallösung. > Wo liegen die Vorteile in einem IC für > 2,-€ ggü. zwei Dioden? Es geht auch anders und preiswerter, z.B. so. Beitrag "Re: Spannungsumschaltung für MC"
HildeK schrieb: > Die Dioden haben einen Spannungsabfall, der manchmal nicht akzeptabel > ist. Stimmt. Falk B. schrieb: > Das ist die Triviallösung. Dachte ich mir ;-) >> Wo liegen die Vorteile in einem IC für > 2,-€ ggü. zwei Dioden? > > Es geht auch anders und preiswerter, z.B. so. > > Beitrag "Re: Spannungsumschaltung für MC" Herzlichen Dank! Lese ich mir gleich durch.
Ist die Zeichnung hier Beitrag "Re: Spannungsumschaltung für MC" korrekt oder muss dieses Beitrag "Re: Spannungsumschaltung für MC" berücksichtigt werden? Bin verwirrt.
Bitte melde dich an um einen Beitrag zu schreiben. Anmeldung ist kostenlos und dauert nur eine Minute.
  
  Bestehender Account
  
  
  
  Schon ein Account bei Google/GoogleMail? Keine Anmeldung erforderlich!
Mit Google-Account einloggen
Mit Google-Account einloggen
  Noch kein Account? Hier anmelden.
