Folgende Situation: Durch eine Metallöse läuft eine Nylonschnur, 2mm dick. An einer bestimmten Stelle auf der Nylonschnur befindet sich eine kleine Crimphülse aus (blankem) Metall, ca 2mm im Durchmesser und 5 mm lang. Ich möchte sicher und mit möglichst wenig Aufwand elektronisch erkennen, wann die Hülse durch die Öse läuft (max. 1m/s). Der Lauf der Schnur soll nicht behindert werden. Was schlagt Ihr vor?
licht schrieb: > Was schlagt Ihr vor? Spule um die Schnur, deren Magnetfeld durch die Hülse beeinflußt wird.
Gabellichtschranke, wenn ich davon ausgehe, dass an der Stelle die Schnur dicker ist. Die Teile gibt es mit einstellbarem Schwellwert und auch sehr robust, für industrielle Anwendungen.
Das klingt gut! Wie könnte ich die Spule dann mit minimaler externer Beschaltung an einen AVR-Pin anschließen, und wie würde ich das auswerten? Rechteck mit Timer erzeugen und irgend eine Zeit messen?
Sebastian S. schrieb: > wenn ich davon ausgehe, dass an der Stelle die Schnur dicker ist. nee, ist sie nicht.
Gibt es keine Verdickung, so könnte eine Reflex-Lichtschranke gehen. Irgendwie sollte sich das reflektierte Licht ja ändern. Je nach Art des Metalles sollte auch eine magnetische Erkennung (Hallsensor), oder durch eine Spule mit Wechselspannung ziehen, möglich sein. Der gute, alte Näherungssensor könnte Dir auch helfen.
Sebastian S. schrieb: > Je nach Art des Metalles sollte auch eine magnetische Erkennung > (Hallsensor) Es ist eine gewöhnliche Crimphülse. Hallsensor hab ich gerade mal nachgelesen, aber so verstanden, dass die Hülse dann selber ein Magnet sein müsste, oder?
licht schrieb: > dass die Hülse dann selber ein Magnet > sein müsste, oder? Nicht unbedingt. E-Gitarren gehen ja auch ohne magnetische Saiten. Wenn du das Seil durch eine Spule ziehst, die auch mit Magneten bestückt ist, könnte es klappen. Die Hülse selber muss aber auf Magneten reagieren, sonst klappt weder Spule noch Hallsensor.
Ein Metalldetektor wenn genug Platz da ist, ein billiger mit 5cm Suchtiefe sollte da reichen.
>Es ist eine gewöhnliche Crimphülse. Hallsensor hab ich gerade mal >nachgelesen, aber so verstanden, dass die Hülse dann selber ein Magnet >sein müsste, oder? Wäre das Beste! Es könnte aber auch über die Störung eines bestehenden Magnetfeldes gehen. Du nimmst einen Magneten, führst davor Deine Schnur entlang und auf der anderen Seite der Schnur platzierst Du Deinen Hallsensor. Also Schnur zwischen Magnet und Sensor. Geht alles aber nur, wenn es auch zu einer Änderung des Magnetfeldes kommt. Kannst Du eine Verdickung erzeugen, so könnte das alles von einem Endschalter erledigt werden. Schnur gleitet durch Schlitz; Verdickung nimmt Endschalter mit. Übrigens: Ein Tropfen Farbe könnte die "Sichtbarkeit" der Hülse erhöhen, womit optische Verfahren mehr Chancen hätten.
Muss zwingend erkannt werden, wenn der Crimp durch die Oese rutsch, oder kannst du auch kurz davor oder danach triggern? Falls ja -> induktiver Naeherungsschalter
Kläre uns doch erst mal auf, aus welchem Material diese Hülse ist. Wird sie von einem Magneten angezogen?
HildeK schrieb: > Kläre uns doch erst mal auf, aus welchem Material diese Hülse ist. > Wird sie von einem Magneten angezogen? Interessanterweise nicht, ich hab es gerade probiert. Leiten tut sie aber. Das ist so eine Hülse, wie man sie in die Crimpzange tut, um z.B. 2 Litzen zu verbinden.
Richard schrieb: > oder kannst du auch kurz davor oder danach triggern? Das ginge auch - muss mal nachlesen bei "induktiver Näherungsschalter"
schau Dir mal die Funktionsweise eines Differentialtransformators an, besser bekannt unter LVDT, evtl. wäre das hier ein Lösungsansatz.
Ich finde das Thema interessant und würde gerne mit dem AVR-Port etwas bauen, das so funktioniert: a) Spannung anlegen, z.B. über internen Pullup-Widerstand, Spule gegen GND, Messpunkt oberhalb der Spule auf zweiten (Mess-)Port ohne Pullup b) Zeit messen, wie lange es dauert, bis der Mess-Port auf H geht c) Spannung auf 0 d) Zeit messen, wie lange es dauert, bis der Mess-Port auf L geht Dann vergleichen, ob sich die Zeiten ändern (wenige mikrosekunden Unterschied reichten ja), wenn die Metallhülse in der Nähe ist. Und die Spule sollte wenige Wicklungen haben, damit die internen Dioden die Induktivität(Spannungsspitzen beim Schalten aushalten..
Schwebung von zwei Schwingkreisen mit Luftspulen so einstellen, dass nahe Null rauskommt. Fährt das Metallteil - auch nichtmagnetisch - durch eine Spule, wird der Schwingkreis verstimmt. Die Schwebung über Hochpass rausfiltern, gleichrichten, dann Monoflop - der Puls ist ja nur 5msec lang. So ham wer früher Metalldetektoren gebaut, wir hatten ja nüscht. Die Spulen orthogonal zueinander anordnen.
Warum nicht mit Schleifkontakten? Mich würde noch interessieren, wozu das ganze dient...
Karl K. schrieb: > So ham wer früher Metalldetektoren gebaut, wir hatten ja nüscht. :-) Aber ich "hab ja was" mit dem AVR und 5ms sind je nach Quarz bis zu 100000 Takte.. "Schwebung" sagt mir leider nichts.. meinst Du, die 2 Luftspulen könnten auf mein Beispiel oben passen? Also anders gefragt - wenn Du schon einen AVR gehabt hättest, aber sonst so wenig wie möglich extern beschalten willst, was braucht es außer den 2 Luftspulen? /und reichen je 10 Wicklungen?
licht schrieb: > damit sie nicht bremsen, verdrecken etc. Mani W. schrieb: > Mich würde noch interessieren, wozu das ganze dient... Würdest Du bitte dies mal beantworten oder ist das wieder ein Geheimprojekt?
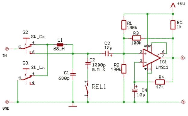
licht schrieb: > "Schwebung" sagt mir leider nichts.. meinst Du, die 2 Luftspulen könnten > auf mein Beispiel oben passen? Nein. licht schrieb: > Also anders gefragt - wenn Du schon einen AVR gehabt hättest Den AVR hast du erst später angeschleppt, oben heisst es Elektronik. Mit dem AVR geht diese Schaltung: Der LM311 erzeugt Schwingungen abhängig von der Induktivität, der AVR zählt die Schwingungen über den Timer-Eingang. Musst halt schnell genug zählen, um etwa jede msec einen Messwert zu haben. Da Du nur Änderungen detektieren und keine absoluten Werte messen willst, kannst Du den Relaisteil mit dem Referenzkondensator weglassen. Spule eher in Richtung 100-200 Windungen: https://wetec.vrok.de/rechner/cspule.htm?form=&e_N=20&e_l=5&s_l=-3&e_D=3&s_D=-3&e_A=201%2C062&s_A=-6&e_micro_r=1&e_k=&e_L1=&e_L2=&ENTER=Berechne Und nein, Spule direkt am AVR geht nicht.
licht schrieb: > Und die Spule sollte wenige Wicklungen haben, damit die internen Dioden > die Induktivität(Spannungsspitzen beim Schalten aushalten.. Im Gegenteil. Ein Gitarrenpickup hat viele hundert Windungen und es kommt immer noch viel zu wenig raus, um einen AVR auch nur vollständig auszusteuern. Es wäre übrigens ein brauchbarer Vorversuch, die Hülse tatsächlich mal über eine E-Gitarre zu ziehen und dabei den Gitarrenamp dran zu haben - falls so etwas bei dir rumsteht. Hört man was, geht der induktive/magnetische Ansatz.
Einen Ansatz könnte dieser Beitrag liefern: Beitrag "NICOS – der Negative Impedance Converter - Oszillator" Jetzt noch eine geeignete (?) Luftspule nehmen und die Frequenzänderung detektieren. Ich habe das aber noch nie aufgebaut oder ausgemessen und weiß deshalb nicht, ob und wie empfindlich das auf das Material reagiert. Bei 5mm Länge und 1m/s dauert die Einwirkzeit ca. 5ms. Bei ein paar kHz Schwingfrequenz sollte die Frequenzänderung feststellbar sein.
Matthias S. schrieb: > Es wäre übrigens ein brauchbarer Vorversuch, die Hülse tatsächlich mal > über eine E-Gitarre zu ziehen Hallo? E-Gitarren haben Stahlsaiten. Crimphülsen - gemeint sind wahdrscheinlich eh Aderendhülsen - sind üblicherweise verzinntes Messing. Dass die Hülse nicht ferromagnetisch ist wurde doch schon festgestellt. Da die Hülse aber ziemlich sicher diamagnetisch ist, kann eine Änderung der Induktivität über die Schwingfrequenz eines Schwingkreises nachgewiesen werden. HildeK schrieb: > Einen Ansatz könnte dieser Beitrag liefern: Das ist im Prinzip das Gleiche wie mit dem LM311. Eine Möglichkeit wäre auch: Da die Hülse quasi eine Kurzschlusswindung bildet, sollte sie in einem Schwingkreis eine starke Dämpfung bewirken und damit für einen Stromanstieg einer Oszillatorschaltung sorgen. Diesen Stromanstieg könnte man einfach detektieren. Dann muss man gar keine Schwingungen zählen. Also: Meißner-Oszillator (https://de.wikipedia.org/wiki/Mei%C3%9Fner-Schaltung), in die Masse-Leitung einen Shuntwiderstand, über diesen einen Transistor und dessen Ausgang an den AVR. Den Shunt so einstellen, dass der Transistor beim Durchgang der Hülse => höhere Stromaufnahme durchschaltet.
Beitrag #6089258 wurde von einem Moderator gelöscht.
Üblicherweise verstimmt man eine Spule mit einem Spulenkern. Für mehr Induktivität wählt man Ferrite und für weniger Induktivität nimmt man z.B. Alu-Kerne. Also Oszillator mit Spule bauen, Frequenz messen und Verstimmung messen?
licht schrieb: > Ich möchte sicher und mit möglichst wenig Aufwand elektronisch erkennen, > wann die Hülse durch die Öse läuft (max. 1m/s). Der Lauf der Schnur soll > nicht behindert werden. Es gibt Reflexlichtschranken wie diese hier: https://global.sharp/products/device/lineup/data/pdf/datasheet/gp2s60_e.pdf Die Hülse wird das Licht stärker reflektieren als die Schnur. Das solltest DU aufwerten können. Die Schnur muss in 0.5mm Abstand mittig über den Sensor geführt werden. fchk
Mal kurz gegoogelt: http://coole-basteleien.de/naeherungssensor Alternative: Induktiven Näherungssensor kaufen.
Andreas B. schrieb: > Mal kurz gegoogelt: > http://coole-basteleien.de/naeherungssensor Super! genau sowas hab ich gesucht.
licht schrieb: > Super! genau sowas hab ich gesucht. Du hast aber schon gesehen, dass er von "massiver Aluscheibe" schreibt? Der Ansatz ist interessant, aber Du solltest für deine kleine Hülse wenigstens eine Luftspule wickeln, durch die die Schnur läuft. Berechnung siehe obigen Link. Die Spule würde ich möglichst flach wickeln, mit Kreuzwicklung und recht dickem Draht, oder HF-Litze.
> Was schlagt Ihr vor?
Die Öse so klein machen, dass die Crimphülse drinnen steckenbleibt.
Dann die Kraft auf die Öse messen.
Würde einen induktiven Ringsensor verwenden. z.B. von ifm https://www.ifm.com/at/de/category/010/010_010/010_010_080#!/S/BD/DM/1/D/0/F/0/T/24 Gibts natürlich auch von Balluff, Sick...oder vielleicht auch als NoName Artikel auf Ebay.
Mein Gefühl sagt mir: Die Hülse ist möglicherweise aus versilbertem Kupfer, wie sie auch als Aderendhülse verwendet wird. Da tut sich, magnetisch gesehen nichts. Vielleicht wirst ja Du, mit einer Hülse aus anderem Material, glücklich.
Bitte melde dich an um einen Beitrag zu schreiben. Anmeldung ist kostenlos und dauert nur eine Minute.
Bestehender Account
Schon ein Account bei Google/GoogleMail? Keine Anmeldung erforderlich!
Mit Google-Account einloggen
Mit Google-Account einloggen
Noch kein Account? Hier anmelden.

