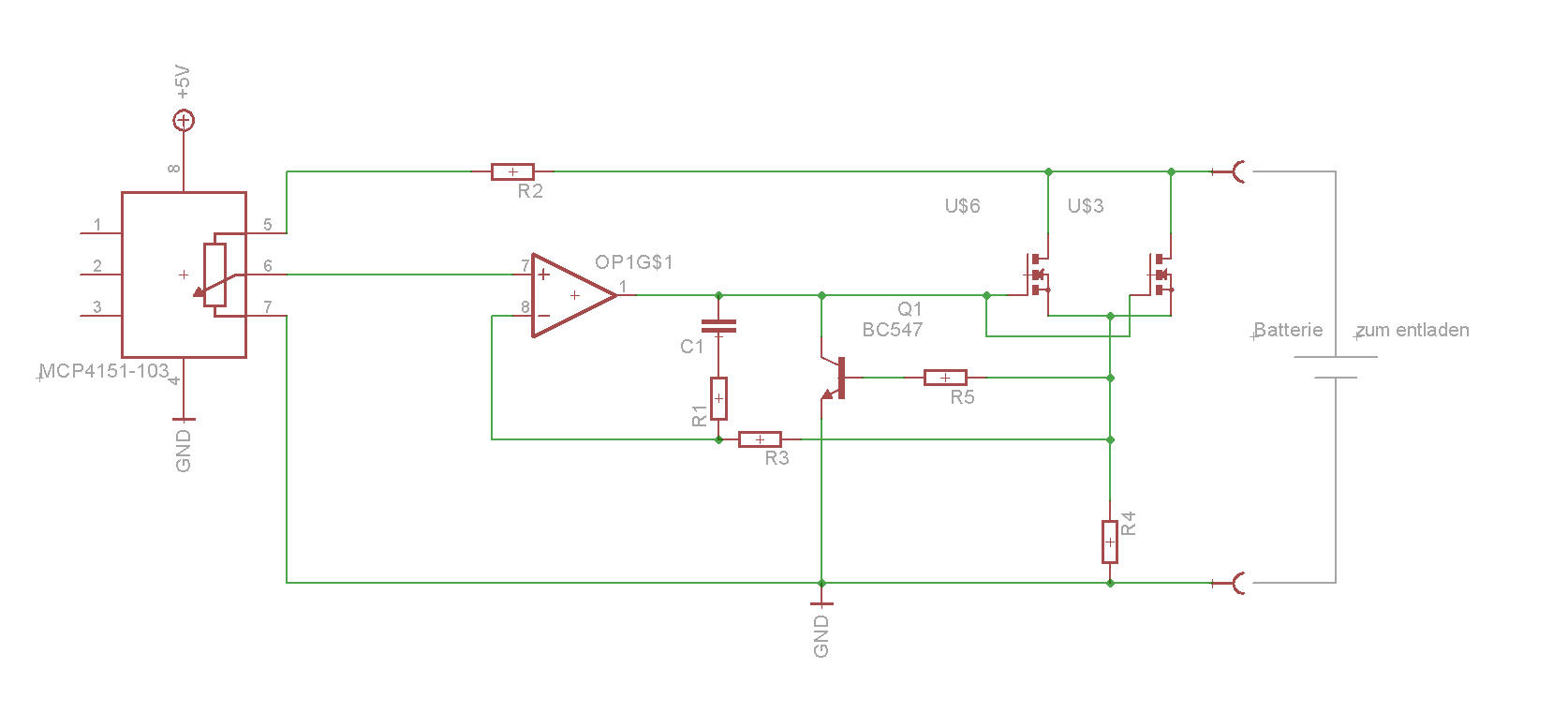
Hallo, Ich möchte zum Entladen von Batterien einen konstanten strom entnehmen, welchen ich mit einem MCP4151 steuern möchte. eine Messung des Stromes möchte ich mit einem ACS714 vornehmen. aber mir geht es darum, zuverlässig den Strom von 0A bis 25A einzustellen. ich habe mir dazu die angehängte Schaltung überlegt. Jetzt die Frage: Ist das so umsetzbar? Funktioniert es so, wie ich es möchte? Ich habe bis jetzt nicht so viel Erfahrung mit solch starken Strömen. ich sage sonst immer alles über 1A ist kaputt :-)
R1 bis R3 sollten im Emitter vom BD245 eingebaut werden und mit 3 Stück wirst du bei 25A nicht auskommen. Da wirst du mindestens 10 Stück benötigen!
Danke für die schnelle Antwort. Ja, ich werde auf jeden Fall mehrere nehmen. allerdings habe ich das jetzt nur schnell als Diskussionsgrundlage erstellt. Vom Datenblatt her sollten die es schaffen, Max 10A und Ptot 80W Für Kühlung muss ich natürlich auch passend sorgen. Ich werde die auch etwas überdimensionieren, um Haltbarkeit zu bekommen.
Aber auch im genannten Beitrag ist selbst der Mosfet für 300 Watt noch zu klein dimensioniert. Eine größere Gehäusegröße ist schon die halbe Miete. Die andere Hälfte der Miete kommt durch die Anzahl der Mosfets.
Kai L. schrieb: > Vom Datenblatt her sollten die es schaffen, Max 10A und Ptot 80W Ab ca. 30V muss noch der second breakdown berücksichtigt werden.
Kai L. schrieb: > eine Messung des Stromes möchte ich mit einem ACS714 vornehmen. aber mir > geht es darum, zuverlässig den Strom von 0A bis 25A einzustellen. > > ich habe mir dazu die angehängte Schaltung überlegt. In der Schaltung fehlt der ACS714. Ich würde da eine Verbindung zum "-"-Eingang des OpAmps erwarten. Irgendwo brauchst du ja den Soll-Ist-Vergleich, mit Sollwert aus dem Digitalpoti und Istwert (klassisch) aus Emitterwiderständen oder eben dem ACS.
Kai L. schrieb: > Jetzt die Frage: Ist das so umsetzbar Nein, natürlich nicht, dort ist nirgends ein ACS714. Dessen Output müsste in den - Eingang deines OpAmps. Ein L272 ist übrigens nicht der ideale OpAmp für die Aufgabe. Und dann muss man sich über Kompensation zur Schleifenstabilität Gedanken machen, gerade 3 Transistoren hintereinander erzeugen ein fies instabile Regelung ruck-zuck aufwärts, langsamst abregelnd.. Die direkte Patallel-Scaltung von bipolaren Transistoren ohne Stromverteilungswiderstände ist auch blöd. wahrscheinlich sollten deine 0.1 das tun, sind aber falsch angebracht.
Der ACS714 soll an den uC. Der bekommt dann den Istwert und stellt den Strom entsprechend mit dem MCP4151 ein. Ja genau, die Widerstände sollten an den Emitter, das habe ich schon oben gelesen. Danke für die Zahlreichen Antworten.
Kai L. schrieb: > ich habe mir dazu die angehängte Schaltung überlegt. Versuch mal lieber etwa so: R bei Emitter sollte so groß sei, daß bei nennenswerter Erwärmung von Transistor mindestens 0,5 V auf dem R fällt, nicht weniger. Sonst gehen die Transistoren zu weit auseinander und einige können kaputt gehen. Auch solltest du überprüfen, daß bei allen Transistoren Kollektor geschaltet ist. Wenn bei einem Transistor zufällig nur Basis geschaltet, frißt er ganze Basisstrom von allen anderen Transistoren weg. Merke auch: OV sollte in der Lage sein, Eingänge und Ausgang in der Nähe von GND zu betreiben. LM324 und Derivate können das. Leistungtransistoren: je mehr umso besser. Das erleichtert die Kühlung.
Kai L. schrieb: > Der ACS714 soll an den uC. Der bekommt dann den Istwert und stellt den > Strom entsprechend mit dem MCP4151 ein. Wie viel Jahrhunderte soll das dauern ? Selbst bei OpAmp geführten Konstantstromsenken sieht man einen Überstromtransistor vor weil der OpAmp nicht schnell genug ist
1 | +12V |
2 | | |
3 | +------(---------R------------+--o Last |
4 | | | | |
5 | Poti----|+\ | |
6 | | | >--+--R6---+--------|I PowerMOSFET |
7 | | +--|-/ | | |S auf KK |
8 | | | | Ci |BC547 | |
9 | | | | | >|--100R--+ |
10 | | | | Rp E| | |
11 | | | | | | | |
12 | | +---(----+--Rx---(---------+ |
13 | | | | | |
14 | | | | Shunt |
15 | | | | | |
16 | +------+------------+---------+--o |
oh, vielen Dank. Die Dauer ist jetzt nicht so ausschlaggebend, ich möchte ja eine einfache Batterie anschließen. also kann ich die Last hoch fahren. selbst wenn das 10 sek dauert ist das kein Problem. plötzliche änderungen sind ja nicht zu erwarten, es sei denn, man klemmt die Batterie ab. Allerdings liegt dann ja keine Spannung mehr an und man kann den ganzen Aufbau abschalten. Aber dein Aufbau ist viel eleganter. Ich denke ich werde den weiter verfolgen.
So, ich habe das jetzt mal so umgesetzt. Passt das so in etwa, enn ich 2 FETs parallel schalte oder benötigen die auch widerstände davor? (Da aber kein Strom fließen sollte denke ich, die machen eh keinen Unterschied.) Reicht ein gemeinsamer Shunt Widerstand, oder braucht man je FET einen? dann müsste man aber nochmal über die Rückkopplung sprechen, da ich den Transistor ja nur an einem anschließen kann. kann man den zu erwartenden Strom irgendwie ausrechnen, oder sollte man das experimentell ermitteln?
Kai L. schrieb: > So, ich habe das jetzt mal so umgesetzt. Albern. So wie das jetzt ist, hängt der Strom von der Batteriespannung ab. Da hättest du genausogut einen Widerstand als Last nehmen können. > Passt das so in etwa, enn ich 2 > FETs parallel schalte oder benötigen die auch widerstände davor? Der Shunt ist doch der Widerstand. Allerdings wird die Stromaufteilung nicht symmtrisch sein. Die MOSFETs werden ja im Linearbetrieb benutzt. Ob 2 reichen? Hängt von der Spannung an deiner "Batterie" ab. Und dem Strom, den du einstellst. Bei 12V und 25A wären das 300W. Rechne mal mit 10..20W pro MOSFET. > kann man den zu erwartenden Strom irgendwie ausrechnen, oder sollte man > das experimentell ermitteln? Ja klar. Eingestellte Spannung ÷ Shunt.
albern würde ich jetzt nicht sagen,denn wir haben ja einen Spannungsteiler durch den MCP. Der gibt eine Spannung auf den Positiven Eingang des OPs. Der OP Verstärkt das wiederum auf das Gate des FET. Der hat dann einen bestimmten Widerstand. Also gibt es unterschiedliche Ströme, je nach Poti Stellung. Stromberechnug wäre also: Ja klar. Eingestellte Spannung ÷ Shunt Dann kann ich mir den FET ja doch sparen, der soll ja den Strom wie gewünscht einstellen. Ich glaube da hat jemand zu schnell geschossen :-D Ich habe übrigens den IXTQ96N25T gefunden, der soll 625W Ptot haben... dann würde der ja schon reichen. allerdings kann ich mir das nur schwer vorstellen, wie man den kühl halten will.
Ich mach ja auch vieles selbst machen aber bei manchen Projekten schaue ich lieber ertsmal beim Chinesen rein. Solche elektronische Lasten mit allem moeglichen Schnickschnack gibt's doch haufenweise billig (10€ - 50€ je nach Leistung) auf Ebay. Die duerften auch nicht mehr oszillieren wie am Ende dein Konstrukt.... https://www.ebay.de/itm/Adjustable-Constant-Current-Electronic-Capacity-Load-Tester-200V-20A-150W-180W/253899794962?hash=item3b1d9b6a12:g:qLQAAOSwOHpbcUuz https://www.ebay.de/itm/150W-Constant-Current-Electronic-60V-10A-Battery-Load-Discharge-Capacity-Tester/264478311503?_trkparms=aid%3D1110006%26algo%3DHOMESPLICE.SIM%26ao%3D1%26asc%3D20200520130048%26meid%3D81fdbed1aab04fe689be0b2a0a5fdfb2%26pid%3D100005%26rk%3D1%26rkt%3D12%26mehot%3Dpf%26sd%3D253899794962%26itm%3D264478311503%26pmt%3D1%26noa%3D0%26pg%3D2047675%26algv%3DSimplAMLv5PairwiseWebWithDarwoV3BBEV2b%26brand%3DUnbranded&_trksid=p2047675.c100005.m1851
Gute Idee, allerdings werde ich da auch LI-Ion und Li-Po Akkus verbauen wollen. Also muss ich auch die Zellspannungen überwachen, um ein tiefenentladen zu verhindern. da wird es sofort teuer. ausserdem möchte ich ein Display anschließen mit Entladekurve usw.
Kai L. schrieb: > albern würde ich jetzt nicht sagen,denn wir haben ja einen > Spannungsteiler durch den MCP. Der gibt eine Spannung auf den Positiven > Eingang des OPs. Der OP Verstärkt das wiederum auf das Gate des FET. Der > hat dann einen bestimmten Widerstand. Wie gesagt: albern ! Was du schreibst ändert alles nichts an der Tatsache, daß der Strom direkt proportional zur Spannung ist. Also z.B. doppelte Spannung an der Batterie = doppelter Strom. Die gesamte Schaltung verhält sich wie ein Widerstand, nicht wie eine Konstantstromquelle! > Also gibt es unterschiedliche Ströme, je nach Poti Stellung. Das hat auch niemand bezweifelt. Nur daß der Strom nicht konstant ist! > Stromberechnug wäre also: > Ja klar. Eingestellte Spannung ÷ Shunt > > Dann kann ich mir den FET ja doch sparen, der soll ja den Strom wie > gewünscht einstellen. Du sollst die Kostantstromquelle ja auch mit einer konstanten Spannung ansteuern. Wie kommst du überhaupt auf die Idee, die Batteriespannung zur Steuerung der Konstantstromquelle zu verwenden? > Ich glaube da hat jemand zu schnell geschossen :-D Ja. Ich weiß auch schon wer. > Ich habe übrigens den IXTQ96N25T gefunden, der soll 625W Ptot haben... > dann würde der ja schon reichen. Das Kleingedruckte nicht gelesen?
Kai L. schrieb: > Also muss ich auch die Zellspannungen überwachen, um ein > tiefenentladen zu verhindern. da wird es sofort teuer. ausserdem möchte > ich ein Display anschließen mit Entladekurve usw. Dann schau dir doch mal dises Video an.Die dort gezeigte elektonische Last ist mit USB ausgestattet und kann auch mit einem Smartphone bedient werden - entsprechende Software kann heruntergeladen werden. Abschaltspannungswerte sind offensichtlich auch einstellbar. https://www.youtube.com/watch?v=zrLD9ShQbHo Aber ich will dir einer Eigenentwicklung nicht entgegenstehen - ueberlege mir selbst schon lange so etwas anzufertigen - allerdings lediglich bis zu 5A und mit Kosten <10€....
Ja axel, das Steuern des Stromes übernimmt doch der uC durch einstellen des Potis, oder nenn es wie du es willst, mit dem ACS714. Steht im ersten Post... Ich denke, ich werde mal einen Testaufbau versuchen, um zu schauen, wie es sich verhält.
Bitte melde dich an um einen Beitrag zu schreiben. Anmeldung ist kostenlos und dauert nur eine Minute.
Bestehender Account
Schon ein Account bei Google/GoogleMail? Keine Anmeldung erforderlich!
Mit Google-Account einloggen
Mit Google-Account einloggen
Noch kein Account? Hier anmelden.


