Hat jemand Verbesserungsvorschläge zu dieser elektronischen Last bzw. Empfehlungen für einen besseren MOSFET (Mehr Leistung)?
Du musst V- mit GND verbinden, sonst fehlt das Bezugspotential für Deinen OP.
Ein stärkerer PowerMOSFET allein bringt gar nichts, solange Du nicht für eine passende Kühlung sorgst.
> Abblockkondensatoren > Du musst V- mit GND verbinden, sonst fehlt das Bezugspotential für > Deinen OP. Danke > Ein stärkerer PowerMOSFET allein bringt gar nichts, solange Du nicht für > eine passende Kühlung sorgst. Für Kühlung ist ausreichend gesorgt ;)
Lukas L. schrieb: > Hat jemand Verbesserungsvorschläge zu dieser elektronischen Last bzw. > Empfehlungen für einen besseren MOSFET (Mehr Leistung)? Was wird an diese Last gelegt? Normalerweise fließt ein Strom von V+ über eine Last, dann über Drain und Source nach Masse - technisch... Und welche Stromquelle möchtest Du belasten?
> Was wird an diese Last gelegt? Ich hatte mir max 30V 10A vorgestellt (sind 300W, was der jetzige MOSFET (100W) natürlich nicht abkann) > Und welche Stromquelle möchtest Du belasten? Das sollte eher eine universal einsetzbare verstellbare Last werden, genaueres zum Einsatzgebiet habe ich mir bis auf die Spezifikationen noch nicht überlegt
Lukas L. schrieb: >> Was wird an diese Last gelegt? > > Ich hatte mir max 30V 10A vorgestellt (sind 300W, was der jetzige MOSFET > (100W) natürlich nicht abkann) > >> Und welche Stromquelle möchtest Du belasten? > > Das sollte eher eine universal einsetzbare verstellbare Last werden, > genaueres zum Einsatzgebiet habe ich mir bis auf die Spezifikationen > noch nicht überlegt Wenn Du das nach Deinem letzen Schaltplan anschließt, dann gibt es Probleme... V- wäre dann V+ und V+ wäre V-, dann würde es stimmen...
Lukas L. schrieb: > Hat jemand Verbesserungsvorschläge Vielleicht statt der allbekannten Grundschaltung mal richtig dimensionieren ? Die 22n/1k sind ja schlicht geraten. Man wird an der späteren Schaltung im Experiment ausmessen müssen, welche Werte schnelle Reaktion bei geringem Überschwingen ergeben. So besonders ist es auch nicht, den allerbilligsten OpAmp zu nehmen den es gibt. Wie wäre es, einen OpAmp zu nehmen der eine kapazitive Last treiben kann und die 470R nicht braucht, der wäre schneller (MC33071). Auf 0 stellen kann man den LM324 auch nicht, dagegen spricht schon die Offsetspannung des OpAmps. MC34071 hätte Offseteinstellung. Was macht deine Schaltung, wenn du einen Akku anschliesst ? Der MOSFET ist ja voll aufgesteuert, wenn noch nichts angeschlossen ist aber man z.B. 1A eingestellt hat. Wenn die Schaltung zu langsam runterregelt, geht der MOSFET kaputt. Eine schnelle Überstrombegrenzung wenn die shunt-Spannung sonst bei 0.5V liegt wäre:
1 | +0.5V +--o Last |
2 | | | |
3 | | | |
4 | | | |
5 | Poti----|+\ | |
6 | | | >--+--R6---+--|I PowerMOSFET |
7 | | +--|-/ | | |S auf KK |
8 | | | Cx NPN >|--+ |
9 | | | | E| | |
10 | | +--------+--Rx---(---+ |
11 | | | | |
12 | | | Shunt |
13 | | | | |
14 | +-------------------+---+--o |
Was passiert, wenn Strom durch deine elektronische Last fliesst, und du elektronisch abshcalten willst ? Bei Spulen am Ausgang steigt dann die Spannung BIS Strom fliesst, eventuell wird dabei der MOSFET zerstört. Also eine TRANSIL mit der Spitzenspannung des MOSFETs (oder einen avalanche rated MOSFET). Lukas L. schrieb: > Empfehlungen für einen besseren MOSFET (Mehr Leistung)? FDL100N50
Danke für die Einwände, werde ich mir auf jeden Fall mal durch den Kopf gehen lassen! Gute Nacht
> Eine schnelle Überstrombegrenzung wenn die > shunt-Spannung sonst bei 0.5V liegt wäre: +0.5V +--o Last | | | | | | Poti----|+\ | | | >--+--R6---+--|I PowerMOSFET | +--|-/ | | |S auf KK | | Cx NPN >|--+ | | | E| | | +--------+--Rx---(---+ | | | | | Shunt | | | +-------------------+---+--o Der NPN müsste doch ab einer Spannung von 0.5V bzw 1V (1V / 0.1OHM = 10A MAX) voll durchschalten, dürfte vorher aber nicht in den Linearbetrieb gehen, oder? Wenn ja, wie kann man so etwas realisieren? OpAmp? Schwellspannungsschalter?
Lukas L. schrieb: > Der NPN müsste doch ab einer Spannung von 1V (1V / 0.1OHM = 10A > MAX) voll durchschalten Daher schrieb ich 0.5V maximale shunt Spannung, da ist der (immer kalte) Transistor noch gesperrt, ab 0.7 hat er dann den MOSFET zugemacht. Will man bis 10A, nimmt man halt einen 0.05 Ohm shunt (2 x 0.1 parallel), der MOSFET muss dann kurzfristig 14A aushalten.
Soweit implementiert, hoffe ich habe alles richtig gemacht. Den besseren MOSFET und OpAmp, werde ich vielleicht auch noch einbauen, je nachdem, wie sich die jetzige Schaltung schlägt. > Spitzenspannung Wird hier durch den OP-Amp begrenzt (Max Input Voltage 32V), oder? http://www.ti.com/lit/ds/symlink/lm124-n.pdf
Lukas L. schrieb: > Wird hier durch den OP-Amp begrenzt (Max Input Voltage 32V), oder? Was genau meinst du damit? Das heißt erstmal nur, dass die maximale Eingangsspannung des OPVs 32 V beträgt. Das hängt aber auch von seiner Versorgung hab, hast du nur 10 V Versorgungsspannung beträgt die maximale Eingangsspannung auch nur 10 V. Man kann aber dennoch mehr anlegen, die Frage ist dann nur ob der OPV das auch noch aushält, aktiv wird da nix begrenzt.
Lukas L. schrieb: > Soweit implementiert Ähm. KEINE Kondensatoren paralle zum MOSFET. Kein 2N3055 zur Strombegrenzung, sondenr ein BC547 (deutlich bessere Stromverstärkung). >> Spitzenspannung > Wird hier durch den OP-Amp begrenzt (Max Input Voltage 32V), oder? Wie soll das gehen ? Wird die Spannung überschritten, platzt der OpAmp. Ok. Und VCC am LM324 macht nicht unbedingt eine Begrenzung auf 0.5V am shunt...
Es wäre etwas gründlicher zu überlegen wieviel Leistung an Deinem TO220 punktförmig verbraten wird! Silizium schmilzt schneller als manche Sicherung. STP36NE06 Datenblatt http://www.datasheetlib.com/datasheet/34462/stp36ne06_stmicroelectronics.html
Beim MOSFET hätte ich zweifel, dass der wirklich gut für den Linearbetreib geeignet ist. Da ist zwar eine DC Kurve im SOA Diagramm, aber bei der Relativ hohen Steilheit und dem kleinen Gehäuse hätte ich da Zweifel ob die Kurve ernst gemeinst ist, oder einfach nur dem P_tot werd entspricht, ohne zu prüfen ob das auch für mehr als 10 V noch gilt. Für höhere Leistung sollte es schon ein MOSFET im größeren Gehäuse sein. Für mehr Leistung halt mehr als eine der Stromsenken parallel. Dem genannten STP36N06 würde ich eher so bis 10 V, 5 A oder 20 V und 2 A zutrauen, bei 30 V eventuell noch 1 A. Der MOSFET sollte auch lieber etwas Reserve haben, etwa für Transienten bei einer Induktiven Last und damit kurzzeitg höheren Spannung. Die Kühlung wird dann auch einfacher. Der LM324 ist vom Offset nicht wirklich gut, da gibt es unter etwa 10 mV (100 mA) dann ggf. schon Probleme und so stabil ist der eingestellte Wert ggf. auch nicht. Damit das ganze bei Induktiver Last nicht schwingt sollte eine RC kombination parallel zum FET oder Ausgang (irgendwas im Bereich 1-10 Ohm und 100nF - 1 µF). Den genau passenden Wert müsste man noch nachrechnen / simulieren.
Lukas L. schrieb: >> Abblockkondensatoren > > Danke Stimmt immer noch nicht. Der OPV hat immer noch keinen Abblockkondensator und was der unbekannte Regler benötigt ist dir auch nicht klar. Stattdessen hast du einfach geraten und einen 1000µF Cap am Eingang angeschlossen.
gehe mal davon aus, dass Du, einen ordentlichen Kühler vorausgesetzt, 30 bis höchstens 50W auf einem TO220-MOSFET verheizen kannst. Für 300W Verlust kommst Du um eine Parallelschaltung also kaum herum, es sei denn Du investierst in ein richtig großes, und entsprechend teures, MOSFET-Modul.
Lukas L. schrieb im Beitrag #4685510: > Also doch einen Kondensator parallel zum MOSFET Nein, keinen Kondensator, sondern vielleicht ein Boucherot-Glied, > (mit Widerstand)? eben R und C in Reihe. Bei R6 sollte man verhindern daß man ihn über 0.5V einstellt.
> BC547 (deutlich bessere Stromverstärkung) Habe mich für einen BC548 entschieden, weil ich den noch rumliegen habe >> KEINE Kondensatoren parallel zum MOSFET > Damit das ganze bei Induktiver Last nicht schwingt sollte eine RC > kombination parallel zum FET oder Ausgang (irgendwas im Bereich 1-10 Ohm > und 100nF - 1 µF) Also doch einen Kondensator parallel zum MOSFET (mit Widerstand)? > Der LM324 ist vom Offset nicht wirklich gut... Werde ich mal testen, sobald die Schaltung aufgebaut ist und dann über eine Bestellung eines MC34071 nachdenken
Lukas L. schrieb: > sobald die Schaltung aufgebaut ist Es gibt hier noch x Beiträge zu Deinem Last-Thema, die Dir Lehrgeld ersparen könnten. z.B. Beitrag "Transistor + Kühlung für elektronische Last (ca. 80.150 Watt)"
Lukas L. schrieb: > Also doch einen Kondensator parallel zum MOSFET (mit Widerstand)? Der Begriff Boucherot-Glied bedeutet halt eine R-C-Reihenschaltung. Das widerspricht auch nicht Lukas L. schrieb: > KEINE Kondensatoren parallel zum MOSFET ...weil das völlig anders wirkt, und nicht zu vergleichen ist, mit einem 1000µF Cap an dieser Stelle. Man kann schon durcheinander kommen - es regnet verschiedene Tips, einerseits zur Optimierung der vorhandenen Schaltung, andererseits grundsätzliche Änderungsvorschläge. Und Diese sind für Dich teils kaum zu unterscheiden... Aber Du bist selbst nicht unschuldig - Du hast Dich nämlich viel zu wenig informiert. Ganz allgemein: Wenn Du Begriffe wie "Abblockkondensatoren" und "Boucherot-Glied" nicht verstehst, kannst Du diese vielfach erklärt auf Google finden. oszi40 hat völlig recht (und das gehört eigentlich zum "guten Ton", beim hilfesuchenden Besuch eines/dieses Forums): Guck Dir den von ihm verlinkten Thread, und besser sogar noch weitere mit den Suchworten "Stromsenke", "E-Last" oder "elektronische Last" auffindbare solche, doch zuerst mal genau an. Dann erledigen sich die meisten möglichen Fragen wohl von allein. MfG
MaWin schrieb: > Die 22n/1k sind ja schlicht geraten. Man wird an der > späteren Schaltung im Experiment ausmessen müssen, welche Werte schnelle > Reaktion bei geringem Überschwingen ergeben. Wie bestimmt man das eigentlich im Vorfeld? Ich hab da bei meiner Last damals auch geraten aber als ich diese Zeilen las kam mir auch in den Sinn das mal im Vorfeld zu bestimmen, konnte dazu aber bisher leider nichts finden.
Hi, ich würde beim Power MosFet noch einen 10k zwischen Gate und Source legen. Ich hatte in der Vergangenheit mal folgendes Problem bei einer Stromsenke: Wenn die Schaltung nicht gepowert war, aber die zu belastende Spannung anliegt, hat sich das Gate langsam über Leckströme aufgeladen und irgendwann starb der MosFet durch Überlastung. Dieses Problem trat nicht bei allen OPs/MosFets der gleichen Type auf! Das Verhalten im nicht gepowerten Zustand ist in den Datenblättern nicht definiert... Viele Grüße, Rainer-
M. K. schrieb: > MaWin schrieb: >> Die 22n/1k sind ja schlicht geraten. > > Wie bestimmt man das eigentlich im Vorfeld? Ich hab da bei meiner Last > damals auch geraten aber als ich diese Zeilen las kam mir auch in den > Sinn das mal im Vorfeld zu bestimmen, konnte dazu aber bisher leider > nichts finden. Du bestimmst die Übertragungsfunktion der Schaltung und setzt mit dem Kondensator einen Pol -> Stabilitätskriterium
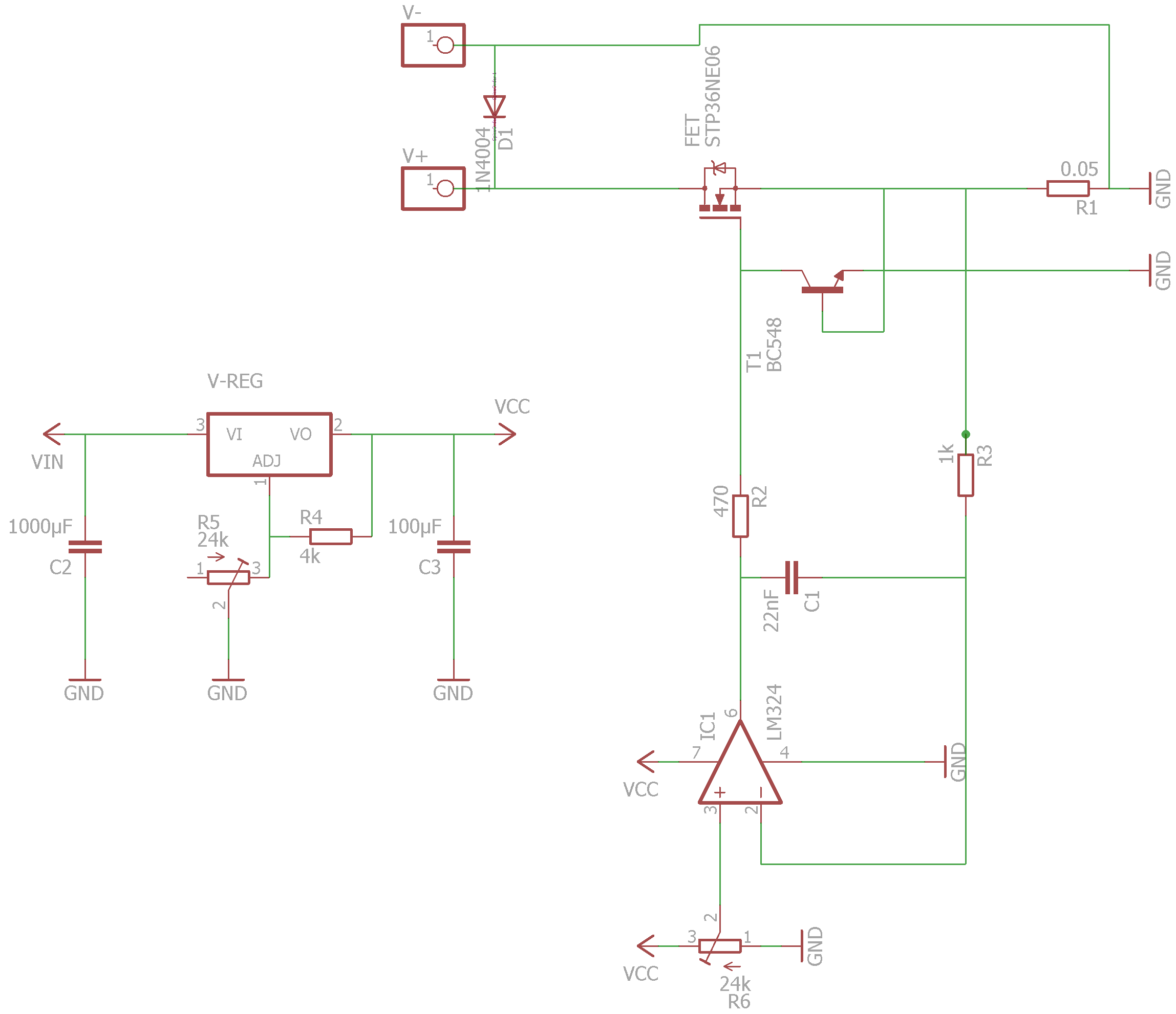
Lukas L. schrieb: > Soweit implementiert, hoffe ich habe alles richtig gemacht. > Den besseren MOSFET und OpAmp, werde ich vielleicht auch noch einbauen, > je nachdem, wie sich die jetzige Schaltung schlägt. > >> Spitzenspannung > > Wird hier durch den OP-Amp begrenzt (Max Input Voltage 32V), oder? > > http://www.ti.com/lit/ds/symlink/lm124-n.pdf und Basiswiderstand vergessen oder mit Absicht nicht verbaut? Abgesehen davon: normalerweise werden in Schaltplänen Leitungen, die Kontakt haben an den Kontaktstellen mit deutlich sichtbaren Kreisen gekennzeichnet. So wie bei R3 oben (oder rechts) so ist das nur eine wirre Ansammlung von Lininen, die zwar eine Schaltung ergeben können es aber derzeit noch nicht sind. Daher wieder einmal die Frage: warum rotzt Du einen mit Eagle gezeichneten Schaltplan ins Forum? Wenn ich was wissen will bemühe ich mich wenigstens ein bischen das halbwegs ordentlich zu machen... MiWi
C2 und C3 sind immer noch wild geraten. Schau endlich ins Datenblatt! Oder nenne wenigstens den Typ des Spannungsreglers - dann können wir das auch tun. Die Widerstände könnten je nach Typ auch falsch dimensioniert sein. Stichwort: Mindestlast MiWi schrieb: > und Basiswiderstand vergessen oder mit Absicht nicht verbaut? Er hat es wohl 1:1 von MaWin übernommen.
Homo Habilis schrieb: > Aber Du bist selbst nicht unschuldig - Du hast Dich nämlich viel zu > wenig informiert. Ganz allgemein: Wenn Du Begriffe wie > "Abblockkondensatoren" und "Boucherot-Glied" nicht verstehst, kannst Du > diese vielfach erklärt auf Google finden. Anstatt hochnäsig auf Google zu verweisen, könnte man derartige Fachbegriffe auch ordentlich erklären! Wieso ich an einer Stromsenke ein Boucherot-Glied brauche, erschließt sich mir nicht - da brauche ich eher Tiefpässe, damit der Rotz nicht wild schwingt. Lukas L. schrieb: > Hat jemand Verbesserungsvorschläge zu dieser elektronischen Last bzw. > Empfehlungen für einen besseren MOSFET (Mehr Leistung)? Zur möglichen Kühlung gab es bereits Hinweise - ich habe hier für etwa 200 Watt drei TO-3-Transistoren, anders bekomme ich die Wärme schlecht weg und keine gute Lebensdauer.
Arrogantus schrieb: > Anstatt hochnäsig auf Google zu verweisen, könnte man derartige > Fachbegriffe auch ordentlich erklären! Wer hier wohl arrogant ist. Du Vogel, Du komischer. Ich war ausgesprochen höflich. Du kannst gerne (eigentlich weithin bekannte) Fachbegriffe erklären. Das mache ich auch manchmal. Muß man aber nicht. Und schon gar nicht immer. Und wer verlangt, daß in einem echten Fach-Forum, in dem der Hauptsinn darin besteht, Fragen zu beantworten, die _man_eben_woanders_*nicht*_beantwortet_kriegt_, einen höflichen Verweis auf die tausenden Quellen, die vielen, vielen Google-Treffer dazu, mit der Möglichkeit, sofort schlauer zu werden, als Arroganz bezeichnet, der hat entweder ein Helfer-Syndrom, ein moralisches/Laune- Problem, oder ist, mit Verlaub, nicht ganz ...
Jaja, copy and paste... nochmal: "Und wer ("verlangt, daß" ---> bitte
löschen) in einem..." ...so wird´s ein Schühchen.
MiWi schrieb: > und Basiswiderstand vergessen oder mit Absicht nicht verbaut? Ich würde sagen: Mit Absicht nicht verbaut. Ist ja nicht erforderlich durch die Stromgegenkopplung. Arrogantus schrieb: > Wieso ich an einer Stromsenke ein Boucherot-Glied brauche, erschließt > sich mir nicht Je nach Strom, der geschaltet werden soll, kann ein Snubber recht nützlich sein, man will ja nicht die Nachbargeräte damit gezielt stören...vermute ich mal so...
> Beitrag "Transistor + Kühlung für elektronische Last (ca. 80.150 Watt) Gelernt: Man kann Mosfets parallel schalten um bessere Wärmeabgabe zu ermöglichen Fehlt: Schaltplan, Erklärung -> Unverständlich > Suchworten "Stromsenke", "E-Last" oder "elektronische Last" Dabei bin ich auf diesen Beitrag gestoßen: http://www.elektronik-kompendium.de/public/schaerer/pstst1.htm Gelernt: Erweiterungmöglichkeiten: PWM, Umschalter für hohe, kleine Ströme Nur leider ist die da verwendete Schaltung mit Transistoren und nicht mit Mosfets aufgebaut (Zitat: "Leider habe ich mich mit Leistungs-MOSFETs im linearen Betrieb zuwenig befasst, um einen Elektronik-Minikurs zum Thema Stromquelle/senke zu schreiben." ) Insofern hilft mir das ganze auch nicht recht viel weiter. Nächster Artikel: http://dse-faq.elektronik-kompendium.de/dse-faq.htm#F.22 Gelernt: Mosfets kann man parallel schalten, sind aber mit vorsicht zu genießen (vgl. 1. Artikel): Darin wird keineswegs erwähnt, dass das zu Problemen führen kann -> Verwirrung Beim Lesen des Beitrags (elektronik-kompendium) und Betrachten der Schaltung im Unterpunkt "> Kann man MOSFETs zur Leistungssteigerung parallelschalten ?" stellt sich mir die Frage, ob man denn nicht einen Kondensator zwischen die beiden Ausgänge der OpAmps schalten kann, um das darinangesprochene "rauf/runter" regeln zu verhindern. > normalerweise werden in Schaltplänen Leitungen, die Kontakt haben an den Kontaktstellen mit deutlich sichtbaren Kreisen gekennzeichnet. Da hast du vollkommen recht: Das passiert, wenn man Eagle ein halbes Jahr nicht benutzt und dann "Wire" und "Net" verwechstelt -> Ist nun geändert. Was ich damit sagen will: Es ist für einen Elektronik Anfänger wie mich leider sehr schwer Beiträge zu abstrahieren bzw die richtigen Beiträge erstmal zu finden, weil mir die Praxis und auch teils Theorie Erfahrung fehlt. Deswegen wäre es wünschenswert Dinge zu erkären oder auf eindeutige Definitionen zu verlinken. Ich bin auch gerne bereit mich einige Stunden durch Artikel zu arbeiten, bitte verlinkt aber keine kompletten Elektronik Kurse (Grundwissen ist ja vorhanden). Wenn ein fortgeschrittener Anfänger einen kompletten Elektronik Kurs empfohlen bekommt,auf die Frage nach Hilfe zu seiner Schaltung, fehlt ihm nämlich der komplette Bezug zu seinem eigentlichen Anliegen. Ich habe nun versucht Empfehlungen und Änderungsvorschläge in meine Schaltung einzubauen, es ist wiegesagt nicht einfach mehrdeutige Empfehlungen zu abstrahieren. Das Eagle File hänge ich auch mit dran. Danke trotzdem an alle für die vielen Beiträge. Mfg
MaWin schrieb: > Also eine TRANSIL mit der Spitzenspannung des MOSFETs Die 1N4004 ist hoffentlich keine 1N4004 sondern die genannte Transil Diode. Ich würde noch eine dicke Diode in Reihe als Verpolschutz spendieren. Bei ordentlich Strom macht die aber auch Verluste und die Senke kommt dann leider nicht mehr ganz bis Null Volt runter. Viel Erfolg hauspapa
> Die 1N4004 ist hoffentlich keine 1N4004 sondern die genannte Transil > Diode. Mein Fehler, die 36V TVS diode sollte passen (Mehr als 30V Eingangsspannung an der Last brauche ich nicht) , oder? > Bei ordentlich Strom macht die aber auch Verluste und die Senke kommt > dann leider nicht mehr ganz bis Null Volt runter. Habe mir überlegt einen "Low Current Switch" einzubauen, um die diode zu umgehen, wenn man's genauer braucht Sollte man an dieser Stelle eigentlich eine Shottky Diode nehmen anstelle einer normalen? Das OpAmp schaltet ja doch ziemlich schnell. Mfg
85k Basisvorwiderstand ? Immerhin müssen wir den MC34074 in die Knie zwingen, also zumindest 20mA ableiten. Selbst bei Stromverstärkung 100 wären das 0.2mA oder 17V über dem shunt also 340A bevor das zuschlägt.
R9 ist mit 85k mit Sicherheit geraten, der ist nicht nur völlig überflüssig sondern macht die Schutzschaltung wirkungslos: Über der Basis-Emitterstrecke müssen ~0.7 V abfallen, damit der BC548 Transistor durchschaltet. An R9 fällt durch den Strom in die Basis auch eine Spannung ab. Dieser Strom ist abhängig davon, welchen Strom der BC548 nach GND ableiten muss und im Prinzip muss er den Ausgang des OPVs kurzschließen. Der MC34074 kann typ. bis 30 mA liefern, da der Ausgang auch sicher kurzgeschlossen werden soll, würde ich hier 100 mA ansetzen. Der BC548 hat ein B von etwa 160, d.h. rund 625 uA braucht man mindestens als Basisstrom, d.h. grob übern Daumen gepeilt braucht man 50 V Spannungsfall nur an R9 damit der BC548 durchschaltet. 50 V an den 0.05 Ω Shunt machen mal eben schlappe 1.000 A, da kannste das Gezumpel auch gleich lassen. Tipp hierzu von mir: R9 fliegt raus, ein 10 Ω Widerstand zwischen OPV-Ausgang/C1 und dem Kollektor vom BC548 anstelle der aktuell direkten Verbindung. Dann wird bei erreichen von 0.7 V an der Basis-Emitterstrecke vom BC548 dieser den Strom aus dem OPV zur Masse hin ableiten, das passiert dann bei einem Strom von ca. 14 A durch den 0.05Ω Shunt, also eine wirksame Schutzmaßnahme um den Mosfet vor Stromspitzen zu schützen. R4 und R5 sind auch recht nett, stellen aber keine Mindestlast da (könnte man damit aber locker mit erschlagen), das ist auch noch optimierungsfähig. R3 und C1 sind immer noch geraten, ich würde da eher was Richtung 100k und 100p erwarten statt 1k und 22n.
M. K. schrieb: > R9 ist mit 85k mit Sicherheit geraten, der ist nicht nur völlig > überflüssig Das "völlig" solltest Du streichen. Ein Widerstand zur Begrenzung des Basisstroms sollte schon da sein, damit bei sehr schnellem Stromanstieg die Basis-Emitterdiode nicht verdampft, bis der FET sperrt.
Lukas L. schrieb: > Nur leider ist die da verwendete Schaltung mit Transistoren und nicht > mit Mosfets aufgebaut (Zitat: "Leider habe ich mich mit > Leistungs-MOSFETs im linearen Betrieb zuwenig befasst, um einen > Elektronik-Minikurs zum Thema Stromquelle/senke zu schreiben." ) > Insofern hilft mir das ganze auch nicht recht viel weiter. Und welchen Vorteil versprichst Du Dir von MOSFETS statt bipolaren?
Dietrich L. schrieb: > Das "völlig" solltest Du streichen. Geht jetzt nicht mehr. Dietrich L. schrieb: > Ein Widerstand zur Begrenzung des Basisstroms sollte schon da sein, > damit bei sehr schnellem Stromanstieg die Basis-Emitterdiode nicht > verdampft, bis der FET sperrt. Soo schnell verdampft die nicht bzw. dann müsste man schon einen sehr lahmen FET am Start haben. Klar, man kann auch einen 100 Ω Angstwiderstand einbauen...nur zur Sicherheit...
> Und welchen Vorteil versprichst Du Dir von MOSFETS statt bipolaren?
Fast kein Gate-Source Strom
Harald W. schrieb: > Und welchen Vorteil versprichst Du Dir von MOSFETS statt bipolaren? Wenn der jetzige Aufbau so bliebe und nur der MOSFET gegen einen BiPo getauscht werden würde müsste man den Basisstrom am Shunt noch mit raus rechnen, würde das ganze etwas komplizierter machen.
M. K. schrieb: > MaWin schrieb: >> Die 22n/1k sind ja schlicht geraten. > > Wie bestimmt man das eigentlich im Vorfeld? Man betrachtet das ganze als Regelkreis und bestimmt die Übertragungsfunktionen. - Regelstrecke ist der Mosfet. - Ist-Wert ist die Spg an R1 - Soll-Wert ist die Spg am Trimmer - Regler ist der OP mit der Gegenkopplung Da in der Gegenkopplung nur C1 liegt, ist hier also ein I-Regler gewählt mit Ti=C1*R3, die langsamste mögliche Regelung. Die Regelstrecke wird ein PT1-Verhalten haben. Da kein Gate-R vorhanden ist, wird vielleicht auch ein I-Verhalten vorliegen, wenn die Strombegrenzung des OP einen Konstantstrom für Cgs liefert. I-Verhalten der Strecke ist ganz schlecht. Mit einem Gate-R, der den OP nicht überlastet, kann man die Zeitkonstante mit dem Cgs=2,1nF berechnen. Besser ist es, die Strecke auszumessen. Für eine PT1-Strecke nimmt man vorzugsweise einen PI-Regler als guter Kompromiss für Genauigkeit und Geschwindigkeit. Also statt C1 eine Reihenschaltung aus R und C. Die Vorgehensweise und genaue Dimensionierung habe ich schon ein paar mal vorgemacht, z.B. hier: Beitrag "Re: Betragsoptimum einer PT-1 Strecke" Da die regelungstechnische Herleitung nicht auf sonderliche Resonanz gestoßen ist, will ich nicht noch mal nerven.
Zrr Sicherheit sollte an den Eingang noch eine Schmelzsicherung - nur für den Fall der Fälle, dass etwa der Überspannungsschutz durchlegiert. Ein Gate Widerstand wäre wirklich zu empfehlen, das hilft dem OP bei der Stabilität. Den Widerstand parallel zum MOSFET braucht man eigentlich nicht. Der LM317 will kleinere Widerstände zur Einstellung der Spannung. Die Kondensagtorwerte am LM317 sind auch Grenzwertig. Eher weniger Kapazität davor und nur 220 nF dahinter und auch noch einmal davor. Mehrer MOSFETs parallel funktioniert nur gut, wenn der Widerstand and der Source Seite recht groß ist. Wenn man die MOSFETs nachmisst, könnte man bei dem MOSFET mit der höchsten (genügend abstand zum Rest) Schwellspannung den zusätzlichen Source Widerstand weglassen, und nur bei den anderen MOSFETs Source-Widestände (z.B. 1 Ohm) nutzen.
> Ein Gate Widerstand wäre wirklich zu empfehlen, das hilft dem OP bei der > Stabilität. http://pdf.datasheetcatalog.com/datasheet/motorola/MC33071AP.pdf Der ist extra für kapazitive Lasten gebaut und hat einen Strombegrenzenden Ausgang, sollte ich dennoch einen Widerstand einbaue? Wenn ja in welcher Größenordnung bewegt sich dieser? (Im Datenblatt ist der Maximale Output Short Circuit Current nämlich nicht angegeben) > Der LM317 will kleinere Widerstände Beziehst du dich dabei auf den Stand der Schaltung, bei der noch 4k und 24k verbaut waren? Wenn nein, im Datenblatt ist ein 240 Ohm Widerstand zwischen Adj und Out geschaltet und ein 5k Poti zwischen Adj und GND, damit müsste mein 1.6k Ohm Widerstand zwischen Adj und GND doch in die Spezifikationen passen.? > Den Widerstand parallel zum MOSFET braucht man eigentlich nicht. Ist mir weiter oben von Rainer empfohlen worden: >> ich würde beim Power MosFet noch einen 10k zwischen Gate und Source >> legen. Ich hatte in der Vergangenheit mal folgendes Problem bei einer >> Stromsenke: >> Wenn die Schaltung nicht gepowert war, aber die zu belastende Spannung >> anliegt, hat sich das Gate langsam über Leckströme aufgeladen und >> irgendwann starb der MosFet durch Überlastung. Dieses Problem trat >>nicht bei allen OPs/MosFets der gleichen Type auf! Das Verhalten im >>nicht gepowerten Zustand ist in den Datenblättern nicht definiert...
MaWin schrieb: > Was passiert, wenn Strom durch deine elektronische Last fliesst, und du > elektronisch abshcalten willst ? Bei Spulen am Ausgang steigt dann die > Spannung BIS Strom fliesst, eventuell wird dabei der MOSFET zerstört. Unter welcher Randbedingung findet denn eine solch kritische Abschaltung statt - ich sehe die nicht. Wenn wir diese dennoch annehmen, sind wir beim Snubber (aka Boucherot) und sehen die Transil (oder Transzorb oder wie immer die je nach Hersteller heißen) nur als zusätzliche Sicherheit. M. K. schrieb: >> Wieso ich an einer Stromsenke ein Boucherot-Glied brauche, erschließt >> sich mir nicht > > Je nach Strom, der geschaltet werden soll, kann ein Snubber recht > nützlich sein, man will ja nicht die Nachbargeräte damit gezielt > stören...vermute ich mal so... Jou, wenn denn geschaltet wird und insbesondere, wenn Induktivitäten in der Nähe sind. In der Fragestellung sehe ich ein Drehpoti und einen Regelkreis - das wird eher eine statische Last. Da das Ding nicht schwingen soll, wird es vermutlich keine steilen Flanken erzeugen können. Passt schon, vom Kern dürften wir uns einig sein :-) --------- Ich habe mich letztes Jahr mit dem allseits bekannten Lötkolbenprojekt befasst, Weller RT-Spitze per Arduino geregelt. Da ich das Ding komplett selbst entwickelt habe, waren Messungen notwendig, kalibrieren meiner Strommessung. Anstatt der Spitze eine kommerzielle Burn-In-Last dran, konnte ich garnichts messen, weil deren Einschwingzeit erheblich größer ist als meine Heizimpulse lang sind.
Arrogantus schrieb: > Unter welcher Randbedingung findet denn eine solch kritische Abschaltung > statt Na du schliesst an eine Spannungsquelle eine Spule und deine Konstanstromsenke an um in der Spule ein definiertes Magnetfeld zu erzeugen. Nun möchtest du das Magnetfeld abstellen und setzt daher den Strom auf 0. Dann will die Spule daß der Strom weiter fliesst, notfalls über die MOSFET-Isolation hinweg. Ein Boucherot-Glied kann nur kleine Energiemengen aufnehmen.
Bei einer induktiven Last könnte die Schaltung ggf. ohne das Boucherot-Glied zu schwingen anfangen. Meist geht es auch ohne gut (auch weil reale Spulen Verluste haben), aber zumindest in der Simulation nicht in jedem Fall. Als Widerstand vor dem Gate würde ich etwas so im Bereich 50 Ohm bis 330 Ohm wählen. Das ist immmer noch recht schnell, aber der OP ist weitgehend von der Kapazitiven last isoliert. Die Fähigkeit auch kapazitive Lasten Treiben zu können, sagt nur aus, dass der OP alleine mit der Kapazitiven noch nicht ganz schwingt - in der Regel kommt der OP damit aber schon sehr nahe an die Grenze heran. Je nach Aufbau könnte ggf. auch der MOSFET mit den Parasitären Induktivitäten / Kapazitäten im 10-100 MHz Bereich schwingen, wenn man ein ungünstiges Layout erwischt. Ein Widerstand in der Gate Leitung so in der Größenordung des Wellen-widerstandes der Leituerbahn (geschätzt 50-150 Ohm) ist da schon recht effektiv gegen unerwünschte Resonanzen. Der 10 K Angstwiderstand am MOSFET sollte wenn dann vom Gate nach Source, nicht von Drain nach Source. Ein Abschalten des Stromes kommt normal nicht vor. Es kann aber ggf. zu einer schnellen Änderung des Sollstromes kommen, wenn etwa der Poti zum einstellen kratzt, oder bei Störungen auf der Ref. Spannung. Ein Kondensator hinter dem Poti wäre da ggf. ein gute Idee. Auch eine externe aktive Schaltung (z.B. SMPS) kann ggf. versuchen eine Stromänderung zu erzwingen und so zu Spannunsspitzen führen.
> Der 10 K Angstwiderstand am MOSFET sollte wenn dann vom Gate nach > Source, nicht von Drain nach Source. Du meinst sicher von Gate zu GND, ansonsten würde sich das Gate geringfügig (wäre warscheinlich zu vernachlässigen) aufladen. Reichen für den Kondensator am Poti 10nF?
Lukas L. schrieb: >> Der 10 K Angstwiderstand am MOSFET sollte wenn dann vom Gate nach >> Source, nicht von Drain nach Source. > > Du meinst sicher von Gate zu GND, ansonsten würde sich das Gate > geringfügig (wäre warscheinlich zu vernachlässigen) aufladen. > > Reichen für den Kondensator am Poti 10nF? Ja. den Basisiwiderstand hast Du immer noch nicht vorgesehen... so schwer zu verstehen, daß der nötig ist? MiWi
Die dringende Notwendigkeit ist mir aus obigem nicht bewusst geworden: > Soo schnell verdampft die nicht bzw. dann müsste man schon einen sehr > lahmen FET am Start haben. Klar, man kann auch einen 100 Ω > Angstwiderstand einbauen...nur zur Sicherheit...
MiWi schrieb: > den Basisiwiderstand hast Du immer noch nicht vorgesehen... so schwer zu > verstehen, daß der nötig ist? Richtig nötig ist er nicht, ebenso wie der 10R Widerstand. Es sind alles Angstwiderstände. Aber warum man ein 24k Poti so mühsam an einen Spannungsteiler hängt, und nicht einfach 456k davorschaltet, ist mir schleierhaft
1 | +10V |
2 | | |
3 | 456k |
4 | | |
5 | 24kPoti-- |
6 | | |
7 | GND |
oder vielleicht mit handelsüblicheren Werten 10k und 190k.
MaWin schrieb: > MiWi schrieb: >> den Basisiwiderstand hast Du immer noch nicht vorgesehen... so schwer zu >> verstehen, daß der nötig ist? > > Richtig nötig ist er nicht, ebenso wie der 10R Widerstand. Es sind alles > Angstwiderstände. > ich weiß ja nicht wieviele Lasten Du schon gebaut hast. Ich weiß nur, daß sie in den von mir entwickelten und betriebenen Lasten nötig sind (700V, 300mA pro Halbleiter, ca. 5kW+ alles zusammen). Denn wenn der Strom am Shunt eskaliert und die BE-Strecke von so einem SOT23 BJT das spannungsbegrenzende Element ist kannst Du dir ja denken was der Strom mit der Basis von dem BJT macht. Und zwar bevor der überhaupt Zeit gehabt hat das Gate auszuräumen. Auch 30V an 0,1Ohm machen Rumms wenn der Rest (Verkabelung etc) paßt, ich spreche hier - wenn gut gebaut - von 1-3us und einem Basistrom von etlichen 100mA. BTDT. Und selbst wenn es für Dich Angstwiderstände sein sollten weil Du es perfekt im Griff hast: So wie der TO fragt, Schaltpläne zeichnet und mit welcher Unbekümmertheit er an die Sache herangeht ist dieser Widerstand bei seiner Last alles andere als ein Angstteil sondern lebensnotwendig. MiWi
Die meisten OPs sind kuzschlussfest, vor allem wenn man nicht mehr als etwa 12 V Versorgung nutzt, um den MOSFET nicht durch zu hohe Gatespannung zu belästigen. Eine nicht zu hohe Spannung hilft auch damit der OP schneller aus der Sättigung kommt.
MaWin schrieb: > Dann will die Spule daß der Strom weiter fliesst, notfalls über die > MOSFET-Isolation hinweg. Interessanter Thread. Danke MaWin, für den Hinweis. Ist eigentlich klar, hätte ich im Moment auch nicht dran gedacht. Da ich mir auch noch eine bauen will, ist das schon mal was für den Hinterkopf.
Lurchi schrieb: > Die meisten OPs sind kuzschlussfest Wie hoch wird dann der Strom, den der BC548 nehmen muss? Den OP in Überlast zu fahren, egal, ob er das verträgt oder nicht, ist ein unsauberes Schaltungsdesign. Es tut nicht weh, den Collector direkt ans Gate zu packen, damit kann sogar der 10 Ohm entfallen.
Die üblichen OPs können etwa 20 mA liefern - für einen BC848 oder ähnlich also kein Problem, zumal es ja nur um kurze Pulse / Transienten geht. Der Vorteil ist eher das ohne den 100 Ohm Transistor der MOSFET schneller runter kommt.
Manfred schrieb: > Wie hoch wird dann der Strom, den der BC548 nehmen muss? Den OP in > Überlast zu fahren, egal, ob er das verträgt oder nicht, ist ein > unsauberes Schaltungsdesign. Wie würdest du es denn dann auslegen? Angenommen der OPV könnte 12V am Ausgang und 20 mA, würdest du also einen 600 Ohm Widerstand einsetzen? Und was, wenn der OPV dann doch nicht nur 20 mA liefern kann sondern 30 mA? Ich finde das jetzt auch nicht soo schlimm einen kurzschlussfesten OPV in die Überlast zu fahren. Du müsstest ansonsten ja jeden OPV vermessen um zu sehen wieviel Strom er konkret liefern kann. Dabei sind die Dinger ja Kurzschlussfest sodass man eben den OPV nicht einzeln vermessen muss. Lurchi schrieb: > Der Vorteil ist eher das ohne den 100 Ohm Transistor der MOSFET > schneller runter kommt. Na ob das bei diesem Anwendungsfall wirklich eine Rolle spielt wenn der MOSFET 100 ns länger braucht wage ich mal zu bezweifeln.
Lurchi schrieb: > Die üblichen OPs können etwa 20 mA liefern - für einen BC848 oder > ähnlich also kein Problem, zumal es ja nur um kurze Pulse / Transienten > geht. Der Vorteil ist eher das ohne den 100 Ohm Transistor der MOSFET > schneller runter kommt. Naja.... ich halte es mit 100 Ohm zw. OPV und Gate, damit kann ich problemlos die von mir benötigte Modulation übertragen. Der OPV sieht dadurch die Gatekapazität nicht, daher ist seine imanente Schwingneigung durch eine kapazitive Last abgefangen. OPV in Überlast (Kruschluß am Ausgang) ist kein wesentliches Problem solange er asap aus der Übersteuerung herauskommt wenn es nötig ist. (Der OPV versucht zu regeln, kann aber nicht, weil die Regelstrecke nicht reagiert wenn keine Spannung am FET anliegt). Der BC regelt den Strom im FET so lange bis der OPV wieder übernimmt. Je nach OPV kann das von ein paar ns bis zu etlichen us dauern bis er sich wieder derrappelt hat. der BC hat schaltet das Gate direkt, Schaltstrom bei voll aufgesteuertem OPV und ansprechen des BCs liegt bei ca. 200mA, je nach du/dt am Shunt und Layout. Basis vom BC geht mit 220 - 470 Ohm (je nach max. Strom, in den das eskalieren kann) an den Shunt. Damit kann der BC ungebremst schalten und die Basis wird dennoch nicht überfahren. MiWi
MiWi schrieb: > So wie der TO fragt, Schaltpläne zeichnet und mit > welcher Unbekümmertheit er an die Sache herangeht… …könnte er auch gleich fragen: »Wer kann Platine günstig herstellen?«, mit dem ominösen Auftrag, 300W verheizen zu können, mit einem Halbleiter, vom Conrad, den er geschenkt bekam.
Bitte melde dich an um einen Beitrag zu schreiben. Anmeldung ist kostenlos und dauert nur eine Minute.
Bestehender Account
Schon ein Account bei Google/GoogleMail? Keine Anmeldung erforderlich!
Mit Google-Account einloggen
Mit Google-Account einloggen
Noch kein Account? Hier anmelden.










