Hallo, wie der Titel schon sagt habe ich ein PCB mit analogen und digitalen Signalen. Ich habe mir ein Verstärkerboard mit einem ATMega128A, zwei TDA7439 (Klangregler) und zwei TDA7375 (Verstärker). Über UART/I2C kann ich mit dem ATMega128 kommunizieren und meinen Verstärker steuern, Eigentlich bin ich ganz zufrieden mit dem Ergebnis hab jedoch ein paar Probleme. 1. Ausfall nach kurzer Zeit (Thermal Shutdown)... Wie kann ich den Kühlkörper errechnen? TDA7375.Mit nem Lüfter geht es dann problemlos, ist aber Laut... 2. Wenn keine Audioquelle angeschlossen oder kein Audiosignal da ist.. hört man ein ganz ganz leises brummen/rauschen... Wie bei Handelsüblichen Verstärkern, wenn man diese voll aufdreht ohne Audioquelle. Woher kommt das? Wie kann ich das noch herausfiltern? 3. An dem ganzen System hängen nicht nur diese Platinen, sondern auch andere. I2C und UART erzeugen keine Störungen, jedoch habe ich ein PWM Board. Auf diesem erzeuge ich 32 PWMs mit BC817. In dem moment, wo sich die PWM ändert, z.b. auf oder ab dimmt. Hört es sich an als wenn man "funken" würde.. Also ich kann die PWM Quasi hören, jedoch nur, wenn sich ein PWM Wert ändert... Solange der PWM Wert gehalten wird, ist alles super...
Mach mal R42 kleiner.
... und C42 fehlt.
So, hier mal das Layout und den Schaltplan
Ich habe es jetzt noch einmal getestet.. und.. es ist schlimmer.. Also.. solange wie die PWM an ist also nicht 0 oder 255... brummt es extrem..
Sollen wir jetzt aus deiner Platine ein reverse engeneering machen oder wie stellst du dir das vor? Wo ist das (leserliche !) Schaltbild? EDIT: Danke Daniel schrieb: > 1. Ausfall nach kurzer Zeit (Thermal Shutdown).. Wieviel Leistung soll da rauskommen? Was sagt das DB zur Kühlung bzw. Wärmewiderstand? Hast du die DB-Vorgaben bzw. Design-Hinweise beachtet und dich dran gehalten? Bei welchem Betriebszustand? Ansteuersignal wie groß? Wenn ja, mit welcher Art Nutzsignal? Betriebsspannungen im Sollbereich und sauber? Eigen-Schwingungen im/am Verstärker nachweisbar? > 2. Wenn keine Audioquelle angeschlossen oder kein Audiosignal da ist.. > hört man ein ganz ganz leises brummen/rauschen... Wie bei > Handelsüblichen Verstärkern, wenn man diese voll aufdreht ohne > Audioquelle. > Woher kommt das? Wie groß ist das Brummen/Rauschen in Zahlen (= gemessen)? Hast du schon mal etwas von Geräuschspannungs-Abstand gehört bzw. gelesen? Was erwartest du? Etwa unendlich oder nahe dran?? EDIT Hat der eine 7374 den zweiten 1000uF-Elko nicht verdient? War er böse? Wie sieht die Stromversorgung aus?
Ein was? Sag mir was du willst und ich sage dir was möglich ist... Ich habe nicht mehr als nen Oszi und nen Multimeter hier.. Ne lötstation und "standart" Bauteile... auch bin ich kein studierter Audiotechniker oder wie das heisst.. Aber traurig das man derartiges Wissen hier voraussetzt... Weissheit wurde hier wohl Eimerweise gegessen... Wenn du so viel "plan" hast... Sollte du anhand der Zeichnungen/Bilder oder wie auch immer du es nennen magst.. ich das alles.. aber nicht professionell mache.. Ich habe mich durch vieles gelesen.. AGND, DGND, Sternmasse usw.. aber anscheinend muss man hier Studiert haben... Schade eigentlich... Schönen Abend noch
Daniel schrieb: > Ein was? Sag mir was du willst.... Falls du meinen Beitrag meinen solltest: Ich habe dir Fragen gestellt und wir erwarten Antworten darauf, um die Situation überhaupt beurteilen zu können. Du möchtest doch wohl eine Lösung für deine Probleme, oder nicht? Also los geht's.... ;-)
D1, D2, D3 falsch gepolt? AREF fest an +5V? AVCC nicht durch L von VCC entkoppelt? Layout aller PCBs, beide Seiten? LG, Sebastian
Sebastian schrieb: > D1, D2, D3 falsch gepolt? Hühnerkram :-) Er wird schon nichts sehen, wenn sie falsch herum angeschlossen sind... :D
Irgendwie passt das Pinout auch nicht beim 7439. Die MuxOuts müssen ja auf die Klangregelstufen. Entspricht dein Layout wirklich dem Schaltplan? Seltsam.... Aber vielleicht ist ja auch das Datenblatt falsch.
Ok... Also fange ich mal an... > Wieviel Leistung soll da rauskommen? Also.. Ja.. ich betreibe mit 12VDC.. Das ich da nicht die Endleistung herausbekomme ist mir bewusst... Ich habe mich bewusst für diesen Verstärker entschieden da er nicht mit + GND + (also mit Mittelanzapfung, kA wie das Fachwort heisst) betrieben wird. Zudem hat er einigermassen "gute" Leistung. Ich habe oft mit Ihm gearbeitet und er kann 2 sowie 4 Kanal was mich dazu entschlossen hat diesen IC auf Masse zu kaufen und damit zu arbeiten Zur Frage.. Ja.. also das was möglich wäre.. Es muss nicht LAUT und BRÜLLEND sein... Es soll sich für mich (jeder ist da anderer Ansicht) GUT anhören und eben SELBST gebaut (alles.. inkl PCB und CO) > Was sagt das DB zur Kühlung bzw. Wärmewiderstand? Also ja.. Das DB sagt 1.8C/W aber.. Ja.. das ist etwas hoch für mich > Hast du die DB-Vorgaben bzw. Design-Hinweise beachtet und dich dran > gehalten? Nein... Ich habe diesen IC schon mehrfach eingesetzt... böse und schön geroutet.. Und war bislang immer glücklich. Zudem ich auch keine i2c oder sonstigen digitalen Störungen hatte. Das erste PCB.. einfach iwie geroutet.. Massefläche.. AGND und DGND zusammen.. also so ziemlich alles falsch was falsch ging... Und trotzdem hatte ich keine Störungen... > Bei welchem Betriebszustand? Was meinst du damit? Also mit Betriebszustand!? > Ansteuersignal wie groß? Meinst du damit das Audiosignal.. Also das Signal was in den TDA geht? Das kommt ja von meinem TDA7439 (Klangregler) der mit vollen 9V betrieben wird.. Daher denke ich.. selbst wenn z.b. von meinem Handy 5V kommen.. macht der 7439 daraus trotzdem 9V, oder? > Wenn ja, mit welcher Art Nutzsignal? Meinst du damit die Quelle? Ein Raspberry, Handy oder Laptop.. Bei alles dasselbe > Betriebsspannungen im Sollbereich und sauber? Ja. Das Schaltnetzteil bringt 12V 40A. Dazwischen habe ich nen "Pufferboard" also Netzteil => Pufferboard (Einfach nur 8 4700uF Elkos drauf) => Audioboard.... Also die Spannung ist da und stabil Ja.. Sauber.. was heisst "sauber" !? Wie kann ich das sehen? Messen? Testen? > Eigen-Schwingungen im/am Verstärker nachweisbar? Wie-/was muss ich machen um das zu testen?! **** Ich hatte noch das Layout vergessen.. Habe es nun mal angehangen.
Sebastian schrieb: > D1, D2, D3 falsch gepolt? > AREF fest an +5V? > AVCC nicht durch L von VCC entkoppelt? > Layout aller PCBs, beide Seiten? Ähm.. Ja.. ich kriege das einfach nicht in meinen Schädel wie herum die in den Schaltplan kommen. Ich weiss aber wie man die anschließt / anlötet. Zudem habe ich das Board selber gezeichnet und kenne jede Leiterbahn.. Daher auch wo + und wo GND ist.. Und eingelötet kriege ich sie dann richtig.. Und sie leuchten ;) AREF.. Ja.. wenn man AREF nicht nutzt wurde mir gesagt.. immer mit einem 100nF auf VCC des µC legen. Was meinst du mit AVCC und VCC nicht durch L entkoppelt? Layout aller? Also auch von den ganzen anderen PCBs?
Daniel schrieb: >> Wieviel Leistung soll da rauskommen? > > Also.. Ja.. ich betreibe mit 12VDC.. ... > ...Zur Frage.. Ja.. also das was möglich wäre.. Es muss nicht LAUT und > BRÜLLEND sein... Was sagt denn das DB zur max. Leistung bei 12 V? >> Was sagt das DB zur Kühlung bzw. Wärmewiderstand? > Das DB sagt 1.8C/W aber.. Ja.. das ist etwas hoch für mich Hast du den Verst.-IC einen Kühlkörper spendiert? Wenn ja, wie groß (Bild)? >> Hast du die DB-Vorgaben bzw. Design-Hinweise beachtet und dich dran >> gehalten? > > Nein... Scheiße !! Das üben wir nochmal.... >> Bei welchem Betriebszustand? > > Was meinst du damit? Also mit Betriebszustand!? Leerlauf (= ohne Ansteuerung)? Vollaussteuerung (= max. zulässiges Signal am Eingang)? Irgendwas dazwischen? Sprache, Musik, Sinuston? >> Ansteuersignal wie groß? > > Meinst du damit das Audiosignal.. Also das Signal was in den TDA geht? Ja, was denn sonst? Der ist es doch, welcher schwitzt und den Betrieb verweigert. Wieviel mV-SS oder V-SS? Sowas macht man natürlich mit einem Sinus und nichts anderem. Jetzt sag nicht, du hättest keinen Sinus (Tonfrequenz-Generator) zur Verfügung. ^^ Dann bau dir wenigstens einen kleinen einfachen Generator (ca. 500-1000 Hz) mit einstellbarem Spannungsteiler hinten dran selbst... > Das kommt ja von meinem TDA7439 (Klangregler) der mit vollen 9V > betrieben wird.. Daher denke ich.. selbst wenn z.b. von meinem Handy 5V > kommen.. macht der 7439 daraus trotzdem 9V, oder? > >> Wenn ja, mit welcher Art Nutzsignal? > > Meinst du damit die Quelle? Ein Raspberry, Handy oder Laptop.. Bei alles > dasselbe S.w.o. >> Betriebsspannungen im Sollbereich und sauber? > Ja. Das Schaltnetzteil bringt 12V 40A. Dazwischen habe ich nen > "Pufferboard" also Netzteil => Pufferboard (Einfach nur 8 4700uF Elkos > drauf) => Audioboard.... > > Also die Spannung ist da und stabil > Ja.. Sauber.. was heisst "sauber" !? Wie kann ich das sehen? Messen? > Testen? Natürlich Messen. Du hast doch eine Oszi (mit hoffentlich genügend Bandbreite, damit auch kurze Impuls-Störungen sichtbar werden). >> Eigen-Schwingungen im/am Verstärker nachweisbar? > > Wie-/was muss ich machen um das zu testen?! Siehe eben: Oszi....
Daniel schrieb: > AREF.. Ja.. wenn man AREF nicht nutzt wurde mir gesagt.. immer mit einem > 100nF auf VCC des µC legen. Wenn du den ADC nicht nutzt kann AREF unbeschaltet bleiben. Wenn du den ADC nutzt kannst du verschiedene interne Referenzspannungen wählen. Die werden dann an AREF ausgegeben. VCC ist intern verfügbar, insofern ist VCC an AREF nicht sinnvoll. Der Kondensator von AREF zu GND kann die Referenzspannung leicht stabilisieren, verlängert aber die Umschaltzeiten zwischen den Referenzspannungen - 10nF sind dann sinnvoller. Daniel schrieb: > Was meinst du mit AVCC und VCC nicht durch L entkoppelt? Bei PWM werden Ports umgeschaltet. Dabei fliessen immer kurz Umladeströme. Die machen VCC unsauber. Man kann diesen Ripple etwas von AVCC fernhalten indem man eine Spule von 10uH zwischen VCC und AVCC legt. Siehe Bild 114 im Datenblatt. LG, Sebastian
Daniel schrieb: > Und hier auch nochmal ein Soundfile En schönes Nebelhorn haste da.... :-D Bau den ganzen Digital-Krempel (bis auf das unbedingt Notwendige) wech und kümmere dich erstmal nur am das analoge. Wenn das ohne Mucken läuft, darfst du mit dem PWM-Gedöns weitermachen.....
Das ist ja ein ganzes System... Und ja.. es läuft alles super.. Bis nun das Audioboard dazu kam.. In Anhang ein paar Bilder....
Nochmal wie ist die genaue Bezeichnung des Klangregel ICs? Ich hab hier nur ein Datenblatt von ST für ein shrinked DIP mit 30 Pins gefunden. Du hast offensichtlich was anderes verbaut. Oder einfacher lade das Datenblatt von deinem Teil hoch.
Thomas Z. schrieb: > Irgendwie passt das Pinout auch nicht beim 7439. > Die MuxOuts müssen ja auf die Klangregelstufen. > > Entspricht dein Layout wirklich dem Schaltplan? Seltsam.... > Aber vielleicht ist ja auch das Datenblatt falsch. Ähm.. Ja.. das hatte ich anfangs auch.. https://www.st.com/resource/en/datasheet/tda7439ds.pdf
Ich hatte (Noch) nicht die Zeit die Ganze Schaltung zu Analysieren. Aber es sind mir volgende Punkte aufgefallen: 1 en dass die PWM leitungen sind die ich meine dass sie es sind können die in die Speisung (reinquatschen) (Für Kritiker ich verwende absichtlich keine Fachbegriffe sondern versuche es Verständlich zu erklären). ich vermute das die PWM über den ( TDA7439) reinsaut, da die sher empfindliche Eingänge haben. Da kann es nämlich an den Externen Filterloops echt schnell sauen . Ich habe selber Stangen weise TDA7439 im Einsatz und auf lager. Da hatte ich auch einmal das Problem mit "Einsprechen von Digitalsignalen" Im Weiteren sehe ich nicht genügend Block-Kondensatoren. Der TDA7439 mag 4,7µ auf VCC sehr gerne und wird sofort ruhiger. Dan ja es wäre nicht schlecht wenn du die VCC des Digitalen IC's mit einer kleiner Drossel bzw Ferit spule entkoppeln würdest. Habe dir mal eine Schaltung mit änlichem IC angehängt das du ev Verstehst was ich meine. Sonst Frag einfach wieder helfe dir gerne weiter ;-)
Hier noch das PCB mit Bemerkung Ich habe übrigens sogar den DigitalGND (kleine Fläche links auf dem Bild) vom AnalogGND (Große Fläche rechts auf dem Bild), ebenfalls mit diesen Ferrit Getrennt damit absolut kein Geräusch vom µC zu hören ist EDIT: Moment mal, hast du die Eingänge nicht mit einem "C" ideal 1µF Kerko (Keramik Kondensator)entkoppelt? sind die DC verbunden? wenn ja macht das garantiert Müll auf dem (TDA7439)! DC am Eingang mag die ganze TDA743x Serie nicht! Auf dem Layout sehe ich da Bauteile im Schema aber nicht? Sorry hab sie Gefunden ;-) waren auf dem 3ten Schema. Nehme alles zurück und behaupte das gegenteil...GRINS... Aber die Blockkondensatoren in der Speisung habe ich auf dem Layout nicht gefunden ? Und es siht so aus als hättest du die Eingänge der beiden ( TDA7439) direkt verbunden das mag er auch nicht bitte immer mit "C" trennen ;-) Das heisst für jeden ( TDA7439) In ein C auf den Eingangsstecker und nicht zusammen auf ein "C" und dann auf den Stecker
Nach weiterer "Virtuellen Zerlegung" noch folgende Frage: mit wie viel Spannung betreibst du den (TDA7439) unter 8V (so bei ca 7,5) beginnt er nämlich jedes "Geräusch" auf der Speisung mit ca 45dB zu verstärken bei einer gewissen Minimalspannung beginnt er sogar "sich selber" zu hören und macht Rückkoplungen und Geräusche. (Beachte dass ich auf meinen PCB immer ein DC/DC 5V zu 9V vWandler für die TDA743x bestücke) Das große schwarze Teil rechts zu sehen. Das selbe passiert übrigens auch wenn ein Eingang oder Ausgang DC Gekoppelt ist, sofort verstärkt er jedes "Geräusch" auf der Speisung x Fach)
Habe mir den Ganzen Thread nochmals durchgelesen, Daniel schrieb: > .. macht der 7439 daraus trotzdem 9V, oder? Nein macht er nicht ! Er braucht extern 9V anderer Seits schreibst du: Daniel schrieb: > der mit vollen 9V > betrieben wird.. Was jetzt, bringst du die 9V oder nicht? Ich sehe keine 9V auf den Schemas Das einzige was ich finde ist:[V+] Aber kein Stecker dafür?!? Daniel schrieb: > AREF.. Ja.. wenn man AREF nicht nutzt wurde mir gesagt.. immer mit einem > 100nF auf VCC des µC legen. Ehm NEIN wenn du den wie im Schema gezeichnet mit VCC verbindest, geht dir die Interne VREF über den Jordan :-( ich sehe da eine Direkte Verbindung auf VCC mit einem "C 100nF" auf GND das bekommt dem internen Referenzregler sicher nicht! Das "C 100nF" auf GND ist OK aber nicht mit VCC Verbinden! Fals hier ein ATmega PROFI ist lass ich mich gerne eines Besseren belehren, Aber in Klassischer Bauweise mag das ein VREF gar nicht.
Oh... ok... Dann habe ich da wohl was mit AREF falsch verstanden. Aber... Daran sollte es ja eigentlich nicht liegen.. Also bisher habe ich mehrere so beschaltet.. Problemlos.. Werde es mir jedoch versuchen zu merken und demnächst dann AREF mit einem Kondensator auf GND unbeschaltet lassen. Also nur den Kondensator daran. Auf dem PCB ist ein 78L05F (5V, Schaltung, ATMega usw) und ein 78L09F (9V für die beiden TDA7439). V+ ist 9V.. Ich sehe gerade, ich habe den Teil mit den Spannungsreglern vergessen. Also auf dem Board ist ein 7805 und 7809. Jeder hat nen 100nF am Eingang und nen 330nF am Ausgang. Ich bin ungelernt und das ist alles nur google und selbst erlesenen wissen was ich hier erstellt habe. Das dass PCB jetzt wohl nen Update braucht ist klar. Werde da dann auch den AREF umbeschalten. Das mit diesem Entkoppeln... Was heisst das? Kann mir das mal jemand erklären? C... meint ihr damit einen Kondensator? Die Eingänge einzeln durch Kondensatoren.. Also derzeit ist das ja so Eingang => 470nF => beide TDA7439.. Ich soll aber Eingang => 470nF => TDA7439 => 470nF => TDA7439 machen... Richtig? Ich habe keine Ahnung.. Daher.. ist das vielleicht blödsinn.. aber.. Es funktioniert ja alles... Also wenn ich das Board an 12V anschließe... USB => UART und Audio dran... funktioniert alles wunderbar. Ich kann auch Steuern, Regeln, alles... Mit RIESIGEN Kühlkörpern verzerrt der Klang auch nicht (je nach Temperatur der ICs, was ohne oder zu kleinem KK der Fall ist usw) Also.. wenn ich das ganze als Standalone Verstärker betreibe.. ist alles Wunderbar. Ich kann sogar voll aufdrehen... mit einem super Klang.... Ich habe ja nur diese PWM einstreuungen oder kA was das ist.. Also.. sollte doch die "generelle Beschaltung" so in Ordnung sein, oder?
Mir sagte nun noch jemand.. Ich solle mal bei dem PWM Board in VCC und in GND je eine Drossel machen (7 - 10 Wicklungen um zwei Finger) und noch einen 4700uF Elko an die Eingangsspannung von dem PWM Board... Und testen ob es besser ist/weg ist... Falls ja.. was würde das bedeuten?
Daniel schrieb: > Ich soll aber > > Eingang => 470nF => TDA7439 > => 470nF => TDA7439 > > machen... > > Richtig? Richtig :-)
Daniel schrieb: > Mir sagte nun noch jemand.. Ich solle mal bei dem PWM Board in VCC und > in GND je eine Drossel machen (7 - 10 Wicklungen um zwei Finger) und Na ja eine Käufliche Entstördrossel würd da sicher gut tun. > noch einen 4700uF Elko an die Eingangsspannung von dem PWM Board... Ob dass so sehr nützt weiß ich nicht.(probieren geht übers Studieren?) Da es ja höhere Frequenzen sind weiß ich nicht ob der Elko das noch filtern kann. ich meinte ein Keramik Kondensator so 10µF dann eine Drossel (oder Ferit) und dann wieder ein 10µF Keramik Kondensator in "T-Filter" Schaltung sollte das besser Filtern. Wie du ja schreibst, kommt das nur mit deiner PWM Platine ins spiel. Aber wenn du die nicht drin hast, kein Rauschen nix? Wie schon Geschrieben gibt es Situationen wo die TDA743x Chips sehr stark auf Müll in der Speisung reagieren. Bedenke die integrierten Filter (B+M+T) sind über die Kondensatoren und Widerstände direkt an der Groundplane (GND) angeschlossen, womit über das "C"(=Kondensator) höhere Frequenzen direkt eingestrahlt werden. Der Programmierbare Eingangs Dämpfer(Attenuator) des TDA743x ist da nicht mehr Wirksam womit jedes "Geräusch" auf der Speisung verstärkt wird. Daniel schrieb: > Falls ja.. was würde das bedeuten? Das eben genau jeder "Müll" in der Speisung verstärkt wird. und falls nein, kann das bedeuten: a) Das der Müll über die Datenleitungen mit kommt, b) Das der Kondensator zu Träge ist diese Frequenzen zu dämpfen.
Korrekt.. Also.. Es gibt ja mehrere Platinen wie man oben sieht.. Ich habe zwei PWM Boards ein PWM Board macht nur RGBW und arbeitet mit einem ATMega328p und 20Mhz. Dadurch das ich hier nur 4 PWMs brauche.. nutze ich hier die Hardware Timer.. Mit diesem Board macht das ganze keine Probleme.... Nun kommt aber das 32 CH PWM Board...Dieses arbeitet mit einem ATMega128A und 32 Software PWMs.. (Der AVR-GCC Tutorial Software PWM Code auf 32CH erweitert) Da ich hier die 32 PWMs erzeugen muss.. haben wir eine PWM von 100Hz... bis 16Khz ist es hörbar, oder? Kann es auch daran liegen? Also: Mainboard (UART) Expand (I2C, Audio) Audio (I2C, Audio) RGBW Board (4 Hardware PWMs 100kHz?) KEINE Probleme.. Läuft SUPER aber: Mainboard (UART) Expand (I2C, Audio) Audio (I2C, Audio) RGBW Board (4 Hardware PWMs) 32CH PWM Board (32 Software PWMs, 100Hz) macht PROBLEME
Daniel schrieb: > 32CH PWM Board (32 Software PWMs, 100Hz) > > macht PROBLEME Weil die durch die Starken Verbrauchs-Unterschied sehr stark auf der Speisung rumtanzt, das wird wohl irgend wo zwischen 0.x mA und Einigen xxx mA liegen und das mit der Frequenz des PWM. dann auch noch mehrere PWM .... Autsch ... das ist ja ein richtiger breitband Rauschgenerator :-D
Also... Das ganze ist eben als ganzes System von mir geplant... Ich wollte mal schauen.. ob ich es "drauf" habe... Muss man nicht verstehen... Und wie oben erwähnt.. funktionierte ja alles.. Also wenn die PWM vom ATMega328p läuft.. ist alles super... damit dimme ich mehrere LED Stripes... Also.. das ganze ist schon wirklich echt extrem... Ich kann nachher mal Bilder machen... 5 stellig ist es schon... und es wird noch mehr.. nunja.. egal... Zurück zum Thema... Also das Software PWM Board versaut einfach alles... Wenn ich aber z.b. wärend des Betriebs ein neues Board an Power anschließe (VCC ist egal) aber sobald die GND Verbindung geschlossen wird.. macht es auch einmal "klack" in den Lautsprechern.. wenn nicht Mute.. Aber wärend des Betriebes habe ich nur das Problem.. Wenn ich z.b. den Lötstation aus schalte.. macht es auch "klack" in den lautsprechern.. Also.. ja.. alles noch komisch aber es funktioniert... Wenn ich das nicht "so" geregelt kriege.. ja.. dann schmeisse ich das Software PWM Board in den Müll und muss eben dementsprechende viele von den 4CH PWM Boards nehmen...
Noch was Entdeckt, das nicht "Stubenrein" ist :-) Daniel schrieb: > V+ ist 9V.. Ich sehe gerade, ich habe den Teil mit den Spannungsreglern > vergessen. Also auf dem Board ist ein 7805 und 7809. Jeder hat nen 100nF > am Eingang und nen 330nF am Ausgang. Blockkondensatoren an den 78xx sollten im x µF Bereich liegen, im xxx nF Bereich ein bisschen Arg wenig!
So... Ich dann dann mal über die Baustelle gegangen und habe mal ein paar Bilder gemacht... Ja ich bin verrückt... Das weiss ich :) Man sieht den ganzes Umbau... 100m2 Ausbau... Lichtschalter entfernt.. Hunderte Meter LAN Kabel verlegt... Server für DHCP, openhab, nas etc (debian) im Flur Von jedem Raum kann über die displays jeder Raum überwacht und geschaltet werden... Deckenlautsprecher, WS2812, RBGW Stripes und LED Einbaustrahler von Daylight.. Jeder Raum wird Helligkeit, Temperatur, Luftdruck und luftfeuchte überwacht... Licht wird automatisch per Bewegung und Helligkeit wert gesteuert.. Zudem gibt's nen nachmodus... Die ganze Wohnung reagiert nachts mit gesmoothen Licht und und und Alles einfach alles geht... Nur noch dad audio muss dran... Dann noch Schönheitsarbeiten... Der Flur hat 90 WS2812 LEDS sowie 6 Sternenhimmel mit je 30 ws2812 LEDs und und und... Jeder Raum hat zwei meanwell 12v 40A Einbauschaltnetzteile... Bis auf die Schukodosen läuft alles über die 12V... Jeder Raum hat zudem nen wlan repeater... Kodi Server läuft ebenfalls im LAN... Also... Es ist schon extrem... Und nur... Nur Audio macht noch Probleme.... Naja.. Schaut es euch einfach mal an
Daniel schrieb: > Naja.. Schaut es euch einfach mal an WAUW ....Da hst dir aber viel Mühe gegeben :-)
Wenn du den Lötkolben "hören" kannst kommen die Störungen sehr wahrscheinlich über dein zentrales Schaltnetzteil. Audio und Schaltnetzteile harmonieren insbesondere bei hohen Strömen (PWM) nicht so gut. Erzeuge die Audio Spannung und die 9V mal mit einem getrennten Netzteil, dann ist vermutlich Ruhe. Das kann im ersten Schritt zum Test erst mal ein Schaltnetzteil (PC Netzteil) sein. Besser ist jedoch ein Trafo NT.
Ich hoffe jetzt das dass ernst gemeint und keine Ironie ist... Also.. wie man sieht.. es befindet sich noch im Bau.. Rezessionsöffnungen sind noch alle offen und ja.. die ein oder andere Spachtelarbeit und Streicharbeit muss noch erledigt werden. Aber ich bin ja noch Jung.. Ist mein Eigentum und habe ja Zeit :)
Hier noch der Server... Arbeitet auch als Firewall, Router, Traffic shaping und Co... Ist mit 4 Gigabit Lankarten am Netzwerk angeschlossen.
Die Öffnungen zu den schaltungen
Daniel schrieb: > Ich hoffe jetzt das dass ernst gemeint und keine Ironie ist... ja das hat Thomas Z. (usbman) sehr Ernst gemeint. wie ich ja auch schon bemerkt habe kommen die "Geräusche" über die Speisung rein. Mitunter wahrscheinlich nicht über den Audioverstärker selbst, sondern über den TDA7439, weil da die Speisung auch nicht sauber Gefiltert ist, kann sogar das PWM Modul indirekt, über die Verändernde Last im Netzteil Störungen verursachen. Wie schon bemerkt, Die PWM's bilden einen guten Rauschgenerator, Störungen fast auf dem gesamten Frequenzband was das Audio betrifft. Drum Nochmals, falls du es "Überlesen" hast: Patrick L. schrieb: > Noch was Entdeckt, das nicht "Stubenrein" ist :-) > Daniel schrieb: >> V+ ist 9V.. Ich sehe gerade, ich habe den Teil mit den Spannungsreglern >> vergessen. Also auf dem Board ist ein 7805 und 7809. Jeder hat nen 100nF >> am Eingang und nen 330nF am Ausgang. > > Blockkondensatoren an den 78xx sollten im x µF Bereich liegen, im xxx nF > Bereich ein bisschen Arg wenig! ...Ich könnte jetzt ja sagen "Das Audioteil kannst du von mir Fertig haben", aber dass wäre ja Schleichwerbung :-)
Ohhh... g Das mit dem Ernst gemeint meinte ich eigentlich auf das viel Mühe gegeben. Ich gehe halt allen hinweisen nach... Versuche... Mache und tue... Alles was ich hier geschaffen habe... Habe ich mir erlesen und bin darauf sehr stolz.. Ich bin gelernter Krankenpfleger und habe wegen von Trockenbau noch der Elektrik etwas "gelernt". Und daher... Nimm es mir nicht übel.. Aber mein Ehrgeiz... Gerade weil auch der Code usw so funktioniert wie ich die Vorstellung hatte... Würde ich gerne auch das letzte... Eben dad audio Board selber erstellen...
Ich habe mir jetzt auch nochmal das datenblatt angesehen.... Ich habs vertauscht... Aber ähm.. 0.33 und 0.1 uf... Das sind doch 100nf und 330nF.... Anbei noch nen Bild vom Datenblatt
Daniel D. schrieb: > Ohhh... > > g > > Das mit dem Ernst gemeint meinte ich eigentlich auf das viel Mühe > gegeben. Ja auch Das :-D.... Daniel D. schrieb: > Würde ich gerne auch das letzte... Eben dad audio Board selber > erstellen... Klaro verstehe ich, deshalb versuche ich dir ja auch Tipps zu geben, und nicht aus "Langeweile" den das kenne ich nicht ;-) Wie geschrieben, das Teil mit der Speisung als Schema fehlt noch zur Analyse, Aber anhand der Kondensatoren an den 78xx typen, kann es nicht ganz "Stubenrein" sein, so das dir die Speisung "Reinpinkelt". und die TDA743x sind da nun mal sehr empfindlich!
kleine Randnotiz zum Filtern: Ich habe vor Jahren mal an einem hochwertigen Audio Projekt gearbeitet. Wir hatten 24 Bit Audio Codecs mit > 100db SNR im Einsatz. Die Überraschung war groß als der Prototyp auf dem Messplatz nur um die 60db SNR konnte. Alle Filtermaßnahmen für AVcc und VRev haben keine wesentlichen Verbesserungen gebracht. Erst als wir versuchsweise mal VRef mit einem Labor NT eingespeist haben, ist der SNR sofort auf 90 db gestiegen. Es war also die unsaubere VRef die uns ds Ergebnis verhagelt hat.
Thomas Z. schrieb: > Es war also die unsaubere VRef die uns ds Ergebnis verhagelt hat. Ja das hatten wir hier in den Letzten tagen auch schon im MC diskutiert, da gings doch um ne TI4xx Ref ;-) Nur hier ist die einzige Ref die verwendet wird die des TDA7439 ;-) Und genau bei dem Chip, entstehen meiner Meinung nach die Störungen. Ich verbaue und verbaute seit über 30 Jahren für kunden 1000e solcher IC's und habe auch schon zig "Lehrblätz" ziehen müssen das die Dinger halt nu mal empfindlich auf unsaubere Speisung sind !
Patrick L. schrieb: > Wie geschrieben, das Teil mit der Speisung als Schema fehlt noch zur > Analyse, > Aber anhand der Kondensatoren an den 78xx typen, kann es nicht ganz > "Stubenrein" sein, so das dir die Speisung "Reinpinkelt". > und die TDA743x sind da nun mal sehr empfindlich! Du meinst damit also die Kondensatoren an den Spannungsreglern... Diese also nochmal "puffern" !? Also die 100 und 330 nf lassen und dazu noch z.b. 100uF !?
Daniel schrieb: > Du meinst damit also die Kondensatoren an den Spannungsreglern... > > Diese also nochmal "puffern" !? Also die 100 und 330 nf lassen und dazu > noch z.b. 100uF !? So in Etwa ja aber trotz allem Zuführungsleiterban kappen (Die Leitung wo das Netzteil den Saft zum 7809 bringt) und ein Ferrit einlöten. 100 brauchst du nicht unbedingt, So 47µF sollten reichen, bei dem Strom was die TDA's ziehen. Wichtig ist die kleinen Cap's(100 und 330 nF) brauchen ein gutes ESR um höhere Störungen zu blocken. ich verwende da gerne Keramik Kondensatoren (KerKo) Auf dem von mir oben mal eingefügten PCB, hab ich Primär ein 10µF Kerko und Sekundär ein 4.7µF Kerko verwendet. Die Einspeisung global mit einem 330µF Tantal geblockt.(der grad Links an den Anschlüssen am schwarzen Klotz auf dem Bild)
Daniel schrieb: > Wenn ich aber z.b. wärend des Betriebs ein neues Board an Power > anschließe (VCC ist egal) aber sobald die GND Verbindung geschlossen > wird.. macht es auch einmal "klack" in den Lautsprechern. Daniel, wie ist denn deine Masseführung? Es gehen doch +12V und GND direkt über ein Kabel vom Netzteil zum Audioboard und versorgen dort die Verstärker, über einen 7809 die Audioregler, und über einen 7805 den lokalen Atmege, nicht wahr? Kommt dann zusätzlich noch ein GND über den Konnektor aufs Audioboard? Und wenn ja, wird das Konnektor-GND vom Netzteil-GND getrennt geführt, oder gibt es da eine Kopplung? Darüber hinaus sehe ich auf dem Audioboard noch ein seoarates AGND. Wo kommt das her, wie ist es geführt, und ist es an eines der beiden anderen GND (Netzteil-GND bzw. Konnektor-GND) angekoppelt, und wenn ja wie? LG, Sebastian
da ich den Post erst nach meinem Post gesehen habe hier noch die Antwort: Daniel D. schrieb: > Ich habe mir jetzt auch nochmal das datenblatt angesehen.... > > Ich habs vertauscht... Aber ähm.. 0.33 und 0.1 uf... Das sind doch 100nf > und 330nF.... > > Anbei noch nen Bild vom Datenblatt Ja aber das ist einfach zu wenig wenn die Speisung schon Störungen mitbringt :-( Sebastian schrieb: > Kommt dann zusätzlich noch ein GND über den Konnektor aufs Audioboard? > Und wenn ja, wird das Konnektor-GND vom Netzteil-GND getrennt geführt, > oder gibt es da eine Kopplung? obwohl ich das in deinem Schema auf K13 gefunden habe, ist die Antwort auf die frage auch interessant. Da stimme ich der Frage von Sebastian zu ;-) Wie wird der GND und AGND geführt, und Gekoppelt?
Patrick L. schrieb: > Ja aber das ist einfach zu wenig wenn die Speisung schon Störungen > mitbringt :-( Ok... Ich kann die ja Testweise als THT nehmen und mit an die Pins von den 100/330nF gehen, oder? Und im nächsten Rev dann einplanen. Patrick L. schrieb: > Wie wird der GND und AGND geführt, und Gekoppelt? Ich habe mal eine Zeichnung angefügt. Die Grüne Leitung ist die AGND Leitung.. Die beiden Jumper sind für die koppelung? kA.. Also der rechte Jumper verbindet AGND mit GND von der Platine... Der linke Jumper legt "AGND" von dem Connector auf die AGND Leitung. Der ist aber eigentlich nicht mehr zu beachten.... Ich hatte geplant.. das Audio mit über die Connector Leitung kommt (IDC Leitung) aber da gegen die Störungen des I2C Busses auf das Audio weiter daher ist das schon "weggeplant"... Also der rechte Jumper verbindet das AGND mit dem GND..
Michael M. schrieb: > EDIT > Hat der eine 7374 den zweiten 1000uF-Elko nicht verdient? War er böse? > Wie sieht die Stromversorgung aus? Da wollte ich noch drauf antworten... Also... Man hat mir gesagt... 1000uF pro 1A sollte man bei Audio nutzen... Zwei Stück mit max 6A macht 12A... 4 * 4700uF = 14800uF... Daher nur drei...
Daniel schrieb: > Ok... Ich kann die ja Testweise als THT nehmen und mit an die Pins von > den 100/330nF gehen, oder? Du hast doch schon SMD drauf oder? Dan pack ihn doch einfach als Piggyback mit drauf? habe ich auch schon zum Probieren gemacht.;-) Aber mach doch noch ein Ferrit drauf so was siehe Link: https://www.digikey.de/product-detail/de/murata-electronics/BLM18SG700TN1D/490-5224-1-ND/1948400?utm_adgroup=General&utm_source=google&utm_medium=cpc&utm_campaign=Smart%20Shopping_Product_Zombie%20SKUs&utm_term=&productid=1948400&gclid=EAIaIQobChMIxIT-wbfJ8QIVWud3Ch1AdABuEAQYAiABEgJEy_D_BwE Speisung unterbrechen und die Ferritperle wie sie Richtig heißt, über den entstandene Unterbruch löten Anstelle des Jumpers GND und AGND (Das ist wohl der K13 auf dem PCB mit AGND/GND beschriftet) kannst du ebenfalls so eine Ferritperle brutzeln ;-) dann sehen wir weiter ;-).... Wobei hmmm ne bringt nix da du die Filter des TDA auf GND gelegt hast :-( da saut es dann trotzdem, wird wahrscheinlich eher noch schlimmer :-(
Ja... Meinte ich ja.. Die Pins direkt an die Kontakte von dem smd Bauteil.. Was macht denn so eine perle?! Also meinste einfach die Leiterbahnen trennen... Lotstopp abkratzen.. Und dann da drüber löten?!
Daniel D. schrieb: > Also meinste einfach die Leiterbahnen > trennen... Lotstopp abkratzen.. Und dann da drüber löten? Jep , genau dass :-) Daniel D. schrieb: > Was macht denn so eine perle?! Sie Filtert Müll aus der Leitung. Je höher die Frequenz, des do Hochohmiger wird sie DC lässt sie fast "Ungebremst" Passieren
Daniel schrieb: >> Was sagt das DB zur Kühlung bzw. Wärmewiderstand? > > Also ja.. > > Das DB sagt 1.8C/W aber.. Ja.. das ist etwas hoch für mich Von Fischer Elektronik gibt es eine technische Erläuterung für die Kühlkörperberechnung;-). https://www.fischerelektronik.de/fileadmin/fischertemplates/download/Katalog/technischeerlaeuterungen_d.pdf
Daniel schrieb: > Ich habe mal eine Zeichnung angefügt. Die Grüne Leitung ist die AGND > Leitung.. > > Die beiden Jumper sind für die koppelung? kA.. Also der rechte Jumper > verbindet AGND mit GND von der Platine... > > Der linke Jumper legt "AGND" von dem Connector auf die AGND Leitung. Der > ist aber eigentlich nicht mehr zu beachten. Also ich finde keine offensichtliche Ursache für die PWM-Geräusche im Audioteil. Man hätte vielleicht Digital-GND, Analog-Signal-GND und Analog-Power-GND separat führen sollen. Und Digital-GND vielleicht gar nicht an Analog-Power-GND oder (schlimmer) Analog-Signal-GND ankoppeln sollen. Und Analog-Signal-GND über Spule und/oder Ferrit mit Analog-Power-GND verbinden sollen. Zur Zeit ist ja unschönerweise GND des Atmega und DIG-GN der beiden TDA7439 an Analog-Power-GND und nicht an Konnektor-GND. Und R1-R8, C3, C4, C19, C29, C30, C39 gehören wohl an Analog-Signal-GND und nicht an Analog-Power-GND. Laut Datenblatt des TDA7374B könnte man noch C46 und C54 auf 220uF vergrössern und so die supply voltage rejection bei 100Hz um 9dB erhöhen. Aber ob das ursächlich ist? Daniel, ist denn jetzt K8 offen oder geschlossen? Was mich wundert ist dass Daniel die Störungen nicht auf dem Oszilloskop sieht. Vielleicht bügelt er die weg sobald er die Masseklemme des Tastkopfs anklemmt? LG, Sebastian
Also.. fangen wir langsam an.. wenn ich es richtig verstanden habe.. kommen an die ganzen GND => AGNDs... Ausser an den DGND Pin, richtig? Also ausser PIN 20 kommt da überall AGND dran, korrekt?
Daniel D. schrieb: > Ausser an den DGND Pin, richtig? Also ausser PIN 20 kommt da > überall AGND dran, korrekt? Ja das siehst du am Schema welches ich 03.07.2021 21:58 gepostet habe, in der Beziehung sind die TDA743x alle gleich. Sebastian W. schrieb: > Was mich wundert ist dass Daniel die Störungen nicht auf dem Oszilloskop > sieht. Vielleicht bügelt er die weg sobald er die Masseklemme des > Tastkopfs anklemmt? Die Störung kommt nur bedingt direkt über die Speisung, Im Prinzip kann sie über jede Leitung kommen, den die TDA743x Serie verstärkt die Störungen die über die (B+M+T Filter) eingestreut werden, mit bis zu 45dB , siehe mein Post 03.07.2021 23:52 und je Höher die Frequenz, um so besser spricht sie über die Filter "C's" rein.
Ok.. ich würde das jetzt als erstes abändern und posten.. dann mal schauen wie es weiter geht... wenn ich schon dabei bin.. dieser ferrit... 1206? vll jemand eine bezeichnung? Dann noch etwas... An Treble, Middle und Bass sind ja Kondensatoren dran... Was ändert man wie wenn man diese ändert?
Daniel D. schrieb: > Also ausser PIN 20 kommt da überall AGND dran, korrekt? Patrick L. schrieb: >> Also ausser PIN 20 kommt da >> überall AGND dran, korrekt? > > Ja AGND und GND sind ja bis auf den Kontaktwiderstand von K13 fast identisch, das allein wird also wohl wenig bringen. Kommen die digitalen Störungen nicht eher über K8 auf AGND? LG, Sebastian
Sebastian schrieb: > AGND und GND sind ja bis auf den Kontaktwiderstand von K13 fast > identisch, das allein wird also wohl wenig bringen. Kommen die digitalen > Störungen nicht eher über K8 auf AGND? das sehe ich auch so, weshalb ich zum Test für die Audio Karte erst mal ein getrenntes NT nehmen würde.
Daniel D. schrieb: > An Treble, Middle und Bass sind ja Kondensatoren dran... Was ändert man > wie wenn man diese ändert? Das ist im Datenblatt des TDA7439 genau beschrieben, Grob gesagt die Filterkurve bzw das Filterverhalten. Daniel D. schrieb: > wenn ich schon dabei bin.. dieser ferrit... 1206? > vll jemand eine bezeichnung? Mouser-Nr. :710-742792621 Herst.- Nr.:742792621 Herst. :Wurth Elektronik Grösse ist aber 0603 Max Strom :550 mA Maximaler DC-Widerstand: 200 mOhms Scheinwiderstand (Impedanz): 140 Ohms
Ok.. Erst einmal vielen Dank.. Ich habe mich dazu entschlossen, das ganze komplett neu zu designen... Leiterbahnen umändern... Löschen und neu... Verschieben... Ne.. Denke heute abend kann ich den ersten pcb Entwurf präsentieren. Dann schaue ich direkt mal nach wo ich diesen ferrit bei RS finde. Gestern war noch ein bekannter da. Er hatte etwas merkwürdiges gemacht, er hat GND von dem Meanwell Netzteil auf Erde gelegt (an meiner Unterverteilung. (Er ist Elektriker) Also GND Meanwell => Kabel => Erde vom Haus Und die Störung war fast weg... Also sie war noch da, jedoch kaum noch zu hören. Er redete irgendwas noch nullung, klassische nullung, und ka was.. Jedenfalls entfernte er alles wieder ordnungsgemäß und sagte mir ich solle das hier mal erwähnen. Audio ist sehr anfällig und er kennt sich damit nicht aus. Was genau hat er da gemacht? Was hat er damit getestet? Ich habe es auch mit zwei Netzteilen versucht... Sobald die pwm läuft und die GNDs der Boards verbunden sind... Kommt dieses Geräusch...
Es ist im übrigen kein Unterschied ob K8 oder K11 geschlossen ist... Einer von beiden muss geschlossen sein sonst rauscht es einfach nur ganz leicht... Aber ob nun K8 oder K11 ist egal... Bei beiden die selben Symptome
Daniel D. schrieb: > Ich habe es auch mit zwei Netzteilen versucht... Sobald die pwm läuft > und die GNDs der Boards verbunden sind... Kommt dieses Geräusch... Wen du GND und erde NICHT verbunden hast, klemm die Masse des Oszilloskop auf Erde und prüf mit der Messspitze den GND und nachher den AGND ich denke dann wirst du den Übeltäter mit etwa 0.5mV oder mehr sehen. Denke daran bei 45dB Verstärkung ist das dann plötzlich ganz viel ;-) Wie ich schon geschrieben habe kommt die Störung nur Indirekt über die Speisung (das Störsignal ist nur auf einer der Speise-Leitungen vorhanden der gegenpol kann über Erde oder auch irgend eine Andere Leitung kommen) und wenn das mit der Erde das Signal dämpft, zeigt dass es auch nicht direkt vom PWM Modul kommt sondern vom Netzteil wo das PM Modul dran hängt. So mal die kurze Fern-Analyse der Aussage deines Elek.
Ok... ich teste das mal... Also.. Ich habe halt keine ahnung... Bisher habe ich mein Oszi so genutzt ?> Kroko an GND, Spitze an ATMega PIN => Auto gedrückt.. fertig... Ich habe ein Rigol DS1102E. Wenn ich dich richtig verstanden habe... Krokoklemme an Erde (also z.b. die Nase die an der SchukoDose raus guckt) Und die Messpitze an GND von der Audio Platine? oder PWM Platine? oder Power oder wo? Ok.. und dann? Auf was muss ich denn das Osziloskop einstellen? Kann ich dann ein Bild posten und ihr schaut euch das an?
Ja das meinte ich, Daniel D. schrieb: > Krokoklemme an Erde (also z.b. die Nase die an der SchukoDose raus > guckt) Als Beispiel ja, oder an eine andere Gelb/Grün Leitung. Im übrigen ist die Erde der Netzteile Geerdet? Im Falle von EMV Störungen wichtig wie Überspannung im Netz, Blitzschlag in näherer Umgebung, und nicht zuletzt Einspeisen deiner PWM ins Netz welches sich ev. bei Nachbars Radio wiederfindet ;-) Daniel D. schrieb: > Und die Messpitze an GND von der Audio Platine? oder PWM Platine? oder > Power oder wo? Zuerst an GND und schauen (Wahrscheinlich ist es dort) danach noch auf AGND. Du kannst es auch auf anderen Leitungen in deinem System versuchen da es sich offensichtlich Dynamisch überträgt, kann es überall sein.. Aber eben Vermutlich haubtsächlich auf deiner GND Leitung. Und ja wenn du das Bild postest schaue ich mir das natürlich an und gebe meinen "Senf" dazu ;-)
Wenn wir dann mal dein Audioprint Unempfindlich hingekriegt haben, Können wir uns mal noch der eigentlichen Ursache widmen, ich habe da, nach "nochmals alles ansehen, inklusive deiner Bilder" eine Verdacht.... Aber zuerst dein Audioteil mal Unempfindlich kriegen, sonst hast du dann wieder Probleme wen jemand etwas Unsauberes ans Netz hängt. (Staubsauger, Bohrmaschine, Föhn, usw.)
Ok.. Ich mache das jetzt gleich mal... Reicht dann wieder die "Auto" Taste? Ich kenne mich null damit aus... :( Ähm... ja also Erde ist überall angeschlossen... Weil du gerade Blitze sagst g Also.. Es ist mal ein Gewitter gewesen.. da war ich hier im Bau... Und da wurde ich sogar ein paar mal vom Blitz getroffen.. Wärend des Gewitters habe ich dann doch lieber Gips geschnitten, gespachtelt usw anstatt an den Leitungen zu fummeln, denn... In dem moment.. wo das Haus vom Blitz getroffen wurde blitzten alle Lampen einfach auf.. also sie dimmten auf und wieder ab... Wie ein kurzer "Stromimpuls"... Es ist keine Sicherung geflogen.. Keine Lampe kaputt.. Kein ATMega ausgefallen (nur alle starteten neu, Watchdog).. aber es gab KEINE Schaden und auch KEIN "Ausfall"... Aber.. Warum haben alle Lampen einmal aufgeleuchtet beim Blitztreffer?
Da ich gerade keine Erde in der Nähe für die Messsonde habe... Kann ich von der SchukoDose Erde nen Kabel ziehen und die Kroko da dran hängen? Oder geht das wegen der Kabellänge nicht?
Doch das Geht :-) Und das Rigol sollte das Störsignal auch mit [Auto Setup] finden wenn du es Hörst;-)
So.. Hier mal ein paar Bilder.... Blau ist Audio GND Gelb ist GND (PWM Platine) Und ein Video.... https://streamable.com/nqoby7 Wie gesagt.. Auto.. Ich habe kA was ich da wie wo einstellen muss...
Daniel D. schrieb: > Gelb ist GND (PWM Platine) Das ist wirklich so?!? Ohh man da musst du aber einiges Filtern!! das Ssignal gegenüber der Erde gemessen? Das sind ja nicht mal mehr mV das sind ja schon V! War da PWM im Betrieb und viel LED's Leuhteten? Kannst du das Signal zum vergleich mal ohne PWM Board noch messen und Posten (gleich messen wie in DSC_1068.JPG) Danke... Das bestätigt meinen Verdacht :-( Hörst du den "Brumm" den man da seiht aus dem Lautsprecher?
Ähm... Ja.. Aber wo soll ich die andere Sonde anschließen wenn das pwm Board weg ist? Wo siehst du da nen brummen?! Ich höre die ganze Zeit den Strom.. Ganz leise... Hörst sich ganz leise so an wie neben nem stromhaus... Selbst wenn die TDAs Mute sind...
Patrick L. schrieb: > War da PWM im Betrieb und viel LED's Leuhteten? Ähm... ne.. Das PWM Board war zwar angeschlossen. Aber alle Lampen waren aus. Und ohne das Board... Komplett abgeklemmt.. sieht es genau so aus.
Ähm... Ich glaube... Da war was falsch eingestellt.... Siehe Bilder
Also den Brumm hast garantiert drauf das sieht mann, aber.... Wenn der PWM in Betrieb ist müssten da auf den Zerquetschten 50Hz Sinus ja das PWM Signal sichtbar sein? Könntest du Bitte bitte dass mal Messen (Wie gehabt gleich angeschlossen wie bei DSC_1068.JPG gleiche Einstellung damit man auch mal den Störefried sieht ;-)
Ja.. Ich versuche mal die PWM irgendwie einzufangen g... Ähm.. Ich habe jetzt mal einfach alles abgemacht... Und NUR das Meanwell gegen Ende gemessen... Das sieht 1 zu 1 genau so aus.. wie an der Schaltung... Potentialausgleich?
Also... Ich kriege die PWM nicht angezeigt... Da ändert sich nichts.....
Daniel D. schrieb: > Potentialausgleich? Fehlende Erdung auf der Gesamten Linie! Hast du kein einziges Print geerdet bei >10V AC Brumm ist dass meine Befürchtung! Nun gut, Dank dem hat man festgestellt, das dein PWM Board mit dem Netzteil zusammen das ganze Netz versaut (Sorry das harte Wort, ist nicht böse gemeint). ohne dein Audioproblem hätte wohl die ganze Schaltung einfach weiter als "Netzstörsender" weitergemacht ;-) Im großen und ganzen sehe ich 3 Baustellen (neben deiner Mechanischen Arbeit) Aber nun mal Stepp bei Stepp. 1.) Audioplatiene unempfindlich machen. 2.) PWM Board "Sauber" kriegen 3.) Schaltung sauber Erden Also "Wir" haben nochh einiges zu tun ...LOL....
Ähm... Weil wir nun von "Erde" reden... Soweit ich "weiss"... befindet sich hier eine "klassische Nullung"... Ich sprach das ja oben schon einmal an... Erdung... Ja... hhmm... soweit ich weiss... gibt es keine... Das BJ ist hier schon älter... und ja... Bestandsschutz und Co...
Daniel D. schrieb: > Ich kriege die PWM nicht angezeigt Wenn mann sie Hört muss man sie auch Sehen können :-) die frage ist nur wie und wo .. Nimm die Einstellung von DSC_1063.JPG so das du ein 50Hz Quetschsinuss siehst dann müsste auf diesem Aufmoduliert das PWM Geschwafel sichtbar sein
Nein... Nichts zu machen... Ich kriege das PWM signal nicht angezeigt.. da ändert sich nichts :(
Also wenn du es "Hörst", müsste das etwa so auf deinem Scope aussehen. Siehe Bild
Daniel D. schrieb: > Ich kriege da nichts angezeigt... Danke für das Video... Ohhh doch und zwar mit etwa 2mV PP. Nur ist natürlich das Scope auf den 50Hz Fixiert, aber wenn man das Video beobachtet (Auf dem Foto sieht man das Nicht) dann sieht mann ein klaren Jitter wenn jetzt der Ton noch da wäre könnte man dass sogar Synchronisieren. Zum glück ist das Signal kleiner als ich befürchtet hatte, (angenommen ca 100mV, Festgestellt etwa 2mV) Es gibt sicher Punkte wo das Signal größer ist ;-) Leg mal die Kurven übereinander, 1x Mit PWM Ein und einmal Ohne PWM.
Ich sehe da iwie nix -.- :( Nunja... was sagt mir das ganze denn jetzt!? :(
Daniel D. schrieb: > was sagt mir das ganze denn jetzt!? :( 1.) Audioplatiene unempfindlich machen. 2.) PWM Board "Sauber" kriegen 3.) Schaltung sauber Erden genau dass ;-) zu 1.) GND und AGND sauber trennen (So wie man das auf meinem Bild aus Post [03.07.2021 22:20] sieht wen du nichts mehr hörst ist die Platine unempfindlich. 2.) PWM Board bringt mehr Rippel als die Caps darauf zur Verfügung stellen, Weshalb sich die Störung übers Netzgerät fortpflanzt 3.) Die ERDE sollte mindestens über eine Softerde verbunden werden. Jedes Netzteil muss geerdet sein Wenn mann dass in der Reihenfolge macht, wirst du lange Freude an deiner Anlage haben. ;-)
Patrick L. schrieb: > zu 1.) > GND und AGND sauber trennen (So wie man das auf meinem Bikd aus Post > [03.07.2021 22:20] sieht wen du nichts mehr hörst ist die Platiene > unempfindlich. Hatten wir ja schon oben... Ich werde mal einen "testaufbau" nachher zusammenlöten und testen bevor ich neue boards bestelle... Ich habe da schon eine Idee... Ich kann doch die ganzen Kondensatoren die an AGND kommen testweise "hinstellen"... so das der GND Kontakt oben ist... Dann diese mit brücken verbinden und dann AGND... als TESTaufbau... Patrick L. schrieb: > 2.) PWM Board bringt mehr Rippel als die Caps darauf zur Verfügung > stellen, Weshalb sich die Störung übers Netzgerät fortpflanzt Jeder Ausgang hat einen eigenen 100nF... Zudem 4 je 100uF... Das sind also zuwenig... Mehr drauf? Patrick L. schrieb: > 3.) Die ERDE sollte mindestens über eine Softerde verbunden werden. > Jedes Netzteil muss geerdet sein Das ganze ist ja nur ein EINEM Netzteil.. Und das Netzteil ist an Erde angeschlossen... Was soll denn da noch wie wo geerdet werden?
Daniel D. schrieb: > Jeder Ausgang hat einen eigenen 100nF... Zudem 4 je 100uF... > > Das sind also zuwenig... Mehr drauf? Wieviel mA brauchen alle PWM? wie Groß ist die Gesamtlast? Wie viel Energy erzeugt der PWM auf der Speisung? Das sind die Fakten die Vorgeben wie Groß der Kondensator Eingangseitig ist (Speisung) Wie fiel Watt ziehen die LED's am PWM und mit was für einer Frequenz? Das ergibt wie Groß der Kondensator an den PWM Ausgängen ist, wobei man dort einiges an Gewinn hohlen kann, wenn der PWM über eine Stromspeicher-Drossel, das Analoge Signal macht! die Kondensatoren können einiges kleiner ausfallen. Wird dein PWM Signal mit Open Colector erzeugt, brauchst du auch noch eine Diode vor der Drossel, damit der in der Drossel gespeicherte Strohm auch genutzt werden kann. (Banal gesagt funktioniert so ein StepDown-Converter) Ja ich wiss viel Grundlagen Blabla aber du willst ja auch was Lernen dabei oder ?
Hehe... Ja das aufjedenfall... Also, ich versuche es mal zu beantworten wie ich kann.. Also Patrick L. schrieb: > Wieviel mA brauchen alle PWM? wie Groß ist die Gesamtlast? > Wie viel Energy erzeugt der PWM auf der Speisung? Angeschlossen sind 14 x 12V 1,8W Leds... also 0,15mA mal 14 macht also 2,1A richtig!? Die PWM läuft mit einer Frequenz von 100Hz ATMega PIN => 1k R => BC817 => out.. und da dann eben nochmal der 100nF Und noch etwas... AGND => GND... wird das denn überhaupt verbunden oder bleibt der Jumper offen?
Daniel D. schrieb: > Angeschlossen sind 14 x 12V 1,8W Leds... also 0,15mA mal 14 macht also > 2,1A richtig!? Also sagen wir mal im dümmsten Fall "Worst Case" erzeugt der PWM Teil eine Last von 2,1A mit 100Hz ?!? das ist eine Menge "Zunder" und das Flimmert nicht mit nur 100Hz?!? Nach Faustregel brauchst du also etwa 1500uF pro 1A bei 100Hz ;-) Dan sieht so aus als wären die Kondensatoren Speiseseitig "etwas" zu klein ;-) Bei den PWM Ausgängen kann man das auch grob so rechnen also PWM 100Hz Last pro Kanal 150mA = 1500uF pro 1A= 1500uF/(1A/150mA)=225uF ok dann wäre das Ausgangssignal sehr glatt also etwas übertrieben aber bei 100Hz?
Daniel D. schrieb: > Und noch etwas... AGND => GND... wird das denn überhaupt verbunden oder > bleibt der Jumper offen? Eigentlich sollte das mit einer Feritperle oder Drossel verbunden werden und die Einspeisung des Analogsignals nicht über GND sondern AGND geschehen ;-)
Ja.. Ich meine ja, ich nehme nun ein Gerät... Handy, Raspberry, Notebook, egal.. Ich nehme ein Gerät.. Klinkenstecker rein... Dann habe ich am anderen Ende (R GND L) GND kommt an AGND. R an R, L an L. War es das dann?
Wenn dem nämlich so ist... Habe ich gerade den nächsten Fehler gefunden.... Ich habe bei meinem Display Board (was auf einem Raspberry gesteckt wird) einen PCM5100A... das klappt auch.. so "einigermaßen".. allerdings mit störungen... Warum kann ich mir jetzt denken... Ich habe das AGND vom PCM5100 auf GND der Platine gelegt... Ich muss als vom PCM5100 R, L und AGND auf meine Platine führen.. Richtig? Dann muss ich die Platine bearbeiten duck siehe Anhang
Daniel D. schrieb: > Ich muss als vom PCM5100 R, L und AGND auf meine Platine führen.. > Richtig? Der Kandidat hat 100 Punkte ;-) und du hast gesehen dass der auch ein separates AVDD hat? das sollte man auch nicht mit DVDD usw. zusammenlegen ;-) Betrachte dazu die AppNote auf Seite 26 vom Datasheet. Das ist halt bei Salamithread kriegt man auch nur Scheibchenweise Lösungen ...LOL...
Sooo.. Ich habe mich dann mal dran gemacht...
Daniel D. schrieb: > Sooo.. Ich habe mich dann mal dran gemacht... Und? Brum Quitsch görk...? Oder hast du jetzt mehr Ruhe ? Wobei sind da ein paar Pins des TDA7439 in der Luft? sieht im Bild so aus?
Ne... Das sieht wegen den blöden zinn so aus.. ich versuche es mal schöner :) Ähm.. Ja.. Freundin mekkert schon... Kann ich leider erst morgen früh testen und rückmeldung geben :(
Also... Vorhat hatte ich ja wenigstens noch Sound... aber jetzt... Oh gott oh gott... Das ist ja Grausam...
Daniel D. schrieb: > Also... Vorhat hatte ich ja wenigstens noch Sound... aber jetzt... > Oh > gott oh gott... > > Das ist ja Grausam... Jetzt hast du wohl eine "Brumm-Schlaufe" oder tippe ich richtig?
es kommt so gut wie garkein ton... und das nur durchgehend und komplett kratzig.. komplett.... aber ich habe kein zweiten handy.. kann nicht audi und filmen.... kriege gerade zuviel...
Daniel D. schrieb: > es kommt so gut wie garkein ton... und das nur durchgehend und > komplett > kratzig.. komplett.... aber ich habe kein zweiten handy.. kann nicht > audi und filmen.... kriege gerade zuviel... Ich weiß du möchtest gerne alles selber machen aber ich weiß nicht recht bei den Bilder deines Audioboards ob das mit der GND "Antenne" so gut kommt, und ob da nicht doch das eine oder andere Signal falsch läuft ?1? Soll ich dir das Print mal mit meinen Audioanalyser durchmessen? Da ich eine Abteilung hab die Synthis und Keyboards und anderes Audioequipment herstellt bin ich da voll ausgerüstet ;-)
Wäre natürlich nett :) Dann brauchst aber eines der PCBs, oder? Habe nen Video hinbekommen.. Also wie gesagt.. vorher hatte ich wenigstens "Sound"... Hör mal jetzt... https://streamable.com/pucz88
Daniel D. schrieb: > Dann brauchst aber eines der PCBs, oder? Ja "Fernmessen" geht leider nicht :-) Daniel D. schrieb: > Also wie gesagt.. vorher hatte ich wenigstens "Sound"... Hör mal > jetzt... AUTSCH.. das hört sich nach 90% DC Anteil an, da klipp't was ganz gewaltig....
Und das heisst??? Ich verstehe die Fachwörter doch nicht...
Daniel D. schrieb: > aber ich habe kein zweiten handy.. kann nicht > audi und filmen.... Wie? Das schafft dein "Multifunktions-Scheibenwischer" etwa nicht? :-D Ich hatte dir weiter oben empfohlen, kurz mal einen kleinen Test-Generator mit einstellbarer Ausgangsspannung zu bauen. Der braucht nur einen Transistor und ein paar Rs und Cs... Damit könntest du die analogen Teile komplett von A bis Z durchtesten. Das Angebot von Patrick ist zwar nobel, jedoch der Aufwand ist nicht wirklich nötig, um einen popeligen Audio-Verstärker zu Laufen zu bringen. ;)
Ja... kann sein... mag sein... Ist ja super :) Naja.. Ich denke... Ich sende dir das PCB mal zu @ Patrick... Ich gebe damit offiziell auf... Alles, einfach alles funktioniert super... Bis auf den sch*** Audioteil... Und es ist ja auch nicht so.. als würde ich den Audioteil erst seit ein paar Tagen behandeln... Ich hänge da schon einige Wochen dran... Auf hunderte Sachen habe ich gehört.. Hunderte Sachen habe ich gemacht.. Neu gelötet... Steckbrett... hunderte PCBs entworfen... ja... HUNDERTE Und wie oft man mir gesagt hat so und so und dann geht das... Komischerweise... am Ende stellt sich immer herraus... => Ich mach nur digital... Deswegen ist analog kacke... und und und.. <= um nur ein paar aufzuzählen.... Komischerweise weiss auch jeder wies geht... Aber dann ist Audio wohl doch wieder ein Hexenwerk... Dann wird es wohl doch nen Ali oder Patrick PCB... Muss mir dann nur nen "Connector" an mein System basteln... und bin fertig damit... Alles Audiophile Profis hier... Alle... weiss ja jeder wie es hier geht... Wenn ich mir aber die letzten Postings ansehe... Danke @ Patrick
Und... Auch ich will mal "guru" spielen... Ein Audioverstärker kann höchsten funktionieren... Beine hat er nicht... laufen wird daher schwer ;)
Es wird DEIN Board sein ;-) ich bau dir kein Neues ich mache nur den "Audioweg Frei" ;-) Ich weiss Audio schreibt sich leicht, und siht auch immer wie "Na das geht schon" aber in Wirklichkeit, sobald mann mit Filter arbeitet und die TDA743x sind nun mal sehr Emfindlich, hat man sofort probleme, weil es ja eigentlich "Zwitter" sind halb Digital halb Analog und die Mischung macht das ganze nicht wirklich einfacher. Aber @Daniel D Daniel D. schrieb: > Ich gebe damit offiziell auf... solltest du trotzdem nicht. Auch ich habe Wochen investiert, biss ich mich mit all den Eigenheiten, vor allem den des von mir verwendeten TDA7430, zurecht gefunden hab. Der TDA7430 hat noch mehr Futures die nicht gerade mal so 0815 sind. aber mittlerweile kenne ich die ganze Serie dieser Dinger und hab sie sogar richtig "Lieb" gewonnen, weil sie ein sehr gutes Audioperformance gegenüber DSP's haben und wenn man sie mal im Griff hat, sind sei auch einfach im Handling. Hey Daniel D "Wir schaffen das" ;-)
Naja.. es ist ja nicht so.. als ob ich es nicht "kann"... wie ja hier "durch die blume" erwähnt.. Also hier mal ein Video ;) https://streamable.com/bt4dcx So.. ICH kann SEHR WOHL einen ... "popeligen Verstärker" bauen... Sogar UART und I2C... Siehe Video... OHNE Probleme... Ja... Ich habe... vorher mal den PT2322 versucht (will ich immernoch wegen 5CH)... aber die TDAs... ja.. sind echt für "dumm dumm" und für profis.. also für so leute wie mich.. ich finde die dinger genial :) Wenn die "störungen" weg wären.... Ich kriege echt das kotzen... Wirklich...
Also.... Komischerweise... wenn ich AGND und DGND verbinde... Klingt es wie es soll... Aber wenn ich AGND und DGND nicht verbinde.... Geht es nicht....
Video kommt gleich.... Es funktioniert... Ich werde wahnsinnig.. es funktioniert xD Das ist der hammer :)
An welcher Hochschule bist Du? Irgendwo im Norden NRWs? Frag nur aus Interesse, da mir diese Art von Projekt und der verwendeten HW bekannt vorkommen.
Daniel D. schrieb: > Es funktioniert... Ich werde wahnsinnig.. es funktioniert xD Super Daumen Hoch :-) Und wo lag das Problem? Drossel zwischen AGND und GND vergessen? oder nicht Verbunden?
Ja.. AGND und GND nicht verbunden... Ich habe jetzt ein Jumperkabel genommen... Sieht man glabe ich auf dem Video auch.. und schon war der sound da.. habe aber ein "ganz ganz" leichtes brummen.. hört man nur OHNE Audiosignal.. wirklich ganz ganz leise.. kann es nichtmals aufnehmen so leise... Versuchte es dann mit einem wiederstand zu verbinden.. das ging nicht.. jetzt sagst du was von drossel... wie wo was habe ich da übersehen/überlesen!? Erzähl mir mal bitte mehr dazu :)
Daniel D. schrieb: > habe aber ein "ganz ganz" leichtes brummen.. hört man nur OHNE > Audiosignal.. wirklich ganz ganz leise.. kann es nichtmals aufnehmen so > leise... mach mal die Eingänge etwas nieder ohmiger. Z.B 47k gegen Gnd. Original ist das 100K vom TDA, das kommt mir etwas hochohmig vor
Thomas Z. schrieb: > mach mal die Eingänge etwas nieder ohmiger. Z.B 47k gegen Gnd. Original > ist das 100K vom TDA, das kommt mir etwas hochohmig vor Das verstehe ich jetzt nicht ganz? Wie die Eingang? Also du meinst nach dem 470uF einen 47k gegen GND?
hinter den 470nF (nicht uF) jeweils 47k gegen (A)Gnd. Das ergibt dann 100K||47K wobei die 100K im Chip sind
Thomas Z. schrieb: > hinter den 470nF (nicht uF) jeweils 47k gegen (A)Gnd. Das ergibt dann > 100K||47K wobei die 100K im Chip sind Hmm ...Nein das brauchen die TDA743x Nicht da sie ein programmierbaren Attenuator am Eingang haben, Damit bringt man nur wieder mehr Fremdsignale rein bzw DC. Der Interne 100k hängt an einem REF0-GND der ein mittelGND zwischen AVCC und AVSS generiert. Dafür haben die extra eine interne Supply, womit sie alle REF Spannungen erzeugen. Daniel D. schrieb: > Versuchte es dann mit einem wiederstand zu verbinden.. das ging nicht.. > jetzt sagst du was von drossel... > > wie wo was habe ich da übersehen/überlesen!? Erzähl mir mal bitte mehr > dazu :) Ich habe dir seeeehhhhr viel weiter oben im Ablauf mal ein Link zu Würth-Ferritperlen gepostet, die sollten zwischen GND und AGND rein ;-) das ging wohl irgend wie Unter ;-) Deshalb hattest du sehr viel DC Anteil im Signal, und das ergab dan das gekraxel. Ein Widerstand beim Eingang des TDA743x ist aus dem selben Grund ungesund, er schleust wieder DC ein und das mag der TDA743x nicht ;-)
Patrick L. schrieb: > Ich habe dir seeeehhhhr viel weiter oben im Ablauf mal ein Link zu > Würth-Ferritperlen gepostet, die sollten zwischen GND und AGND rein ;-) > > das ging wohl irgend wie Unter ;-) Nee.. Hab nur gerade keine da.. aber so.. so werde ich die Verbindung im neuen PCB einplanen... Also.. Ich bin echt überrascht.. Zwar ein Riesen Kühlkörper... Aber ja.. es geht :) Wenn ich jedoch voll aufdrehe ... ähm... ja... Dann machen die Lampen nicht mehr mit g Also so ab 60-70% fangen die Lampen an zu flackern g... Was macht man dagegen?!
Daniel D. schrieb: > Was macht man dagegen?! Auf dem PWM Print die Caps mächtig vergrößern, den die reichen bei weitem nicht ;-) das habe ich auch irgend wo oben schon mal mit "Faustregel" vorgerechnet ;-) Auch auf dem Audioprint kann man die Caps nochmals nachrechnen, denk daran der TDA den du dort als Endverstärker verwendest, hat ein Bootstrap das heißt der Stromverbrauch steigt um ca 1 1/2 an, vor allem im Bass wo deine verbauten Speaker so ziemlich Hungrig sind :-)
Woher weisst du jetzt schon wieder welche Lautsprecher ich verbaut habe? Ja.. aber.. das sind die ersten (also in der Decke) die ich habe.. die ich mal DREHEN kann.. An einem originalen von Harman Kardon.. oder jetzt an den TDAs... beim Bass knicken Sie iwann ein... Aber.. da ich ja eh einiges umplanen muss... (und ich so oder so nen eigenen bass mit 4 TDA7293 bridged habe (selber gebaut.. nicht optimal.. aber wird noch :) ) ... Dachte ich... das ich da noch nen Low und Tiefpass mache.. Tiefpass geht dann z.b. zum Sub Amp also ne art SubOut und nur alles ab.. geht in die TDAs.. aber da muss ich mich noch einlesen... Darf ich dich.. da es ja jetzt klappt.. Und ich ja dann nach den änderungen noch auf die neues PCBs warten muss... Noch etwas mit Audio qualen?! Darf / kann ich dir das Board den trotzdem zusenden? Dann siehste es live.. und kannst mir ja noch Tips geben :)
Daniel D. schrieb: > Woher weisst du jetzt schon wieder welche Lautsprecher ich verbaut habe? Wissen? Nein, aber Hören und sehen ;-) Ich habe seit 1974 mit Audio zu tun, ja ich habe unzählige Audioanlagen gebaut, auch unzählige Orgeln, Synthesizer, Keyboards. und und und, ich bin FEAM mit Leib und Seele ;-) Nein die Bilder von deinen Aussparungen für die Decke und das Gehörte Audio sagen, es besteht ein "Basskurzschluss" und der zieht dir die armen TDA7293 so richtig in die PMPO Spitze, das hört man,(und fühlt man sie werden Heiß) ;-) damit braucht der Verstärker gut 30 x so viel Dampf wie eigentlich nötig, und dass bringt dir dein 12V Netz, so richtig ins schwitzen! Daniel D. schrieb: > Darf / kann ich dir das Board den trotzdem zusenden? Dann siehste es > live.. und kannst mir ja noch Tips geben :) Sicher habe es dir ja Angeboten ;-) (Addy folgt per PN) Nachtrag: Eine Frage habe ich noch, weshalb hast du 2 TDA7439 verbaut wenn du das mit einem TDA7430 machen hättest können und dazu noch mehr Futures dabei gehabt hättest? (Es gäbe noch andere aus der Serie die noch mehr Möglichkeiten haben aber dass ist dann auch aufwendiger in der Programmierung :-)
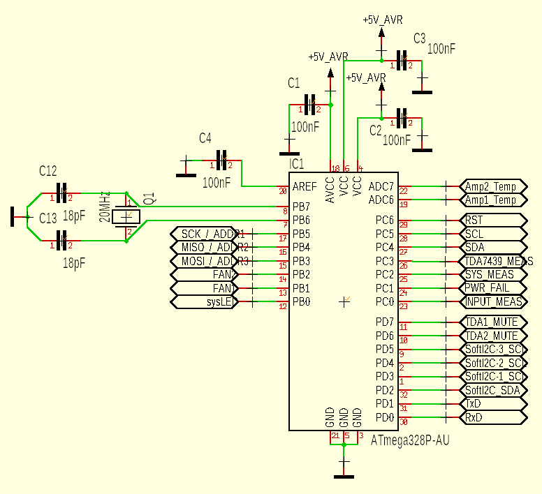
Patrick L. schrieb: > Nachtrag: > Eine Frage habe ich noch, weshalb hast du 2 TDA7439 verbaut wenn du das > mit einem TDA7430 machen hättest können und dazu noch mehr Futures dabei > gehabt hättest? (Es gäbe noch andere aus der Serie die noch mehr > Möglichkeiten haben aber dass ist dann auch aufwendiger in der > Programmierung :-) Habe ich jetzt erst gelesen... Also.. ja.. ich bin auf diesen Baustein aus zufall gestoßen und war begeistert. Da ich als Gewerbetreibender eh ständig bei RS kaufe, und der vorhanden war.. hab ich ihn gleich auf Masse gekauft.. Bin ja auf eigentlich zufrieden mit dem Chip "Never touch a running system".. Ich kriege ihn betrieben (das ist jetzt erstmalig weil analog und digital).. aber bin glücklich damit... also.. nutze ich ihn :) Ebenso mit meinen Megas.. Ich habe etliche ATMgea128A und ATMega328p hier... (Industrieverpackungen, diese Schwarzen Plastik dinger mit je 150 Stk)... Joa.. also auch für eine 4 PIN I/O sache.. nehme ich den... weil 1. hab ich den ohne ende da... 2. hat bisher alles geklappt wo ich mit nem anderen (2560 z.b.) probleme hatte... Also bleibe ich den teilen treu.. mit denen ich klar komme... Jetzt.. aber wie versprochen... Das erste "Update"... also ein "ändern" hätte nichts gebracht.. Und da ich noch die ein oder andere Änderung eingeplant habe... wirds es also komplett neu entwickelt... vielleicht haben hier ja welche lust mit zu machen :) Aber bitte zum Thema entsprechend... Also... Zunächst habe ich von ATMega128A auf den ATMega328p gewechselt.. Die PINs reichen genau aus wie man sieht :) Kurze Erläuterungen: SCK/MISO/MOSI sind auch gleichzeitig die I2C Adresspins (für mein System benötigt) FAN2 & FAN1 => PWM für Lüfter sysLED => StatusLED.. für mein System benötigt Amp2 Temp & Amp1 Temp => Thermistoren für die Kühlkörper zum auswerten der TDA Temperaturen und steuern der Lüfter PWMs. RST, SCL & SDA sollten klar sein TDA7439_MEAS => ADC V Messung (9V Versorgung) SYS_MEAS => ADC V Messung (5V Versorung) PWR_FAIL => Brown-Out Detection (Speichern EEPROM) INPUT_MEAS => ADC Messung (Power) TDA1_MUTE & TDA2_MUTE => sollte klar sein... TxD & RxD => Sollte klar sein SoftI2C_SDA => Software I2C SDA SoftI2C_1_SCL => I2C für TDA7439 Nr. 1 SoftI2C_2_SCL => I2C für TDA7439 Nr. 2 SoftI2C_3_SCL => I2C für Debug (ich habe einen kleinen Debugadapter für mein System mit einem SSD1603 Display).. Das kann ich aufstecken und es zeigt mir die Daten an... nützlich unter der Decke wenn man mit dem Notebook und UART Kabel nicht so fummeln kann oder das ich mir die Daten ausgeben kann ich von meinem UART => Uart ans Mainboard sende.. so habe ich eben nen "Debug Display"... Ja.. das ganze dann auf einem ATMgea328p mit 20Mhz Quarz. Zu dem... warum zwei TDA7439... Ja also.. es ist ja so.. das ich das ganze an meinem System habe... Wie man sieht.. Display etc pp... Nun soll man später durch die "Räume" Sprechen können oder aber auch Sprachausgaben des Systems sollen erfolgen. Wenn man jetzt nur ein Board.. und nicht so wie ich mehrere dadran hat... kann ich für die Sprachausgabe z.b. TDA1 Leiser machen.. TDA2 auf den "Sprachinput" stellen.. Sprachausgabe verarbeiten.. und wieder zurück... Ohne die Musik komplett zuzuschalten o.ä. ich hoffe man versteht was ich wie meine :) Achja.. Und das ganze hat auch nun eine Sicherung :) Habe ich es richtig gemacht? Wen man es verpolt leitet die Diode und löst durch den Kurzschluss die Sicherung aus, korrekt?
Bitte melde dich an um einen Beitrag zu schreiben. Anmeldung ist kostenlos und dauert nur eine Minute.
Bestehender Account
Schon ein Account bei Google/GoogleMail? Keine Anmeldung erforderlich!
Mit Google-Account einloggen
Mit Google-Account einloggen
Noch kein Account? Hier anmelden.

























































