Hey, Ich nütze die folgende Komparator-Schaltung. Sobald ich eine Spannung an REF anlege, bricht die Spannung an In- zusammen und liegt auf GND… Jemand eine Ahnung wo mein Fehler liegen könnte? Die Spannung an In- kommt aus einem Präzisionsgleichrichter, aufgebaut mit einem LT1014DN. Betrieben wird die Schaltung mit +-15 V
Gibts auch einen kompletten Schaltplan ? Oder ist der PGR3OUT2 völlig unabhängig von der Schaltung ?
V+ nicht mit 15V verbunden, sondern OUT?
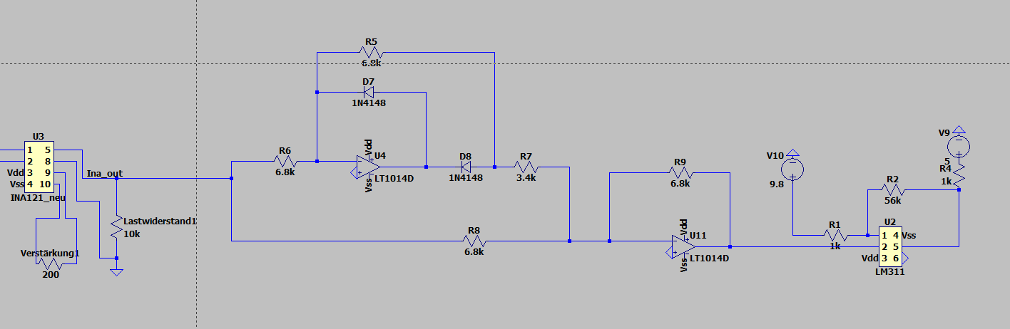
Daniel F. schrieb: > V+ nicht mit 15V verbunden, sondern OUT? Nein, das täuscht auf dem Bild, die Beschriftung ist da falsch positioniert. Anbei ein Bild der gesamten Schaltung
Hast du denn einen LM311 in der Realität oder arbeitest du in einer SPICE-Simulation? Bei einem echten LM311 ist Pin 1 der Emitter-Ausgang und BAL und BAL/STRB müssen über Widerstände angebunden werden. Ich weiß gerade nicht mehr welche Effekte man genau erzielte, wenn man es mal anders verdrahtet. Gruß Daniel
Was passiert, wenn du die Eingänge BALANCE und STROBE offen läßt? Im Datenblatt finde ich auf die Schnelle keine Stelle, bei der STROBE hart auf +15V geklemmt wird: https://www.ti.com/lit/ds/symlink/lm311.pdf
Sascha S. schrieb: > Ich nütze die folgende Komparator-Schaltung. Sobald ich eine Spannung an > REF anlege, bricht die Spannung an In- zusammen und liegt auf GND… > Jemand eine Ahnung wo mein Fehler liegen könnte? Zeichne mal einen Schaltplan mit vernünftigen Symbolen und sortiere die Beschriftung. Dieses Wirrwarr mag man sich nun wirklich nicht antun. Wieso bricht die Spannung am invertierenden Eingang zusammen? Passiert das auch, wenn du dort über einen 10kΩ Widerstand eine Spannung anlegst? C9 und C11 sind im Schaltplan nicht angeschlossen. Das dürfte an der Funktion allerdings nichts ändern. Im Layout dürfte einiges in der Luft hängen, wenn das dem Schaltplan entspricht.
Sascha S. schrieb: > F8CA0ABE-0927-43A9-99F4-F893303D6759.png Die gelben Kästchen machen den Plan nicht lesbarer.
Sascha S. schrieb: > Ich nütze die folgende Komparator-Schaltung. Sobald ich eine Spannung an > REF anlege, ... Ich würde mal die BALANCE Pins offen lassen.
Wolfgang schrieb: > Wieso bricht die Spannung am invertierenden Eingang zusammen? > Passiert das auch, wenn du dort über einen 10kΩ Widerstand eine Spannung > anlegst? > > C9 und C11 sind im Schaltplan nicht angeschlossen. Das dürfte an der > Funktion allerdings nichts ändern. Im Layout dürfte einiges in der Luft > hängen, wenn das dem Schaltplan entspricht. Die Kondensatoren sind verbunden, sowohl im Schaltplan, als auch im Layout und auf dem fertigen Board. In unsrer Uralt Eagle Version wird es leider nicht vernünftig angezeigt. Warum die Spannung zusammen bricht, verstehe ich auch nicht. Sie bricht auch mit einer externen Spannungsquelle und 10k Widerstand zusammen, und auch wenn ich sie mit einem DAQ vorgebe… Daniel F. schrieb: > Hast du denn einen LM311 in der Realität oder arbeitest du in einer > SPICE-Simulation? > > Bei einem echten LM311 ist Pin 1 der Emitter-Ausgang und BAL und > BAL/STRB müssen über Widerstände angebunden werden. > Ich weiß gerade nicht mehr welche Effekte man genau erzielte, wenn man > es mal anders verdrahtet. > > Gruß > Daniel Ich hatte es erst in Spice modelliert (ich weiß dass das modell nicht die selbe Pin-Belegung wie der reale IC hat), und dann aufgebaut. Ich hatte die Pins 5 und 6 zuerst offen, aber um eine höhere Flankensteilheit zu erreichen habe ich sie mit +15V verbunden (siege Fig. 3 im Datasheet). Übrigens kein Unterschied, die Spannung an In- bricht immer zusammen…
Und einen neuen Baustein hast du auch schon probiert? Bricht das Signal zusammen egal ob positiv oder negativ gegenüber Masse ?
Thomas W. schrieb: > Und einen neuen Baustein hast du auch schon probiert? > Bricht das Signal zusammen egal ob positiv oder negativ gegenüber Masse > ? Klar, 3 verschiedene getestet… Hab gestern noch 3 Stunden den Fehler gesucht und nichts gefunden. Hab jetzt heute Morgen das ganze einfach neu aufgebaut, und siehe da, es Läuft wie es soll… Ich versteh immer noch nicht woran es lag, hatte keinen Schluss gefunden, alle Potentiale mehrfach überprüft und die IC‘s alle gewechselt. Aber da die neue Schaltung jetzt läuft, ist es mir vorerst auch egal. Wenn ich irgendwann mal wieder Zeit habe, werde ich mich mit frischer Motivation ran setzen.
Bitte melde dich an um einen Beitrag zu schreiben. Anmeldung ist kostenlos und dauert nur eine Minute.
Bestehender Account
Schon ein Account bei Google/GoogleMail? Keine Anmeldung erforderlich!
Mit Google-Account einloggen
Mit Google-Account einloggen
Noch kein Account? Hier anmelden.

