Rudi Ratlos schrieb: > Vinyl hat halt einen Tonabnehmer, der extrem empfindlich gegenüber > Schwingungen ist, wie sie (zB) von Lautsprechern abgestrahlt werden, > woraus auch der weit verbreitete Irrglaube herrührt, daß Vinyl > "baßstärker" sei . Ah danke, wieder was gelernt. ;) Also kannst du mir sicher auch erklären, warum mein Plattenspieler (mit einem keramischen, also piezoelektrischen Wandler, erst mal ohne jede Elektronik) quasi egal an welchen Verstärkereingang nur ein äußerst "bassschwaches", aber extrem "höhenstarkes" Signal geliefert hat? Hier erst mal ein Link auf den (inzwischen leider total verstümmelten) Thread dazu im "Elektor" - Forum: https://www.elektrikforen.de/threads/vorverstaerker-schallplatten-entzerrer.10747/ Und hier mal die Lösung vorweggenommen, auf die ich (u.a. dank dieses Threads) kam. ;) https://hkraus.eu/hk/phono/cs-preamp.jpg Und das alles funktioniert ohne irgendwelche Schwingungen, die von irgendwelchen Lautsprechern auf den Tonabnehmer "zurückstrahlen" - ist das nicht komisch? ;)
Hartmut K. schrieb: > Rudi Ratlos schrieb: >> Vinyl hat halt einen Tonabnehmer, der extrem empfindlich gegenüber >> Schwingungen ist, wie sie (zB) von Lautsprechern abgestrahlt werden, >> woraus auch der weit verbreitete Irrglaube herrührt, daß Vinyl >> "baßstärker" sei . Das was der ra(s)tlose Rudi(mentäre) wieder loslässt, hat diesmal eine erschdaunliche Komponente, nämlich die Empfindlichkeit des Phonokrempels: Tatsächlich ist es so, dass man beim Schallplattenspielen zusehen muss, dass der Plattenspieler vom Tisch und der vom Boden enkoppelt wird und zudem ein sehr schwerer Tonarm benutzt wird, damit es nicht rappelt.
Hartmut K. schrieb: > Rudi Ratlos schrieb: >> Vinyl hat halt einen Tonabnehmer, der extrem empfindlich gegenüber >> Schwingungen ist, wie sie (zB) von Lautsprechern abgestrahlt werden, >> woraus auch der weit verbreitete Irrglaube herrührt, daß Vinyl >> "baßstärker" sei . Das halte ich so wie es da steht in dieser Argumentationskette für Unfug. Wer natürlich den Plattenspieler auf oder noch besser vor die Lautsprecherbox stellt, und es wahnsinnig laut stellt, braucht sich nicht wundern, wenn es bei hoher Lautstärke zu einer Rückkopplung kommt. Aber das ist keine Bassanhebung. Für gute HiFi-Lautstärke im Wohnzimmer reicht es allemal ohne Fehler zu erzeugen. Ein Plattenspieler sollte eben nicht ein leicht resoniernender Kasten sein, sondern ich kenne und schätze die Bauart gefedertes schweres Metallchassis. Was haben wir in der Disko/Musikkneipe "früher" brüllend laut vom Plattenspieler Musik auf die Ohren bekommen, da war es eben brüllend laut und das hat den Plattenspielern gar nichts ausgemacht. Das war sogar am DJ-Pult noch brüllend genug. Dürften im rauhen Betrieb alles bezahlbare MM-Systeme gewesen sein. Wozu haben teueren CD-Player so viel schweres Metall am Gehäuse? Na? Damit das Gehäuse nicht von der Lautstärke zum Mitschwingen angeregt wird und dann die Abtastung springt. Aber heute wird direkt aus dem Speicher gespielt, da machen Vibrationen nichts mehr. Mit Keramik-Tonabnehmern kenne ich mich nicht aus, war vor "meiner Zeit". Ich fand die immer billig und blöd. Kunststoffarme etwas ausladend aus Plastik, naja. Vorteil: Man brauchte nicht den aufwändigen hochverstärkenden Phono-Vorverstärker, der sich auch sinnvoll mit Röhren aufbauen läßt. Für mich waren das immer Plattenschmirgeler, die ich nicht verwenden wollte. Zu hohe Auflagekraft, schwergängige Lager, kein Antiskating. Manche hatten eine Wende-Nadel, die eine Seite für die alten Mono-Schallplatten aus Schellack, die andere falls man eine moderne Mikrorillen-Schallplatte versehentlich gekauft hat in der Übergangszeit, so um 1960 herum. >Thread dazu im "Elektor" - Forum: In den HiFi-Foren scheint so viel Unwissen und Halbwissen verbreitet zu sein, daß ich mich lieber auf alte Bücher verlasse, in denen alles korrekt beschrieben ist. Von den HiFi-Foren konnte mich noch kein deutschsprachiges wirklich überzeugen. Naja, bei Sinnenempfindungen wird es wie bisher und bis in alle Zukunft genügend "Irrglaube" geben. mfg
Wie sie sich abstrampeln, der Rudi trollt einfach perfekt!
In der U-Bahn habe ich öfter einen Obdachlosen gesehen, der hatte sich aus einer Schallplatte einen Hut gebastelt. Endlich mal ne sinnvolle Anwendung des alten Krams.
Peter D. schrieb: > Endlich mal ne sinnvolle > Anwendung des alten Krams. Ja, fuer Leute, die nur Kristalltonabnehmer und aehnliches Abspielgeraet aus dem Supermarkt kennen.
Christian S. schrieb: > Hartmut K. schrieb: >> Rudi Ratlos schrieb: >>> Vinyl hat halt einen Tonabnehmer, der extrem empfindlich gegenüber >>> Schwingungen ist, wie sie (zB) von Lautsprechern abgestrahlt werden, >>> woraus auch der weit verbreitete Irrglaube herrührt, daß Vinyl >>> "baßstärker" sei . > > Das halte ich so wie es da steht in dieser Argumentationskette für > Unfug. Freilich ist das Unfug, wie so ziemlich alles von "Rudi Ratlos". > Mit Keramik-Tonabnehmern kenne ich mich nicht aus, war vor "meiner > Zeit". Ich fand die immer billig und blöd. Hallo, das Wandlersystem ist Keramik, sonst nichts. Die Nadel Diamant. Das bedingt aber nicht zwangsläufig, dass alles andere Schrott ist. ;) Mechanisch ist (war) das Ganze (so seit den 80ern) ;) schon ein guter Kompromiss. Erstaunlich guter Gleichlauf. Peesenantrieb, trotzdem in leisen Passagen noch Laufwerksgeräusche zu hören. Die konnte ich ihm aber abgewöhnen, indem ich dem Motor eine weichere Aufhängung spendiert habe. ;) "Vollautomatik" - du legst die Platte auf, drückst "Start" ("45" oder "33", je nachdem, ob's eine Single oder eine LP ist), alles andere macht er selber. Findet mit schlafwandlerischer Sicherheit die Einlaufrille, bugsiert nach dem Abschalten den Tonarm auch zurück. ;) (Vorausgesetzt, das Hebelchen steht auf "Automatik", "Manuell" geht auch.) ;) Und alles nackte Mechanik. > Vorteil: Man brauchte nicht den aufwändigen hochverstärkenden Phono- > Vorverstärker, Eine Schneidkennlinienentzerrung aber immer. Und da ist das "Phänomen", dass ein keramischer Wandler dazu nichts weiter braucht als einen Verstärker mit exakt 1Meg Eingangswiderstand. Und eben diese Erklärung versuche ich nachzuvollziehen. Und wie gesagt auch das "Phänomen", warum mein Plattenspieler (mit einem keramischen Wandler, erst mal ohne jede Elektronik) quasi egal an welchen Verstärkereingang nur ein äußerst "bassschwaches", aber extrem "höhenstarkes" Signal geliefert hat. "Simpel" gedacht müsste es doch eigentlich umgekehrt sein: Der extrem hochohmige Wandler mit der Kabelkapazität einen Tiefpass bilden? > In den HiFi-Foren scheint so viel Unwissen und Halbwissen verbreitet zu > sein, [...] Von den HiFi-Foren konnte mich noch kein > deutschsprachiges wirklich überzeugen. Stimmt, das geht nicht nur dir so. ;) Aber wie sieht's denn hier aus - naja, für mich im Moment auch noch nicht besser als z.B. hier (da hab' ich doch noch etwas mehr wiedergefunden als in dem inzwischen bis auf die nervende Werbung total kastrierten ehem. "Elektor" - Forum): http://www.hifi-forum.de/viewthread-26-13793.html (Ab Beitrag #5)
Hartmut K. schrieb: > Und da ist das "Phänomen", > dass ein keramischer Wandler dazu nichts weiter braucht als einen > Verstärker mit exakt 1Meg Eingangswiderstand. Der Trick ist, daß die Piezospannung proportional zur Auslenkung ist. Vorausgesetzt, der Verstärker ist hochohmig genug. Ist er zu niederohmig, bildet er mit der Innenkapazität des Piezos einen Hochpaß und die Bässe kacken ab. Ein magnetischer Abtaster wandelt die Schnelle in Spannung um und die ist nun überhaupt nicht proportional zur Auslenkung. Daher muß umständlich entzerrt werden. Auch war es früher ein Problem, das Spulensystem klein und leicht zu kriegen. Ein Piezo ist schon von Haus aus sehr leicht und daher schonend für die Platte.
Peter D. schrieb: > Auch war es früher ein Problem, das Spulensystem klein und leicht zu > kriegen. Ein Piezo ist schon von Haus aus sehr leicht und daher schonend > für die Platte. Und warum wird so etwas nicht im Rahmen der "Audiophilie" eingesetzt?
Peter D. schrieb: > Hartmut K. schrieb: >> Und da ist das "Phänomen", >> dass ein keramischer Wandler dazu nichts weiter braucht als einen >> Verstärker mit exakt 1Meg Eingangswiderstand. > > Der Trick ist, daß die Piezospannung proportional zur Auslenkung ist. > Vorausgesetzt, der Verstärker ist hochohmig genug. > Ist er zu niederohmig, bildet er mit der Innenkapazität des Piezos einen > Hochpaß und die Bässe kacken ab. Danke, das war's!
Peter D. schrieb: > Ein Piezo ist schon von Haus aus sehr leicht und daher schonend > für die Platte. Sorry, aber von Tonabnehmern hast Du nun mal keine Ahnung. Ein Piezotonabnehmer ist so ziemlich das uebelste und billigste was man seinen Platten antun kann. Die Dinger brauchten min. 5g Auflagekraft, eher mehr und sind mit Recht vom Markt weitgehend verschwunden.
DerEgon schrieb: > Peter D. schrieb: >> Auch war es früher ein Problem, das Spulensystem klein und leicht zu >> kriegen. Ein Piezo ist schon von Haus aus sehr leicht und daher schonend >> für die Platte. > > Und warum wird so etwas nicht im Rahmen der "Audiophilie" eingesetzt? Bei mir schon. ;) https://hkraus.eu/hk/phono/cs-preamp.jpg Ein Problem war noch das im Vergleich zu einem magnetischen Wandler "böse" Rauschen, das konnte ich aber unter das unvermeidliche "Grundrauschen" jeder Vinylscheibe drücken. ;)
DerEgon schrieb: > Und warum wird so etwas nicht im Rahmen der "Audiophilie" eingesetzt? Die Geräte mit ausreichend guten Parametern sind zu preiswert geworden. Der Audiophile will aber Geräte, die sich nicht jeder leisten kann. Daher wurden Kristallabnehmer als "Bäh" eingestuft. Ob das im Doppelblindtest überhaupt einen Unterschied machen würde, kann keiner sagen. Vom Rauschen her dürfte ein Kristall mit seiner erheblich höheren Spannung besser abschneiden.
Andreas B. schrieb: > Peter D. schrieb: >> Ein Piezo ist schon von Haus aus sehr leicht und daher schonend >> für die Platte. > > Sorry, aber von Tonabnehmern hast Du nun mal keine Ahnung. Nun fangt mal bitte nicht wieder so an. ;) > Ein > Piezotonabnehmer ist so ziemlich das uebelste und billigste was man > seinen Platten antun kann. Die Dinger brauchten min. 5g Auflagekraft, > eher mehr Meiner konkret 4...5g. Ist mir schon klar, dass das eine Rillenfräse ist, aber es wird ja jede Platte noch max. 1mal damit gequält. Dann habe ich alles im "Kasten" (sprich: PC). ;)
Hartmut K. schrieb: > aber es wird ja jede Platte noch max. 1mal damit gequält. BTW: Einmal nass, immer nass. Bezieht sich das jetzt nur auf die Platte selbst, oder das System. Mit Nassabtastung sollen Knackgeräusche vermindert werden. ciao gustav
Hartmut K. schrieb: > Dann habe > ich alles im "Kasten" (sprich: PC). ;) Na ja, wem das reicht, ok. Aber mit guter Klagqualitaet hat das nun mal wenig zu tun.
Peter D. schrieb: > Vom Rauschen her dürfte ein Kristall mit seiner erheblich höheren > Spannung besser abschneiden. Das kommt auch ganz auf den Verstärker(eingang) resp. die Anpassung an. Eine hohe (mögliche) Signalspannung der Quelle allein nützt dir nichts, wenn sie wenig oder gar keine liefert, also in leisen Passagen oder Pausen. ;)
Andreas B. schrieb: > Hartmut K. schrieb: >> Dann habe >> ich alles im "Kasten" (sprich: PC). ;) > > Na ja, wem das reicht, ok. Hab' ich das behauptet? Selbstverständlich werden die Aufnahmen nachbearbeitet. Sehr zu empfehlen ist dafür z.B. das altbewährte audacity. ;) > Aber mit guter Klagqualitaet hat das nun mal wenig zu tun. Das sehe - ääh, höre ;) ich also anders.
Karl B. schrieb: > BTW: > Einmal nass, immer nass. > Bezieht sich das jetzt nur auf die Platte selbst, oder das System. > Mit Nassabtastung sollen Knackgeräusche vermindert werden. Die gibt's bei mir nicht. Jedenfalls keine, die nach ein bisschen Nachbearbeitung noch zu hören sind. ;)
Karl B. schrieb: > Einmal nass, immer nass. > Bezieht sich das jetzt nur auf die Platte selbst, oder das System. Selbstverständlich auf die Platte (+Nadel). ;) Aber wie jedes Verfahren hat auch Nassabtastung seine Vor- und Nachteile. Aber wenn das jetzt eine Anspielung auf (möglicherweise hörbares) "Knacken" oder "Knistern" des Wandlers selber sein sollte (bei unerwünschten elektrostatischen Aufladungen durchaus denkbar): Diesbezügl. wurden ja die keramischen Wandler auch "gelobt", weil sie auch in der (i.A. extrem trockenen) Luft unserer DDR-Plattenbauten solche Probleme nicht hatten. ;)
Karl B. schrieb: > Einmal nass, immer nass. > Bezieht sich das jetzt nur auf die Platte selbst, oder das System. Auf die Platte. Aber 1 x waschen und es geht auch wieder trocken.
Peter D. schrieb: > Der Trick ist, daß die Piezospannung proportional zur Auslenkung ist. > Vorausgesetzt, der Verstärker ist hochohmig genug. > Ist er zu niederohmig, bildet er mit der Innenkapazität des Piezos einen > Hochpaß und die Bässe kacken ab. > > Ein magnetischer Abtaster wandelt die Schnelle in Spannung um und die > ist nun überhaupt nicht proportional zur Auslenkung. Daher muß > umständlich entzerrt werden. Der magnetische Abtaster liefert eine Spannung proportional Schnelle, richtig. Da beim Schneiden mit Preemphase gearbeitet wird, um die Auslenkung der tiefen Töne nicht überproportional groß machen zu müssen, braucht man anschließend die Entzerrung, die den Frequenzgang beim Schneiden wieder rückgängig macht. Nur deshalb. Der Piezo liefert eine Spannung proportional zur Auslenkung, so dass der Frequenzgang wenigstens einigermaßen passte. Deshalb ist dort keine Entzerrung zwingend notwendig, da inhärent schon da, und hat für die billigen, einfachen Player ausgereicht.
Andreas B. schrieb: > Hartmut K. schrieb: >> Dann habe >> ich alles im "Kasten" (sprich: PC). ;) > > Na ja, wem das reicht, ok. Aber mit guter Klagqualitaet hat das nun mal > wenig zu tun. Wenn man an Gerätschaften spart stimmt das. Die Überlegung kann auch anders aussehen: Da die Nadel weniger oft zum Einsatz kommt darf das System auch aus der gehobenen Preisklasse kommen und somit bessere Performance liefern. Der ADDA-Wandler muß gut genug sein das er über dem Niveau der Analogkette spielt.
HildeK schrieb: > Der magnetische Abtaster liefert eine Spannung proportional Schnelle, > richtig. Da beim Schneiden mit Preemphase gearbeitet wird, um die > Auslenkung der tiefen Töne nicht überproportional groß machen zu müssen, > braucht man anschließend die Entzerrung, die den Frequenzgang beim > Schneiden wieder rückgängig macht. Nur deshalb. > Der Piezo liefert eine Spannung proportional zur Auslenkung, so dass der > Frequenzgang wenigstens einigermaßen passte. Deshalb ist dort keine > Entzerrung zwingend notwendig, da inhärent schon da, Ähm nee, die ist eben nicht einfach "schon da", denn eben die Preemphasis muss auch da rückgängig gemacht werden. Oder sehe ich was falsch? Jedenfalls ist es mir jetzt wieder ein Rätsel, wie das der keramische Wandler "einfach so" macht, einzige Bedingung: Eingang des Verstärkers 1MegOhm (nicht mehr und nicht weniger).
NichtWichtig schrieb: > Da die Nadel weniger oft zum Einsatz kommt darf das System auch aus der > gehobenen Preisklasse kommen und somit bessere Performance liefern. Darf es. Wobei "Performance" auch wieder nur ein reichlich schwammiger Begriff ist, die Verknüpfung "teuer = hochwertig" / "kost' nix - taugt nix" sowieso. ;) > Der ADDA-Wandler muß gut genug sein das er über dem Niveau der > Analogkette spielt. Das sollte wohl bei PCs bezügl. Audio seit geraumer Zeit kein Problem mehr sein. So es überhaupt je eins war, ich kann mich jedenfalls nicht erinnern. Und mit solchen Kisten arbeite ich seit ~ 30 Jahren. ;)
Hartmut K. schrieb: > Ähm nee, die ist eben nicht einfach "schon da", denn eben die > Preemphasis muss auch da rückgängig gemacht werden. Oder sehe ich was > falsch? Beim Kristalltonabnehmer muss die Preemphase nicht rückgängig gemacht werden: https://de.wikipedia.org/wiki/Tonabnehmer Dort steht: "Piezoelektrische Wandler nutzen meist keinen Entzerrervorverstärker, da die Ausgangsspannung nicht – wie beim elektromagnetischen Tonabnehmer – durch die Schnelle bestimmt wird, sondern von der Auslenkung. Dadurch wird in (sehr) grober Näherung die Schneidkennlinie (RIAA) korrigiert. Die Spannung ist so hoch, dass Verstärker direkt angesteuert werden können." Weil nur "sehr grobe Näherung" waren das halt Teile für die unterste Preisklasse.
NichtWichtig schrieb: > Wenn man an Gerätschaften spart stimmt das. Zeig mir mal einen Kristalltonabnehmer, der es auch nur mit einem MM der Mittelklasse aufnehmen kann. Ich bin gespannt....
Gerade wollte ich antworten, das haben Hartmut und Hilde schon das Wichtigste gesagt. In der Frage steht das Wort Schneidkennlinie, das betrifft m. E. nur die Krümmung bei 318 und 75 µs. Hartmut K. schrieb: > HildeK schrieb: >> Der magnetische Abtaster liefert eine Spannung proportional Schnelle, >> richtig. Da beim Schneiden mit Preemphase gearbeitet wird, um die >> Auslenkung der tiefen Töne nicht überproportional groß machen zu müssen, >> braucht man anschließend die Entzerrung, die den Frequenzgang beim >> Schneiden wieder rückgängig macht. Nur deshalb. >> Der Piezo liefert eine Spannung proportional zur Auslenkung, so dass der >> Frequenzgang wenigstens einigermaßen passte. Deshalb ist dort keine >> Entzerrung zwingend notwendig, da inhärent schon da, Ich stimme der Formulierung "nicht zwingend" zu. Einfache Phono-Eingänge haben (damals?) diesen "Schlenker" einfach ignoriert. > Ähm nee, die ist eben nicht einfach "schon da", denn eben die > Preemphasis muss auch da rückgängig gemacht werden. Oder sehe ich was > falsch? Zumindest insofern, als dass man darüber streiten kann, ob bzw. unter welchen Umständen man die Preemphasis ignorieren kann. Ohne wird es halt ein paar dB (~6 dB) basslastiger. > Jedenfalls ist es mir jetzt wieder ein Rätsel, wie das der keramische > Wandler "einfach so" macht, einzige Bedingung: Eingang des Verstärkers > 1MegOhm (nicht mehr und nicht weniger). 1 MOhm ist allerdings richtig und wichtig! Ich vermute, wenn der TO schreibt "quasi egal an welchen Verstärkereingang nur ein äußerst bassschwaches, aber extrem höhenstarkes Signal geliefert hat" tippe ich darauf, dass er keinen speziellen, hochohmigen Phono-Eingang hat. Genau das passiert dann.
HildeK schrieb: > "Piezoelektrische Wandler nutzen meist keinen Entzerrervorverstärker, da > die Ausgangsspannung nicht – wie beim elektromagnetischen Tonabnehmer – > durch die Schnelle bestimmt wird, sondern von der Auslenkung. Dadurch > wird in (sehr) grober Näherung die Schneidkennlinie (RIAA) korrigiert. > Die Spannung ist so hoch, dass Verstärker direkt angesteuert werden > können." > > Weil nur "sehr grobe Näherung" ... ... ist der "kristalltypische Klang" ohne Entzerrung eben nach wie vor ein nicht mal grob angenäherter linearer Frequenzgang, sondern noch deutlich hörbar "bassschwach" und "höhenlastig". Und beim keramischen Wandler eben nicht, einzige Voraussetzung: Er "sieht" einen Verstärkereingang mit 1Meg. Das ist das "kleine Wunder", das ich meine. ;)
Andreas B. schrieb: > NichtWichtig schrieb: >> Wenn man an Gerätschaften spart stimmt das. > > Zeig mir mal einen Kristalltonabnehmer, der es auch nur mit einem MM der > Mittelklasse aufnehmen kann. > Ich bin gespannt.... Du hast mein Zitat mißverstanden. Es wurde behauptet das LP->PC nur mäßige Klangqualität hat > Na ja, wem das reicht, ok. Aber mit guter Klagqualitaet hat das nun mal > wenig zu tun. Das dem nicht so sein muß ist doch nur eine Frage mit welchem Level man das betreibt. Ich habe noch nie einen Kristalltonabnehmer bessen, wozu auch. In meinem ersten Plattenspieler war ein EPC-207C verbaut.
Der Zahn der Zeit (🦷⏳) schrieb: >> einzige Bedingung: Eingang des Verstärkers >> 1MegOhm (nicht mehr und nicht weniger). > 1 MOhm ist allerdings richtig und wichtig! Na ja, eher zwei: 1 Megaohm und eine entsprechend kleine Eingangskapazität. Sonst ist nämlich auch bei Kristall-TA nicht mehr viel mit Höhen und Amplitude...
NichtWichtig schrieb: > Es wurde behauptet das LP->PC nur mäßige Klangqualität hat >> Na ja, wem das reicht, ok. Aber mit guter Klagqualitaet hat das nun mal >> wenig zu tun. Das bezog sich auf den Kristalltonabnehmer mit dem Hartmut K. seine Platten digitalisiert. Und er wird dabei wohl auch feste komprimieren.
Andrew T. schrieb: > 1 Megaohm und eine entsprechend kleine Eingangskapazität. > > Sonst ist nämlich auch bei Kristall-TA nicht mehr viel mit Höhen und > Amplitude... Der Kristall-TA stellt eine kapazitive Quelle dar. Belastest du ihn kapazitiv, stellt das einen kapazitiven Spannungsteiler dar, der den Amplitudengang nicht verändert. Ausnahme: Die 1 MOhm bilden mit der kapazitiven Quelle einen Hochpass, der sollte seine Eckfrequenz bei tiefen Frequenzen haben. Eine kapazitive Last verringert nicht nur die Amplitude, sondern auch Eckfrequenz. Ganz tiefe Frequenzen kämen stärker.
Andrew T. schrieb: > Der Zahn der Zeit (🦷⏳) schrieb: >>> einzige Bedingung: Eingang des Verstärkers >>> 1MegOhm (nicht mehr und nicht weniger). >> 1 MOhm ist allerdings richtig und wichtig! > > Na ja, eher zwei: > > 1 Megaohm und eine entsprechend kleine Eingangskapazität. > > Sonst ist nämlich auch bei Kristall-TA nicht mehr viel mit Höhen und > Amplitude... Eingangskapazität? Kein Thema, noch nie eins gewesen, jedenfalls nicht bei meinen Amps. ;) Die Kabelkapazität schon eher. Andreas B. schrieb: > NichtWichtig schrieb: >> Es wurde behauptet das LP->PC nur mäßige Klangqualität hat >>> Na ja, wem das reicht, ok. Aber mit guter Klagqualitaet hat das nun mal >>> wenig zu tun. > Das bezog sich auf den Kristalltonabnehmer mit dem Hartmut K. seine > Platten digitalisiert. Und er wird dabei wohl auch feste komprimieren. Da müsste ich aber mit dem Klammersack gepudert sein: Die eh' schon beschissene Dynamik von Vinylplatten noch weiter komprimieren. ;) Und nochmal: Das ist zwar ein piezoelektrischer Wandler, aber eben kein Kristall, sondern ein keramischer. Aber ich geb's wohl besser auf, eine "wissenschaftliche" Erklärung für das "kleine Wunder" zu suchen, wie ein einfacher Preamp mit 1Meg Eingang den Frequenzgang so schön "linerarisiert". ;)
Andreas B. schrieb: > NichtWichtig schrieb: >> Es wurde behauptet das LP->PC nur mäßige Klangqualität hat >>> Na ja, wem das reicht, ok. Aber mit guter Klagqualitaet hat das nun mal >>> wenig zu tun. > Das bezog sich auf den Kristalltonabnehmer mit dem Hartmut K. seine > Platten digitalisiert. Und er wird dabei wohl auch feste komprimieren. Ok, so ergibt es Sinn.
Andreas B. schrieb: > Zeig mir mal einen Kristalltonabnehmer, der es auch nur mit einem MM der > Mittelklasse aufnehmen kann. > Ich bin gespannt.... Es gab früher mal ein Quadrophonieverfahren auch für Plattenspieler. Da wurden die hinteren Kanäle auf auf eine Trägerfrequenz von ich meine es waren 40KHz aufmoduliert. Und genau dafür gab es früher mal ein Keramisches System, welches dafür geeignet war. Die Ausgangsspannung war auch der Auslenkung proportional. Die Typenbezeichnung weis ich nicht mehr. Ist 50 Jahre her. Ralph Berres
Christian S. schrieb: > Was haben wir in der Disko/Musikkneipe "früher" brüllend laut vom > Plattenspieler Musik auf die Ohren bekommen, da war es eben brüllend > laut und das hat den Plattenspielern gar nichts ausgemacht Es ging nicht darum, dass es den Plattenspielern etwas ausmacht, sondern der Musik Bassverstärkung wie von Rudi ins Spiel gebraucht, ist natürlich Unsinn.
Andrew T. schrieb: > 1 Megaohm und eine entsprechend kleine Eingangskapazität. Die Eingangskapazität ist eher von Vorteil, zumindest was den Frequenzgang anbelangt. Wenn man den TA als Spannungsquelle mit kapazitivem Innenwiderstand ansieht, dann ist eine Lastkapazität nur ein kapazitiver Spannungsteiler; man verliert also Pegel. Gleichzeitig gewinnt man Kapazität (Parallschaltung des kap. Innenwiderstands mit der externen Kapazität) und das wirkt sich wieder positiv auf den Frequenzgang mit dem Lastwiderstand aus: der bildet einen Hochpass und durch die größere Quellkapazität sinkt die untere Grenzfrequenz. Also: hochohmiger Eingang, je höher desto besser, und wenn es nicht reicht, Lastkapazität dazuschalten, um eine tiefe untere Grenzfrequenz zu erreichen. Wobei ich mir jetzt nicht sicher bin, ob genau die Verhältnisse am Kristalltonabnehmer mit 1MΩ Last die inhärente Korrektur der Schneidkennlinie darstellen. Ich habe meine Erkenntnis aus der Erstellung eines einfachen Tonabnehmerverstärkes mit Piezo für einen Bass.
Der Zahn der Zeit (🦷⏳) schrieb: > 1 MOhm ist allerdings richtig und wichtig! Ja, nur ist das mit dem LM833 nicht machbar. Der hat nämlich 500nA/1000nA (typ./max.) Eingangsbiasstrom und einen entsprechend niedrigen Eingangswiderstand, der leider nicht im DB steht. Aber man kann z.B. mit dem LM741 vergleichen: der hat 80nA/500nA und dabei 2MOhm/300kOkm. Der LM833 dürfte also noch etwas darunter liegen.
NichtWichtig schrieb: > Andreas B. schrieb: >> NichtWichtig schrieb: >>> Es wurde behauptet das LP->PC nur mäßige Klangqualität hat >>>> Na ja, wem das reicht, ok. Aber mit guter Klagqualitaet hat das nun mal >>>> wenig zu tun. >> Das bezog sich auf den Kristalltonabnehmer mit dem Hartmut K. seine >> Platten digitalisiert. Und er wird dabei wohl auch feste komprimieren. > > Ok, so ergibt es Sinn. Jo, das wäre der größte Blödsinn, den ich anstellen könnte. ;)
HildeK schrieb: > Wobei ich mir jetzt nicht sicher bin, ob genau die Verhältnisse am > Kristalltonabnehmer mit 1MΩ Last die inhärente Korrektur der > Schneidkennlinie darstellen. Da bin ich mir ziemlich sicher. ;) Jedenfalls ergibt das (mit dem keramischen Wandler) "nach Gehör" einen "wunderbar linearen" Frequenzgang, und darauf kommt's mir schließlich an.
ArnoR schrieb: > Der Zahn der Zeit (🦷⏳) schrieb: >> 1 MOhm ist allerdings richtig und wichtig! > > Ja, nur ist das mit dem LM833 nicht machbar. Der hat nämlich > 500nA/1000nA (typ./max.) Eingangsbiasstrom und einen entsprechend > niedrigen Eingangswiderstand, der leider nicht im DB steht. Aber man > kann z.B. mit dem LM741 vergleichen: der hat 80nA/500nA und dabei > 2MOhm/300kOkm. Der LM833 dürfte also noch etwas darunter liegen. Hm, und ich hab' noch 1Meg parallel geschaltet. Also ist das gute "gehörmäßige" Ergebnis wohl erst recht nicht theoretisch zu erklären, oder? ;) Den LM833 hab' ich übrigens damals genommen, weil er mir als "besonders rauscharm" empfohlen wurde - naja, also 4.5nV/√Hz sind schon nicht ganz schlecht, denke ich mal ...
Naja, geht wohl doch; ich hab da vorhin wohl um eine Grössenordnung daneben gelegen. Der differentielle Eingangswiderstand der nichtinvertierenden Schaltung ist ja um die Schleifenverstärkung grösser als der Differenzeingangswiderstand des OPV. Am oberen Frequenzende ergibt sich damit ein Eingangswiderstand von etwa 9MHz/20kHz*300kOhm.
Hartmut K. schrieb: > Meiner konkret 4...5g. Ist mir schon klar, dass das eine Rillenfräse > ist, aber es wird ja jede Platte noch max. 1mal damit gequält. So in etwa kenne ich die Kristalltonabnehmer, die da beim Röhrenradio entweder oben im Gehäuse unter einem unscheinbaren Deckel verborgen waren oder separat in der Musiktruhe neben dran verbaut waren. Hohe Auflagekraft, kein Antiskating, wozu auch, eher gedacht für Schellackplatten in Mono, die waren etwas robuster und so leicht zerbrechlich. Aber vieleicht gibt es auch andere Modelle mit höherem Anspruch, die mir verborgen geblieben sind. mfg
Christian S. schrieb: > Hartmut K. schrieb: >> Meiner konkret 4...5g. Ist mir schon klar, dass das eine Rillenfräse >> ist, aber es wird ja jede Platte noch max. 1mal damit gequält. > > So in etwa kenne ich die Kristalltonabnehmer, die da beim Röhrenradio > entweder oben im Gehäuse unter einem unscheinbaren Deckel verborgen > waren oder separat in der Musiktruhe neben dran verbaut waren. Hohe > Auflagekraft, kein Antiskating, wozu auch, eher gedacht für > Schellackplatten in Mono, die waren etwas robuster und so leicht > zerbrechlich. Aber vieleicht gibt es auch andere Modelle mit höherem > Anspruch, die mir verborgen geblieben sind. Scheint so. Als ob die Entwicklung seit des "Röhrenzeitalters" an dir spurlos vorbeigegangen wäre. ;)
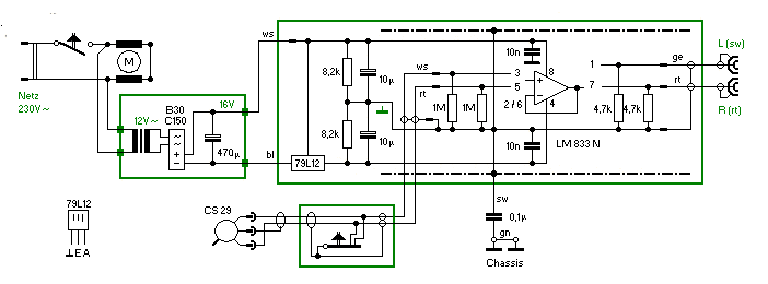
Hartmut K. schrieb: > Den LM833 hab' ich übrigens damals genommen, Hi, btw. sowas wie im Schaltbild. ciao gustav
> Kristalltonabnehmer an Entzerrervorverstärker (für Moving-Magnet): Bei einem Gerät von Grundig wurde in Stellung "Kristalltonabnehmer" dieser an einen gewöhnlichen Entzerrervorverstärker angeschlossen. Zur Pegel- und RIAA-Anpassung kam dann eine Parallelschaltung hinzu (s. Anl.). (Sowas in der Art hatte ich "damals" auch mal ausprobiert, die Teiledaten habe ich nicht mehr. Das funktionierte mit einem https://www.hifi-wiki.de/index.php/Dual_1004 ;-) )
@Elektrofan So, wie gezeichnet, kann man man es nicht richtig simulieren; die Quelle ist niederohmig. (Ja, du hast es nur als Zeichenbrett benutzt, klar.) Der Kristall-TA sollte einen Serienkondensator als 'Innenwiderstand' besitzen. Dadurch wird es mit den 4k7 zu einem Hochpass, deshalb war in den einfachen Varianten der Vorposter auch der 1MΩ Lastwiderstand genannt. R2/C1 korrigieren hier nochmals nach. Leider habe ich kein Wissen oder Gefühl für den Wert des Serienkondensators - wahrscheinlich irgendwo im ein- bis unteren zweistelligen nF-Bereich.
Hartmut K. schrieb: > Den LM833 hab' ich übrigens damals genommen, weil er mir als "besonders > rauscharm" empfohlen wurde - naja, also 4.5nV/√Hz sind schon nicht ganz > schlecht, denke ich mal ... Reingefallen. Das Eingangsspannungsrauschen ist 4.5 nV/√Hz, allerdings ist das Eingangsstromrauschen 0.5 pA/√Hz. An einer 1 MOhm-Quelle erzeugt dieses Eingangsstromrauschen 1 MOhm * 0.5pA/√Hz = 0,5 µV√Hz = 500 nV/√Hz. Also mehr als das 100-fache des Eingangsspannungsrauschens. Ja, "rauscharm" ist nicht gleich "rauscharm". Der schlechteste aller FET-OpAmps wäre bzgl. Rauschen hier besser als der LM833. Und noch so'n Irrtum: ArnoR schrieb: > Ja, nur ist das mit dem LM833 nicht machbar. Der hat nämlich > 500nA/1000nA (typ./max.) Eingangsbiasstrom und einen entsprechend > niedrigen Eingangswiderstand, der leider nicht im DB steht. Aber man > kann z.B. mit dem LM741 vergleichen: der hat 80nA/500nA und dabei > 2MOhm/300kOkm. Der LM833 dürfte also noch etwas darunter liegen. Der Eingangswiderstand, der im Datenblatt für einen Op-Amp steht, ist nicht die Eingangsimpedanz der ganzen Schaltung. Die ist bei gegengenkoppelten Systemen erheblich höher, Faktor: OpAmp-Gain * Feed-Back-Gain.
Der Zahn der Zeit (🦷⏳) schrieb: > Und noch so'n Irrtum: ..... Nee, ich weiss schon wie sich das verhält, es war nur ein blöder Überschlagsfehler, ich hatte das oben auch gleich selbst korrigiert. (15:04h)
> ...die Quelle ist niederohmig. > (Ja, du hast es nur als Zeichenbrett benutzt, klar.) Stimmt; ich wollte die Prosa für die Bauteile vermeiden. Simulieren bleibt ohnehin solange wenig aussagekräftig, wie die RIAA-"Hin-Verzerrung" noch fehlt.
HildeK schrieb: > Leider habe ich kein Wissen oder Gefühl für den Wert des > Serienkondensators - wahrscheinlich irgendwo im ein- bis unteren > zweistelligen nF-Bereich. Ich glaube, dass man das ganz gut über den Daumen peilen kann: Die Kapazität soll bis hin zu den niedrigen Frequenzen keinen Hochpass bilden, als Eckfrequenz bei 20 - 50 Hz. Bei 1 MOhm Last also ca. 3 - 8 nF. Gut getippt.
Ui - 800 pF - Ein Hochpass mit 200 bzw. 400 Hz Genzfrequenz bei 1 bzw. 0,5 MOhm. Das kann doch nicht ernst gemeint sein! ArnoR schrieb: > Nee, ich weiss schon wie sich das verhält, Stimmt, das habe ich übersehen. Und du hast es besser als ich erklärt.
Elektrofan schrieb: > Aus den Annalen: Z.B. 800 pF. Ist eindeutlig aus dem Röhrenzeitalter: Allstromempfänger, Plattenwechsler, Plattenstapel, das gehört eindeutg in die Wirtschaftswunderzeit. Fehlt nur noch Blumenvase und Deckchen oben drauf, Wasserflecken, etc. Hartmut K. schrieb: > Scheint so. Als ob die Entwicklung seit des "Röhrenzeitalters" an dir > spurlos vorbeigegangen wäre. ;) Habe ich in meinem Kokon doch prima hin gekriegt, oder? mfg
Der Zahn der Zeit (🦷⏳) schrieb: > Ui - 800 pF - Ein Hochpass mit 200 bzw. 400 Hz Genzfrequenz bei 1 > bzw. > 0,5 MOhm. Das kann doch nicht ernst gemeint sein! Doch, schau dir alte Röhrenschaltungen an. Der Eingangswiderstand ist da noch höher. Dem Kondensator wurde da noch ein Widerstand parallel geschaltet.
Der Zahn der Zeit (🦷⏳) schrieb: > Ja, "rauscharm" ist nicht gleich "rauscharm". Der schlechteste aller > FET-OpAmps wäre bzgl. Rauschen hier besser als der LM833. Ok, ok, ich hab' mir ja auch nicht eingebildet, alles bis zu Ende durchdacht zu haben. ;) > Hartmut K. schrieb: >> Den LM833 hab' ich übrigens damals genommen, weil er mir als "besonders >> rauscharm" empfohlen wurde - naja, also 4.5nV/√Hz sind schon nicht ganz >> schlecht, denke ich mal ... > Reingefallen. Das Eingangsspannungsrauschen ist 4.5 nV/√Hz, allerdings > ist das Eingangsstromrauschen 0.5 pA/√Hz. An einer 1 MOhm-Quelle erzeugt > dieses Eingangsstromrauschen 1 MOhm * 0.5pA/√Hz = 0,5 µV√Hz = 500 > nV/√Hz. Also mehr als das 100-fache des Eingangsspannungsrauschens. Nun ja, das relativiert sich schon noch. Die Quelle sind ja nicht allein die 1Meg, sondern Wandler || 1Meg. Und damit liegt das (hörbare) Rauschen wie gesagt weit unter dem "plattentypischen".
Der Zahn der Zeit (🦷⏳) schrieb: > Ui - 800 pF - Ein Hochpass mit 200 bzw. 400 Hz Genzfrequenz bei 1 bzw. > 0,5 MOhm. Das kann doch nicht ernst gemeint sein! Erstens sind das 3dB-Grenzfrequenzen, also da beginnt die Wahrnehmung gerade so. Zweitens ist der Eingang ggf. auch mit einer Kapazität behaftet, die wirkt wie eine Parallelschaltung zu den 800pF und erniedrigt die Grenzfrequenz noch etwas. Unter Pegelverlust kann man das auch gezielt einsetzen. Drittens hat da niemand behauptet, dass es ein HiFi-System sein soll. Kristallsysteme wurden in einfachsten Dudelplayer eingesetzt 😀. Viertens, die Lautsprecher hätten eh kaum viel mehr wiedergegeben unterhalb dieses Bereichs. Der Zahn der Zeit (🦷⏳) schrieb: > Ich glaube, dass man das ganz gut über den Daumen peilen kann: Die > Kapazität soll bis hin zu den niedrigen Frequenzen keinen Hochpass > bilden, als Eckfrequenz bei 20 - 50 Hz. Bei 1 MOhm Last also ca. 3 - 8 > nF. Gut getippt. Naja, etwas hoch geschätzt. In bin von einem Piezoplättchen ausgegangen, aber das ist natürlich viel größer. Und wie oben gesagt, 20-50Hz waren sicherlich in diesen einfachen System nicht die angepeilte untere Grenzfrequenz.
HildeK schrieb: > Erstens sind das 3dB-Grenzfrequenzen, also da beginnt die Wahrnehmung > gerade so. > Zweitens ist der Eingang ggf. auch mit einer Kapazität behaftet, die > wirkt wie eine Parallelschaltung zu den 800pF und erniedrigt die > Grenzfrequenz noch etwas. Unter Pegelverlust kann man das auch gezielt > einsetzen. > Drittens hat da niemand behauptet, dass es ein HiFi-System sein soll. > Kristallsysteme wurden in einfachsten Dudelplayer eingesetzt 😀. > Viertens, die Lautsprecher hätten eh kaum viel mehr wiedergegeben > unterhalb dieses Bereichs. Eben, eben. Also ich verstehe nicht so richtig, was für einen Kopp du dir noch um Kristallsysteme machst. Da war doch mein guter alter MA 224 mit dem keramischen Wandler ein genialer Kompromiss, also ich wusste schon, dass meine 380,- Ost-Märker (für den braven DDR-Durchschnittsverdiener ~ 1/2 Monatseinkommen) kein 'rausgeschmissenes Geld waren. ;) (Ein laufwerksmäßig Vergleichbarer mit Magnetsystem hätte schon locker ~ das 2...3fache gekostet.)
Hartmut K. schrieb: > Also ich verstehe nicht so richtig, was für einen Kopp du > dir noch um Kristallsysteme machst. Das muss ein Missverständnis sein. Ich versuchte nur, die Eigenschaften und Anwendungsfälle solcher Systeme ein wenig zu erläutern.
HildeK schrieb: > Hartmut K. schrieb: >> Also ich verstehe nicht so richtig, was für einen Kopp du >> dir noch um Kristallsysteme machst. > > Das muss ein Missverständnis sein. Ich versuchte nur, die Eigenschaften > und Anwendungsfälle solcher Systeme ein wenig zu erläutern. Dann isses ja gut. ;) 8erberg schrieb (im "HiFi-Forum") > ist klar, in der DDR [...] mit breitem Spektrum, von technisch besseren Lösungen > als im "Westen" bis manchmal hanebüchenen Extrawürsten. Nichts hinzuzufügen. ;) Außer: Da wurde auch "für die Ewigkeit" gebaut, weil so ziemlich alles Mangelware war. Um so erstaunlicher, was nach der Wende plötzlich an Ersatzteilen verfügbar war (und zu einem nicht geringen Teil heute noch ist) ...
Hartmut K. schrieb: > "Vollautomatik" - du legst die Platte auf, drückst "Start" ("45" oder > "33", je nachdem, ob's eine Single oder eine LP ist), alles andere macht > er selber. Findet mit schlafwandlerischer Sicherheit die Einlaufrille, > bugsiert nach dem Abschalten den Tonarm auch zurück. ;) (Vorausgesetzt, > das Hebelchen steht auf "Automatik", "Manuell" geht auch.) ;) Ach ja, und noch eine Voraussetzung, die die "Fachverkäuferin" damals erst beim zweiten Versuch 'rausgekriegt hat (nachdem sie mir das erste Gerät vorführen wollte, und es einfach "nicht ging"): Die Transportsicherung möchte man schon lösen, die hält sonst den Plattenteller fest. ;)
> Ui - 800 pF - Ein Hochpass mit 200 bzw. 400 Hz Genzfrequenz bei 1 > bzw. > 0,5 MOhm. Das kann doch nicht ernst gemeint sein! Fakt. - Nicht vergessen: Die RIAA-Kennlinie muss doch auch beachtet werden! Und viele Radios (auch die mit Transistoren) etc. aus der Zeit hatten z.B. genau solche 500 kOhm oder mehr am Plattenspielereingang.
> Ui - 800 pF - Ein Hochpass mit 200 bzw. 400 Hz Genzfrequenz bei 1 > bzw. > 0,5 MOhm. Das kann doch nicht ernst gemeint sein! Noch was: Sinngemäss gilt obiges auch für keramische Tonabnehmersysteme. Und solche hat z.B. Dual auch noch lange, bis ca. 1980, eingebaut (CDS660).
Hartmut K. schrieb: > Ach ja, und noch eine Voraussetzung, die die "Fachverkäuferin" damals > erst beim zweiten Versuch 'rausgekriegt hat (nachdem sie mir das erste > Gerät vorführen wollte, und es einfach "nicht ging"): Die > Transportsicherung möchte man schon lösen, die hält sonst den > Plattenteller fest. ;) Ob wahr oder Märchen, vglb. Zeugnis echt teuttschen Heldentums.
Alfred B. schrieb: > Hartmut K. schrieb: >> Ach ja, und noch eine Voraussetzung, die die "Fachverkäuferin" damals >> erst beim zweiten Versuch 'rausgekriegt hat (nachdem sie mir das erste >> Gerät vorführen wollte, und es einfach "nicht ging"): Die >> Transportsicherung möchte man schon lösen, die hält sonst den >> Plattenteller fest. ;) > > Ob wahr oder Märchen, Nee, nee, die "Fachkenntnis" dieser "Fachverkäuferin" war schon wahrlich beeindruckend. ;) Ok, das war wohl ein Novum: Dass ein einziger Hebel alles verriegelt, nicht nur den federnd aufgehängten Teil des Chassis, auch den Plattenteller (der würde nämlich sonst 'rausfallen, wenn die Kiste beim Transport mal auf dem Kopf steht). > vglb. Zeugnis echt teuttschen Heldentums. Hä?
Alfred B. schrieb: >> Transportsicherung Wer vorher Waschmaschinen verkauft hat, müßte das kennen. mfg
> https://www.hifi-wiki.de/index.php/Dual_CDS_660 Das Ding hat demnach also knapp 1 nF und wurde für's Datenblatt mit 1 MΩ // 200 pF abgeschlossen. (Der Kondensator war bei ganz vielen Geräten mit "TA-Kristall"-Eingang nicht vorgesehen; der Widerstand kommt hin.)
Christian S. schrieb: > Alfred B. schrieb: >>> Transportsicherung > > Wer vorher Waschmaschinen verkauft hat, müßte das kennen. Naja, so sah sie mir nun nicht aus, also gewisse Unterschiede zwischen einer Waschmaschine und einem Plattenspieler muss sie schon gekannt haben. ;)
> ... also gewisse Unterschiede zwischen einer Waschmaschine > und einem Plattenspieler muss sie schon gekannt haben. ;) Ist ja auch nicht schwer, lernt man/männin schon im 1. Jahr: Fast alle Waschmaschinen laufen hochkant, die meisten Plattenspieler horizontal...
Elektrofan schrieb: > Ist ja auch nicht schwer, lernt man/männin schon im 1. Jahr: > Fast alle Waschmaschinen laufen hochkant, > die meisten Plattenspieler horizontal... Aaaah danke, diese Ausbildung hatte ich leider nicht, also jetzt weiß ich endlich, was ich bei meiner Waschmaschine falsch gemacht habe. ;)
Hartmut K. schrieb: >> vglb. Zeugnis echt teuttschen Heldentums. > > Hä? Warum hattest Du Held die arme Dame nicht aufgeklärt, um die geplante (zumindest mit Deiner Zustimmung begonnene (wenn nicht gar tatsächlich -obwohl entgegen Deiner Darstellung- ursprünglich von Dir angeregte)) Funktionsdemonstration jenes Plattenspielers zu verwirklichen? Wahrheit oder Märchen: Der "Held" dieser Geschichte bist eindeutig Du.
Alfred B. schrieb: > Hartmut K. schrieb: >>> vglb. Zeugnis echt teuttschen Heldentums. >> >> Hä? > > Warum hattest Du Held die arme Dame nicht aufgeklärt, um die geplante > (zumindest mit Deiner Zustimmung begonnene (wenn nicht gar tatsächlich > -obwohl entgegen Deiner Darstellung- ursprünglich von Dir angeregte)) > Funktionsdemonstration jenes Plattenspielers zu verwirklichen? > > Wahrheit oder Märchen: Der "Held" dieser Geschichte bist eindeutig Du. Quatsch, dass sie das Gerät vor dem Verkauf mal kurz checkt, ob's auch läuft btw. dem Kunden "vorführt", gehörte wohl zum "Service". Btw. dass der nicht hinterher sagen kann: "Sorry, kaputt, hab' aber schließlich Garantie, bitte ein neues." Und entschuldige nur - wer "muss" wohl wissen, wie das Ding zu bedienen ist - ein Kunde, der seine "Eigenheiten" nicht kennt, weil er eben dieses Modell zum ersten Mal sieht, oder die "Fachverkäuferin"?
Ach ja, an die netten "Bewerter" meiner Beiträge: Mich würde mal brennend interessieren, wie ihr die besser formulieren würdet. ;)
Christian S. schrieb: > Hartmut K. schrieb: >> Scheint so. Als ob die Entwicklung seit des "Röhrenzeitalters" an dir >> spurlos vorbeigegangen wäre. ;) > > Habe ich in meinem Kokon doch prima hin gekriegt, oder? Das kann ich nicht beurteilen, ich kenne ja dein Imago nicht. ;) https://de.wikipedia.org/wiki/Imago_(Zoologie)
Ziemlich Offtopic, aber ja: Hartmut K. schrieb: > Ach ja, an die netten "Bewerter" meiner Beiträge: Mich würde mal > brennend interessieren, wie ihr die besser formulieren würdet. ;) Ich habe nicht ein Problem gesehen mit deinen Beiträgen, aber vielleicht angeblich andere..? Viel wichtiger aber, als Gast hast du das Problem ohnehin nicht =) Drum poste ich hier nur als Gast überall. Nur dann nicht wenn ich in einem Thread bin wo eine Anmeldung verlangt ist zum posten. SCNR, so heftig OT mache ich eigentlich nicht, aber deine Feststellung hat mich grad getriggert^^ P.S. Ich finde das Abwertungssystem ohnehin nicht so gut, sinnvoll ist es nur wenn man fachlich/sachlich immer eingeben muss werum man einen abwerten will (min. 15 Zeichen), dann würde man schnell sehen wer wirklich einen echten Grund hat :)
Microwave schrieb: > Ich habe nicht ein Problem gesehen mit deinen Beiträgen, aber vielleicht > angeblich andere..? Mit Sicherheit nicht. Da hält sich nur irgend jemand (ohne jede Fach-/Sachkenntnis) für so interessant, dass er (sie) meint (meinen), jemand Ernstzunehmender würde auf solche albernen anonymen "Bewertungen" (ohne jede Begründung) irgendwas geben. Ich kann da nur kichern. > Ich finde das Abwertungssystem ohnehin nicht so gut, sinnvoll ist > es nur wenn man fachlich/sachlich immer eingeben muss werum man einen > abwerten will (min. 15 Zeichen), Naja, auch dann könnte man über Sinn oder Unsinn streiten. Also ich sehe darin überhaupt keinen (außer meiner Erheiterung natürlich). ;) > dann würde man schnell sehen wer wirklich einen echten Grund hat :) Nun, der Mensch tut nichts ohne Grund ...
Bitte melde dich an um einen Beitrag zu schreiben. Anmeldung ist kostenlos und dauert nur eine Minute.
Bestehender Account
Schon ein Account bei Google/GoogleMail? Keine Anmeldung erforderlich!
Mit Google-Account einloggen
Mit Google-Account einloggen
Noch kein Account? Hier anmelden.





