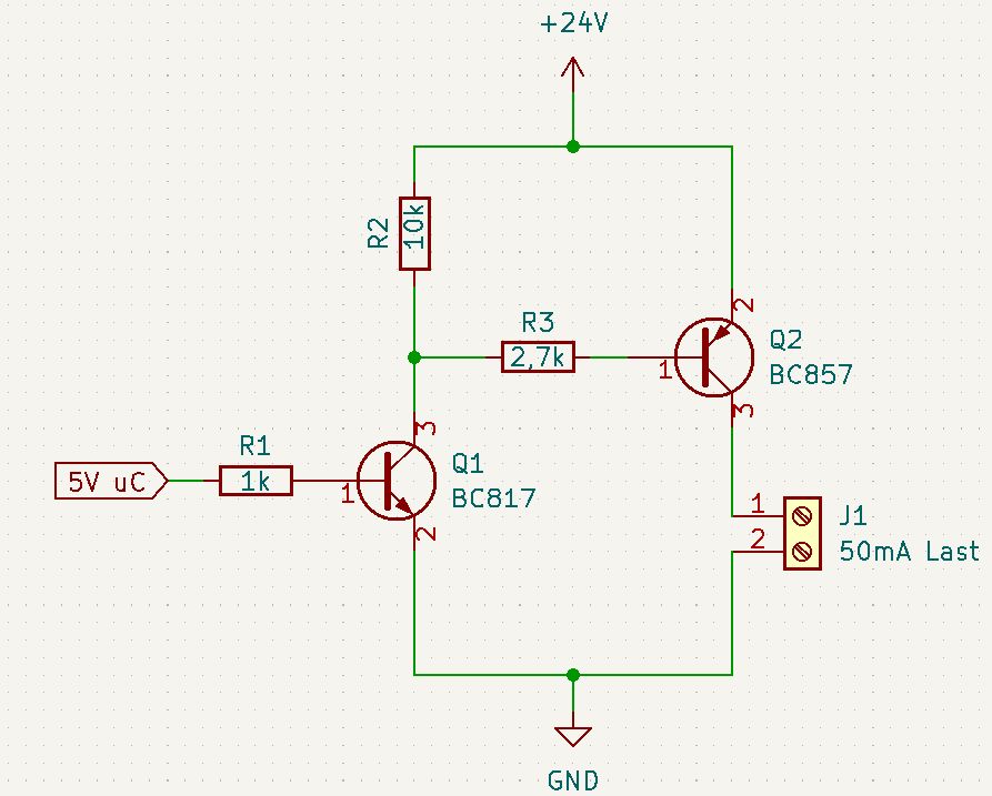
Guten Tag zusammen, ich kenne mich mit der Materie leider nicht so gut aus. Wo schalte ich bei dieser Schaltung eine Led dazwischen welche leuchtet wenn der uC Pin high ist? Ohne die restliche Schaltung zu beeinflussen. Kann ich vor R1 eine LED mit Vorwiderstand an GND schalten? (uC mit 5V Logikspannung) vielen Dank für eure Hilfe Pavel
Pavel schrieb: > Wo schalte ich bei dieser Schaltung eine Led dazwischen welche leuchtet > wenn der uC Pin high ist? Ohne die restliche Schaltung zu beeinflussen. Entweder in Serie zum 2k7 (R3), oder so wie du schon gesagt hast: Pavel schrieb: > Kann ich vor R1 eine LED mit Vorwiderstand an GND schalten? Ja.
Pavel schrieb: > ich kenne mich mit der Materie leider nicht so gut aus. Bitte ändere: R2 zw. 1 und 2 von Q2, R3 auf 10k erhöhen. Genügt vollauf bei I_last max. 50mA.
PC-Freak schrieb: > Bei J1 mit Vorwiderstand Diese LED zeigt dann an, ob der Ausgang eingeschaltet ist. Gewünscht ist aber eine LED, die anzeigt, ob der µC einen High-Pegel ausgibt. Das ist dank Q1 und Q2 nicht das selbe: Pavel schrieb: > eine Led dazwischen welche leuchtet wenn der uC Pin high ist? Eine LED, die unabhängig vom Zustand der nachfolgenden Bauteile anzeigt, ob der Portpin high ist, muss direkt an den Portpin angeschlossen werden. Wenn der Portpin dann low ausgibt, bleibt die LED dunkel, auch wenn am Ausgang eine Spannung ausgegeben wird, weil der Q2 durchlegiert und zwischen C und E dauerhaft leitend ist.
Am Schaltausgang wäre sinnvoller, dann erkennt man auch Massekurzschluß oder moderate Fremdspannung.
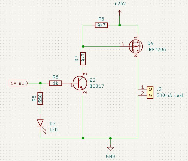
Vielen Dank für Eure schnelle Hilfe, das bringt mich sehr weiter! Andrew T. schrieb: > Pavel schrieb: >> ich kenne mich mit der Materie leider nicht so gut aus. > > Bitte ändere: > R2 zw. 1 und 2 von Q2, > R3 auf 10k erhöhen. > > Genügt vollauf bei I_last max. 50mA. Danke für den Tipp :) Wenn eine höhere Last mit etwa 500mA habe, kann ich anstelle des pnp Transistors Q2 einen Mosfet nehmen oder gibt es Transistoren die diesen Strom können?
Pavel schrieb: > Wenn eine höhere Last mit etwa 500mA habe, kann ich anstelle des pnp > Transistors Q2 einen Mosfet nehmen Mit kleinen Änderungen der restlichen Schaltung geht das. > oder gibt es Transistoren die diesen > Strom können? Auch bipolar gibt was, z.B. BC636 oder BD136.
H. H. schrieb: > Pavel schrieb: >> Wenn eine höhere Last mit etwa 500mA habe, kann ich anstelle des pnp >> Transistors Q2 einen Mosfet nehmen > > Mit kleinen Änderungen der restlichen Schaltung geht das. > > > >> oder gibt es Transistoren die diesen >> Strom können? > > Auch bipolar gibt was, z.B. BC636 oder BD136. Die werd ich mir direkt genauer ansehen, danke. Noch eine laien Frage, wäre die Schaltung mit einem BC636 oder BD136 auch für eine pwm Steuerung geeignet? Pavel
Pavel schrieb: > wäre die Schaltung mit einem BC636 oder BD136 auch für eine pwm > Steuerung geeignet? Kommt auf Frequenz und Last an.
H. H. schrieb: > Pavel schrieb: >> wäre die Schaltung mit einem BC636 oder BD136 auch für eine pwm >> Steuerung geeignet? > > Kommt auf Frequenz und Last an. Last max. 500mA bei 24V. Frequenz etwa 1000Hz, eher kleiner.
Pavel schrieb: > Last max. 500mA bei 24V. Bestimmt ein hochgeheimes Gerät... > Frequenz etwa 1000Hz, eher kleiner. Da sollte man schon flotter schalten als es die o.g. Schaltung kann.
Pavel schrieb: > Wenn eine höhere Last mit etwa 500mA habe, kann ich anstelle des pnp > Transistors Q2 einen Mosfet nehmen Falls sich deine Frage auf diese Schaltung bezieht: Nein das geht nicht. Erstens würde die LED dann nicht mehr leuchten, und zweitens fehlt ein Pfad über den das Gate des MOSFET wieder entladen wird. Wenn du einen MOSFET nimmst muss die LED da wieder weg.
Pavel schrieb: > Wenn eine höhere Last mit etwa 500mA habe, kann ich anstelle des pnp > Transistors Q2 einen Mosfet nehmen? Natürlich! Nimm für Q2 einen P-Mosfet und schalte R2 und R3 als Gatespannungsteiler mit je 4k7, damit das Gate nicht mehr als 12V sieht. Die LED schaltest du mit einem extra Widerstand direkt an den Ausgangsport. R1 kann jetzt problemlos auf 2k7 erhöht werden.
Michael M. schrieb: > Natürlich! Nimm für Q2 einen P-Mosfet und schalte R2 und R3 als > Gatespannungsteiler mit je 4k7, damit das Gate nicht mehr als 12V sieht. > > Die LED schaltest du mit einem extra Widerstand direkt an den > Ausgangsport. R1 kann jetzt problemlos auf 2k7 erhöht werden. Vielen Dank für die Ausführliche Antwort! Habe jetzt die Schaltung so aufgebaut wie du gesagt hast. Nun bin ich mir noch etwas unsicher ob ich diese Schaltung auch mit PWM betreiben kann (PWM von einem Arduino Mega)? Vielen dank euch allen für die ausführlichen hilfreichen Antworten Pavel
Pavel schrieb: > ob ich diese Schaltung auch mit PWM betreiben > kann Naja, so bis 500Hz wird das gehen. Aber ein IRF7205 ist für 24V etwas knapp.
H. H. schrieb: > Pavel schrieb: >> ob ich diese Schaltung auch mit PWM betreiben >> kann > > Naja, so bis 500Hz wird das gehen. > > Aber ein IRF7205 ist für 24V etwas knapp. Ok das reicht mir. Aus Interesse, was passiert bei einer höheren Frequenz, kommt der Transistor nicht mehr nach oder der Mosfet? Ich tue mich etwas schwer mit Bauteilen raussuchen, da ich hier schnell den Überblick verliere, was für ein Mosfet ist besser geeignet für 24V? Gruß Palavel
Pavel schrieb: > Aus Interesse, was passiert bei einer höheren > Frequenz, kommt der Transistor nicht mehr nach oder der Mosfet? Die hochohmige Ansteuerung über die beiden 4,7k Widerstände kann das Gate nicht mehr schnell genug umladen. Du könntest die ja auch problemlos auf 470 Ohm verkleinern, dann sind auch 5kHz drin. > Ich tue mich etwas schwer mit Bauteilen raussuchen, da ich hier schnell > den Überblick verliere, was für ein Mosfet ist besser geeignet für 24V? Wenn das keine reaktive Last ist, dann wird das wohl reichen. Aber ohne die Anwendung genau zu kennen, kann man kaum eine sinnvolle Empfehlung geben.
H. H. schrieb: > Pavel schrieb: > >> Aus Interesse, was passiert bei einer höheren >> Frequenz, kommt der Transistor nicht mehr nach oder der Mosfet? > > Die hochohmige Ansteuerung über die beiden 4,7k Widerstände kann das > Gate nicht mehr schnell genug umladen. Du könntest die ja auch > problemlos auf 470 Ohm verkleinern, dann sind auch 5kHz drin. Danke für die Erklärung, da lern ich sehr viel dabei. >> Ich tue mich etwas schwer mit Bauteilen raussuchen, da ich hier schnell >> den Überblick verliere, was für ein Mosfet ist besser geeignet für 24V? > > Wenn das keine reaktive Last ist, dann wird das wohl reichen. > > Aber ohne die Anwendung genau zu kennen, kann man kaum eine sinnvolle > Empfehlung geben. Die Anwendung habe ich vergessen zu erwähnen. Möchte diese Schaltung doppelt verwenden, einmal um einen 24V DC Motor anzusteuern (mit PWM) und einmal, um ein Relais zu schalten (ohne PWM).
Pavel schrieb: > Die Anwendung habe ich vergessen zu erwähnen. Möchte diese Schaltung > doppelt verwenden, einmal um einen 24V DC Motor anzusteuern (mit PWM) > und einmal, um ein Relais zu schalten (ohne PWM). Schnelle Freilaufdiode nicht vergessen! Und statt eines 30V MOSFET ehr ab 40V.
Einfache PWM-Ansteuerung sieht für deine 0,5-1A bei pnp oder Mosfet ähnlich aus, sofern du im häufig verwendeten Bereich (wenige kHz) bleibst. npn erzeugt einen Strom, der geht entweder hauptsächlich in die basis oder erzeugt eine Spannung am Entladewiderstand + gate.
Helge schrieb: > Einfache PWM-Ansteuerung sieht für deine 0,5-1A bei pnp oder > Mosfet > ähnlich aus, Hoffentlich nicht! Zu viele Fehler.
H. H. schrieb: > Pavel schrieb: >> Die Anwendung habe ich vergessen zu erwähnen. Möchte diese Schaltung >> doppelt verwenden, einmal um einen 24V DC Motor anzusteuern (mit PWM) >> und einmal, um ein Relais zu schalten (ohne PWM). > > Schnelle Freilaufdiode nicht vergessen! Und statt eines 30V MOSFET ehr > ab 40V. Heißt das der 30V Mosfet ist zu klein bemessen? Leider finde ich nur enorm größere Modelle (von den Daten) oder der Mosfet ist nicht lieferbar. Oder aber ich suche falsch
Pavel schrieb: > Heißt das der 30V Mosfet ist zu klein bemessen? Ja. > Leider finde ich nur > enorm größere Modelle (von den Daten) oder der Mosfet ist nicht > lieferbar. > Oder aber ich suche falsch Welche Baugröße ist denn erwünscht?
H. H. schrieb: > Pavel schrieb: >> Heißt das der 30V Mosfet ist zu klein bemessen? > > Ja. > > >> Leider finde ich nur >> enorm größere Modelle (von den Daten) oder der Mosfet ist nicht >> lieferbar. >> Oder aber ich suche falsch > > Welche Baugröße ist denn erwünscht? Nach dem wie ich dich verstanden habe ein 40V P-Mosfet in smd Bauweise, oder verstehe ich deine Frage falsch? Danke für deine Hilfe!
H. H. schrieb: > Pavel schrieb: >> smd Bauweise > > Gibt es von winzig klein bis für Grobmotoriker geeignet... Meinst du SOT-23? Dann habe ich dich falsch verstanden. In etwa Größenordnung SOT-23, SO-8 oder vergleichbares
Bitte melde dich an um einen Beitrag zu schreiben. Anmeldung ist kostenlos und dauert nur eine Minute.
Bestehender Account
Schon ein Account bei Google/GoogleMail? Keine Anmeldung erforderlich!
Mit Google-Account einloggen
Mit Google-Account einloggen
Noch kein Account? Hier anmelden.





