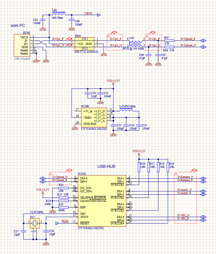
Hallo, habe Schwierigkeiten einen USB-Hub zum Laufen zu bringen. Eingesetzt ist ein CY7C65642-28LTXC, ursprünglich Cypress inzwischen Infineon. Am USB-Hub Kanal 4 ist ein PIC-Mikrocontroller angeschlossen. Er reagiert nicht. An Kanal 1 angeschlossen auch nicht. Ohne USB-Hub, den PIC-Mikrocontroller direkt an USB, das funktioniert. Beim Einstecken des USB-Stecker zum PC, bimmelt es kurz aus dem PC-Lautsprecher. Also der übliche Connectet-Ton für ein USB-Gerät. Mehr passiert nicht. Alle Spannungen am USB-Hub-IC überprüft. Meine soweit gut. Einstellungen über Widerstände am USB-Hub: - selfpowered - individual Mode. Auch im Gang-Mode ausprobiert, kein Erfolg. Während eines Reset schwingt der 12 MHz Oszillator. Nach Reset nicht mehr. Muss das so sein? Könntet ihr auf den Schaltplan schauen, vielleicht seht ihr den Fehler schon. Danke Gruß Mathias
Hier Beitrag "FPGA/USB3/Hyperram/ Board" habe ich einen sehr ähnlichen Hub drauf, funktioniert. Schaltplanaussschnitt im Anhang.
Wenn du keinen externen Spannungsregler hast, den wir auf deinem Schaltplan nur nicht sehen, dann hast du vergessen, Pin 27 anzuschließen. Die meisten ICs funktionieren besser, wenn man eine Versorungsspannung anschließt.
:
Bearbeitet durch User
@Gustl B. Danke für deinen Schaltplan. Zeigt keine relevanten Unterschiede. @Sebastian R. Externer Spannungsregler ist drauf und funktioniert. Wie ich schon weiter oben fragte: Während eines /Reset (low Pegel) schwingt der 12 MHz Oszillator. Nach Reset nicht mehr. Muss das so sein?
die Kondensatoren am Quarz richtig berechnet? Ich hatte gerade erst einen LAN9514 mit Problemen beim Anschwingen. Gruß Peter
Schließe bitte mal an ein Linux-System an, dann dmesg. Meist bekommt man unter Linux ein paar bessere Hinweise
@Anton Danke, das war's. Auch an die anderen für die Teilnahme. Gruß Mathias
Bitte melde dich an um einen Beitrag zu schreiben. Anmeldung ist kostenlos und dauert nur eine Minute.
Bestehender Account
Schon ein Account bei Google/GoogleMail? Keine Anmeldung erforderlich!
Mit Google-Account einloggen
Mit Google-Account einloggen
Noch kein Account? Hier anmelden.



