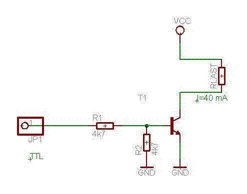
Hi, kann der Schalttransistor so funktionieren? VCC ist 20 V, Ansteuerung TTL durch einen uC. Der Transistor ist BC546, wobei das je unwichtig ist. Die Überleggung war, den Schalter "sicher" zu machen. Wenn ich einfach nur einen Basiswiderstand nehme, kann der Schalter ja flattern. Wie stellt sich denn der Strom an der Basis ein, den ich zum Schalten nehme? Bei einer Verstärkung von 150 muss ich (wenn ich 40mA schalten will) ja 260 uA in die Basis jagen. Ist das hier gegeben? Wie rechne ich den Strom aus, der hier in die Basis geht? Der wird ja durch den oberen Widerstand begrenzt. Wie ist die Spannung über dem unteren? Ist das die Diodenspannung der BE-Strecke, also 0,7 V? Danke Jens
Jens wrote: > Wenn ich einfach > nur einen Basiswiderstand nehme, kann der Schalter ja flattern. Warum? > Wie stellt sich denn der Strom an der Basis ein, den ich zum Schalten > nehme? Basiswiderstand
> Wie ist die Spannung über dem unteren? Ist das die Diodenspannung der
BE-Strecke, also 0,7 V?
Ja.
High-Pegel von TTL sind nicht stark belastbar. Besser: Mit TTL den Transistor sperren, dazu vorher invertieren, am Besten im Prozessor, wenn es denn einer ist. Von +5V Widerstand an die Basis. Transistor hat Stromverstärkung von 20, als R = ca.20*Rlast. TTL-Ausgang über ca. 5 KOhm an die Basis. TTL=low sperrt den Transistor.
Das TTL war wohl nicht wirklich wörtlich gemeint, immerhin sind Microcontroller mit echten TTL Ausgängen sehr selten. Aber es wäre schon nützlich zu erfahren, ob 8051 oder etwas moderneres.
Wenn ich nur einen Basiswiderstand einbaue, hab ich ja kein festes Potential. Da reicht es schon aus, wenn ich mit meinem körpereigenen Brummen ankomme. Ich will einen Mega16 verwenden. Macht der etwa keine TTL Pegel?
klar hast du festes Potential - durch den uC. Der verbindet relativ niederohmig (soll ja Strom liefern können) den Ausgang intern mit Masse oder + (High oder Low). bitte nicht wörtlich nehmen, nur als Gedankenmodell, warum das nicht flattert..
Jens wrote: > Wenn ich nur einen Basiswiderstand einbaue, hab ich ja kein festes > Potential. Da reicht es schon aus, wenn ich mit meinem körpereigenen > Brummen ankomme. Könnte es sein, dass du hier bipolare Transistoren mit MOSFETs verwechselst? In den meisten Fällen von solchen Schaltanwendungen handelt es sich bei der Last um Relais oder LEDs. Bei solchen Lasten musst du schon ziemlich laut brummen. Nur bei Lasten, bei denen schon geringste Ströme schaden anrichten könnten wird es wirklich interessant. Und zudem tritt dieser Effekt nur dann auf, wenn die Basis offen ist. Bei Ansteuerung durch Microcontroller ist sie das jedoch nur in der Zeit zwischen Power-Up und vollbrachter Initialisierung. Danach ist der Ausgang auf 0 und die Basis gut festgenagelt.
Ja du hast recht, im laufenden Betrieb flattert da natürlich nichts. Das war unsauber ausgedrückt. Wenn der Mega aber abgeschaltet ist, sind seine Ausgänge highZ. Und dan nschlägt jede Störung auf den Transistor durch, oder?
Ergänzung - das mit dem R gegen Masse hast du wohl bei Schaltungen mit FETs gesehen - dort macht man das wegen der Schwingneigung.
Jens wrote: > Ich will einen Mega16 verwenden. Macht der etwa keine TTL Pegel? Nein, der macht CMOS-Pegel und kann einen sehr nennenswerten Strom liefern. Da kannst du gern ein TTL dranhängen, er ist also als Ausgang TTL-kompatibel. Ist aber weit besser als TTL. Wenn du hier also die Regeln für TTL-Ausgänge anlegst obwohl du einen AVR verwendest, bekommst du mehr Aufwand als nötig.
Jens wrote: > Wenn der Mega aber abgeschaltet ist, sind seine Ausgänge highZ. Und dan > nschlägt jede Störung auf den Transistor durch, oder? Ja, das schon. Aber wieviel macht das aus? Merke: bipolare Transistoren sind stromgesteuert, nicht spannungsgesteuert. Häng mal ein hinreichend empfindliches Strommessgerät an deinen Finger und miss diesen Brumm nach. Und dann rechne aus, wieviel Kollektorstrom das ausmacht, also multipliziere diesen Strom mit der Stromverstärkung. Wenn der so ermittelte Kollektorstrom stört, dann bau den Widerstand ein.
Ok, wenn du z.B. diesen Schaltungsteil über einen Steckverbinder während des Betriebes vom uC abziehst, ist dein R gegen Masse goldrichtig.
Der Spannungsteiler ist schon richtig, korrekterweise sogar notwendig. Für ein sauberes Design mache ich den R zwischen B und E eher halb so groß (bei CMOS-0V/5V Steuerung) wie den Basisvorwiderstand. Grund: Ein Transistor leitet bereits bei 0,5...0,6V bei kleiner Last. Garantierte Low-Pegel von CMOS-Ausgängen liegen bei <0,5V wenn z.B. der Ausgang ev. noch eine andere Last treibt. Damit ist der Störabstand recht klein. Ein Teiler 2:1 liefert dann bei LOW an der Basis <0,16V an - schon besser. Außerdem könntest du dann auch zum Ausschalten des T den Treiber auf 'hochohmig' schalten. >Wie stellt sich denn der Strom an der Basis ein, den ich zum Schalten >nehme? >Bei einer Verstärkung von 150 muss ich (wenn ich 40mA schalten will) ja >260 uA in die Basis jagen. Ist das hier gegeben? Aber sicher! Sogar deutlich mehr (deine Dimensionierung): Durch R2 fließen 0,7V / R2 = 150µA Durch R1 fließen (5V-0,7V)/R1 = 900µA Also in die Basis fließen dann 900µA-150µA = 750µA. du könntest damit bis zu 110mA schalten. Man muss allerdings berücksichtigen, dass z.B. bei Transistoren 'B' deutlich streut, abhängig vom Kollektorstrom ist und auch von der Temperatur. Also immer Worst-Case-Betrachtungen anstellen und einen Sicherheitsfaktor von 2 zugeben. Wenn bei deinem Transistor Bmin=150 ist, dann liegst du mit deiner Dimensionierung richtig! >Wenn ich nur einen Basiswiderstand einbaue, hab ich ja kein festes >Potential. Da reicht es schon aus, wenn ich mit meinem körpereigenen >Brummen ankomme. Ist zwar wenig wahrscheinlich, aber siehe meine Ausführungen oben! Dein Treiber-IC hat eine relativ niederohmige (<50 Ohm) Quelle als Ausgang, entweder ca. 5V oder ca. 0V. Und die werden über 4,7k auf die Basis gegeben. Mit dem Spannungsteiler wird die halbe Spannung mit 2,3k auf die Basis gegeben. Um noch unempfindlicher zu werden, kannst du auch die 4k7 durch 1k ersetzen. Aber, wie gesagt, der Spannungsteiler ist die bessere Wahl.
Ich hatte das mal mit einer FluxLED ausprobiert: Mein Brummen reicht jedenfalls, um die LED sichtbar zum Leuchten zu bringen (geschaltet über BC547). Und da ich mit dieser Schaltung zu testende Module einschalten will, will ich eben lieber auf Nummer sicher gehen. Ich hab keine Ahnung was die Dinger machen, wenn sie statt mit 20 mit einer "floatenden" Spannung durch BRummen versorgt werden.
HildeK wrote: > Wenn bei deinem Transistor Bmin=150 > ist, dann liegst du mit deiner Dimensionierung richtig! Wenn du den Transistor sauber sättigen willst, ist das etwas hoch gegriffen. Bei den meisten Kleinsignaltypen ist das entsprechende Kennlinienfeld nicht dokumentiert, aber beim BC557 kann ich damit dienen. Für Ic=50mA sind da mindestens Ib=600µA nötig, um den in Sättigung zu kriegen. Typisch. Deshalb rechnet man bei solchen Typen für Sättigung eher mit B=30.
Jens wrote: > Ich hatte das mal mit einer FluxLED ausprobiert: Mein Brummen reicht > jedenfalls, um die LED sichtbar zum Leuchten zu bringen (geschaltet über > BC547). Ja, bei LEDs gehört nicht viel dazu. 1µA reicht schon aus um was zu sehen. Allerdings stört es grad bei LEDs meist nicht, was in diesem Betriebszustand bei solchen Strömen passiert.
@Andreas Kaiser >HildeK wrote: >> Wenn bei deinem Transistor Bmin=150 >> ist, dann liegst du mit deiner Dimensionierung richtig! >Wenn du den Transistor sauber sättigen willst, ist das etwas hoch >gegriffen. Andreas, was verstehe ich hier nicht? Er will max. 40mA am Kollektor, hat 750µA Basisstrom und (Annahme, dass es Bmin ist!) Bmin=150. Damit wären 112mA Ic möglich, also fast Faktor 3 übersteuert. Das reicht doch für die Sättigung!?
Wenn es ihm egal ist, wieviel Spannung am Transistor draufgeht, dann passt das. Meist will man jedoch den Spannungsverlust am Transistor minimieren, und dann sieht das etwas anders aus. Woher stammt die Angabe Bmin=150? Einem Datasheet des BC547B entnehme ich ein Bmin von ca. 150 bei Vce=5V. Bei 5V wohlgemerkt. Bei 0,5V sieht das anders aus. Im Datasheet vom BC547 fehlt leider das relevante Kennlinienfeld, aber beim Komplementärtyp, dem BC557, da ist es drin. Und darin lässt sich beispielsweise ablesen, dass bei Ic=50mA und Ib=400µA ein Vce von 5V rauskommt. Und ich bei Ib=600µA dem Transistor keinesfalls mehr als etwa 60mA zumuten möchte, wenn Vce sicher unter 1V bleiben soll.
Anbei das Kennlinienfeld, auf das ich mich dabei beziehe. Der BC557 hat eine geringere Stromverstärkung als der BC547, daher passt das nicht zu diesem Typ. Aber es illustriert den Zusammenhang zwischen Basisstrom, Kollektorstrom und Kollektor-Emitter-Spannung besser als Zahlen. Mit der Rechnung über die Angabe von Bmin bei 5V kommt man eben nur zu der Situation bei 5V. Weshalb die Rechnung Ib=750µA für Ic=40mA durchaus in Ordnung ist. Aber die Aussage, dass man damit bis Ic=110mA kommt, stimmt eben nicht. Dabei würde der Transistor möglicherweise überlastet und durchbrennen.
Jens hatte B=150 genannt. Ich hatte meine Ausführung dadurch eingegrenzt, dass ich dieses B als Bmin annahm (Wenn bei deinem Transistor Bmin=150 ...), ohne den genannten Typ im Datenblatt zu verifizieren. Ein C-Typ sollte aber auch ein Bmin von 150 garantieren (BC547C z.B. hat Bmin = 420!, also nicht unbedingt abwegig), wobei ich zugeben muss, die Abhängigkeit B(UCE) nicht parat zu haben - ich kann mich gerade auch nicht erinnern, das schon mal gesehen zu haben ... Ja, Ic-abhängig, temperaturabhängig usw., das schon. Ich habe mal einen BC547B simuliert. Ergebnis: bei 20V UCE war B=350, bei 0.2V noch 200, bei 5V auch 'nur' 280. Scheint mir also eher eine fast vernachlässigbare Abhängigkeit zu sein, insbesondere wenn man die Abhängigkeiten von Temperatur und den Rückgang des B bei großen Strömen anschaut. Oder, anders ausgedrückt, einen 100 Ohm Widerstand, 5V Versorgung, schalten Ib=250µA schon durch mit Rest-UCE=250mV (klar, diesen einen Typ mit diesen in den Spice-Parametern vorgegebenen Werten bei 300K, usw.). Simuliert mit Microsim Eval, die meiner Tietze-Schenk-Ausgabe beilag. >Dabei würde der Transistor möglicherweise überlastet >und durchbrennen. Ja, klar. Ich wollte nur verdeutlichen, dass wir in der Sättigung sind, wenn 40mA gebraucht und 110mA errechnet werden. Dass du bei Sättigung mit z.B. B=30 rechnest, liegt eher daran, dass ja der Lastwiderstand den Strom begrenzt und so das Verhältnis IC/IB deutlich sinkt. War für mich jetzt lehrreich, dies mal näher anzuschauen. Mir war bei deiner Bemerkung (18:35) nicht klar, ob ich zuviel oder zuwenig übersteuere - deiner Ansicht nach.
HildeK wrote: > Dass du bei Sättigung mit z.B. B=30 rechnest, liegt eher daran, dass ja > der Lastwiderstand den Strom begrenzt und so das Verhältnis IC/IB > deutlich sinkt. Andersrum, ich gehe mit B=30 in die Rechnung des Basiswiderstands rein und habe dann die Sättigung gleich mit drin ohne gross Datasheets zu wälzen und zu interpolieren und ohne lang rumrechnen zu müssen. Und weil ich BC547 A/B/C, BC337 und BC635 der Einfachheit gleich behandle, obwohl sie in dieser Hinsicht durchaus unterschiedlich sind. Und beim BC547A und dem BC635 liegt man mit den 30 ganz gut. Wenn man es ganz genau wissen muss, weil jedes mA zählt, kann man nachrechnen, aber für Standardanwendungen tut es die Daumenregel auch.
Gut, unsere Betrachtungen konvergieren durchaus! Jens hatte etwas hilflos gefragt und wir haben ihm einige Anhaltspunkte geliefert. Auch bei Daumenregeln ist es gut zu wissen, woher sie kommen.
@HildeK >Garantierte Low-Pegel von CMOS-Ausgängen liegen bei <0,5V wenn z.B. der >Ausgang ev. noch eine andere Last treibt. Damit ist der Störabstand >recht klein. Ein Teiler 2:1 liefert dann bei LOW an der Basis <0,16V an >- schon besser. aber eben nur, wenn eine zusätzliche Last (gegen +) mit dranhängt - ist hier offensichtlich nicht der Fall >Außerdem könntest du dann auch zum Ausschalten des T den Treiber auf >'hochohmig' schalten. Kommt auf die Restströme des µC-Ausgangs an, ob die bereits stören. Aber auch wenn längere Leitungen an der Stelle mit dranhängen bzw. die Schaltung in einem verseuchten Umfeld sich befindet, macht sich dann in dem Falle ein R gegen Masse ganz gut. Auch ich neige in solchen Fällen immer gern dazu, einen R parallel zu schalten. Allerdings recht hochohmig so um die 1M, um die Stromaufnahme nicht sinnlos ansteigen zu lassen (soll ja nur Restströme kurzschließen). Gegen das bißchen Brumm, was die paar mm/cm Leitung zw. µC und T einfängt, ist das allemal ausreichend in einem "normalen" Umfeld.
Bitte melde dich an um einen Beitrag zu schreiben. Anmeldung ist kostenlos und dauert nur eine Minute.
Bestehender Account
Schon ein Account bei Google/GoogleMail? Keine Anmeldung erforderlich!
Mit Google-Account einloggen
Mit Google-Account einloggen
Noch kein Account? Hier anmelden.

