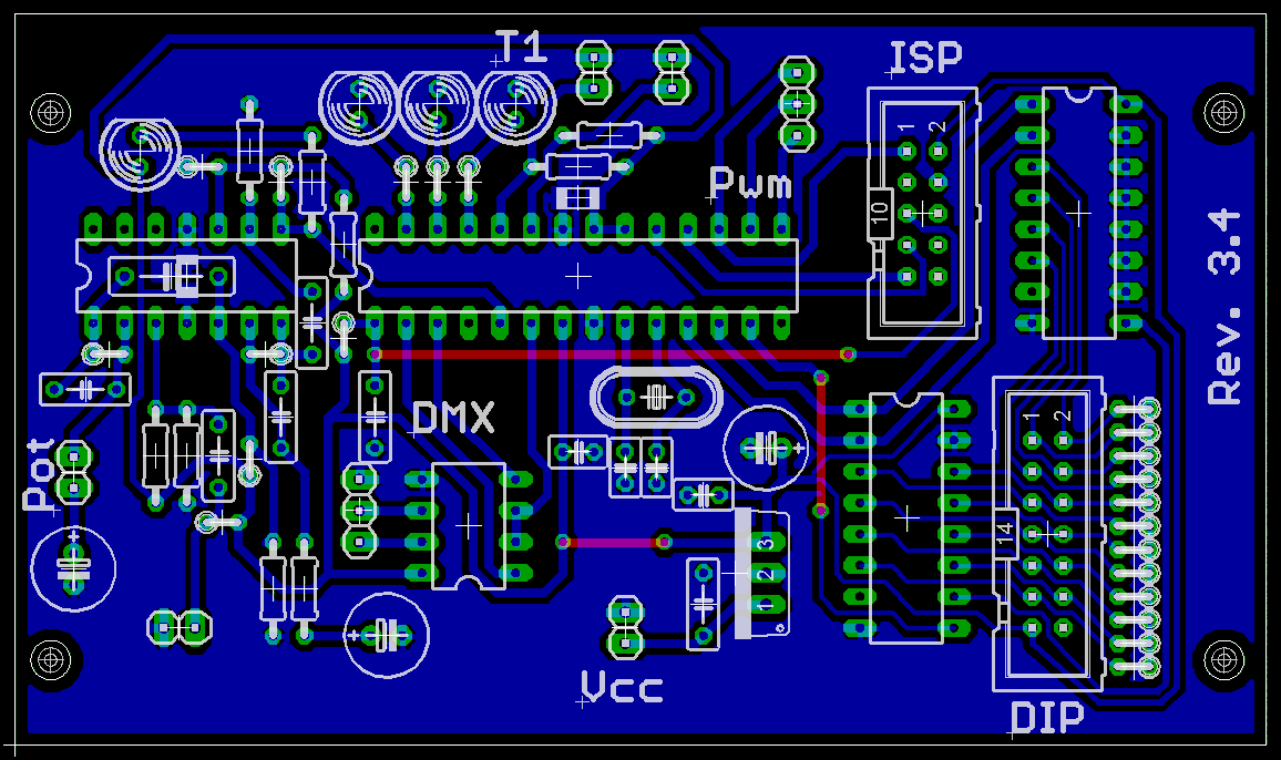
Servus zusammen, bisher hab' ich all meine Platinen selbst geätzt/gebohrt. Jetzt steht eine kleine Serie von 12 Stück an, und die möchte ich jetzt ferigen lassen (http://makepcb.com/ ist das günstigste was ich bisher gefunden habe, hat jemand Erfahrung mit denen?) Bevor da jetzt aber was vermurkst wird / hinterher nicht funktioniert würde ich die Platinenprofis unter Euch bitten nochmal schnell einen Blick auf das Bild im Anhang zu werfen. Gerade bei den 12 Widerständen unten rechts bin ich unsicher, ob das so eng gebohrt werden kann, aber ein Widerstandsnetzwerk hatte irgendwie keinen Platz mehr..... Das Layout habe ich für eine einseitige Platine erstellt, aber doppelseitig fertigen lassen kostet ja ungefähr das gleiche, sollte ich da das fast unbenutzte Top-Layer zur Massefläche machen? Danke schonmal für Eure Hilfe!! André
Schaut ziemlich gut aus vom Layout her. Aber links an dem DIL haste ne zu dicke Leiterbahn durchgefuehrt, das koennte problematisch werden. Unten stoesst auch die Masseflaeche fast an den Jumper an. Selbiges sehe ich an der rechten oberen Wannenleiste. Mach am besten mal einen DRC-Check. Mir kommen die Leiterbahnen generell unnoetig breit vor.
@ Andre (Gast) Was sagt der DCRC? Die dicke Leitung zwischen den Pins am Wannenstecker oben rechts sieht mir ein wenig zu dick aus. >Gerade bei den 12 Widerständen unten rechts bin ich unsicher, ob das so >eng gebohrt werden kann, Aber sicher. >Das Layout habe ich für eine einseitige Platine erstellt, aber >doppelseitig fertigen lassen kostet ja ungefähr das gleiche, sollte ich >da das fast unbenutzte Top-Layer zur Massefläche machen? Kann man, bringt aber nicht wirklich was. Räum das Layout noch ein wenig auf, dann hast du nur gerade rücken auf TOP und es wird eine solide einseitig Platine. MfG Falk
Wird vermutlich bissi eng mit den Drahtbrücken, sofern du die oberhalb verlegen möchtest. Setz den jeweils rechten Anschluss von der Brücke unten links und in der Mitte (die mit dem Knick) etwas weiter ab, sonst musst du die noch unterm Bauteil anlöten^
Kleinen Text als Belichtungshilfe wäre sinnvoll. der 2pol Pfostenstecker links unten über dem Elko,unterhalb der roten Leitung scheint einen Kurzschluß zu bilden, kann mich aber auch irren, da der Bestückungsdruck viel verdeckt. Eben erwähnte rote Verbindung kannste auf die andere Seite verlegen. Die rote Verbindung mit der Via unter dem Kondensator kannste auch auf die andere Seite verlegen. Was soll denn der Kondensator unter dem IC links? Die Verbindung unten mittig mal rot,dann blau dann wieder Rot kannste komplett rot machen und fertig. Sonst ganz schön gemacht. Die anderen schon geposteten Mängel hab ich nicht erwähnt weil die schon bekannt sind.
also 3 "Brücken" kannst du schon mal wegrationalisieren und die restlichen 3 kann man locker von Hand bestücken (oder mit den berüchtigten 0-Ohm Widerständen) Da mehrere Platinen auf eine einseitige Eurokarte gehen(habe aber nicht nachgemesen) solltest du überlegen, ob sich eine Anfertigung wirklich lohnt.
Noch was ist mir erst heute morgen aufgefallen. Einige Bauteile werden an die Massefläche angelötet. Ohne spezielle Powersymbole(Pads m.+) wirste die kaum löten können weil die Hitze auf die Kupferfläche abgeleitet wird bevor du den Schmelzpunkt deines Lötzinns erreichst.
Ist das beabsichtigt das 3 Bauteile übernander liegen beim linken IC ???
>Ist das beabsichtigt das 3 Bauteile übernander liegen beim linken IC ???
Das eine Bauteil ist auf der Rückseite (SMD). Der Kondensator findet
unter dem IC-Sockel Platz. Zumindest vermute ich, dass das so gedacht
war.
Für smd isses aber das falsche Layer oder ? und er schreibt ja "Das Layout habe ich für eine einseitige Platine erstellt"
Das SMD-Bauteil kommt auf die Kupferseite (in diesem Fall nach unten). Die anderen Komponenten sind Through-hole, d.h. sie werden auf der anderen (oberen) Seite platziert (kommen sich also nichts mit dem SMD-Bauteil ins Gehege) und unten auf der Kupferseite verlötet. SMD muss einfach immer nur auf die Kupferseite - wo die ist und ob es ein oder zwei gibt ist dem Bauteil egal. Eine andere Färbung wäre aber dennoch leichter zu lesen gewesen.
Denke mal über das Rastermaß der gewählten Kondensatoren nach. Zum Beispiel die C's am Quarz, da würde ich 2,5er Raster nehmen. Bei 0µ1 C's ebenfalls ... usw.
Schau dir mal die Massezuführung des Widerstadsclusters und der beiden ICs rechts an. Das geht alles über eine kleine Verbindung an der Steckerleiste rechts oben. Find ich jetzt nicht so schön. Die Maße deiner Kondensatoren passen sicher? Du hast ein paar auf Stoß geplant. Wenn sie dann doch leicht breiter/länger sind kann man sich ganz schön ärgern. Sebastian
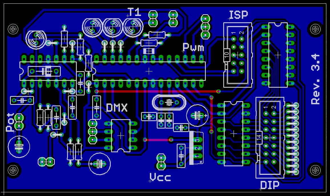
Vielen Dank für Eure vielen Antworten, ich habe mich bemüht alles umzusetzen! @Falk: Was meinst Du mit "dann hast du nur gerade rücken auf TOP"? @egberto: das mit den 0-Ohm WIderständen kann ich mir doch sparen, wenn ich die Platinen als 2-Layer machen lasse, das kostet 0,12EUR mehr pro Platine... Dann besteht halt das top-layer nur aus 3 Bahnen? Spricht da was dagegen? Bei MakePCB kosten mich die 12 Platinen keine 50 EUR, denke das ist ein guter Preis? Die Größe ist 60mm x 110mm @AC/DC: die Pads auf der Massenfläche haben alle dieses Thermal-Ding, kommt wohl nur auf dem Bild nicht so 'rüber... @Michael Fournier: ja, der SMD-Kondensator sitzt auf der Kupferseite, und der andere Kondensator unter dem IC-Sockel. Der DRC beklagt inzwischen nichts mehr! Viele Grüße André
@ Andre (Gast) >@Falk: Was meinst Du mit "dann hast du nur gerade rücken auf TOP"? Sollte gerade Brücken heissen, als Drahtbrücken die nicht um die Ecke gehen. >@egberto: das mit den 0-Ohm WIderständen kann ich mir doch sparen, wenn >ich die Platinen als 2-Layer machen lasse, das kostet 0,12EUR mehr pro >Platine... Dann besteht halt das top-layer nur aus 3 Bahnen? Spricht da >was dagegen? Ja, der Stil und die Tatsache, dass man es einfach vermeiden kann. >Der DRC beklagt inzwischen nichts mehr! MIt welchen Einstellungen? 8 mil Abstand zwischen den Leiterbahnen und Pads? Eine Platine dieser "Komplexität" sollte locker mit 12mil und mehr auskommen. So einfach wie möglich, so aufwändig wie nötig. MFG Falk
Wenn noch Platz ist, würde ich noch ein paar Abgriffe für Vcc und Gnd vorsehen. Nachher ärgert man sich, wenn man bei den Erweiterungen (z.B. Sensoren) zwar die Portpins aber nicht die Stromversorgung anschließen kann. Den Kondesator unten links würde ich etwas höher platzieren, so dass er über dem Jumper sitzt.
Ich sehe auch keine Abblock-Kondensatoren bei den ICs. Die müssen immer direkt an die ICs ran.
Vielen Dank für Eure Hinweise, ich habe versucht sie alle umzusetzen, und jetzt gefällt mir die Platine auch viel besser! :) Viele Grüße Andre
Na, eine Textbeschriftung haste nicht auf den Layern (Nur auf dem Bestückungsdruck). Dadurch vermeidet man, das die Belichtung bei der LP-Fertigung spiegelverkehrt erfolgt. Also auf die Lötseite LS (gespiegelt auf dem Bildschirm lesbar) und auf die Bestückungsseite BS (Normal lesbar) Wenn`s dir gefällt, mach es so. Ich kenn da einen Chef, der mir das Layout wegen der 6 Via`s um die Ohren gehauen hätte, weil die sein Geld kosten. Sowas gibt`s. Mit ein bischen Geduld und Erfahrung könnte man die 3 Leitungen(Rot) auf der Bestückungsseite wahrscheinlich noch wegoptimieren. Manchmal führen auch Umwege zum Ziel.
Du kannst dir alle 6 Vias sparen, indem du die roten Leiterbahnen direkt an die Pads anschließt und zudem die oberste rote Leiterbahn mitten durchs IC legst. Es sei denn die Pads sind bei dir nur auf einem Layer vorhanden, was aber eher unüblich wäre.
Bitte melde dich an um einen Beitrag zu schreiben. Anmeldung ist kostenlos und dauert nur eine Minute.
Bestehender Account
Schon ein Account bei Google/GoogleMail? Keine Anmeldung erforderlich!
Mit Google-Account einloggen
Mit Google-Account einloggen
Noch kein Account? Hier anmelden.

