Hallo zusammen ich möchte einen Mikrocontroller (ATMega32, 11MHz) mit einem Handy verbinden. Dieser soll dann per AT-Befehle das Handy dazu veranlassen eine Telefonummer zu wählen. Ich verwende ein Sony Ericsson T630. (Ich verwende nicht das Innenleben des Datenkabels. Dies funktioniert nicht, da ein Bauteil falsch eingelötet war und ich es beim Auslöten leider gekillt habe. Chinesen Kabel) Es werden lediglich die Pins 4 (RXD), 5(TXD) und 10(GND) der Handyseite verwendet. Folgendes habe ich schon probiert: 1. Das Handy über MAX232 an PC angeschlossen. Über Hyperterminal AT-Befehle versendet. Diese werden korrekt vom Handy empfangen. 2. Mikrocontroller an PC angeschlossen. Dieser sendet AT-Befehl (string) ebenfalls korrekt an PC. Verbinde ich nun Handy und Mikrocontroller (ohne MAX232, Rx mit Tx usw.) miteinander, so empfängt das Handy keine AT-Befehle. Woran kann es liegen? Habe meinen Quelltext angehängt. Besten Dank Ebby
>Verbinde ich nun Handy und Mikrocontroller (ohne MAX232, Rx mit Tx usw.) >miteinander, so empfängt das Handy keine AT-Befehle. >Woran kann es liegen? Daran das der MAX232 fehlt ?
Hast Du ein Oszi? Pegel messen und vergleichen, dito Signallänge (stimmt die Baudrate?), dann klappts auch nit dem AT-Befehl.
moin, weisst du mit welcher Spannung das Handy arbeitet? Ich vermute, dass die Spannung von Handy und AVR einfach zu unterschiedlich sind. Nimm den MAX232, schliesse den einen Treiber an das Handy und den anderen an den AVR, danach verbinde beide Treiber ausgänge miteinander, somit hast du kein Problem mit unterschiedlich starken Pegeln. Eventuell musst du auch 2 MAX232 nehmen, und einen mit der Betriebsspannung des Handys und einen mit der des AVR's betreiben. Du hast leider nicht angegeben, mit welcher Spannung du den MAX232 beim Handy und beim AVR betrieben hast. mfg EmperorL0ser
Hi ne habe leider kein oszi. Habe mal Txd gemessen (das was am Handy rauskommt, ohne das es mit etwas verbunden ist). Es sind 2,7/2,8V. Brauch ich dann evt. ein Pegelwandler von 2,7V auf 5V. Wann ist für den Mikrocontroller eigentlich High-Zustand, ab wieviel Volt? Zur Baudrate: Habe es auf 9600 gestellt. Bei der Verbindung zwischen PC und Handy klappt es mit dieser Einstellung. Dies habe ich auch so in meinem Quelltext eingestellt. Von daher sollte es klappen. @Holger: Den max232 benötige ich doch nicht, da das Handy doch nicht mit +-12V arbeitet und µC doch auch nicht. Ebby
Hallo hab immer noch Probleme mit der Kommunikation. Habe die Verbindung wie im GIF gemacht und es funktioniert nicht. Ich versorge den Max vom AVR U=5V. Könnt ihr evt. nochmal nen Blick auf die Verbindung werfen. Ggf. einen korrigierten Schaltplan posten. >>Eventuell musst du auch 2 MAX232 nehmen, und einen mit der Betriebsspannung >>des Handys und einen mit der des AVR's betreiben. In wie weit unterscheidet sich das elektronische Verhalten denn, wenn man einmal die Versorgung vom AVR und einmal vom Handy nimmt? Ebby
> Könnt ihr evt. nochmal nen Blick auf die Verbindung werfen. Ggf. einen > korrigierten Schaltplan posten. >>>Eventuell musst du auch 2 MAX232 nehmen, und einen mit der Betriebsspannung >>>des Handys und einen mit der des AVR's betreiben. > > In wie weit unterscheidet sich das elektronische Verhalten denn, wenn > man einmal die Versorgung vom AVR und einmal vom Handy nimmt? Der Ausgangspegel an R10/R20 hängt von UB des MAX232 ab. Vom Pegel her ist das so das gleiche wie direkt verbinden (ohne MAX232). Wenn Du das so testen willst, dann versorge den MAX232 mal vom Handy. Dann stimmt der Pegel auf der Seite zumindest. Ob der AVR damit dann klar kommt hängt halt von der Spannung des Handyd ab. Sollte das nicht gehen halt 2 MAX232, un einen vom AVR und den anderem vom Handy versorgen. Gruß
du brauchst an deinem handyTx einen Pegelwandler von 2.7V auf 5V mittels 2 trasistoren und die transischaltung dann an den ControllerRx hängen. Vom ControllerTx eine 2.7V Z-Diode und ein 1k widerstand und damit an Handy Rx und natürlich die beiden GNDs verbinden, dann sollte es laufen... MFG Elko
ATcpin Pin eingeben nicht vergessen. Sonst kannst Du nur die Notrufnummer wählen. gruß Sven
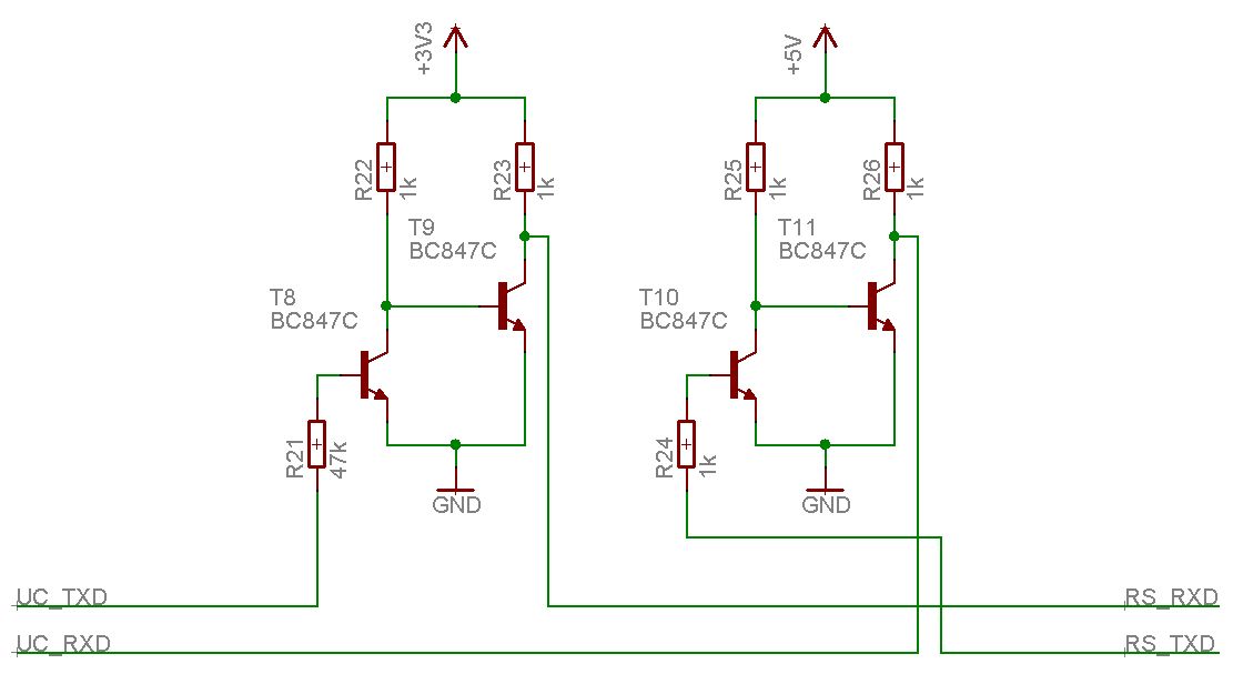
Hallo kann mir jemand einen Schaltplan geben, wie ich 2,7 V (Handy) auf 5V (µC) kriege?. Bei 0V muss 0V bleiben. Am besten mit Transisor. Habe grad nen Brett vorm Kopf. Ebby
du bräuchtest quasi nur den rechten teil, den Teil von 5-->3.3 kannst du auch mit einem Widerstand und einer Zdiode aufbauen. gruß Elko
Bitte melde dich an um einen Beitrag zu schreiben. Anmeldung ist kostenlos und dauert nur eine Minute.
Bestehender Account
Schon ein Account bei Google/GoogleMail? Keine Anmeldung erforderlich!
Mit Google-Account einloggen
Mit Google-Account einloggen
Noch kein Account? Hier anmelden.

