Hi! Ich plane ein relativ kompaktes Labornetzteil (Plastik-Gehäusemaße ca 17 x 6,5 x4) zusammenzustellen. Ausgangsspannung regelbar von 0 bis 15V / 0,8A max. 0,8A weil ein stärkerer Trafo als 18V/16VA nicht Platz hat. Als Spannungsregler möchte ich nen LM317 verwenden. Hab auch schon nen passenden Kühlkörper gefunden, liegend, etwa 4,5 x 3 x 1,5 cm mit 4 K/W Wärmewiderstand. Nun ein paar Fragen: * Möchte nun wissen, ob ich Belüftungsschlitze brauche oder den Kühlkörper gar extern dranbauen muss, um das Ding nicht zu überhitzen. * Reichen 18V Trafoausgangsspannung *Kennt jemand ne ganz einfache Schaltung für eine fixe Strombegrenzung von 800mA? Werd den Schaltplan gleich mit uploaden und bin dankbar für alle Ratschläge!
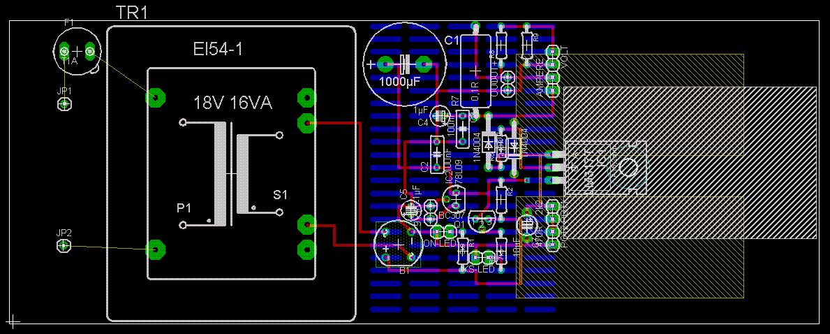
Das Board lad ich auch gleich hoch. Achtet nicht auf das Routing, is nur eine Hilfe, damit ich auf der Streifenlochrasterplatine die Platzaufteilung beachte.
Achja, die weiß schraffierte Fläche is der geplante Kühlkörper, die grau schraffierten Flächen die darüberliegenden Digitalanzeigen für U und I.
Wird eng mit der Kühlung. Bei 0,8A musst du mit 15 bis 20W Verlustleistung rechnen - mal 4K/W, gibt mehr als 70° Übertemperatur also fast 100° bei Zimmertemperatur. Das mag dann auch der Regler nicht mehr ganz so gerne, denn an seiner Sperrschicht ist es noch wärmer. KK im Gehäuse: da werden sich die 20-25°° Umgebungstemperatur erst recht nicht halten lassen. KK außen am Gehäuse: Du wirst dir die Finger verbrennen :-) Strombegrenzung: zweiten LM317 als Stromquelle davor schalten. Dann kommen aber die 15 V nicht mehr raus, eher max. 12V.
Dass der mit so nem Kühlkörper gleich so heiß wird, hät ich nicht gedacht. Naja, werds dann wohl mit Außenmontage machen (hoffe mal das Plastik schmilzt am Rand nicht weg :P). Aber dauert es nicht so ne viertel Stunde bis wirklich der ganze Kühlkörper aufgehitzt ist? Das mit der Strombegrenzung lass ich dann wohl lieber, komm jetzt schon fast nicht an die gewünschten 15V. Müssen halt die Überlastled und der zugehörige Summer reichen.
Naja, im Normalfall hast du ja auch nicht 0,1V eingestellt und brauchst da den vollen Strom. Die Betrachtung war praktisch für den Kurzschlussfall bei Strombegrenzung auf 0,8A. Wenn ein 5V-Verbraucher 600mA zieht, dann hast du nur 7W Verlustleistung und kaum 30° Temperaturerhöhung. Und wenn nur sehr kurzzeitig Strom-Peaks gezogen werden, merkst du das am KK nicht. Natürlich geht die Einschaltdauer in die KK-Temperatur mit ein. Wenn du aber einen Akku 1,2V mit Strombegrenzung laden willst, dann wirds schon nett warm. Hast du dir statt des L317 schon mal den L200 angeschaut? Z.B. da: http://bwir.de/downloads/L200_deutsch.pdf Der ist zwar auch schon steinalt, aber bei dem kann man mit einem einfachen Widerstand die Strombegrenzung vorwählen. Übrigens, beide kommen nicht runter auf 0V.
Mal etwas allgemeins zur Schaltung: - Der Transistor an R2 ist denke ich falsch - Viele Spannungsmessgeräte benötigen eine vom Messignal galvanisch getrennte Betriebsspannung.
Erstmal vielen Dank an HildeK, was ich da über den L200 gelesen hab hat mich sehr überzeugt. Laut diesem Datenblatt dürfte auch mein Kühlkörper ausreichen, um ihn auf Temperatur zu halten. @ Benedikt K: Hast recht, der Transistor ist wirklich verkehrt :P. Das mit der galvanischen Trennung versteh ich jetz aber nicht ganz, wieso braucht der ne galvanische Trennung? Und wie bekommt man die in nem Labornetzteil hin (ohne 2.Trafo)??
Bastl-Wastl wrote: > Das mit der galvanischen Trennung versteh ich jetz aber nicht ganz, > wieso braucht der ne galvanische Trennung? Keine Ahnung, ist aber so. Es gibt welche die auch ohne auskommen, steht dann aber extra dabei. Die meisten legen Masse vom Messignal auf halbe Betriebsspannung um auch bipolare Signale messen zu können. > Und wie bekommt man die in nem Labornetzteil hin (ohne 2.Trafo)?? Mit einem DC DC Wandler (also im Prinzip auch mit einem Trafo).
>Laut diesem Datenblatt dürfte auch mein Kühlkörper >ausreichen, um ihn auf Temperatur zu halten. Das darfst du gerne erklären! Woraus schließt du das? Das thermische Problem ist bei jedem Längsregler genau das selbe. Du hast eine Eingangsspannung, eine Ausgangsspannung und einen Strom. Die Differenz zwischen Ein- und Ausgangsspannung multipliziert mit dem Strom ist einfach die Leistung, die der Regler in Wärme umwandelt und die über den KK weg muss. Und dann wird einer mit 4K/W eben um 60° wärmer, wenn aus obiger Rechnung 15 Watt herauskommen (18V Eingangsspannung * 0,8A = 14,4W im Kurzschlussfall!) Da der Wärmeübergang vom Halbleiter zu dessen Gehäuse nochmals einen Widerstand hat (den Wärmewiderstand), z.B. 4K/W (steht so im Datenblatt des L200!), dann wird der Siliziumchip nochmals um 60° wärmer als sein Gehäuse. In Summe ist dann der Chip schon bei 120° Übertemperatur über der Umgebung. Jetzt wird es echt eng, bzw. glücklicherweise haben die Regler einen thermischen Überlastschutz, gehen also daran nicht kaputt. Deshalb nimmt man lieber Schaltregler, die sind aber vom Aufbau her deutlich empfindlicher und schwieriger in Griff zu bekommen. Noch ein Link zu viel Elektronik - hier speziell Spannungsregelung: http://www.discovercircuits.com/V/volt-reg5.htm
Wenn die Ausgangsspannung nur von der Differnez abhängt würde das ja bedeuten, dass etwa der 7815er bei 18V Eingangsspannung bei 1A nur etwa 3W Verlustleistung hätte und deshalb auch mit nem weit kleinerem Kühlkörper im Gehäuse auskommen könnte?? Oder vergess ich dabei was??
>Wenn die Ausgangsspannung nur von der Differnez abhängt ...
Vollkommen richtig!
Bitte melde dich an um einen Beitrag zu schreiben. Anmeldung ist kostenlos und dauert nur eine Minute.
Bestehender Account
Schon ein Account bei Google/GoogleMail? Keine Anmeldung erforderlich!
Mit Google-Account einloggen
Mit Google-Account einloggen
Noch kein Account? Hier anmelden.

