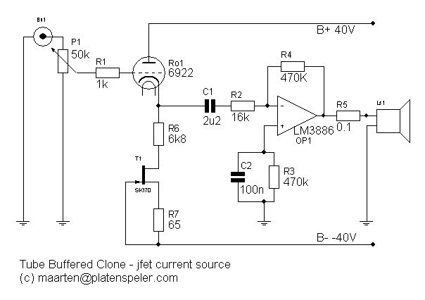
Moin, habe die letzten Tage einen Hybrid AMP (Röhre + Sand-Endstufe) gebaut, klingt so schon zimlich gut :-) Habe den 3. Schaltplan (Option 3: Current Source) von http://www.platenspeler.com/diy/amps/uk_tubeclone_2.html verwendet... Hätte nun aber noch gerne eine Klangreglung (also Bass und Höhen). Dazu habe ich folgende Seite gefunden: http://sound.westhost.com/dwopa2.htm Nun ist meine Frage, lässt sich das kombinieren? Ohne den OP aus der Klangreglungsschaltung.. hätte noch die zweite Hälfte der Röhre übrig :-) Nur wie? ^^ LG Dirk
HMMM der erste Link ist manchmal zimlich langsam, habe deshalb mal den Schaltpan angehängt...
Hallo Dirk, vielleicht kannst ja hier was finden: www.jogis-roehrenbude.de Unter Leserprojekte finden sich viele interessante Schaltungen, da könnte auch was passendes dabei sein. Gruß, Reiner
Geile Schaltung! Eine Röhre, ein IC und ein FET. Aus jedem "Jahrhundert" ein Bauteil, da fehlen nur noch ein Kristalldetektor und ein ARM.
Weia. Lm3886 mit 'ner Röhrenvorstufe. Dir grausts vor nix.
Such mal nach dem Zauberwort "frequenzabhängige Gegenkopplung"
Hallo, ginge noch besser: Einen Mikrocontroller zur Regelung der Röhrenheizung oder auch Arbeitspunkteinstellung. Dieter
Bitte melde dich an um einen Beitrag zu schreiben. Anmeldung ist kostenlos und dauert nur eine Minute.
Bestehender Account
Schon ein Account bei Google/GoogleMail? Keine Anmeldung erforderlich!
Mit Google-Account einloggen
Mit Google-Account einloggen
Noch kein Account? Hier anmelden.
