Hallo! Wir haben bei uns in der Abteilung ein Autoradio in Betrieb, wo jeder Mitarbeiter ein Lautsprecher (4 Ohm) angeschlossen hat. Die Lautstärke ist an jedem Arbeitsplatz über ein Poti 22k regelbar. Leider halten die nicht sehr lange, da sie nicht für die Leistung ausgelegt sind - also habe ich mir Gedanken gemacht, da ich gerne bastle ob man da nicht ohne Poti auskommen kann und wie bei einer Fernbedienung am TV die Lautstärke mit 2 Tasten regeln kann. Ich habe in ähnlichen Beiträgen (die leider nicht zu diesem Thema richtig passen) gelesen, dass PWM der falsche Weg sei und dies zu Störungen der Klangqualität führen kann. Deswegen habe ich mir überlegt das ganze über einen Atmega8 zu machen, wo ich gleich noch ein paar SMD-LEDs in mein Layout einbauen kann, die die momentane Lautstärke auf einer Skala anzeigen. Meine Idee war, dass verschiedene Transistorstufen den LS mehr oder weniger aufsteuern. Leider ist der Aufwand an Bauteilen bei den verschiedenen Anzahl Lautstärkestufen nicht gerade wenig (mal abgesehen davon dass man auch ziemlich große Transistoren braucht, da das Autoradio im Extremfall 40W liefern kann), selbst wenn man auf Gegentaktendstufen mit 2 Transistoren verzichtet. Habt ihr eine Idee wie man das mit wenigen (auch handelsüblichen) Bauteilen (Transistoren, Widerständen, Dioden, etc) bewerkstelligen kann? Es soll ja kein großes Board werden - aber optisch schon was hermachen. Gruß, Alex
das einfachste ist, Anpassung "high-low", dann ein Poti (oder Poti-IC mit AVR angesteuert) und dann das Signal wieder auf ein NF-Verstärker IC geben.... Gruss Otto
Vorschlag: Stelle an jedem Arbeitsplatz so aktive Computerlautsprecher hin, und geh vom Autoradio mit einem Linesignal zu selbigen. In so fertigen Aktivlautsprechern hast du bereits ein Lautstärkepoti drin.
was verstehst Du unter Anpassung "high-low"? Tristate bzw. Widerstände-Matrix in der Basis-Ansteuerleitung der NF-Verstärkers, wo ich dann die Ausgänge des µCs auf Low setzen muss damit das Ansteuersignal verändert werden kann?
@Ja mann: ich brauch aber was zum Basteln - die Lösung ist zwar sicher nicht schlecht - ich brauch aber was zum Ätzen und zu Programmieren um meinem täglichen Elektronik-Wahn gerecht zu werden. :D
Hallo Alex, wie willst Du das Signal von dem Autoradio abgreifen ? wie viele Schritte sollen zwischen "leise" und "laut" liegen ? Welche Qualitätsanforderungen hast Du ? Davon ist abhängig, welche Schaltung in Frage kommt Gruss Otto
Hi >ich brauch aber was zum Ätzen und zu Programmieren um meinem >täglichen Elektronik-Wahn gerecht zu werden. :D >ist an jedem Arbeitsplatz über ein Poti 22k regelbar... Wie wäre es mal mit den Grundlagen der Elektronik. Sonst ist der Ausdruck 'Wahn' wirklich angebracht. MfG Spess
>>Stelle an jedem Arbeitsplatz so aktive Computerlautsprecher hin, und geh >>vom Autoradio mit einem Linesignal zu selbigen. In so fertigen >>Aktivlautsprechern hast du bereits ein Lautstärkepoti drin. >ich brauch aber was zum Ätzen und zu Programmieren um meinem >täglichen Elektronik-Wahn gerecht zu werden. :D Dann ersetzt du das Poti in der Box durch ein Digitalpoti, und schon hast du was zum programmieren.
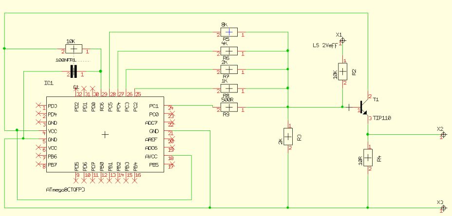
Hallo! Das mit dem Wahn war nicht ganz ernst gemeint... soll heißen: ich würde gerne was selber bauen... Das mit dem Digitalpoti gefällt mir. Qualitätsanforderungen habe ich keine großen, da der Empfang manchmal eh schlecht ist. So 10-15 Stufen wären nicht schlecht. Ich habe mal eine Beispielschaltung wie ich mir das ungefähr vorstelle angehängt. Würde das so ungefähr funkionieren? Die Widerstände am µC würde ich dann auf Low ziehen, was das Basispotential dämpfen soll.
Hi Du weisst, das der AVR nur Spannungen bis VCC (in der Regel 5V) abkann. Das NF-Signal aber +-12V haben kann? Dein Konzept ist völlig untauglich. MfG Spess
wenn ich aber über R2 und R3 das Eingangssignal auf einen kleineren Pegel bringe (und natürlich die Basis-Spannung was hier noch fehlt auf den richtigen Pegel vorstecke), dann sollte wenn beim LS-Eingang wirklich mal 12V anliegen die Spannung an R3 2V nicht überschreiten. Also kann ich mit UCE (leerlauf ohne Ansteuerung) mit halber UB - sprich 2,5V auskommen, oder? Vielleicht mach ich aber auch einen Denkfehler... ich lass mich gerne belehren.
entweder: 1. teilst Du das Signal mittels vom Controller gesteuerten Analogschaltern ( http://focus.ti.com/lit/ds/symlink/cd4066b.pdf ), die Widerstände eines Spannungsteilers schalten, herunter 2. Du verwendest ein Digitalpoti 3. oder hebst es über einen OP an, gibst es auf den ADC, rechnest es wie gewünscht um und gibst es über einen R/2-DAC wieder aus und verstärkst es dann wieder..... Gruss Otto
Hi Die meisten halbwegs neueren Autoradios haben Brückenendstufen. Dort gibt es z.B. keine Lautsprechermasse. Wie willst du das mit einem Transistor vernünftig weiterverstärken. MfG Spess
Hallo Alex, nehm den hier: http://www.nxp.com/acrobat_download/datasheets/TDA8551_T_2.pdf Signal vom Radio mit Kondensator einkoppeln und mit Spannungsteiler anpassen. Lautstärke über Tasten und versorgung nur +5V. Gibt es auch für Stereo. Gruß Hans
Bevor hier die wildesten Vorschläge für eine Alternative kommen: Du regelst die Laustärke eines 4-OHM Lautsprechers also mit einem 22-KILO-OHM Poti, wie Du schriebst. Kann ich mal bitte die bisherige Schaltung sehen, und WIE GROSS ist denn der momentane Regelbereich? So 0,2 - 0,4 Millimeter Potiweg? 5 Watt Potis mit 100 Ohm sollten das Problem am einfachsten lösen, warum so ein Aufwand wie in den bisherigen Vorschlägen? Jochen Müller
Motorpoti? Einzelne Widerstände über Relais-Matrix? Und dann kommt der Controller aus der Controllingabteilung und fragt ob es hier denn nix besseres zu tun gäbe...
Otto wrote: > 3. oder hebst es über einen OP an, gibst es auf den ADC, rechnest es wie > gewünscht um und gibst es über einen R/2-DAC wieder aus > > und verstärkst es dann wieder..... Ich liege grade mit einem Lachkrampf auf dem Boden! Achja der OP kann kOhm nicht von Ohm unterscheiden, da sollte ich mir für die Bauphase Beruhigungspillen besorgen.
Bitte melde dich an um einen Beitrag zu schreiben. Anmeldung ist kostenlos und dauert nur eine Minute.
Bestehender Account
Schon ein Account bei Google/GoogleMail? Keine Anmeldung erforderlich!
Mit Google-Account einloggen
Mit Google-Account einloggen
Noch kein Account? Hier anmelden.
