Hallo! Um die Anodenspannung für 6 Nixie-Rühren zu erzeugen möchte ich einen Schaltregler einsetzen. Die Ausgangsspannung sollte von ca 140V bis 200V einstellbar sein. Strom wird maximal 100mA benötigt, minimal fließen 30mA. Eingangsspannung liegt bei ungefähr 12V. Die 12V können nur 25Watt. Zudem sollte der Wirkungsgrad (wie so oft) möglichst hoch sein. Bei Pout=20Watt sollten es also >80% sein. Wenn ich den MC34063 als Boost-Converter einsetzte sollte dies ja möglich sein. Schalter müsste dann extern sein. Mein Problem ist, das ich nicht weis welchen Schalter(FET), Diode und welche Induktivität ich nehmen soll. Der FET muss 200V aushalten und möglichst wenig Rds,on haben. Der IRF840 kann 500V aber hat einen hohen Rds,on 850mOhm. Für die Diode würde ich die BYV28-200 nehem (trr=25ns). Nur mit Spulen kenn ich mich nicht aus. Hab lediglich berechnet, dass die Induktivität mindestens 400uH groß sein muss (damit im CICM). Hab absolut keine Ahnung welche Spule ich jetzt nehmen soll oder nach welchen Kriterien ich Auswählen soll. Aja Schaltfrequenz hab ich jetzt mal 40kHz gewählt (damit wenig Schalterluste). Wie wird der Wirkungsgrad noch möglichst hoch? Ich weiß nur trr der Diode klein, Rds,on klein und schnell Schalten. Nur wie siehts mit der Spule aus? Hoffe ihr könnt mir helfen. MFG Christine
Christine R. wrote: > Wenn ich den MC34063 als Boost-Converter einsetzte sollte dies ja > möglich sein. Schalter müsste dann extern sein. Und die Induktivität eine Art Trafo sein, denn ein normaler Boost-Converter mit dem MC34063A kann nur eine bis zu ca. 5fache Ausgangsspannung erzeugen. Und daher brauchst du garnicht erst nach Standarddrosseln zu suchen. Ist aber bei den Nixies ein Standardproblem, folglich könnte es sich lohnen, mal danach zu suchen wie andere das gemacht haben.
nimmst einen FET mit logik level ansteuerung und steuerst den per PWM mit nem AVR an. Als Spule so 300µH
Andreas Kaiser wrote: > Christine R. wrote: > >> Wenn ich den MC34063 als Boost-Converter einsetzte sollte dies ja >> möglich sein. Schalter müsste dann extern sein. > > Und die Induktivität eine Art Trafo sein, denn ein normaler > Boost-Converter mit dem MC34063A kann nur eine bis zu ca. 5fache > Ausgangsspannung erzeugen. Und daher brauchst du garnicht erst nach > Standarddrosseln zu suchen. > > Ist aber bei den Nixies ein Standardproblem, folglich könnte es sich > lohnen, mal danach zu suchen wie andere das gemacht haben. Stimmt so nicht, wenn du dem MC34063 einen externen SchaltFET verpasst kannst du durchaus höhere Spannungen erzeugen. Schau mal da: http://www.stefankneller.de/elektronik/nixieuhr/nixiebauanleitung.html da werden ca. 200 Volt erzeugt ohne Transformator nur mit einer Spule, also als normaler Step-Up. Die Spule sollte dann halt gut angepasst sein, es gibt Berechnungstools die dir die Komponenten ausrechnen. Wenn du den Wirkungsgrad bis aufs letzte Prozent Pushen willst, nimm einen Schaltregler aus der Simple-Switcher Serie von ST oder was von Maxim. Wobei bei Maxim die Beschaffungsproblematik wieder ein Thema ist. Der MC34063 ist halt schon ein paar Tage alt, geht aber trotzdem wenn du nicht auf jedes Prozent Wirkungsgrad Wert legst. Ich würde das einfach mal probieren und die MC34063 Schaltung auf einem Stück Lochraster aufbauen. Stefan
Stefan Müller wrote: > Wenn du den Wirkungsgrad bis aufs letzte Prozent Pushen willst, nimm > einen Schaltregler aus der Simple-Switcher Serie von ST oder was von > Maxim. Wobei bei Maxim die Beschaffungsproblematik wieder ein Thema ist. Naja, bei Einzelstücken ja zum Glück kein Problem. ;-) Ich habe in meiner Nixie-Uhr auch was von Maxim drin. Allerdings habe ich in der Bastelkiste noch einen kleinen Trafo gefunden (mit Ferritkern natürlich) und den genommen, statt eines einfachen Boost-Wandlers. Damit war das komplette Design dann ziemlich unkritisch.
>Die Spule sollte dann halt gut angepasst >sein, es gibt Berechnungstools die dir die Komponenten ausrechnen. Hab jetzt mehrere Seiten gefunden die den MC34063 mit externen Schalter einsetzten. Nur leider steht nie etwas über die verwendete Induktivität. Konnte nur erkennen, dass ein Ringkern verwedet wurde. >Wenn du den Wirkungsgrad bis aufs letzte Prozent Pushen willst, nimm >einen Schaltregler aus der Simple-Switcher Serie von ST oder was von >Maxim. Hab jetzt mal bei ST, Linear, Maxim, AD nach Schaltreglern gesucht, die Auswahl ist sehr groß. Nur für +200V hab ich nichts gefunden. Kann mir jemand mal einen Schaltregler vorschlagen. Ist ein Stepup grundsätzlich die richtige Wahl, wenn es um hohen Wirkungsgrad geht? Das Duty-Cycle beträgt dann ja schon 0,94. Währe ein Sperrwandler besser geeignet?
Ich habe in meiner Nixie Uhr einen MC34063 mit einer 330µH Spule drinnen. Geht sehr gut, aber ich habe nie den Wirkungsgrad gemessen.
Christine R. wrote: > Hab jetzt mal bei ST, Linear, Maxim, AD nach Schaltreglern gesucht, die > Auswahl ist sehr groß. Nur für +200V hab ich nichts gefunden. Kann mir > jemand mal einen Schaltregler vorschlagen. Bei mir werkelt ein MAX15004, aber wie schon geschrieben nicht als Boostwandler sondern als Sperrwandler (also mit Trafo).
Ich hab jetzt bei national den LM2577 gefunden. Wenn ich den als Sperrwandler betreibe kann ich den internen Schalter verweden. Im Datenblatt ist eine Schlatung für den Betrieb als Sperrwandler angegeben, aber für 5V auf 15V, ich brauch 12V auf 200V. Kann man den LM2577 für meine Anwendung verwenden? Problem ist das ich dann einen passenden Transformator brauch, wird wahrscheinlich auf selbst wickeln hinauslaufen.
Hi, hab mal so ein ähnliches Netzteil gebaut. Läuft an 9V=, geht aber auch mit 12V=. Für 6 Nixies kommt mit 100mA @ 200V aber tierisch fett vor, das müssen ja meterhohe Teile sein ;-) Schaltplan und auch erklärung zur selbst gebastelten Drossel gibts http://www.gjlay.de/pub/neptun/index.html#netzteil Allerdings ist es ein Voltage boosted boost. Einen reinen boost würd ich nicht empfehlen wegen der üblen Duty, die ja linear mit dem Spannungsverhältnis geht. Ausserdem muss der FET nicht so spannungsfest sein wie die Ausgangsspannung. Aus der anvisierten Frequenz berechnest Du die Energie, die in die Drossel passen muss, aus den Spannungen den Duty. Das Teilverhältnis der Drossel wird so gewählt, daß man auf vernünftigen Duty und Drain-Spannung kommt. Aus der Energie und der Eingangsspannung und dem Duty (bzw. ON-Zeit) kommst Du auf die Induktivität.
Johann L. wrote:
> Allerdings ist es ein Voltage boosted boost.
Naja, was ist eigentlich der unterschied zum kompletten Sperrwandler?
Ich sehe da keinen mehr. Den wesentlichen Nachteil, dass man sich
einen Trafo beschaffen oder bauen muss (auch wenn man ihn hier
,,geteilte Drossel'' nennen kann), bleibt dabei bestehen.
Hallo Christine Ich habe dir mal eben einen Schaltregler mit LM2577 berechnet. Allerdings nur bis zu einem Ausgangsstrom von 50mA. Mehr kann der LM2577 in dieser Applikation nicht laut National. Aber ich glaube damit muesstes du hinkommen. Gruss Helmi
Jörg Wunsch wrote: > Johann L. wrote: > >> Allerdings ist es ein Voltage boosted boost. > > Naja, was ist eigentlich der unterschied zum kompletten Sperrwandler? > Ich sehe da keinen mehr. Mnn kann die Primärwiklung mitverwenden, das spart Windungen (weniger Arbeit + bessere Effizienz). Hier wird eh keine galvanische Trennung gebraucht. Zudem kommt man ohne Snubber aus, weil die Streuinduktivität kleiner ist. Zumindest, wenn man die Spulen übernander wickelt. Zudem ist meine Seite ne Bastlerseite und nicht nicht Stand der Kunst ;-) > Den wesentlichen Nachteil, dass man sich > einen Trafo beschaffen oder bauen muss (auch wenn man ihn hier > ,,geteilte Drossel'' nennen kann), bleibt dabei bestehen. An Kerne/Wickelkörper zu kommen war echt Mühe, stimmt. Obwohls nur Pfenningskram ist. Ich hab sie von Bürklin. Und ein Trafo ist wesentlich fetter und schwerer und hätte niemals nicht in die Uhr gepasst und ich hätte Wechselspannung gebraucht. Der Wirkungsgrad wäre auch nicht bei 85% und ne Spannungsregelung hätte man auch nicht frei Haus (oder nen VB408 als Mini-Heizkraftwerk). Geeignete Kerne zB mit verteiltem Spalt gibt's bestimmt auch beim Reichelt, da ist ds Problem dann eher alle Werte zu erfahren (war es zumindest damals). Und einen Kern, dessen Parameter man nicht kennt, ist praktisch nutzlos.
War das einfach,1971. Trafo mit 9V, 140V, 7441 dran-fertig.
Johann L. wrote: > Für 6 Nixies kommt mit 100mA @ 200V aber tierisch fett vor, das müssen > ja meterhohe Teile sein ;-) Eine Z570M braucht 2mA, also bei 6 Stück 12mA und keine 100mA. Wer meint, seine Nixies überlasten zu müssen, wird nur kurze Freude dran haben, die werden dann schnell schwarz. Peter
Bei so viel Strom könnte er auch Minitrons nehmen, wenn die Spannung nicht so hoch wäre.
Johann L. wrote: > Mnn kann die Primärwiklung mitverwenden, das spart Windungen (weniger > Arbeit + bessere Effizienz). Naja, bei 200 V machen die 12 V nicht mehr wirklich viel aus. > Zudem kommt man ohne Snubber aus, weil die Streuinduktivität kleiner > ist. Zumindest, wenn man die Spulen übernander wickelt. Das kann man doch aber beim Trafo gleichermaßen. > Und ein Trafo ist wesentlich > fetter und schwerer und hätte niemals nicht in die Uhr gepasst und ich > hätte Wechselspannung gebraucht. Nein, ich meinte ja schon einen Sperrwandlertrafo für einige 100 kHz, keinen für 50 Hz. ;-) Meiner sieht deiner ,,geteilten Drossel'' ziemlich ähnlich, nur dass er eben zwei getrennte Wicklungen hat. Allerdings fand der sich auch in der Bastelkiste, insofern war die Entscheidung einfach. Ich hatte davon mit paar kleinen Ringkernen experimentiert, war da aber wirkungsgradmäßig nicht ganz so glücklich geworden wie dann mit dem ,,Dachbodenfund''.
>Ich habe dir mal eben einen Schaltregler mit LM2577 berechnet. >Allerdings nur bis zu einem Ausgangsstrom von 50mA. Mehr kann der LM2577 >in dieser Applikation nicht laut National. Aber ich glaube damit >muesstes du hinkommen. Danke erstmal! Was hängt da parallel zum Trafo? Ein Entlastungsnetzwerk? Den Trafo müsste man dann selbst wickeln oder? Und mit 50mA sollte ich gerade noch auskommen. Eine Röhre brauch 8mA, und ja die sind recht groß. Glavanische Trennung ist nicht notwendig, ich würde auch so einen "Spartrafo" verwenden. Nur habe ich nicht wirklich vor etwas selbst zu wickeln, Kern besorgen, die Drähte. Im Internet findet man einige Seiten wo der MC34063A als Boost verwendet wird, vielleicht sollte ich es auch einfach so machen, zu funktionieren scheint es ja.
Christine R. wrote: > Nur habe ich nicht wirklich vor etwas selbst zu wickeln, Kern besorgen, > die Drähte. Ach was: das übt. Sowas muss man einfach mal gemacht haben, wenn man mit Elektronik arbeitet. ;-)
>Den Trafo müsste man dann selbst wickeln oder? Ja denn must du selber wickeln. >Ein Entlastungsnetzwerk? Ja das ist ein Entlastungsnetzwerk der Widerstand ist so zu bestimmen das die Spannung am Trafo unter der maximalen Spannung des LM2577 bleibt. Die 1.6KOhm sind ein Startwert. >Glavanische Trennung ist nicht notwendig, ich würde auch so einen >"Spartrafo" verwenden. Das bring hier in dem Fall fast keine Wickelersparnis. 15Wdg zu 251 Wdg >Im Internet findet man einige Seiten wo der MC34063A als Boost verwendet >wird, vielleicht sollte ich es auch einfach so machen, zu funktionieren >scheint es ja. Dabei must du bedenken das das Tastverhaeltnis dabei extrem wird und dadurch die Stroeme beim einschalten des Transistors auch hoch werden. Eine gute Seite fuer die berechnung ist http://schmidt-walter.eit.h-da.de/smps/aww_smps.html Gruss Helmi
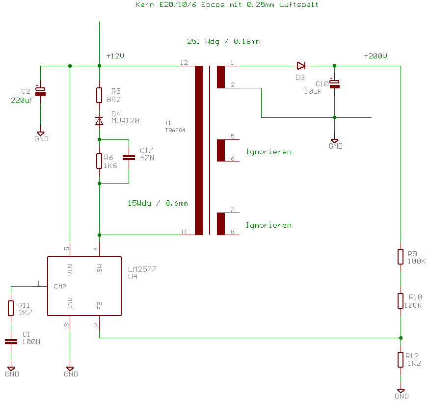
>Ach was: das übt. Sowas muss man einfach mal gemacht haben, wenn man >mit Elektronik arbeitet. ;-) Da hast eingentlich recht... Hallo Helmi! Könntest du vielleicht einwenig erläutern wie du auf die Werte kommst? Hab versucht mit den Formeln im Datenblatt die Werte nachzuvolziehen, schaff es aber nicht. Welchen Strom-ripple hast du angenommen? Wie groß ist jetzt eingentlich die Induktivität? Es ist ja ein Traffo mit prim und sek Seite, die Induktivität verhalten sich wie die Windungszahlen zum quadraht, richtig? Und welchen Sinn hatt der Wirderstand R5? R6, C17 und D4 bilden ja einen klassischen RCD-Snubber(?), nur wozu der R5? Meine Vermutung: Strombegrenzung für D4, oder? Könntest du deine Dimmensionierung erklären?
Die Werte vom Trafo sind mit dem Programm von Schmitt-Walter gerechnet. Bei den Wickeldaten bekommst du mehrere Vorschlaege fuer einen Kern. Da habe ich nicht den besten genommen weil der noch mehr Windungen auf der Sekundaerseite brauchte sondern einen groesseren Kern . Vorteil du hast mehr Platz zum Wickeln und es sind ein paar Windungen weniger. >Und welchen Sinn hatt der Wirderstand R5? R6, C17 und D4 bilden ja einen >klassischen RCD-Snubber(?), nur wozu der R5? Meine Vermutung: >Strombegrenzung für D4, oder? R5 begrenzt den Strom fuer D4 ist aber nicht so kritisch kann auch weggelassen werden. Den R6 must du so auswaehlen das die maximale Spannungen fuer den LM2577 nicht ueberschritten wird. Laut Datenblatt von NS sind das ca. 65V. Die 1.6KOhm sind nur ein Startwert den ich bei mir beim letzen Aufbau fuer Ok gefunden habe. Es gibt da zwar einige Formeln zu um den zu berechnen aber dafuer muesstes du die Streuinduktivitaeten des Trafos genau kennen. Einfacher geht es wenn du mit dem Skope mist und den Widerstand danach bestimmst. Das RC-Glied fuer die Frequenzkompensation ist auch nur ein Naehrungswert . Es haengt davon ab wie gross die Zeitkonstante der Last mit dem Ladeelko ist. Da auch diese Werte nur ungenuegend bekannt sind faengt man am besten mit diesen Startwerten an und optimiert diese Werte im Betrieb. Die Startwerte habe ich von dem Programm Simple Switcher von der National Homepage. >Wie groß ist jetzt eingentlich die Induktivität? Die Primaerinduktivitaet ist ca. 35uH Schaltfreuenz vom LM2577 52KHz >Es ist ja ein Traffo mit prim und sek Seite, die >Induktivität verhalten sich wie die Windungszahlen zum quadraht, >richtig? L1 n1^2 -- = ---- L2 n2^2 Im Anhang die Diagramme der Spannungen und Strome. Gruss Helmi
Danke, diese Seite ist ja was Wert. Mir ist aufgefallen, das beim Vorschlag für L1 die Grenze zum kontinuierlichen Betrieb angenommen wird. Nun möchte ich auch andere Röhren verwenden, mit weniger Strom, dann währe der Wandler ständing im lückenden Betrieb. Ich hab daher mal 0,015A für Ia eingegeben. Zustatzfrage, wie sehr wirkt sich der lückende Betrieb aus? Glaube mal gelern zu haben, dass dann die Schaltverluste zunehmen. Wieso kann der L2577 nur 50mA? Der Schalter kann 3A, bei Ia=50mA fließen durch den Schalter 3,35A Spitzenstrom. Bei der Signalform ist der Effektivwert ja nur 1/4 davon. Bei Ia=100mA wird der Schalter mit Iâ=6,6A belastet, effektiv viel weniger. Und weiters ist mir nicht klar wieso man 50% annimmt? die folge ist ja, das das Windungsverhältnis stark unterschiedlich ist, in dem Fall 1:16,666. Die folge ist, wie ich gelesen habe eine höhere Streuinduktivität, die der Snubber dann verwerten(am Widerstand verbraten) muß. Ich hab folgendes ausgerechnet: bei 75% duty-cycle ist ein Windungsverhältnis von 1:5,555 notwendig. Bringt das einen Vorteil? Den Ausgangsstrom hab ich mit 0,015A angenommen und dann L1 so dimmensioniert, dass ich auch bei Ua=140V (ich möchte die Spannung via Trimmpoti von 140V-200V einstellen können) kein lücken auftritt. ALs Kernvorschlag bekamm ich den E20/10/6 (für Ia=0,05A) und den E25/13/7 (für Ia=0,1A) Vorschläge?
>Wieso kann der L2577 nur 50mA? Der Schalter kann 3A, bei Ia=50mA fließen >durch den Schalter 3,35A Spitzenstrom. Bei der Signalform ist der >Effektivwert ja nur 1/4 davon. Bei Ia=100mA wird der Schalter mit >Iâ=6,6A belastet, effektiv viel weniger. Der Schalttransistor im LM2577 hat laut Datenblatt einen max. Strom von 3A. 6.6A ist ja mehr als das doppelte. >Mir ist aufgefallen, das beim Vorschlag für L1 die Grenze zum >kontinuierlichen Betrieb angenommen wird. Nun möchte ich auch andere >Röhren verwenden, mit weniger Strom, dann währe der Wandler ständing im >lückenden Betrieb. Ich hab daher mal 0,015A für Ia eingegeben. >Zustatzfrage, wie sehr wirkt sich der lückende Betrieb aus? Glaube mal >gelern zu haben, dass dann die Schaltverluste zunehmen Ja dann nehmen die Verluste zu. Es wird dabei auch die Regelung instabiler. >Und weiters ist mir nicht klar wieso man 50% annimmt? die folge ist ja, >das das Windungsverhältnis stark unterschiedlich ist, in dem Fall >1:16,666. Die folge ist, wie ich gelesen habe eine höhere >Streuinduktivität, die der Snubber dann verwerten(am Widerstand >verbraten) muß. Ich hab folgendes ausgerechnet: bei 75% duty-cycle ist >ein Windungsverhältnis von 1:5,555 notwendig. Bringt das einen Vorteil? Da die Spannungen im Verhältnis der Windungszahlen stehen handelst du dich damit eine höhere Spannung am Schalttransistor ein. Dabei must du aufpassen das die Spannung am Transistor nicht die maximale Spannung von 60V beim LM2577 übersteigt . Dazu must du auch die Spitzen durch die Streuinduktivitäten berücksichtigen. Gruss Helmi
Ich hab es bei mir mit AVR kontrollierten Schaltregler gemacht, siehe hier: http://lupin.shizzle.it/images/lupi-nixie_sch.jpg Das sollte ab 3,3 Volt Versorgung funktionieren und lässt sich mit den SMD FET auf ~1cm² aufbauen wenn man's will. Hier ist noch ein sehr gut gestaltetes Netzteil: http://www.desmith.net/NMdS/Electronics/NixiePSU.html Allerdings sind die Komponenten nicht ganz einfach zu bekommen (aber den Schaltplan kann man ja so übernehmen). Einen Flyback würde ich nur verwenden wenn Wirkungsgrad eine Rolle spielt, ansonsten zuviel Aufwand. Einen einfachen Übertrager kann man mit einer axialen Drossel und ein bischen draht drum basteln: http://www.spulen.com/shop/product_info.php?products_id=453
@Marius, wie steuerst du den FET an ? bzw. welche Frequenz ? Gruß hagen
Berechnungstool für MC34063 http://www.nomad.ee/micros/mc34063a/ Ob der Schalter intern (also der Darlington) oder ein externer FET ist ist dem Tool egal. Du mußt nur drauf Achten daß ein externer FET schnell durchgeschaltet und gesperrt wird, Stichwort Push-Pull-Ansteuerung Die Schaltung die ich weiter oben genannt habe geht übrigends einwandfrei seit fast 2 Jahren und da wird auch nix warm. Wichtig: Besorg dir eine GUTE Spule, also eine richtige Speicherdrossel, alles andere ist Schrott und macht Probleme. Stefan
Also ich hab folgendes vor: Zuerst verwende ich den MC34063 als Boost Converter. Dann möchte ich den LM2577 als Flyback verwenden und die Wirkungsgrade und den Aufwand vergleichen. Dieses Teil hört sich auch interessant an: http://www.desmith.net/NMdS/Electronics/NixiePSU.html Problem ist, dass ich nicht weis wo ich Speicherdrosseln, die richtigen Kerne herbekomm. Ich habe vor demnächst bei Angelika zu bestellen, nur gibts da recht wenig in der Richtung. Es gibt aber Eisenpulver und Ferrit Ringkerne ka was für Schlatregler besser ist. Nur hab ich ka wie ich den Kern Auswähle. Ich weiß nur, das eine maximale Flußdichte nicht überschritten werden darf(Sättigung) und das L=Al*N² ist. Und wie rechne ich aus welcher Draht bei welcher Windugszahl auf den Kern passt?
Achja, das große C hab ich bei mir in der nähe, der hat glaub ich EPCOS kerne
Auf der Seite von http://www.micrometals.com/software_index.html gibts ein Programm zur Berechnung von Spulen. Micrometals machen die Kerne die es bei Reichelt gibt. Nur weis ich nicht welchen Spulentyp ich auswählen soll.
>Es gibt aber Eisenpulver und Ferrit Ringkerne ka >was für Schlatregler besser ist. Wenn du einen Ringkern auswaehlst ist Eisenpulver besser weil das sozusagen schon den Luftspalt eingebaut hat. Wenn du einen Trafo oder Spule winkeln willst die auch als Speicherinduktivitaet dienen soll und aus Ferrit besteht braucht die einen Luftspalt. Ohne Luftspalt wuerde der Kern in Saettigung gehen. Die magnetische Energie ist quasi im Luftspalt gespeichert. >Achja, das große C hab ich bei mir in der nähe, der hat glaub ich EPCOS >kerne Hat er. Er hat soviel wie ich feststellen konnte aber auch schon ein paar aus dem Programm genommen. >Nur hab ich ka wie ich den Kern >Auswähle. Ich weiß nur, das eine maximale Flußdichte nicht überschritten >werden darf(Sättigung) und das L=Al*N² ist. Na das ist doch schon ein Anfang. Bei den meisten Ferritkernmaterialen hat man eine maximale Flussdichte von ca. 0.2 .. 0.3T. Mal zur berechnung: Gehen wir mal von einem Tastverhaeltnis von 50% aus und einem Takt von 52KHz (LM2577 Frequenz) Dann betraegt die Onzeit = 1/(52Khz*2) = 9.61uS Das Ubersetzungsverhaeltnis u = 200V/12V = 16.66 Der mittlere Primaerstrom = 50mA * u = 833.33mA Der Spitzenstrom durch den Schalter bei 50% Tastverhaeltnis 3.35A Das ergibt eine Primaerinduktivitaet von 12V * 9.61uS / 3.35A = 34.4uH Die zu speichernde Energie W = (L * I^2)/2 = 193uWs Jetzt must du einen Kern suchen der diese Energie speichern kann. Die Energiemenge die der Kern speichern kann berechnet man folgendermassen. Aus dem Datenblatt vom Kern E16/8/5 von Epcos entnehmen wir die Werte: Wir nehmen den Kern mit 0.5mm Luftspalt Material N87 http://www.epcos.com/inf/80/db/fer_07/e_16_8_5.pdf le = 37.6mm Ae = 20.1mm^2 Amin 19.4mm^2 ue = 102 Al = 69nH u0 = 1.2566E-6 B = 0.3T*Amin/Ae = 289mT B^2 Ae * le Wk = ---- * ------- = 246uWs 2*u0 ue Also ist dieser Kern fuer uns passend. Berechnung der Primaerwindungszahl: N1 = sqrt(L/Al) = 23Wdg N2 = N1 * u = 384Wdg Damit sollte der Trafo dimensioniert sein Gruss Helmi
Danke! Ich versuch das jetzt mal nachzuvollziehen: >Der mittlere Primaerstrom = 50mA * u = 833.33mA >Der Spitzenstrom durch den Schalter bei 50% Tastverhaeltnis 3.35A Spitzenstrom ergibt sich durch die Form des Stromes (Dreick bis T/2) und ist daher 4mal so groß. >Das ergibt eine Primaerinduktivitaet von 12V * 9.61uS / 3.35A = 34.4uH u=L*di/dt, du gehst vom Grenzfall zum lückenden Betrieb aus. >Die zu speichernde Energie W = (L * I^2)/2 = 193uWs ist mir klar. >B = 0.3T*Amin/Ae = 289mT Was ist das? Sättigungsflußdichte? > B^2 Ae * le >Wk = ---- * ------- = 246uWs > 2*u0 ue Diese Formel kenn ich auch nicht. Trotzdem hat mir das geholfen die Grundsätzliche vorgehensweise einmal kennenzulernen. Ich hab mal eine andere Vorgehensweise gesehen, den maximal Strom über Bsat berechtnet, mit B=I*N*x wobei x eine kernabhängige Konstante ist? Was macht einen guten Kern eigentlich aus? Warum ist der eine besser als der andere, wenn die Kerne nicht sättigen. Wirbelstromverluste? Ummagnetisierungsverluste? Leider gibts beim C die Epcos Kerne nicht mehr. Würde jetzt gerne etwas aus dem Reichelt Programm nehmen (Eisenpulver-Ringkerne). Vielleicht eine blöde Frage: Kann ich auch aus einem Ringkern einen Trafo für den Flyback bauen. Schließlich müssen ja nur beide Spulen vom gleichen Fluß durchström werden. Wenn ich zb die Primspule aufwickle und darüber die sek. Gehts das, oder wird die Kopplung dann zu schlecht? MFG Christine
>einem Ringkern einen Das Problem sind die Kerne. Jeder hat einen Frequenzbereich, in dem er optimal funktioniert. Eisenblech bei 50Hz zB. und Ferrite bei vielen kHz. Deshalb kann man einen Trafo (50Hz) nicht für Schaltnetzteile einsetzen. Die Sättigungsflußdichte ist abhängig vom JKernmaterial. Wie nahe an sie herangegangen werden darf, ist abhängig von der Frequenz. Entsprechende Kennlinien finden sich im Datenblatt. Denn bei jedem Ummagnetisieren (ein PWM-Periode) wird der Arbeitspunkt des Kernes einmal auf der B-H-Kennlinie (Hysterekurve) im Kreis verschoben. B=f(H) Das Integral über diese Kurve ergibt als Einheit Ws/kg. Also die (Ummagnetisierungs(Verlustenergie pro Zyklus pro Kilogramm des Kernmaterials. (Über das Kernvolumen kann die Gesamtverlustenergie, und mit der Frequenz die Leistung errechnet werden) >Reichelt Programm Die haben von würth-elektronik Spulen für SNTs
>Was macht einen guten Kern eigentlich aus? Warum ist der eine besser als >der andere, wenn die Kerne nicht sättigen. Wirbelstromverluste? >Ummagnetisierungsverluste Die Verluste im Kern sind ja Frequenzabhaengig deshalb gibt es auch verschieden Materialien. Ich habe hier N87 gewaehlt das geht bis 100Khz Doch gibt es beim C noch Epcos kerne. http://www1.conrad.de/scripts/wgate/zcop_b2c/~flNlc3Npb249UDkwV0dBVEU6Q19BR0FURTEwOjAwMDAuMDBjYS5lZTMzMjUxNiZ+aHR0cF9jb250ZW50X2NoYXJzZXQ9aXNvLTg4NTktMSZ+U3RhdGU9MzUzNTMyNjk3MQ==?~template=PCAT_AREA_S_BROWSE&mfhelp=&p_selected_area=%24ROOT&p_selected_area_fh=&perform_special_action=&glb_user_js=Y&shop=B2C&vgl_artikel_in_index=&product_show_id=&p_page_to_display=DirektSearch&~cookies=1&zhmmh_lfo=&zhmmh_area_kz=&s_haupt_kategorie=&p_searchstring=etd+kern&p_searchstring_artnr=&p_search_category=alle&r3_matn=&insert_kz=&gvlon=&area_s_url=&brand=&amount=&new_item_quantity=&area_url=&direkt_aufriss_area=&p_countdown=&p_80=&p_80_category=&p_80_article=&p_next_template_after_login=&mindestbestellwert=&login=&password=&bpemail=&bpid=&url=&show_wk=&use_search=3&p_back_template=&template=&kat_save=&updatestr=&vgl_artikel_in_vgl=&titel=&darsteller=®isseur=&anbieter=&genre=&fsk=&jahr=&jahr2=&dvd_error=X&dvd_empty_error=X&dvd_year_error=&call_dvd=&kna_news=&p_status_scenario=&documentselector=&aktiv=&p_load_area=$ROOT&p_artikelbilder_mode=&p_sortopt=&page=&p_catalog_max_results=20 Allerdings nicht die kleinen ELP sondern die etwas groesseren ETD Kerne >Vielleicht eine blöde Frage: Kann ich auch aus einem Ringkern einen >Trafo für den Flyback bauen. Schließlich müssen ja nur beide Spulen vom >gleichen Fluß durchström werden. Wenn ich zb die Primspule aufwickle und >darüber die sek. Gehts das, oder wird die Kopplung dann zu schlecht? Sicher geht das auch mit Ringkernen . Material: Eisenpulver kein Ferrit. Allerdings wickel du mal ca. 300Wdg auf einem Ringkern viel Spass. Bei deinen 200V must du auch schon auf die Isolierung aufpassen also nicht wild drauf Los wickeln. Nimm lieber einen ETD Kern. ETD 29 sollte schon ausreichen ist zwar schon ueberdimensioniert aber du willst ja keine Serienproduktion machen. Da laesst es sich besser wickeln. Und nach jeder Lage etwas Isolierband. >Wenn ich zb die Primspule aufwickle und >darüber die sek. Gehts das, oder wird die Kopplung dann zu schlecht? Geht schon aber die Isolierung wird dann bei 200V ein Problem. Und duenner Draht ueber dicken Draht ohne Zwischenlage ... naja. >>B = 0.3T*Amin/Ae = 289mT >Was ist das? Sättigungsflußdichte? Ja Gruss Helmi
Alles klar, ich werde mir den ETD-29 Kern holen und selbst wickeln. Und weil dieser Kern 0,5mm Luftspalt hat kann man ihn verwenden obwohls ein Ferrit ist. Der Luftspalt setzt den Al-Wert herab, dafür sättigt er Später, richtig. Ich erinner mich, dass ich gelernt habe das man einen Luftspalt zum linearisiern der B-H Kennlinie verwendet. Kann das sein? Das wäre ja jetzt der Fall oder? Wo steht im Datenblatt das Bsat von 300mT? Und da ich sowieso bei Reichelt Bestellen muss, möchte ich auch von dort Spulen bzw Kerne mitbestellen. Möchte nähmlich verschiedene ausprobieren. >Die haben von würth-elektronik Spulen für SNTs Wo? Wären diese "Power Induktivitäten" geeingnet? http://www.reichelt.de/?;ACTION=3;LA=2;GROUPID=3709;ARTICLE=73073;SID=25xJILo6wQARkAAH6ywo4956f7390735897412e8e5c6228571ce0 (Abgesehen dafon das der Strom zu niedrig ist) Ich meine einfach vom Typ, bzw Kernmaterial. Ich brauch nähmlich für die Boost-Version auch noch eine Induktivität. Reichelt hat ja die Micrometals Kerne: Ich hab die Materialen 18 und 26 ins Auge gefasst: http://www.micrometals.com/materials_index.html Beide gibts bei Reichelt. Nur find ich aus all den Kurven die es gibt nicht ganz einfach Bsat. Es gibt ein Diagramm %Sättigung vs. Energy Storage.(http://www.micrometals.com/images/curves/18DCSAT.html) Nur was ist zb 70% Sättigung? Wann spricht man überhaupt von Sättigung. Wie seh ich die Sättigung im B-H Diagramm (http://www.micrometals.com/images/curves/1852BH.html) Remanenz und Koerzitivfeldstärke seh ich, aber wann spricht man von Sättigung? Der Kern T106-18 hat Al=70nH für 360uH benötige ich also N=72. Nur wie weiß ich, ob der Kern bei 2A sättigt? Energie muß er 360uH*2A*2A/2 speichern können. MFG
>Wären diese "Power Induktivitäten" geeingnet? Ja. Ich meine diese Serie. Ob genau der geeignet ist, hab ich nicht geprüft. >Wie seh ich die Sättigung im B-H Diagramm Man versucht, im linearen Bereich zu bleiben, also bevor die Kurve abknickt und flach wird. In deinem Link würd ich unter H<50A/m bleiben. >Nur wie weiß ich, ob der Kern bei 2A sättigt? >Energie muß er 360uH*2A*2A/2 speichern können. Die Energie im Luftspalt ist etwa: B^2 E_luft = ~ ------ Aq lLuft 2 µ0 Aq: Kernquerschnitt, lLuft: Luftspaltlänge, B: max zul. Induktion Die Formel für die BErechnung des Sättigungsstromes suche ich noch...
>Der Kern T106-18 hat Al=70nH >für 360uH benötige ich also N=72. >Nur wie weiß ich, ob der Kern bei 2A sättigt? >Energie muß er 360uH*2A*2A/2 speichern können. Wenn ich mich nicht verrechnet habe kann der kern ca. 2.8mWs speichern. 360uH *2A^2/2 = 720uWs Der Kern sollte die Leistung abkoennen. >Wo steht im Datenblatt das Bsat von 300mT? Bei Epcos steht im Daten blatt 200mT Ich habe fuer die Rechnung 300mT angenommen. So genau kommt es sich nicht. Ferrite haben im allegemeinen ca 200mT .. 300mT. Und vergess den Wickeldraht nicht. Es gilt ueber den Daumen ca. 3A / mm^2 Gruss Helmi
>Und vergess den Wickeldraht nicht.
Und dn Skineffekt:
r_in = ~ 69/SQRT(f) in mm
Drähte, dessen Durchmesser doppelt so groß sind, machen keinen Sinn..
>Wenn ich mich nicht verrechnet habe kann der kern ca. 2.8mWs speichern. Wie ist das berechnet? Dann kann er ja fast 4mal soviel Speichern. Dh wenn ich eine höhrer Induktivität benötige kann ich die Windungszahl erhöhen. >r_in = ~ 69/SQRT(f) in mm dh bei 52kHz hab ich 0,3mm Eindringtiefe. Doch durch die Spule fließt ja kein Sinus, dh es gibt Oberwellen, welche sich ja ebenso auswirken, oder kann an die Vernachlässigen? Beim Recheck immerhin doch ein 1/3 der Grundfrequ. Beim Trafo fließen prim 3,35A. Kann ich einen 1mm2 verwenden? Odere mehrer Drähte parallel, wegen Skinneffekt?
>Beim Recheck immerhin doch ein 1/3 der Grundfrequ. Rechteck ist theoretisch unendlich. Praktisch bis etwa zur 10. >dh bei 52kHz hab ich 0,3mm Eindringtiefe Ja, aber die Eindringtiefe gilt für jede Frequenz einzeln. Man kann sich das so vorstellen, das die vielen "Sinusse" des Rechteck an verschiedenen Bereichen des Leiters verschieden "stark" bzw gut fließen. Also Grundwelle kann (weiter) in die Mitte als die Oberwellen, die nur noch an der Oberfläche fließen. >Kann ich einen 1mm2 verwenden? Wenn der Gleichanteil sehr groß ist (das würde ich hier so sehen) kannst du auch dickeren Draht nehmen.. Weil der Gleichanteil ja überall fließen kann...
>Wie ist das berechnet?
Nach dieser Formel und den Angaben aus dem Datenblatt zu dem Kern
B^2 Ae * le
Wk = ---- * -------
2*u0 ue
ue bei diesem Kern 54
Gruss Helmi
Helmut Lenzen wrote: > Wenn du einen Ringkern auswaehlst ist Eisenpulver besser weil das > sozusagen schon den Luftspalt eingebaut hat. Eisenpulver hat aber eine deutlich niedrigere Permeabilität. Kenne ich eigentlich nur aus dem Bereich von HF-Übertragern (Baluns für einige 10 bis einige 100 W Kurzwelle). Es gibt auch Ferritringkerne mit verteiltem Luftspalt. Der ganze Krempel, der so in den Schaltreglern auf PC-Mainboards verbaut wird, gehört in diese Kategorie. Dumm ist nur, dass man beim Ausschlachten eines Boards dann nicht weiß, was sie da eigentlich verbaut haben, sodass man im Datenblatt nachsehen könnte.
@Jörg Wunsch Speicherdrosseln aus Ringkernen muessen einen verteilten Luftspalt haben sonst wuerden sie zu frueh in die Saettigung gehen. Ist schon klar das die eine niederige Permeabilität haben und deshalb mehr Windungen aufgebracht werden muessen http://de.wikipedia.org/wiki/Ringkern Hier noch ein Datenblatt fuer eine Speicherdrossel aus Eisenpulver http://www.wuerth-elektronik.de/eisos/pdf/7447035.pdf Tja das ist schade das auf den Kernen so nix draufsteht. So kann man da halt nur schaetzen oder wegschmeissen. Gruss Helmi
Weiter oben hat jemand geschrieben, man muss bei 200V shcon wegen der Isolierung aufpassen. Aber die Spannung zwiwchen den einzelnen Schichten ist doch viel niedriger als 200V, richtig? Apropos Trafo wickeln. Ich hab erst vor einer Woche einen ETD29 Kern bewickelt und das Ergebnis sieht irgendwie ziemlich wurstig aus. (Obwohl ich mich schon bemüht habe, es gleichmäßig zu wickeln.) Wirkt sich das sehr nachteilig auf die Eigenschaften aus? Hat jemand Tipps, wie man es besonders schön wickeln kann ohne gleich eine Wickelmaschine zu bauen?
... wrote: > Weiter oben hat jemand geschrieben, man muss bei 200V shcon wegen der > Isolierung aufpassen. Aber die Spannung zwiwchen den einzelnen Schichten > ist doch viel niedriger als 200V, richtig? Das ist richtig, beim Wildwickeln weiß man aber nicht, wieviel Volt das Drahtstück hat, das sich gerade in eine Lücke quetscht. > Apropos Trafo wickeln. Ich hab erst vor einer Woche einen ETD29 Kern > bewickelt und das Ergebnis sieht irgendwie ziemlich wurstig aus. (Obwohl > ich mich schon bemüht habe, es gleichmäßig zu wickeln.) Wirkt sich das > sehr nachteilig auf die Eigenschaften aus? Hat jemand Tipps, wie man es > besonders schön wickeln kann ohne gleich eine Wickelmaschine zu bauen? Ja. Einen Spulenkörper und eine Wickelmaschine benutzen. Wobei es nicht unbedingt eine Wickelmaschine im wahren Sinne des Wortes sein muß, irgendetwas, wo man den Spulenkörper einklemmen und dann drehen kann reicht dafür schon, z.B. ein zweckentfremdeter Kurbelapfelschäler. Gruß Jadeclaw.
... wrote: > Wirkt sich das > sehr nachteilig auf die Eigenschaften aus? Naja, du hast halt keine saubere Lagentrennung mehr (damit weißt du auch nicht, wie viel Spannungsdifferenz zwei benachbarte Drähte haben werden), und die Streuinduktivität könnte ein wenig zunehmen. Am meisten problematisch ist die Handwickelei eigentlich bei Ringkernen, weil man den Draht ja dort x-mal durchfädeln muss.
jadeclaw,
Kurbelapfelschäler
Toll, ich sammle gerne Antikes, aber so was hab ich nie gesehen.
Ich habe sowas schonmal bei Johann Lafer in einer seiner Millionen Kochshows gesehen. Gruß Jadeclaw.
>Ich habe sowas schonmal bei Johann Lafer in einer seiner Millionen >Kochshows gesehen. Wie und da hat er auch einen Trafo gewickelt ? Grinsss Gruss Helmi
Mit einem Grünebohnenschnitzler von Alexanderwerke (den habe ich) könnte man dann vielleicht Wafer schneiden.
Hallo! Der LM2577 hat eine fixe Schaltfrequenz von 52kHz. Nur wie sieht das bei MC34063 aus? Im Datenblatt gibts ein Diagramm wo über Ct(Timing Kondensator) die on-off Zeiten eingetragen sind. Schein als arbeitet der nicht mit fixer Frequenz. Eigentlich blöd da ich die Spule so dimensionieren möchte auch bei geringere Last(gedimmte nixies) der wandler im Continous Mode bleibt.
Noch was, kann man den LM2577 auch mit externem FET betreiben? Für den Betrieb als Boost würde ich dann einen externen nehmen(muss ja mind 200V aushalten). Nachträglich möchte ich dann einen Trafo verwenden und den Wirkungsgrad vergleichen.
Christine R. wrote: > Noch was, kann man den LM2577 auch mit externem FET betreiben? Bin gerade zu faul, im Datenblatt nachzugucken. Steht vielleicht was dazu drin? > Für den > Betrieb als Boost würde ich dann einen externen nehmen(muss ja mind 200V > aushalten). Bei 200 V bringt dir der FET keine großen Vorteile mehr, da kannst du auch gleich einen npn-Transistor nehmen. Die sind für diesen Spannungsbereich einfacher zu erhalten.
Verstehe den Aufwand den du hier betreiben möchtest nicht ganz... MAX1771 + spule (z.B. L-11P 330µ von Reichelt) + externen FET (z.B. IRF830, der ist ziemlich beliebt unter nixie bastlern) + diode (z.B. IN4937, besser noch eine schnelle Diode) Und fertig is... Das rum getue mit Übertrager, unpassenden Regler ICs usw endet bestimmt nur in Frustration.
Bitte melde dich an um einen Beitrag zu schreiben. Anmeldung ist kostenlos und dauert nur eine Minute.
Bestehender Account
Schon ein Account bei Google/GoogleMail? Keine Anmeldung erforderlich!
Mit Google-Account einloggen
Mit Google-Account einloggen
Noch kein Account? Hier anmelden.
