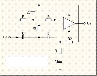
Hallo! Ich habe Folgendes Problem. Ich habe eine Bandsperre gesucht und auch gefunden... Nun möchte ich diese aber auch ganz gerne verstehen wie sie funktioniert, komm aber nicht so recht dahinter. Die Schaltung besteht aus einem Doppel- T- Glied und einem OP, der über ein Widrstandsverhältnis in Gegenkopplung geschaltet ist. Das Widerstandsverhältnis ist mir noch klar, für den Verstärkungsfaktor des OP. Aber vielleicht könnte mir einer die Funktion der Doppel- T- Schaltung erklären?!?! Ich verstehe nicht so ganz warum einige Frequenzen so durchgelassen werden und andere stark gedämpft werden. Wie halt das Bandsperren Verhalten entsteht. Vielen Dank schon mal... Ach ja, hier ist mal ein Bild von der Schaltung:
http://www.ife.tugraz.at/LV/Skripten/est1_s20.pdf Da steht zumindest mal die Formel für den Frequenzgang. Die Phasenverschiebung in den beiden Zweigen sorgt wohl für eine Auslöschung. Allerdings schiebt ein einzelner RC-Tief-oder Hochpass auf der Grenzfrequenz um 45 Grad, das reicht noch nicht für insgesamt 180 Grad die nötig sind.
Die Sperrfrequenz müßte bei 60Grad-Phsenverschiebung liegen, wenn alle drei Kondensatoren gleich beitragen. Es gibt auch diese Oszillatorschaltung aus einem Transistor und drei RC hintereinander als Rückkopplung. Der Transistor macht die restlichen 180 Grad.
Lade Dir SWCADIII von LT runter und simuliere Deine Schaltung damit. Das ersetzt nicht das mathematische Verständnis, bringt aber viel für das Verständnis der Funktion der einzelnen BE. Naja, und die rechnerische Dimensionierung läßt sich so auch überprüfen. Blackbird
Bitte melde dich an um einen Beitrag zu schreiben. Anmeldung ist kostenlos und dauert nur eine Minute.
Bestehender Account
Schon ein Account bei Google/GoogleMail? Keine Anmeldung erforderlich!
Mit Google-Account einloggen
Mit Google-Account einloggen
Noch kein Account? Hier anmelden.
