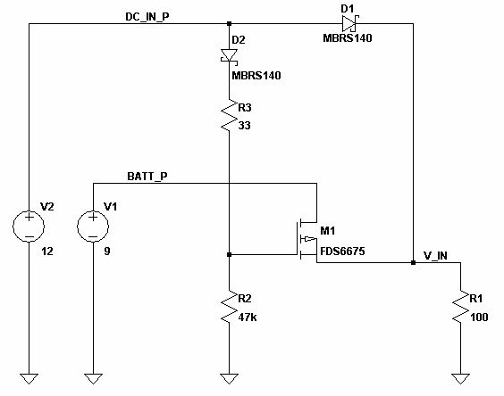
Hallo, ein Gerät soll sowohl aus eine 9V Blockbatterie als auch durch ein DC Netzteil (9-24V) gespeist werden können. Die Batterie bleibt immer im Gerät. Stromverbrauch bis ca. 2A. Taugt eurer Meinung nach die angehängte Schaltung, um die Batterie "abzuschalten" sobald das Netzteil (V2) angeschlossen wird? Gefordert ist auch ein Verpolungsschutz sowohl für die Batterie als auch den DC IN. Sollte so ja gehen. Wenn man das DC Netzteil falschherum anschließt, müsste ja die Batterie das Gerät versorgen... Fällt jemandem eine einfachere Alternative ein?
1. Bist du sicher dass Du den armen 9 V Block mit 2 A belasten willst ? 2. Wozu der Transistor ? Einfach 2 Dioden, jeweils eine von DC in und von der Batterie, und gut ist. Wenn du ein externes Netzteil anschließt, ist die Spannung nach den Dioden größer als die Batteriespannung, und es wird kein Strom aus der Batterie gezogen.
1) die 2A sind absolutes Maximum. Kein Dauerstrom. 2) Im Batteriebetrieb will ich den Spannungsabfall und damit die Verlustleistung duch eine Diode vermeiden. Ausserdem würde die Batterie ja trotzdem parallel zum Netzteil belastet werden...
student wrote: ... > 2) Im Batteriebetrieb will ich den Spannungsabfall und damit die > Verlustleistung duch eine Diode vermeiden. Und über den Transistor hast du auch einen Spannungsabfall. Ausserdem würde die Batterie > ja trotzdem parallel zum Netzteil belastet werden... Die Diode zwischen Batterie und "IN" ist bei Netzteilbetrieb gesperrt, weil Anode 9V und Kathode 12V.
...."und über den Transistor hast du auch einen Spannungsabfall" Das schon, aber nur "0,01 OHM", und keine 0,7V.
Jetzt hast du die Schaltung so schön in SWCad gezeichnet - warum simulierst du nicht?
>Wäre schön zu haben, gibt es das umsonst? Ja - http://www.linear.com/designtools/software/ Womit hast du das denn gezeichnet? Das sind doch exakt die Symbole von SWCAD!
>Das schon, aber nur "0,01 OHM", und keine 0,7V.
Öhm..was hat ein Widerstand mit einer Spannung zu tun??? Schaut für mich
wie ein Vergleich von Äpfeln mit Birnen aus, kannst du mir das bitte
erklären? Das hier angesprochene Thema würde mir bei einem Projekt
meinerseits grade zum Vorteil gereichen.
@Dirk J.: stimmt, ab etwa 9.5V DC in. Ich kann aber nicht ausschließen, dass das Netzgerät eine niedrigere oder gleiche Spannung wie die Batterie liefert... @HildeK: ja, das ist SWCad. Ich hab's ja auch simuliert, und da siehts ja auch erstmal gut aus. Sonst würde ich es hier gar nicht posten ;-) Wollte eigentlich wissen, ob es eine einfachere (preiswertere) Alternative aus der Praxis gibt, oder auch Einwände, die gegen diese Schaltung sprechen (z.B. "raucht ab beim Verpolen" oder so). @Michael: Wolf hat da schon ganz recht. R=U/I oder auch U=R*I D.h. wenn die Diode 0.7V "killt" und ich 100mA ziehe, habe ich nen effektiven Serienwiderstand von 70 Ohm mit der Diode. Da sind mir die 0.01 Ohm vom Mosfet lieber... ;-) Ich werde es jetzt einfach mal so aufbauen. Danke Leute.
>Das schon, aber nur "0,01 OHM", und keine 0,7V.
Michael,
Student nannte einen Max. Strom von 2A, dann fallen über der Diode UxI =
(0,7V x 2A) ab, =1,4VA.
Der Fet wird mit einem Innenwiderstand spezifiziert: Rds on. Ich denke,
daß Student einen besseren Typ ausgesucht hat, der nur wenige milli-Ohm
hat. Den nehme ich mal mit 0,01 Ohm an. U=RxI (0,01 Ohm x 2A) =0,02V.
Das ergibt eine Leistung von 0,02Vx2A =0,02VA.
Diese sehr viel niedrigere Leistung ist der 70ste Teil vom oberen Wert
und gehen im Batterie-Modus nicht verloren.
Selbst wenn man 0,02 Ohm ansetzt, wird gespart.
So früh kann ich noch nicht richtig multiplizieren. 0,02x2 sind 0,04VA (das Doppelte).
@student: Der Verpolschutz für die Batterie ist nicht gewährleistet. Ein 9V Block kann keine 2A liefern. Das liegt am Innenwiderstand. Was sind das denn für 2A Belastungsspitzen?
Je Eingang einen P-Fet als Verpolschutz(hier im Forum schon oft besprochen) und dahinter ein Power-Path Controller - das ist die sichere Variante und low-loss.
> 2A Geschätzter Einschaltstrom. Wenn die Batterie das nicht liefert, dann wird der Buck-Converter halt langsamer anlaufen und weniger Strom ziehen. Unkritisch also. > Power-Path Controller Ist dir da eine ökonomische Lösung bekannt (incl. evtl. benötigter Mosfets < ca. 3 USD)?
>Michael, >Student nannte einen Max. Strom von 2A, dann fallen über der Diode UxI = >(0,7V x 2A) ab, =1,4VA. >Der Fet wird mit einem Innenwiderstand spezifiziert: Rds on. Ich denke, >daß Student einen besseren Typ ausgesucht hat, der nur wenige milli-Ohm >hat. Den nehme ich mal mit 0,01 Ohm an. U=RxI (0,01 Ohm x 2A) =0,02V. >Das ergibt eine Leistung von 0,02Vx2A =0,02VA. >Diese sehr viel niedrigere Leistung ist der 70ste Teil vom oberen Wert >und gehen im Batterie-Modus nicht verloren. >Selbst wenn man 0,02 Ohm ansetzt, wird gespart. Ach so wars gemeint...so weit hab ich heute Morgen gar nicht gedacht. Ich sah "nur 0,01 Ohm und keine 0,7V" und dachte bei mir nur "Ja, Äpfel sind auch keine Birnen". Oder anders ausgrdrückt: 11 Ohm, Äqupten?! Danke an alle für das Augen öffnen.
Kunstwort, oder Mundart, oder schlodderig getippt. Könnte Gänsefüßchen sein,... oder Geissefüßchen... vom Geißenpeter die Freundin.
Hi, denkbar wäre ein LTC4412 + PMOS + Schottkydiode. Sollte unter 3USD bleiben(2 USD + 0,5 USD + 0,5 USD) Ein zweiter PMOS würde den Verpolschutz bei ext Versorgung realisieren.
Bitte melde dich an um einen Beitrag zu schreiben. Anmeldung ist kostenlos und dauert nur eine Minute.
Bestehender Account
Schon ein Account bei Google/GoogleMail? Keine Anmeldung erforderlich!
Mit Google-Account einloggen
Mit Google-Account einloggen
Noch kein Account? Hier anmelden.
