Hallo, ich habe folgendes Problem. Ich habe die im Anhang befindliche Schaltung aufgebaut und wollte sie testen. soweit scheint auch alles ok zu sein, nur über die ISP Schnittstelle meines STK 500 lässt sich das Ding nicht programmieren. Auch Fuses gehen nicht zu setzen. Wie man sieht, habe ich den Pullupwiderstand beim Reset vergessen. Kann der Controller jetzt kaputt sein?? Wie kann ich denn testen, ob der Controller funktioniert??? Woran kann das jetzt liegen, dass ich ihn nicht programmieren kann???
Der Anhang ist irgendwie nicht mitgekommen
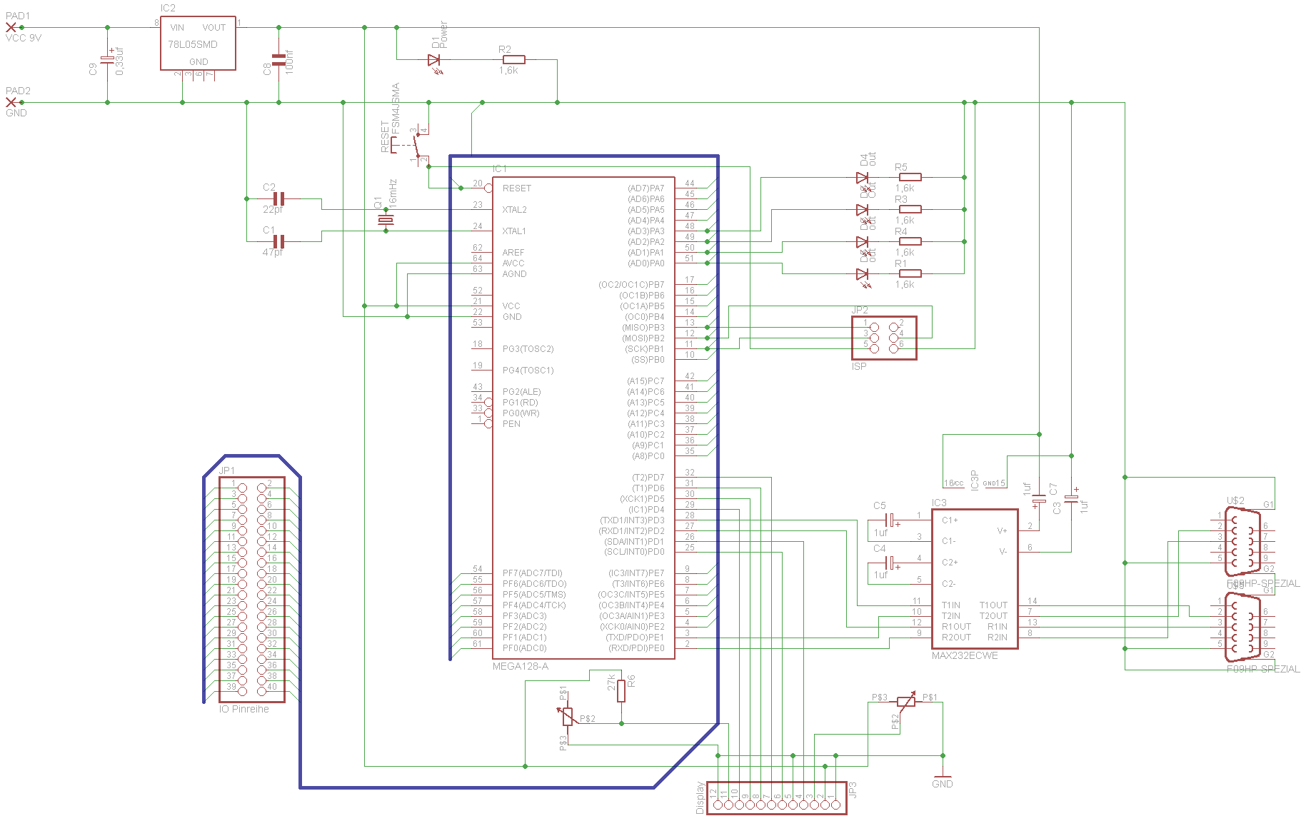
Dann bist du auch darauf hereingefallen, dass der 128er sich NICHT über MISO/MOSI sondern PDI/PDO programmieren läßt.
Und wie muss ich die anschließen?? Wozu sind dann Mosi und Miso?? strört es, dass an PDI und PDO ein Max232 dranhängt??
Such mal im Forum. Das Thema gabs schon oft genug. Aus dem Kopf kann ich dir nicht sagen, was wo dran kommt. Mit dem MAX könnte es schon Probleme geben. Aber da findet sich bestimmt jemand, der das schonmal gemacht hat.
hallo, zum Proggen via ISP brauchst du die Pins Pin2 =PE0 MISO Pin3 =PE1 MOSI Pin11=PB1 SCK Pin20= Reset sollte so gehen AN PORT PE0,PE1 LIEGT DER UART0 DORT WÜRDE ICH DIE VERBINDUNG ZUM MAX TRENNEN WENN DU PROGRAMMIERST SONST KÖNNTE ES PROBLEME GEBEN mfg kay
Ein angeschlossener Max232 an den ports könnte nicht nur Probleme geben, sondern wird auch Probleme geben. Da bin ich selber schon mal drauf reingefallen. Es war bei angeschlossenem Max232 keine Programmierung über SPI möglich.
Üblich ist deshalb beim Mega128 die UART1 zuerst zu nehmen. Erst wenn man beide UARTs braucht, wirds etwas tricky. Meistens tuts dann ein Widerstand in RXD des MX232. Peter
Danke erstmal, soweit lässt sich das jetz programmieren. Den UART hab ich noch nicht ausprobiert, wie groß muss denn der Widerstand sein?? Muss der einfach in reihe zwischen uC und Max232??
Bitte melde dich an um einen Beitrag zu schreiben. Anmeldung ist kostenlos und dauert nur eine Minute.
Bestehender Account
Schon ein Account bei Google/GoogleMail? Keine Anmeldung erforderlich!
Mit Google-Account einloggen
Mit Google-Account einloggen
Noch kein Account? Hier anmelden.
