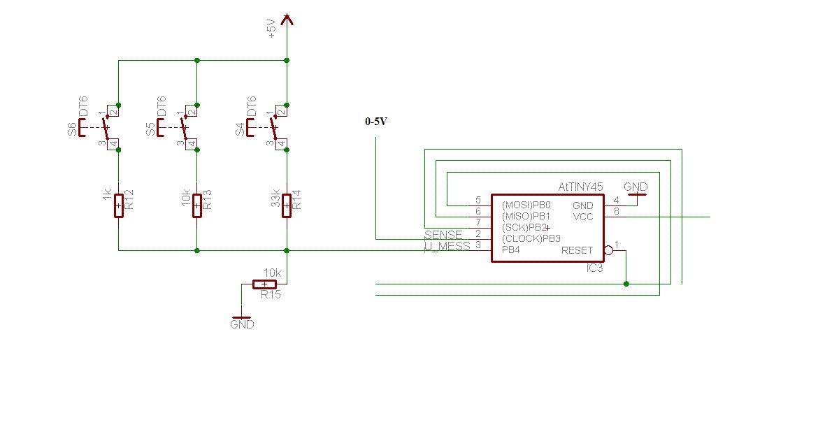
Hi leute, ich habe paar Fragen und hoffe dass mir jemand Antwort geben kann. Ich versuche an einem selbst entworften Board Strom zu messen. Als Ausgangspannug bekomme ich 0-5V, die ich an einem ADW (Tiny45) weiterführe. An einem anderen Pin habe ich ein Tastensystem, was über Spannungsteilerregel funktioniert. (Leider wusste ich nicht wie ich die entprelle:() Mein Ziel ist es durch ein Interrupt der ADWandler anzuschmeissen, so dass ich ad 50 ms in einem Zeitabstand von 100ms die Tasten abfragen kann, und nach einer Sekunde strommesse, und in einem späteren Schritt die Werte in einem LCD übertragen. ADWandler wurde so initialisiert, dass er bei jedem TimerCounter Overflow ausgelöst wird. Weiss nicht ob es richtig ist, weil bei jedem Overflow (50ms) der ADWandler ausgelöst wird, und ich die Tasten in einer Zeitspanne von 100ms abfragen will. ich hoffe jemand hat Verbesserungvorschläge oder Korrekturen zu meinen Codes
In Main Funktion ist die Interruptroutine definiert.
//Globale Variable
uint8_t Zustand;
uint8_t Anreiz;
// InterruptVectoren
ISR( TIMER0_OVF_vect ){ADWandlung();} //ADWandlung Zur
Tastenabfrage und Messwertabtaste
//Endlosschleife für Prozessflags
int main (){
init();
for(;;){
.
.
.
}
return 0;
}
Bitte melde dich an um einen Beitrag zu schreiben. Anmeldung ist kostenlos und dauert nur eine Minute.
Bestehender Account
Schon ein Account bei Google/GoogleMail? Keine Anmeldung erforderlich!
Mit Google-Account einloggen
Mit Google-Account einloggen
Noch kein Account? Hier anmelden.
