Hallo, ich muss ein Bremschopper basteln für eine Motorsteuerung, weiss aber nicht wie ich die widerstände für die Hysterese dimensionisieren soll. Die Fets der steuerung liegen auf 120V,die induzierte spannung vom motor addierte sich dazu und führt zum zerstören der FETs. ---> Bremschoppereinsatz.. ich bin aber anfänger und muss mich durchsarbeiten im Gebiet. kann mir jemand erklären wie das ganze überhaupt funktioniert, und eventuell wie ich die widerstände dimensionieren muss ? wäre extrem hilfreich. danke
Funktionsweise:
Die Spannung V8 darf eine bestimmte Spannung nicht überschreiten. Wenn
die Spannung V8 eine Obergrenze erreicht, schaltet sie einen Widerstand
R8 ein, der die überschüssige (rückgespeiste) Leistung verbraucht. Wenn
eine Spannungs-Untergrenze wieder unterschritten wird, wird der
Transistor wieder ausgeschaltet.
Aber prinzipiell ist schon dein Schaltplan falsch.
Wenn hier die Spannung V8 eine Obergrenze erreicht, schaltet sie den
Transistor V4 aus. Aber eigentlich sollte sie den dann doch erst
einschalten...
Mach es besser so wie im obigen Bild.
>ich bin aber anfänger und muss mich durchsarbeiten im Gebiet.
Nachdem es hier um höhere Spannungen und Leistungen geht, ist eine Frage
nicht allzu verwegen: Was hast du für Voraussetzungen?
Hast du bisher schon mit Elektronik höherer Leistung zu tun gehabt?
Hast du eine Idee, was du gerade machst?
Falls ja:
Wie groß muß deine Hysterese sein?
Untere Grenze von V8 (Abschalten von V4)?
Obere Grenze von V8 (Einschalten von V4)?
Welche Chopperfrequenz ist erlaubt (EMV)?
Welche Leistung mußt du vernichten (max. Strom)?
Wie ist die Versorgungsspannung für den Treiber des Chopper-Transistors?
Erst mit Antworten auf diese Fragen kann dir dann weitergeholfen werden.
Versuch wenigstens einen Teil davon zu beantworten.
Denn wenn du keine Antwort findest,
ist jede Dimensionierung richtig und falsch.
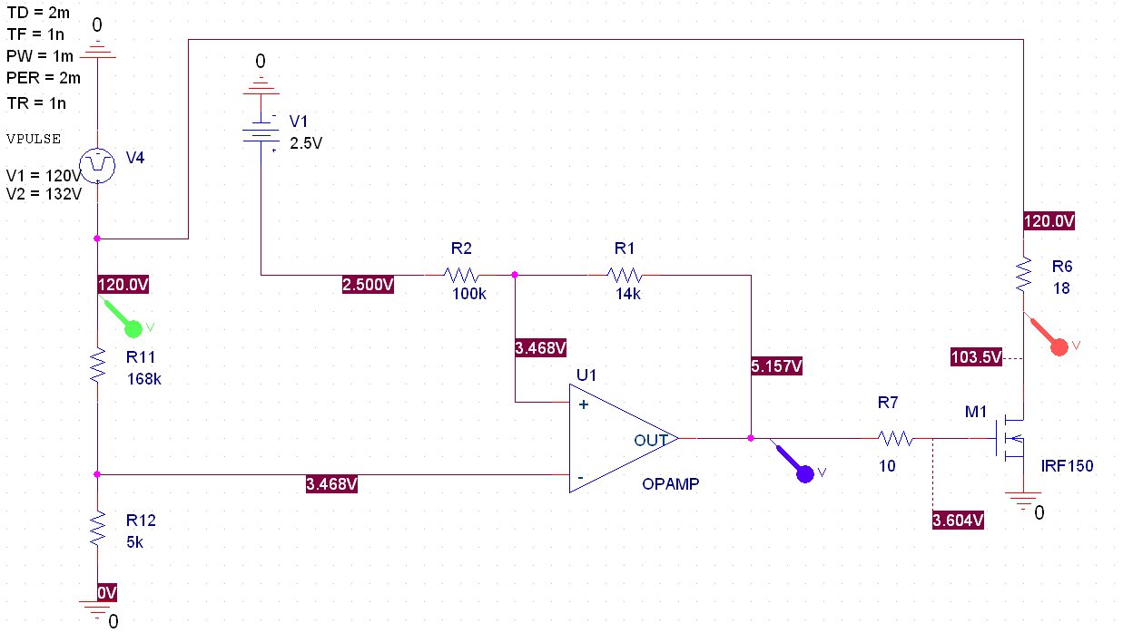
Also erstmal Danke. ich bin Student der eingentlich Nachrichtentechnick studiert mache aber gerade Praxissemester in Leistngselektronik wovon ich nicht sehr viel Ahnung habe.(dass zu erklären würde weit führen.) ich vesuche es die fragen die ich verstanden habe zu beantworten : bei 120V ist noch alles in Ordnung also wäre das ne untere grenze. ab 132V sollte der Bremschopper zum Einstaz kommen.(V4 eingeschalten ? ) Versorgungspannung für Treiber 15V. Grösse der Hysterese : (ich dachte obere und untere grenze und die Grösse der Hysterese sind dasselbe) Die Leistung die ich venichten soll (?) da ich es nicht weiss (weiss aber dass die motoren die an der Steuerung angeschlossen werden einen Nennstrom von 1.5A bis 5.5A) würde gerne wissen wie ich das berechnen kann. dasselbe gilt für die chopperfrequenz. ich habe(in meiner schaltung) V8 mit einer VPULSE quelle getauscht wobei die spannung Zwischen 120V und 132V sich periodisch ändert. ich messe die spannung am Drain und es scheint als ob der FET schaltet (die spannung sinkt so bald Vpulse auf 132 geht und steigt wieder auf 120V sobald vpulse=120. was ist falsch daran ?
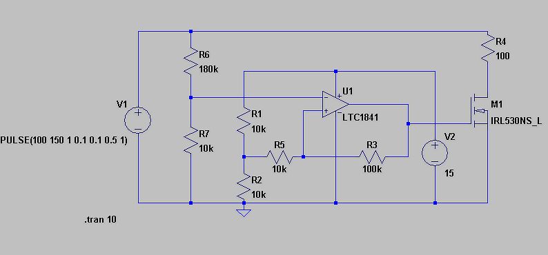
>Grösse der Hysterese : (ich dachte obere und untere grenze und die >Grösse der Hysterese sind dasselbe) Richtig, die Hysterese ist die Differenz ziwschen oben und unten. Das war eine kleine Fangfrage ;-) >die spannung sinkt so bald Vpulse auf 132 geht und >steigt wieder auf 120V sobald vpulse=120... Ich habe deine Schltung nachgemalt und simuliert. Mein FET im Bild schaltet ein wenn die Spannung unter den Schwellwert sinkt... So hätte ich das auch erwartet. Was hast du für Bauteilwerte?
Wie sagt der Entwickler so schön? Meine Schaltung geht Jetzt muss ich aber wieder an die Arbeit....
Ich sehe zwar dass deine Schaltung etwas mach aber was genau weiss ich nicht. ich sehe weder die 120V noch die 132V und auch nicht wie der FET zwischen beide werte schaltet. Hier habe ich meine (bestimmte falsche) schaltung nochmals simuliert. da ich nicht weiss wie ich die Hysterese einstellen soll mit den beiden Widerstände habe ich einfach ausprobiert... jetzt weiss ich zwar(nachdem ich die fangfrage richtig beantwortet habe ;)) dass die hysterese 12 beträgt aber weiss immer noch nicht wie ich auf die Formel kommen kan die mir dabei hilft die R's zu dimensionisieren. oder interpritiere ich die Schlatug falsch ?
Das sieht eigenartig aus. Ist dein Opamp überhaupt versorgt? Mit welcher Spannung?
ist er. mit 15V. er hat keine (sichtbare)anschlüsse für die Versorgung(das model für die simulation) aber er ist versorgt.
>..aber er ist versorgt...
Warum schaltet der Komparator dann nur zwischen 3,6 und 4V?
Irgendwas stimmt da nicht mit deiner Simulation.
Also Deine Schaltungen wären, zumindest für mich, besser zu beurteilen wenn die GND unten, und entsprechend dann die Quellen von oben nach unten zeigen. Gerade so, wie Lehrlinge, die Lagepläne extra NICHT einnorden, um zu zeigen wie toll sie sich orientieren können. So, dann guck auch noch hin. guude ts
Bitte melde dich an um einen Beitrag zu schreiben. Anmeldung ist kostenlos und dauert nur eine Minute.
Bestehender Account
Schon ein Account bei Google/GoogleMail? Keine Anmeldung erforderlich!
Mit Google-Account einloggen
Mit Google-Account einloggen
Noch kein Account? Hier anmelden.





