Liebes Forum Ich habe da eine Frage zu einem Bezugspotential, die ich alleine nicht richtig lösen kann: Ein Trafo liefert EINE 12V Wechselspannung, also EINE Sekundärwicklung. An diese Wechselspannung werden 2 Brückengleichrichter angeschlossen, deren Ausgänge dann jeweils eine eigene Siebung und eine eigene 5V Regelung haben. Ich habe also 2 5Volt Spannungen, die unabhängig voneinander aus der gleichen Wechselspannung gewonnen wurden. Nun soll auf der EINEN 5Volt-Seite ein logisches Signal (TTL-Pegel) erzeugt werden, welches dann von einer Auswertlogik auf der ANDEREN 5Volt-Seite empfangen und ausgewertet werden soll. Man stelle sich also 2 Blackboxes vor, die durch genau 3 Leitungen verbunden sind, nämlich die 12V-Wechselspannung und das Datensignal. Die beiden 5Volt-Seiten sind zwar nicht galvanisch getrennt, weil sie ja aus der gleichen 12V-Wechselspannung erzeugt wurden, aber sie haben ja auch keine (wirkliche) gemeinsame Masse. Wie muss nun das Sendesignal oder das Empfangssignal (oder beide?) pegelmäßig angepasst werden, damit das klappen kann? Geht das überhaupt? Vielen Dank, falls jemand helfen kann. Annemarie
Hallo annemarie (??? ;-) Hierfür sollte RS485 funktionieren. Da wird das Signal diferentiell übertragen. Allerdings bräuchtest du hierfür 2 Datenleitungen (+ und -). Für RS485 gibts dann Wandler-ICs.
Warum kannst du die 2 Black Boxes nicht mit 12V Gleichspannung verbinden? Die 2 Kabel sind eh da, du sparst einen Gleichrichter und dein Masseproblem löst sich in Luft auf. Dein Datensignal hat so auch keinen exakt definierten Bezugspunkt. Arno
@annemarie (Gast) >Ein Trafo liefert EINE 12V Wechselspannung, also EINE Sekundärwicklung. >An diese Wechselspannung werden 2 Brückengleichrichter angeschlossen, >deren Ausgänge dann jeweils eine eigene Siebung und eine eigene 5V >Regelung haben. Wozu dann ZWEI Gleichrichter? Nimm einen und klemm dahinter deine beiden Regler, wenn man denn WIRKLICH zwei braucht. Schwups, nur noch eine Masse. MFG Falk
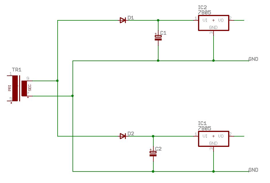
Also, vielen Dank erstmal. Nun habe ich zwar eine Menge Ideen, wie man das ANDERS machen könnte, aber das hilft mir nicht, denn der Aufbau ist ein Status-Quo der bereits besteht und eben erweitert werden soll. Also nochmal: 1) 2 Blackboxes liegen im Abstand von einigen Metern an einer gemeinsamen 12V-Wechselspannung. 2) Im Kabel ist lediglich noch EINE Ader frei, mehr ist auch nicht ergänzbar. 3) Jede Blackbox macht sich aus der Wechselspannung seine eigene 5V stabilisierte Spannung. 4) Über die EINE, EINZIGE freie Ader soll nun ein Datensignal von Box-A zu Box-B laufen. FRAGE) Kann (und wenn ja: wie?) das Datensignal pegelmäßig irgendwie angepasst werden, damit eine Datenübertragung irgendwie möglich ist. Zwar besteht ja keine gemeinsame Masse, aber andererseits sind die beiden Massen in Box-A und Box-B auch nicht galvanisch getrennt, sondern eigentlich ja nur über Diodenstrecken (in den Gleichrichtern) voneinander verschieden. Annemarie
Was passt Dir denn nicht an der Antwort von Uwe? Ein Optokoppler wäre auch mein Tip. Das Problem ist, das über "die eigentlich ja nur" vorhandenen Dioden der Brückengleichrichter auch Ströme fliessen. Die beiden "Massen" werden also je nach Stromfluss auch unterschiedliche Potentiale haben. Zwar dürfte die Flussspannung nicht sehr differerieren. Aber richtig sauber wäre es nicht, die beiden zu verbinden. Da würden immer irgendwelche Ausgleichssträme fliessen. Deswegen die Lösung mit dem Optokoppler. Entsprechend ginge es auch mit einem kleinen Übertrager.
Mist. Ich habe nicht daran gedacht, das ja nur eine Ader frei ist. Was ist denn das für ein Signal?
Da fällt mir nur noch eines ein: Baue einfach in die beiden Blackboxes jeweils einen zusätzlichen Gleichrichter. Der übernimmt dann ausschliesslich die Versorgung der Schaltung für die Signalübertragung. Dann fliessen da auch nur geringe Ströme, wobei das was in die eine Schaltung reingeht auch aus der anderen rauskommt.
@annemarie (Gast) >Über die EINE, EINZIGE freie Ader soll nun ein Datensignal von Box-A zu Box-B laufen. >Kann (und wenn ja: wie?) das Datensignal pegelmäßig irgendwie angepasst >werden, damit eine Datenübertragung irgendwie möglich ist. Wie schnell sollen den Daten übertragen werden? Das könnte man mit AC-Kopplung über einen Kondensator machen. Da spielt der Gleichspannungsanteil keine Rolle. >eigentlich ja nur über Diodenstrecken (in den Gleichrichtern) >voneinander verschieden. Ja. iSt halt die Frage wie sehr der Spannungsabfall über den Dioden schankt (Belastung). MFG Falk
Zeichne mal die jetzt vorhandene Schaltung auf. Wie sind die beiden Brückengleichrichter an der Quelle? Du kannst die beiden Massen zwar nicht verbinden (Dioden schaltet man nicht parallel) Aber das Bezugspotential ist bis auf wenige mV gleich. Zur sicherheit zeig mal die Schaltung. So wie es jetzt für mich aussieht kann man sich einen Optokoppler sparen! Aber vorsicht, dies ist erst eine erste Abschätzung bis der Schaltplan da ist!
>Dioden schaltet man nicht parallel Im Prinzip richtig. Wenn bei den Dioden jede für sich den gesamten Strom kann, ist aber keinerlei Gefahr - egal wie ungleich der Strom aufgeteilt würde. Spielt aber im Falle von annemarie keine Rolle, da ja keine Masse gelegt wird. Ich bin der Ansicht wie 'Vorname Nachname (logout-name)', dass dies gehen wird. Solange man einen anständigen Logikpegel hat und die Datenrate moderat bleibt. Die Bezugspunkte auf beiden Seiten sind nicht optimal und können schwanken, sind aber trotzdem vorhanden und nicht frei schwebend. Ganz wichtig ist, dass die Ladeelkos im jeweiligen Netzteil ausreichend hoch sind und an beiden Seiten den selben, möglichst kleinen, Ripple erzeugt - all das, was als Differenz-Ripple übrig bleibt, ist auch auf der "2. Masse" und dem Datensignal zu sehen! (Bezug ist die Masse einer Seite). Das heißt aber auch, dass jede Seite eine gleichmäßige Belastung der Stromversorgung haben muss. Wo liege denn der Vorteil des mehrfach genannten Optokopplers oder der AC-Kopplung? annemarie hat nur eine Datenleitung und zwei Leitungen für die Wechselstromversorgung. Dann muss entweder die LED oder der Optoempfänger mit der nicht sauberen Masse klar kommen. Das ist IMHO auch nicht besser.
@ HildeK (Gast) >Wo liege denn der Vorteil des mehrfach genannten Optokopplers oder der >AC-Kopplung? Bei AC-Kopplung spielt die Masseverschiebung keine Rolle, weil (niederfrequente) Gleichspannung. MFG Falk
@ Hilde K. Das mit dem Optokoppler war ja auch schon längst erledigt. Man braucht ja, wie Du auch schreibst, dafür zwei Leitungen, damit eben keine der beiden Seiten eine "unsaubere" Masse hat.
Also besten Dank. Das Problem ist nun ja offenbar von allen verstanden worden. Die Datenrate ist übrigens maximal 1-3 Khz. Was wäre mit folgendem Detail: Ich muss nicht direkt einen TTL-Pegel mit 0..5V übertragen. Ich könnte auch über einen Schalttransistor ein relativ niedrohmiges Signal von 0..15V senden (also die unstabilisierte Gleichspannung schalten). Auf der Empfängerseite dann über einen simplen Spannungsteiler wieder auf TTL-Level bringen und vielleicht zusätzlich noch 0,7V an einer Reihendiode abfallen lassen, damit der Pegel auch bei ungünstiger Last klein genug für eine logische Null bleibt. Würden sich durch die erhöhte Sendespannung und den Spannungsteiler auf der Zielseite dann nicht die Pegelschwankungen (durch Ripple, Schieflast, etc.) auch im Verhältnis verkleinern? Annemarie
@ annemarie (Gast) >Die Datenrate ist übrigens maximal 1-3 Khz. Das ist eine Frequenz, nicht Datenrate. >Ich muss nicht direkt einen TTL-Pegel mit 0..5V übertragen. Kann man schon machen. Mit CMOS hat man da genug Reserven. >Ich könnte auch über einen Schalttransistor ein relativ niedrohmiges >Signal von 0..15V senden (also die unstabilisierte Gleichspannung >schalten). Man muss es nicht übertreiben. >Reihendiode abfallen lassen, damit der Pegel auch bei ungünstiger Last >klein genug für eine logische Null bleibt. Nimm einen 74HC14, das sollte passen. MFG Falk
Hallo, ich habe nicht den ganzen Bericht gelesen, aber wie wäre denn auf der Empfangsseite mit einen OP/Komparator auf vllt. 2V ? Daten mit ordentlich Hub, und das Prob. ist erledigt. Evtl. auch Schmitt-Trigger (wenn man den Typ so schreibt), also 'ne Hysterese einbauen. guude ts
So, ich nochmal. im Anhang eine Simulation. Ob der Einschwingvorgang stört weiß ich nicht, aber statisch würde die Übertragung vom Prinzip gehen. Die Kooplung des GND erfolgt über die R an den Gleichrichtern, und das Signal ist nat. noch invers. Vrsuchs mal. guude ts
@Thomas S. (tsalzer) >Dateianhang: schaltung.jpg (264,9 KB, 4 Downloads) Literaturempfehlung des Tages: Bildformate >nicht, aber statisch würde die Übertragung vom Prinzip gehen. Eine statische Datenübertragung? >Die Kooplung des GND erfolgt über die R an den Gleichrichtern, Ne Gleichrichterdiode mit 100 Ohm "kurzschliessen"? Keine gute Idee. Das Ganze sollte auch ohne die 100 Ohm laufen. Ausserdem muss man verschiedene, dynamische Belastungen der Gleichrichter simulieren, denn dort entstehen Masseverschiebungen. MFG Falk
Klugscheißer - Literaturempfehlung gelesen! - ist Dir eingeschwungener Zustand lieber? - Kurzschluß mit 100 Ohm? ahja - es war Eine Idee, wenn Du eine bessere hast dann her damit. vllt. geht es mit Kondensatoren, aber da hier in diesem Forum ja viel öfter erzählt wird was alles nicht geht, und ohnehin alles Sch**** ist, soll sich diese Arbeit machen wer will. ts
Wieso kommt mir dabei immer "Murks" in den Sinn, wieso denn nur...? Mein Vorschlag: Ersetze die Brücken durch Einweg-Gleichrichter (Bild). Fertig. In die Richtung geht das Gebastel mit den 100 Ohm-Widerständen sowieso schon. Stell dir mal vor, das wäre 0 Ohm Widerstände, was hätten wir dann? Dann rauchen die linken unteren Dioden kurz auf, und anschliessend haben wir Einweggleichrichtung. Falls es einfach nicht möglich ist: dann war da noch die Möglichkeit, das ganze über HF zu übertragen, z.B. aufmoduliert auf einen 100kHz-Träger. Dazu dann über die Gleichrichterdioden noch ein paar 10nF-Kondensatoren, und wir haben HF-Mässig einen schön geschlossenen Stromkreis. Auch wenn mal nicht alle Bauteile so schön symmetrisch sind wie in der Simulation.
>Ersetze die Brücken durch Einweg-Gleichrichter Es seien Black-Boxes - ich gehe also davon aus, daran gibt es keine (großen) Änderung. Vielleicht kann annemarie noch was sagen, ob da Anpassungen möglich sind. > erzählt wird was alles nicht geht, und ohnehin alles Sch**** ist, ... ??? Wie ich oben schon bemerkt hatte, geht das ganz gut, wenn die Stromaufnahme beider Teile jeweils einigermaßen konstant ist und die Ladeelkos so optimiert sind, dass die Restwelligkeit beider Seiten klein und etwa gleich ist. Die Differenz der Welligkeiten bleibt als Überlagerung auf den Datensignalen - rund 1Vss wären aber noch akzeptabel. Im Anhang mal meine Simulation mit einem absichtlich viel zu kleinen C2 und deshalb rund 2Vss Ripple auf der rechten Seite. Wird C2 mit 500µF gewählt ist das Ergebnis fast perfekt. Dieses Datensignal wäre locker detektierbar - sogar ohne Schmitt oder Komparator.
@Lothar Miller (lkmiller) >Wieso kommt mir dabei immer "Murks" in den Sinn, wieso denn nur...? Weils ne Einweggleichrichtung ist, die den Trafo unsymetisch belastet und damit ne Vormagnetisierung entsteht? ;-) >Ersetze die Brücken durch Einweg-Gleichrichter (Bild). >Fertig. Wenn der Trafo gross genug ist und das aushält. MFG Falk
Man koennte ja im Extremfall den sendenden Teil die Information auf die 50Hz-Spannung vor der Graetzbruecke aufmodulieren lassen und im empfangenden Teil wieder detektieren.... Aber wie schon gesagt: Man muss es nicht übertreiben. Gast2
Danke, danke an alle, besonders auch die, die extra für mich sogar noch Zeichnungen und Simulationen gemacht haben! Einweggleichrichtung geht leider nicht, die dauernde Schieflast am Trafo ist wegen der Art der Anwendung und der Belastung nicht möglich. HF-Modulation muss es dann vielleicht auch nicht unbedingt sein, ich werde es in Kürze erstmal mit Schmitt-Trigger oder Analog-Comparator (im AVR) versuchen und Messungen veranstalten. Wenn sich etwas wissenswertes ergibt, berichte ich dann darüber. Annemarie
Bitte melde dich an um einen Beitrag zu schreiben. Anmeldung ist kostenlos und dauert nur eine Minute.
Bestehender Account
Schon ein Account bei Google/GoogleMail? Keine Anmeldung erforderlich!
Mit Google-Account einloggen
Mit Google-Account einloggen
Noch kein Account? Hier anmelden.



