Hallo ! Ich will mir ein kleines Webradio (+MP3 Player) bauen. Zur Dekodierung kommt ein VS1053b zum Einsatz. Ausgeben will ich dabei wahlweise über einen kleinen Lautsprecher oder über Kopfhörer. Grundsätzlich hab ich schon eine Idee wie man das machen könnte: Für den Lautsprecher ein Verstärker wie den den LM386 oder TDA7050, davor eine OPV Additionsschaltung (*0,5) um linken und rechten Kanal auf Mono zu bringen. Die Umschaltung zwischen Kopfhörer und Lautsprecher könnte ich mir über Analogschalter (4066) oder einzelne FETs vorstellen. Kann das so funktionieren oder überseh ich da etwas ? Hat jemand schon sowas gemacht und kann mir sagen was er dazu verwendet hat bzw. vielleicht diesen Schaltungsteil posten ? Schöne Grüße, Thomas B.
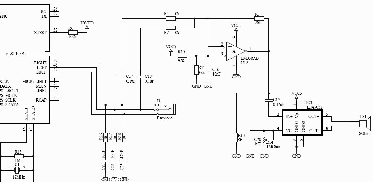
Hallo ! Hab mir inzwischen weiter Gedanken über die Schaltung gemacht (Bild im Anhang). Für die Stereo->Mono Umwandlung verwende ich eine Summierverstärkerschaltung. Da ich diesen als Single-Supply betreibe setze ich den Offset auf die Hälfte der Betriebsspannung vom OPV und dem TDA (5V, VS1053 und CPU werden mit 3V3 betrieben). Vpp vom VS1053B wird im Datenblatt mit maximal 2.06V angegeben. Kann ich annehmen, dass der VS1053 eine rein positive Ausgangsspannung von 0 bis 2.06V liefert ? Hat das schon jemand gemessen ? Aus dem Datenblatt geht das für mich nicht hervor. Wenn ja, wäre es vielleicht besser wenn ich die Kondensatoren für die AC-Kopplung (C17 und C18) wegnehme und dafür jeweils einen Impedanzwandler vorsehe, damit ich die Signale möglichst hochohmig abgreife ? Bin mir nämlich nicht ganz sicher ob das in dieser Form sauber funktioniert. OPV hab ich jetzt mal den erstbesten gewählt der grob den Anforderungen entspricht und auch erhältlich ist. Hat da jemand einen besseren Vorschlag ? Wonach dimensioniere ich eigentlich die Kondensatoren für die AC-Kopplung ? Ich nehme mal an, dass ich das über die Zeitkonstante R*C machen muss, aber worauf ich dimensioniere ist mir nicht ganz klar - muss da in meinem Fall auch sicher bezüglich OPV etwas aufpassen, oder ? Wäre es vielleicht überhaupt besser wenn ich für die Lautsprecher die I2S Schnittstelle vom VS1053 verwende und dann über einen eigenen DA-Wandler gehe ? (Wobei ich die Wandlung von Stereo auf Mono dann auch hier machen muss). Der Lautsprecher den ich verwende hat 8Ohm und ungefähr 9cm Durchmesser. Habe eine kleine Testschaltung mit dem TDA7052 und Soundausgabe über den DAC einer CPU aufgebaut und so wie ich das sehe hat er mehr Leistung als ich brauche. Kann ich stattdessen auch den TDA7050 verwenden ? Bin mir nämlich bei dem Datenblatt nicht sicher ob der für die 8Ohm überhaupt geeignet ist - im Datenblatt werden nur Kopfhörer mit 16 bis 64 Ohm angeführt. So, viele Fragen. Vielleicht bekomme ich ja auf ein paar eine Antwort :) Schöne Grüße, Thomas B.
Hallo Thomas, bist du mit der Beschaltung des TDA7052 sicher? Nach Datenblatt erkenne ich den Sinn von C20 und R14 nicht. Einfacher wäre: - R5, C19 durch Kurzschluss ersetzen - U1A, R10, R11, C16 ganz rauswerfen - R13 so dimensionieren, dass die Ausgangsspannung des VSLI... mit R4 und R7 auf einen zur festen Verstärkung des TDA7052 passenden Wert geteilt wird. Oder bei Bedarf noch weiter teilen, falls der Lautsprecher trotzdem noch übersteuert wird. Wenn der Ausgang des VSLI... Kopfhörer treiben kann, dann ist hochohmiges Abgreifen des Signals unnötig, sogar das passive Mischen wie oben beschrieben sollte kein Problem sein. Bei einem derartigen Lautsprecher würde ich die Koppelkondensatoren so dimensionieren, dass die Grenzfrequenz (1/RC) eher über 100 Hz liegt, hier müsste man experimentieren, um ein optimales Verhältnis zwischen erreichbarer Lautstärke (tiefe Frequenzen zerren beim Lautsprecher zuerst) und brauchbarem Klang zu erreichen, 30 Hz in so einen Lautsprecher zu pumpen ist relativ sinnlos. Grüße
Hallo Matt ! Danke für die Antwort! Du hast recht, R5 könnt ich dann eigentlich weglassen und dafür R13 entsprechend dimensionieren. Hat die passive Mono->Stereo Umwandlung nur mir R4 und R7 auch (Qualitäts)Nachteile ? Oder merk ich das bei so einem kleinen Lautsprecher sowieso nicht ? Vielleicht sehe ich das einfach als Bestückungsoption vor. Zuerst mal rein passiv testen und dann eventuell aktiv mit dem OPV. Wobei mir gerade einfällt, dass ich wohl doch mit OPVs arbeiten muss. Will nämlich auch etwas einbauen um den Lautsprecher abschalten zu können. Das mach ich wohl am besten über einen Analogschalter vor einem Impedanzwandler. Die Beschaltung vom TDA stimmt so weit mit der im Datenblatt überein, diese hab ich auch 1:1 so am Steckbrett getestet. C20 und R14 sind fürs Einstellen der Verstärkung (ebenfalls von Seite 8 aus dem Datenblatt übernommen). Bist du dir sicher, dass man C19 einfach weglassen kann bzw. sollte ? Ich glaube mein Hauptroblem bei der Dimensionierung ist, dass ich nicht genau weiß was aus dem VS1053 rauskommt. Vpp sagt ja nichts über einen eventuellen Offset aus. Aber ich vermute mal, dass der Offset bei 1.23V liegt (GBUF liegt nämlich laut Datenblatt auf 1.23V) Schöne Grüße und besten Dank, Thomas
Hallo Thomas ich habe mich in den letzten Wochen mit dem VS1053 beschäftigt und auch ein paar Messungen gemacht. Das Ausgangssignal hat einen Spannungsoffset von 1,23 Volt, was dem RCAP-Pegel entspricht. Die maximalen Spannungs-Peaks, die ich auf dem Oszi gesehen habe, lagen bei +- 0,5V um die 1,23 V herum. Das würde also mit dem Datenblatt passen. Gruß Christian
Hallo Christian ! Danke, das hilft mir bei der Dimensionierung der Verstärkerschaltung schon viel weiter ! Den Verstärkerteil werde ich auf jeden Fall als eigene Platine realisieren, einfach um flexibler zu sein und eventuell einen anderen Verstärker-IC testen zu können. Ist dir sonst noch irgendetwas aufgefallen was wichtig wäre und nicht im Datenblatt steht ? Schöne Grüße, Thomas
Hallo Thomas, ich habe im Moment die gleiche Aufgabenstellung wie du. Ich muss auch mit dem VS1053 aus Stereo Mono machen. Ich habe deine Schaltung probiert und sie funktioniert auch. Nur habe ich ein unangenehmes relativ starkes Hintergrundpiepen. Jetzt überlege ich, wie ich das verhindere. Ich habe schon an grössere Koppelkondensatoren (C17,C18 gedacht). Mein Kollege sagte, es wäre im Prinzip auch möglich, beide Ausgänge des VS1053 einfach auf eine Leitung zu legen, da der Addierer ja auch in diesem Fall nichts anderes macht.Ausserdem sagte er, daß das Piepen und Rauschen durch den OP verursacht würde Ich werde das Anfang der Woche mal testen und für jede Leitung als impedanzwandler einen OP des LM358Ad nehmen. Vielleicht hat das ja schon mal jemand getestet und hat da eine Meinung zu. Mfg Christian H.
Warum so kompliziert? L und R einfach über 2 Widerstände verbinden. Wurde weiter oben doch schon erwähnt.
Hallo Christian ! Schön, dass noch andere an so etwas arbeiten :) Ich bin zur Zeit noch an diversen "Experimenten" für die Bedieneinheit meines Webradios (S65 Display, Quantum QT-ICs, Drehgeber, ...), kann also leider noch nichts praktisches zur Verstärkerschaltung beitragen. Bezüglich OPV: Kann natürlich sein, dass der LM358 nicht gut geeignet für diese Anwendung ist. Hatte für die Schaltung wie gesagt jetzt mal den ersten halbwegs passenden ausgewählt. Aber wenn du das so aufgebaut hast wie in meiner Schaltung, brauchst du ja (wie auch Matt geschrieben hat) nur den OPV und R5 weglassen (und eventuell R13 anpassen). Wenn das Piepen vom OPV kommt sollte es dann ja weg sein. Welchen Verstärker benutzt du ? TDA7052 ? Schöne Grüße, Thomas
Bitte melde dich an um einen Beitrag zu schreiben. Anmeldung ist kostenlos und dauert nur eine Minute.
Bestehender Account
Schon ein Account bei Google/GoogleMail? Keine Anmeldung erforderlich!
Mit Google-Account einloggen
Mit Google-Account einloggen
Noch kein Account? Hier anmelden.
