Hallo zusammen, habe gerade mal mein aller erstes eigenes Layout erstellt. Wäre nett wenn sich das mal jemand angucken könnte. Ich habe vor, das ganze auf eine Platine zu ätzen - Ist das machbar? Danke! Gruss Florian
Hi Florian, Soweit ich es beurteilen kann, sieht es schon ganz gut aus. Nicht schlecht für einen ersten Versuch, mein erster sah dagegen furchtbar aus ;-) Es ist natürlich Geschmackssache, doch finde ich es schöner, wenn man 45Grad Knicke nimmt an den Kanten und die Leiterbahnen parallel macht. Ist bei der Schaltung noch nicht wichtig, sollte man aber bei Schaltungen, wo schnell geschaltet wird machen. Ich habe etwas schlechte Erfahrungen gemacht, mit der Führung von Leiterbahnen zwischen den Pins von Bauteilen durch, besonders, wenn man die Platienen selber macht, kommt es meisten an den Stellen zu Problemen und man flucht, wenn man IC-Sockel wieder ablöten darf. Bei SP2 ist das nicht so tragisch, da sind die Pins weit auseinander, doch bei den Transistoren, dem Controller und den LEDs solltest du mal überlegen, ob es nicht besser wäre, wenn du eine Drahtbrücke stattdessen nimmst, die über das Top-Layer geht, ist dann zwar nicht so schön, hälst dir aber Ärger vom Hals. Du darfst nicht vergessen, dass die Pads ja auch aus Kupfer werden und lieber etwas mehr, als zu wenig Platz zwischen den Leiterbahnen bzw. Leiterbahnen und Pads. Bei C4 hast du, glaub ich, vergessen, die Leiterbahn auf die gleiche Stärke zu stellen (nur der Vollständigkeits halber. Viele Füllen die Flächen zwischen den Leiterbahnen dann noch aus und nutzen diese dann als Masse (schau ggf mal im Eagle Tutorial beim Hersteller, wie es geht), ist dann sinnvoll, wenn man seine Säure etwas schonen möchte. Allerdings ist auch das nicht unbedingt notwendig. Zur Sicherheit könntest du noch ein paar einfache Pads auf ein paar freien Flächen machen, dann könntest du ggf später noch ein Ergänzungen oder leiter Änderungen machen. Bei deinem Schaltungslayout habe ich etwas die Vermutung, dass das ein paar Widerstände an den Transistoren fehlen. Da kann ich aber auch vollkommen falsch liegen ;-). Vielleicht spendierst du auch noch ein 100nF Kondensator, den du ganz dicht an den Controller setzt. Lieber etwas mehr C, als zu wenig. Ja, das war jetzt recht viel Kritik, ich hoffe, du bist mir jetz nicht böse und nimmst es persönlich, es sieht aber sonst schon ganz gut aus. Wenn du in bestimmten Bereichen nicht sicher bist, ob es nicht eine bessere Lösung gibt, dann rip es auf und probier es nochmal, so lernt man es am besten. Viel Erfolg und Grüße, Philip
Hier von mir noch ein paar nützliche Tips. Ein paar Kreuze als Eckpunkte für die Platinenkontur erleichtern den endgültigen Zuschnitt (z.B. mit ner Säge) der Platine oder erleichtert das Positionieren des Layers auf das auf Endmaß zugeschnittene Basismaterial. Ein paar Löcher um die Platine zu befestigen wären auch nützlich. Eine Beschriftung erleichtert nachher das Handling beim ätzen. Die Widerstände würde ich axial vorsehen. Radial(so wie hier) macht man nur, wenn man keinen Platz hat, was aber hier nicht der Fall ist. Die Pads für den Anschluß der Betriebsspannung würde ich doppelt so groß machen weil größere besser halten. Deine Schaltung sieht wie ein Hausnummernschild mit Showeffekt aus. Es hilft beim Mitdenken wenn man etwas über das Projekt und dem Verwendungszweck wüßte. Kommen die hohen Elko`s räumlich nicht mit ner Frontscheibe (angenommen)in konflikt? Dann könnte man auch axilale Elko`s liegend nehmen. Zur Schaltung kann ich ohne Schaltbild keinen Rat abgeben. Wenn es Fet`s (Transistoren)sind, brauchen die keinen Widerstand. >Es ist natürlich Geschmackssache, doch finde ich es schöner, wenn man >45Grad Knicke nimmt an den Kanten und die Leiterbahnen parallel macht. Schönheit ist hierbei relativ und liegt im Auge des Betrachters. Wenn das Teil irgendwo verbaut ist, wo es sowieso niemand sieht, ist es egal. Das hat schon einen realen Grund 45°-Knicke zu machen. Man verbraucht dabei weniger Nutzfläche als bei einem 90°-Verlauf und kann dadurch mehr Leiterbahnen/Bauteile unterbringen. Ansonsten ist man beim Design frei. >Ist bei der Schaltung noch nicht wichtig, sollte man aber bei >Schaltungen, wo schnell geschaltet wird machen. Bei Layouts mit hohen Schaltgeschwindigkeiten kommt es auf eine kurze kapazitätsarme/induktivitätsarme Leitungsführung mit geringer Störkopplung durch benachbarte Leiterbahnen/Bauteile an. Die Knicke spielen da kaum eine Rolle. Teilweise benutzt man dann Polylinien. Natürlich kann man die Platine auch so ätzen, aber man erleichtert sich die Nacharbeit, wenn man die angesprochenen Punkte berücksichtigt. Viel Spass.
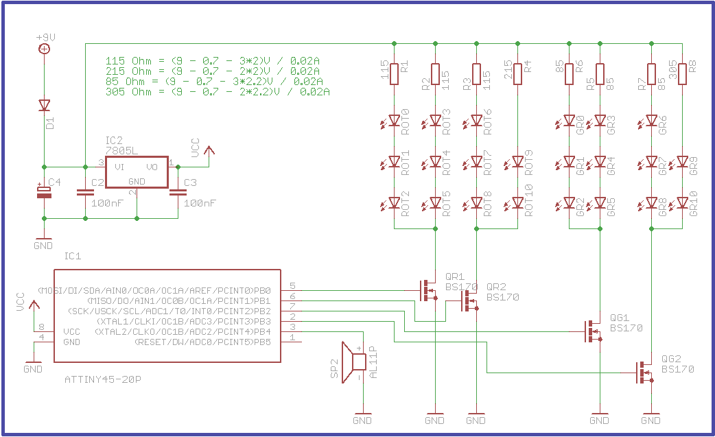
Hallo, danke für die netten Tipps! Hatte befürchtet, dass mein erstes Layout hier jetzt in der Luft zerrissen wird :-) Also, es geht dabei einfach um ein ganz kleines Anfänger LED Projekt. Es gibt keine "Frontscheibe" oder ähnliches. Das ist nur ein Tiny der die LEDs blinken lässt und den Speaker piepsen lassen soll. Im Anhang nochmal der Schaltplan. Die Transistoren sind MOSFETs und wenn ich das richtig verstanden habe brauchen die keinen "Basiswiderstand". Das mit den Leiterbahnen zwischen Bauteil Beinen nervt mich auch sehr. Ich habe Angst, dass ich da beim Bohren oder Löten was kaputt mache. Aber ich habe es beim Routen leider nicht anders hinbekommen, jedenfalls nicht ohne die Bauteile erheblich weiter auseinander zu setzen. Ich könnte das ganze ja nochmal mit dem Autorouter machen, aber der hat beim ersten schnellen Versuch nur unnötig kompliziert aussehenden Mist produziert. Gruss Flo
Im Anhang nochmal das, was der Autorouter ausspuckt. Das gefällt mir aber garnicht.
@Florian >Hatte befürchtet, dass mein erstes Layout >hier jetzt in der Luft zerrissen wird :-) Also sonst lernt man ja nix. Der Ton ist meistens nicht so gemeint. Bei einem ersten Layout gibt es immer was zu "meckern", und alle die Dir hier Tipps geben, haben auch so angefangen. Mein zerreißen: Ich bin mir fast sicher, das durch andere Anordnung der LEDS da einiges leichter zu layouten ist. Ordne die Leds so hintereinander wie im Schematic (soweit als möglich). Durch geschicktes Plazieren der Bauteile kann man sehr viel rausholen.
Die Anordnung der LEDs ist schon so gewollt. Sie sollen in einer "22" angeordnet sein, so dass ich für jede Ziffer jeweils jede zweite LED steuern kann. D.h. ich will mit dem Tiny z.B. alle "geradzahligen" LEDs der ersten Ziffer an/aus machen können und alle "ungeradzahligen". Etwas blöd zu erklären, ich hoffe, du weisst, was ich meine.
Was der Autorouter ausspuckt ist meist unbefriedigend aber man kann
im Autorutersetup und im DRC Parameter einstellen damit der Autorouter
bessere Ergebnisse liefert. Man muß eben nur Geduld haben und damit
rumspielen. Wenn der Autorouter ein befriedigendes, jedoch noch nicht
perfektes Ergebnis geliefert hat, kann man manuell eingreifen und
interaktiv Änderungen vornehmen bis das Design einem gefällt.
Die heutige Generation hat es mit den CAD-Tools vergleichsweise einfach
wenn ich noch an die Schnippelei mit den Klebebändern früher denke.
Auhweia.
>>dass mein erstes Layout hier jetzt in der Luft zerrissen wird :-)
Mal mal nicht den Teufel an die Wand.
Findest du das ich dein Thema zerrissen habe?
Ich bin nähmlich stark bemüht das Thema oder eine Frage eben
nicht zu zerreisen und versuche auch das auf andere zu reflektieren,
vor allem bei einigen alten Hasen hier im Forum weil ich finde
das unsere Beiträge eine Hilfe sein sollen. Nicht mehr und auch nicht
weniger. Antworten kann man auch Manierlich damit sich die Mühe auch
lohnt.
Die Dankbarkeit für die Hilfe ist alles was mich und andere
interessiert.
Leider gibt es auch Ausnahmen. Man sollte sich aber den Spass an den
Forum nicht von Trollen, die das posten hier persönlich nehmen,
nehmen lassen.
Nein nein, ich sagte ja, ich dachte, dass mein Layout zerrissen wird, stattdessen habe ich nur freundliche Antworten erhalten :-) Das sollte ein Dankeschön sein!
So, habe nochmal ein paar der Leiterbahnen dünner gemacht weil sie mir zur nah beieinander lagen und das ausgedruckt schon sehr heikel aussah. Kann man das nun so schon als Ätzvorlage ausdrucken (in Schwarz/Weiss mit Laser) und zum aufbügeln benutzen?
Pass auf, dass du als Schrifttyp "Vector" wählst, sonst wir die Schrift nicht gedruckt. Mit Vectorschirft werden die Buchstaben auch viel schöner von der Massefläche umflossen.
Wenn's dir bisher zu freundlich war: Stehende Widerstände ohne Not ist Mist, viel zu viel Arbeit- und sieht auch noch Sch.... aus. Profis nehmen ein Netzwerk, aber nicht jeder Bastler hat sowas zuhause.
@Vielzufreundlich Was bist du den für ein Freak? Wenn du hier nichts sinnvolles zu dem Thema beitragen kannst halt die Klappe und verkrümmel dich. Solche Typen wie du sind hier unerwünscht weil dein Kommentar nicht dem Geist und Zweck des Forums entspricht. Das es aber auch immer Leute gibt, die viel labern aber nichts sinnvolles zu sagen haben. Ist doch nicht zu fassen. Wenn du Kinder hast könnnen die mir leid tun weil die wahrscheinlich genauso aus der Art schlagen. Der Apfel fällt eben nicht weit vom Stamm. @Florian Laß dich von solchen Typen nicht vergraulen. Die sind wahrscheinlich nur neidisch oder omipotent. Am besten gar nicht beachten und zieh dein Projekt durch. Von deinem letzten Layout kannste eigentlich eine Platine jetzt anfertigen. Ich empfehle dir, bei der Ausgabe darauf zu achten das die Pad`s und Via`s ein Loch von ~0,2mm haben als Zentrierungshilfe für`s Bohren. Ansonsten könnte der Bohrer auf dem glatten Kupfer zu tanzen anfangen, oder sogar abbrechen.
@Florian >Kann man das nun so schon als Ätzvorlage ausdrucken (in Schwarz/Weiss >mit Laser) und zum aufbügeln benutzen? Leider kenne ich deine Technik/Geräte nicht. Aber eigentlich müßte es gehen. Das Verfahren ist schon öfters hier und im Wiki beschrieben worden.
Was meinst du mit "omipotent"? Vom Wort her käme Omni- besser hin, vom Kontext her Im-. Ratloser Arno
Hi Florian, es ist ok ein paar Drahtbruecken einzubauen um komplizierte Leiterbahnzuege zu vereinfachen. Ich spreche aus Erfahrung weil ich im Hobbybereich auch oft viele (einseitige) Platinen erstelle. Frueher wurde uns gesagt dass man Drahtbruecken nach Moeglichkeit vermeiden sollte. Ich bin da aber andrer Meinung. Deine Platine liesse sich damit ewtas vereinfachen. Du brauchst nur die Platine eines VCRs ansehen. Dort gibt es oft massenweise Drahtbruecken (um eine zweiseitige Platine zu ersparen - Auch nicht unbedingt nachahmungswert). Ein einfacheres Layout ist oft besser. Bei der Planung der Platine ist es ungemein wichtig nach Moeglichkeit eine funktionell logische Gruppierung and Plazierung der Teile zu finden die eine natuerliche Leitungsfuehrung zulaesst die auch aestaethisch zusagt. Wie schon gesagt 45 Grad abgeschraegte Leitungszuege mit nach Moeglichkeit geometrisch gegeneinander harmonisch angepasst, sehen auch gut aus. Auch sollte man nach Moeglichkeit gute professionell entwickelte Platinen studieren um rauszufinden was sich der Entwickler dabei gedacht hat. (Kann natuerlich in die Hose gehen; -) ) Uebung macht den Meister. Lasse Dich nicht entmutigen. Das Layout von Platinen kann sehr befriedigend sein und man freut sich dann sehr wenn das Ganze spaeter funktioniert und man hat was eigenes auf die Beine gestellt. Gerhard
Danke nochmal an alle Antwortenden. Diese Seite ist echt super! Bensch: Warum sind stehende Widerstände Mist? Ich finde das sieht ganz gut aus. Und warum sollte das auch nur 5 Sekunden mehr Arbeit sein als "liegende" Widerstände? Weil man die Beinchen kurz anders umbiegen muss? Oder gibt es einen tatsächlichen Grund, warum das schlechter ist (ausser, dass vielleicht ein Kurzschluss leichter entstehen kann)? Im Anhang mal ein Bild der Platine aus POVRay. Ich finde das für meinen ersten Versuch relativ schick :-) stolz
Hi Florian, Der Einbau von stehenden Widerstaenden ist(war) bei vielen Konsumerelektronikgeraeten frueher ueblich, speziell wenn es um Platzersparniss geht. Allerdings verwenden die asiatischen Hersteller meist lackierte Anschlussdraehte um Kurzschluesse zu vermeiden. Da bei dir die Widerstaendskoerper abwechselnend eingebaut sind, ist das natuerlich bei Deinem Aufbau kein Problem. Wie Du Dich im Einzeln entscheidest, liegt bei Dir, dem Entwickler. Bei Deiner Platine haette ich die Widerstaende warscheinlich liegend eingebaut weil dadurch eine bessere mechanische Stabilitaet der Einzelteile zu erwarten ist und das bei einer Displayplatine besser aussieht. Das ist aber nur meine Meinung. Bei einem gedraengten Aufbau eines Niveaumessgeraets mit einem AVR baute ich auch mindestens 50% der Widerstaende wegen Platzmangels stehend ein und sieht ganz gut aus. Nur muss man aufpassen dass durch Verbiegen der Bauteile keine ungewuenschten Kurzschluesse enstehen koennen. Gerhard
> Bei einem gedraengten Aufbau eines Niveaumessgeraets [...]
Hast du damit mal das Niveau hier im Forum gemessen? Oder liegt das
schon unterhalb des Anzeigebreichs? ;-)
Da du auf der Platine Platz hast, würde ich die Widerstände liegend montieren!
@Marius:
> Bei einem gedraengten Aufbau eines Niveaumessgeraets [...]
"Hast du damit mal das Niveau hier im Forum gemessen? Oder liegt das
schon unterhalb des Anzeigebreichs? ;-)"
Das wuerde ich mir nicht anmassen; -)
Niveaumessgeraet -> Wasserstandsanzeige mit dem QT300 kapazitiven Sensor
und SPI Schnittstelle.
MFG,
Gerhard
Bitte melde dich an um einen Beitrag zu schreiben. Anmeldung ist kostenlos und dauert nur eine Minute.
Bestehender Account
Schon ein Account bei Google/GoogleMail? Keine Anmeldung erforderlich!
Mit Google-Account einloggen
Mit Google-Account einloggen
Noch kein Account? Hier anmelden.




